还剩6页未读,
继续阅读
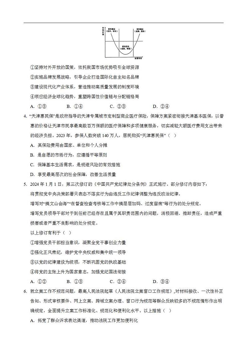
2024年高考押题预测卷—政治(江苏卷02)(考试版)
展开
这是一份2024年高考押题预测卷—政治(江苏卷02)(考试版),共9页。
相关试卷
2024年高考押题预测卷:政治(北京卷02)(考试版):
这是一份2024年高考押题预测卷:政治(北京卷02)(考试版),共9页。
2024年高考押题预测卷:政治(北京卷02)(考试版):
这是一份2024年高考押题预测卷:政治(北京卷02)(考试版),共9页。试卷主要包含了摄氏度到28摄氏度,扩展到12等内容,欢迎下载使用。
2024年高考押题预测卷—政治(辽宁卷02)(考试版):
这是一份2024年高考押题预测卷—政治(辽宁卷02)(考试版),共8页。试卷主要包含了“法,不能向不法让步”等内容,欢迎下载使用。

