


还剩11页未读,
继续阅读
所属成套资源:2024年高考历史二轮复习训练题(62份)
成套系列资料,整套一键下载
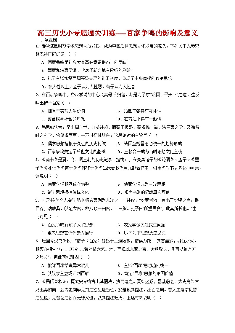
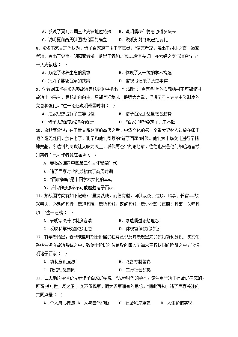
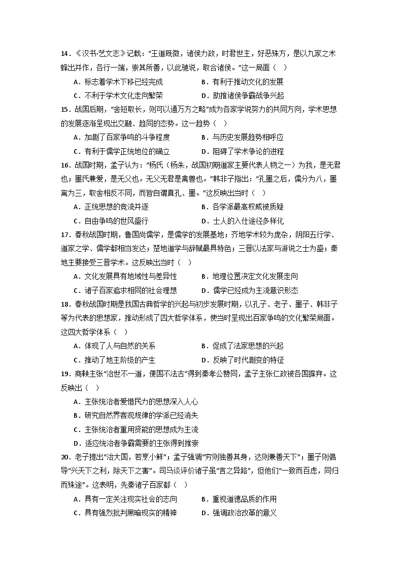
百家争鸣的影响及意义 小专题通关训练(含解析)--2024届高三统编版历史二轮复习
展开
这是一份百家争鸣的影响及意义 小专题通关训练(含解析)--2024届高三统编版历史二轮复习,共14页。试卷主要包含了单选题,材料分析题等内容,欢迎下载使用。
相关试卷
东汉的兴衰 小专题通关训练(含解析)--2024届高三统编版历史二轮复习:
这是一份东汉的兴衰 小专题通关训练(含解析)--2024届高三统编版历史二轮复习,共14页。试卷主要包含了单选题,材料分析题等内容,欢迎下载使用。
张居正改革 小专题通关训练(含解析)--2024届高三统编版历史二轮复习:
这是一份张居正改革 小专题通关训练(含解析)--2024届高三统编版历史二轮复习,共14页。试卷主要包含了单选题,材料分析题等内容,欢迎下载使用。
墨家、法家的思想 小专题通关训练(含解析)--2024届高三统编版历史二轮复习:
这是一份墨家、法家的思想 小专题通关训练(含解析)--2024届高三统编版历史二轮复习,共12页。试卷主要包含了单选题,材料分析题等内容,欢迎下载使用。
