


初中化学人教版九年级上册第二单元 我们周围的空气课题2 氧气综合训练题
展开
这是一份初中化学人教版九年级上册第二单元 我们周围的空气课题2 氧气综合训练题,共19页。
一、氧气的性质和用途
(一)氧气的物理性质
在通常状况下,氧气是一种无色无味的气体。在标准状况下,氧气密度比空气略大,不易溶于水。
在降温,加压的条件下,氧气可以变为淡蓝色液体和淡蓝色雪花状的固体。工业生产的氧气,一般以液态形式贮存在蓝色钢瓶中。
1.氧气不易溶于水,不等于氧气不溶于水,只是溶解较少而已。河水、海水中的鱼虾等能生存,可以证明自然界的水中溶有氧气。
2.在标准状况下,氧气的密度为1.429g/L,比空气的密度(1.293g/L)大,利用这一性质可推出收集氧气的方法之一是向上排空气法。
3.氧气的沸点比氮气的沸点高,所以加热蒸发液态空气时氮气会先蒸发出来。
(二)氧气的化学性质
氧气是一种化学性质比较活泼的气体。在一定条件下可以和许多物质发生化学反应,同时放出热量。氧气具有氧化性,是一种常见的氧化剂。
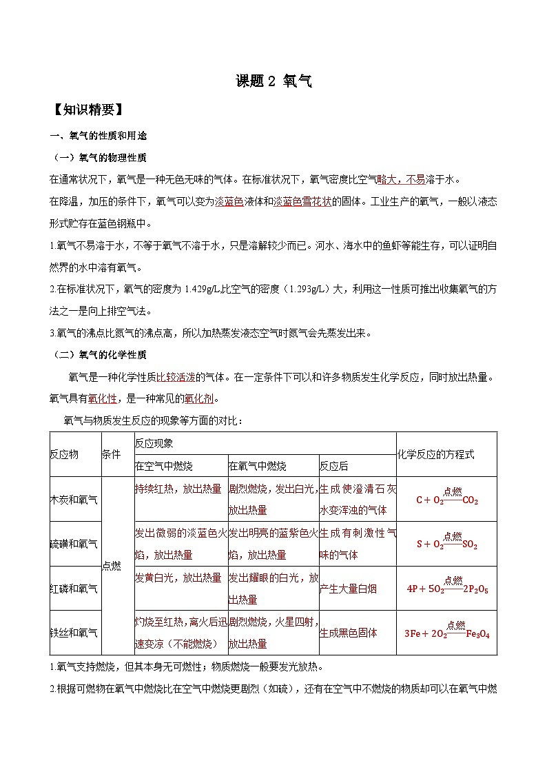
氧气与物质发生反应的现象等方面的对比:
1.氧气支持燃烧,但其本身无可燃性;物质燃烧一般要发光放热。
2.根据可燃物在氧气中燃烧比在空气中燃烧更剧烈(如硫),还有在空气中不燃烧的物质却可以在氧气中燃烧(如铁),可得到如下结论:
(1)可燃物燃烧剧烈程度与氧气的浓度有关;
(2)反应的剧烈程度与可燃物和氧气的接触面积有关。
3.做硫、磷等物质在氧气中燃烧的实验时,盛有可燃物的燃烧匙应自上而下慢慢伸入到集气瓶的中下部;如果迅速伸入到瓶底,物质燃烧放出的热量使氧气受热膨胀,大量氧气逸出到瓶外,可燃物将不能持续燃烧。
4.做铁丝燃烧实验时必须用细铁丝,铁丝表面要用砂纸打磨光亮;细铁丝要绕成螺旋状,下端要系根火柴;必须待火柴快要烧尽时,才可将铁丝伸入集气瓶中。如果火柴一着火就立即伸入瓶内,火柴燃烧会耗尽瓶内的氧气,而观察不到铁在氧气中燃烧的现象。同时,集气瓶底要预先放一些细沙或水,防止生成物熔化后溅落下来炸裂瓶底。可燃物不能接触集气瓶壁,否则会引起集气瓶炸裂。
特别强调:有几个概念不要搞混淆。
(1)发光和火焰都是化学变化中伴随的一些现象,但二者是不同的。
①光是固体被灼热的结果(如碳在氧气中燃烧发出白光);
②火焰即火苗,用于气体物质在燃烧时的现象描述(如氢气在空气中燃烧,产生淡蓝色的火焰;硫磺在常温下是固体,但硫先受热熔化,再汽化成硫蒸气,最后在氧气中燃烧,产生明亮的蓝紫色火焰)。
(2)烟、雾、气三者是不同的,烟是大量固体细小微粒扩散到空气中的现象;雾是气体与水形成的小液滴在空气中形成的现象;气即气体,条件不变化无论静置多久仍是气体。
(3)白色与无色是不同的,如水是无色的,粉笔是白色的。
3.氧气的检验
氧气能使带火星的小木条复燃。
1.检验原理:利用氧气能支持燃烧(助燃性)的性质。
2.操作方法:将一根带火星的小木条伸入该气体中。
3.现象:带火星的木条复燃。
二、化合反应与氧化反应
①“化合反应”是化学反应基本类型之一,而“氧化反应”是从是否得氧的角度对化学反应进行分类,不属于基本反应类型。
②物质跟氧发生的反应叫氧化反应,这里的“氧”是指氧元素,包括氧气和某些含氧物质,不能单纯地理解为“氧气”。当然,物质跟氧气发生的反应一定是氧化反应。
③物质在氧气中燃烧是剧烈的氧化反应,还有些氧化反应进行的很慢、不易被察觉,这种氧化反应叫缓慢氧化。如:铁生锈、动植物呼吸、食物腐烂等。
④化合反应不一定是氧化反应,氧化反应也不一定是化合反应。
如:氧化钙+水氢氧化钙(是化合反应,但不是氧化反应)
CaO+H2O==Ca(OH)2
石蜡+氧气 二氧化碳+水(是氧化反应,但不是化合反应)
铁+氧气四氧化三铁(既是化合反应,又是氧化反应)
3Fe+2O2点燃===== Fe3O4
【题典精讲】
【例题1】下列有关氧气的说法正确的是( )
能供给呼吸 B.化学性质比较稳定 C.具有可燃性 D.氧气易溶于水
【答案】A
【解析】A.氧气能供给呼吸,化学性质比较活泼,具有助燃性是氧气的化学性质,氧气不易溶于水。故选A
【例题2】在一密闭的容器中。一定质量的硫粉与过量的氧气在点燃的条件下充分反应,容器内各相关量与时间(从反应开始计时)的对应关系正确的是( )
【答案】A
【解析】A.硫和氧气反应生成二氧化硫气体,气体分子个数不变,故A正确;B.随着反应进行二氧化硫质量增加,反应结束后气体质量不再变化,故B错误;C.硫燃烧后质量减小,氧气过量,硫会消耗完,故固体质量减小到0.故C错误;D.物质总质量不变,故D错误。故选A
【例题3】下列有关实验现象描述正确的是( )
A.硫在氧气中燃烧发出蓝紫色火焰
B.红磷在空气中燃烧产生白色烟雾
C.向稀硫酸中滴加石蕊溶液后,溶液由紫色变成蓝色
D.将铁丝伸入盛有氧气的集气瓶中,铁丝剧烈燃烧
【答案】A
【解析】A.硫在氧气中燃烧发出蓝紫色火焰,正确;B.红磷燃烧产生大量白烟,故B错误;C.向稀硫酸中滴加石蕊溶液后,溶液变红,故C错误;D.将引燃的铁丝伸入集气瓶,故D错误。故选A
【例题4】氧气是我们身边常见的物质,以下关于氧气的叙述不正确的是( )
A.拉瓦锡最早通过实验得出空气是由氮气和氧气组成的
B.鱼、虾能在水中生存是由于氧气易溶于水
C.氧气能使带火星的木条复燃
D.氧气可以供给呼吸,和体内物质反应而释放能量,维持生命活动
【答案】B
【解析】A.拉瓦锡是最早通过定量实验得出空气有氮气和氧气组成,正确;B.氧气不易溶于水,故B错误;C.氧气具有助燃性,能使带火星木条复燃,故C正确;D.氧气供给呼吸和体内物质反应而释放能量,维持生命活动,正确。故选B
【例题5】对下列实验指定容器中的水,其解释没有体现水的主要作用的是( )
【答案】A
【解析】A.硫燃烧时加水目的是吸收有害气体二氧化硫,防治空气污染。故A没有体现;B.红磷燃烧测空气中氧气含量,水作用是降温,和吸收五氧化磷有害物质,故B正确;C.红磷燃烧测空气中氧气含量,氧气被耗尽,在大气压作用下,量筒中的水进入集气瓶,进入水的体积就是消耗的氧气的体积,故C正确;D.铁丝燃烧时加水目的是防止溅落融熔物, 防止集气瓶炸裂。故选A
【例题6】下列关于氧气的说法正确的是( )
A.氧气是植物进行光合作用的主要原料 B.液氧可用于火箭发射,是因为氧气具有可燃性
C.鱼类能在水中生活,证明氧气易溶于水 D.通过低温加压,可使氧气液化成淡蓝色的液体
【答案】D
【解析】A.氧气是植物进行呼吸作用的主要原料,故A错误;B.氧气具有助燃性,故B错误;C.氧气不易溶于水,故C错误;D.通过低温加压,可使氧气液化成淡蓝色的液体,故D正确。故选D
【例题7】如图是关于氧气化学性质的部分知识网络,关于该图的说法正确的是( )
A.S,P在氧气中燃烧均会产生大量白烟 B.Ⅰ,Ⅱ两类反应均体现了氧气的可燃性
C.Fe在Ⅰ、Ⅱ两类反应中的产物不相同 D.Ⅰ类反应放出热量,Ⅱ类反应吸收热量
【答案】C
【解析】A.硫在氧气中燃烧产生蓝紫色火焰,故A错误;B.氧气具有助燃性,故B错误;C.Fe在Ⅰ、Ⅱ两类反应中的产物分别是四氧化三铁和氧化铁,故C正确;D.都是放热反应,故D错误。故选C
【例题10】为研究铁丝的粗、细对铁丝在氧气中燃烧的影响,下列实验能达到目的是( )
A.在同一瓶氧气中,先后进行粗、细不同铁丝的燃烧实验
B.在两瓶不同浓度的氧气中,分别进行粗、细不同铁丝的燃烧实验
C.在两瓶相同浓度的氧气中,分别进行粗、细不同铁丝的燃烧实验
D.在两瓶不同浓度的氧气中,分别进行相同铁丝的燃烧实验
【答案】C
【解析】A.在同一氧气瓶中先后进行实验,因为氧气消耗的浓度不同,故A不能达到;B.要控制变量,氧气浓度不同,故B不能达到;C.氧气浓度相同可以达到实验目的,故C可以;D.氧气浓度不同,不能达到目的。故选C
【例题11】下列反应中,不属于化合反应,但属于氧化反应的是( )
硫在氧气中燃烧 B.石蜡燃烧 C.光合作用 D.铁丝在氧气中燃烧
【答案】B
【解析】A.既是化合反应又是氧化反应;B.属于氧化反应;C.不属于化合反应也不属于氧化反应;D.既是化合反应又是氧化反应;故选B
【例题12】做“镁带在空气中燃烧”实验时,小明发现生成物中有少量黑色固体,黑色固体是镁和什么物质反应产生的?他提出下列猜想:
猜想一:黑色固体可能是镁和氮气反应的产物;
猜想二:黑色固体可能是镁和二氧化碳反应的产物.
为了验证上述两个猜想,小明设想:
(1)让空气通过A、B装置,其中A装置的作用是_____________
(2)用C瓶收集通过A、B装置后的气体,并加入足量的红磷燃烧;待C瓶冷却后,再把点燃的镁带放入C瓶中.(浓硫酸能吸收气体中的水分)
经过思考发现,由于收集气体时相关气体的密度差异及C瓶冷却后瓶内外的气压差异,达不到预期效果.
于是,他在老师的帮助下获得了这种气体,观察到镁带在该气体中燃烧并有淡黄色的固体产生;然后用D瓶收集一瓶______________,把点燃的镁带放入D瓶中,观察到镁带在D瓶也能燃烧,同时有白色和黑色固体生成.
通过以上实验,得出结论:猜想____正确.同时,他对燃烧有了新的认识:____________.
【答案】(1)除去空气中的二氧化碳气体(2)二氧化碳气体 二 燃烧不一定需要氧气
【解析】(1)氢氧化钠溶液可以与二氧化碳反应;(2)根据题意可知,A装置除去二氧化碳,B装置除去水蒸气,加入足量的红磷燃烧消耗掉氧气,所以第一种方法是得到氮气,因此另一种方法将镁带放在二氧化碳中燃烧,根据题目信息可知,镁带在氮气中燃烧生成淡黄色固体,在二氧化碳中燃烧生成白色和黑色固体,故猜想二正确,实验可知,燃烧不一定需要氧气参加。
【考点训练】
1.下列反应不属于缓慢氧化的是( )
A.动植物的呼吸 B.铁钉生锈 C.农家肥的腐熟 D.蜡烛熔化
【答案】D
【解析】缓慢氧化是化学变化,蜡烛熔化是物理变化,故选D
2.下列物质在密封容器的空气中燃烧,能除去氧气而又不增加其他气体的是( )
A.硫 B.木条 C.红磷 D.铁
【答案】C
【解析】A.硫燃烧生成二氧化硫气体,故A错误;B.木炭燃烧生成二氧化碳气体,故B错误;C.红磷燃烧生成固体,故C正确;D.铁丝在空气中不燃烧。故选C
3.某些化学概念之间存在如图所示的关系
包含关系 并列关系 交叉关系
下列有关概念关系的说法正确的是( )
A.化学变化和物理变化属于包含关系 B.纯净物和混合物属于并列关系
C.化合反应与氧化反应属于并列关系 D.燃烧与氧化反应属于交叉关系
【答案】B
【解析】A.化学变化和物理变化是并列关系,故A错误B.纯净物和混合物是并列关系,故B正确;C.化合反应和氧化反应是交叉关系,故C错误;D.燃烧和氧化反应是包含关系,故选B
4.下列用途中利用了氧气物理性质的是( )
A.液态氧气用于火箭发动机 B.氧气用于炼钢工业,提高炉温
C.液态空气用于制取氧气 D.急救病人吸入氧气
【答案】C
【解析】A.液态氧气用于火箭发动机,利用了助燃性,是化学性质,故A错误;B.氧气炼钢利用了助燃性,化学性质,故B错误;C.分离液态空气制取氧气,是利用了氧气沸点高于氮气的物理性质,故C正确;D.氧气具有供给呼吸的化学性质,故D错误。故选C
5.物质在盛有氧气的集气瓶中燃烧,需预先在瓶里装少量水或铺一层细沙的是( )
A.铁丝 B.硫黄 C.红磷 D.木炭
【答案】A
【解析】铁丝在氧气中燃烧需要加少量水和铺一层细沙。故选A
6.下列方法能鉴别氧气和空气的是 ( )
A.闻气味 B.将集气瓶倒扣在水中
C.观察颜色 D.将带火星的木条伸入集气瓶中
【答案】D
【解析】氧气和空气都是无色无味的气体,都不易溶于水。故选D
7.下列气体中能使带火星的木条复燃的是( )
A.氧气 B.水蒸气 C.二氧化碳 D.氮气
【答案】A
【解析】氧气具有助燃性。故选A
8.2021 年印度新冠疫情加剧,导致其国内氧气供应严重不足。下列关于氧气的说法错误的是( )
A.用于医疗急救 B.易溶于水
C.能使带火星木条复燃 D.可贮存在钢瓶中
【答案】B
【解析】氧气不易溶于水,故选B
9.我国计划于 2022 年建成太空空间站,空间站内的人造空气以一定体积比的氮气和氧气混合成“人造空气”(约 21%的氧气,78%的氮气,控制二氧化碳的含量低于 0.7%),下列说法正确的是( )
A.21%的氧气和 78%的氮气指气体的质量分数 B.燃着的蜡烛在“人造空气”中会立即熄灭
C.可用红磷测定“人造空气”中的氧气含量 D.“人造空气”与空气成分完全相同
【答案】C
【解析】A.21%的氧气和 78%的氮气指气体的体积分数,故A错误;B.人造空气中氧气约占21%,蜡烛不会立即熄灭,故B错误;C.人造空气 21%的氧气,78%的氮气,控制二氧化碳的含量低于 0.7%,可以用红磷燃烧测定,故C正确 ;D.成分不完全相同,故D 错误。故选C
10.空气中能使食物变质的主要气体是( )
A.氮气 B.氧气 C.二氧化碳 D.稀有气体
【答案】B
【解析】氧气化学性质比较活泼,具有很强的氧化性,故选B
11.下列物质在空气或氧气中燃烧现象的描述,正确的是( )
A.镁条在空气中燃烧,冒出浓烈的黑烟,放出热量,生成黑色粉末
B.铁丝在氧气中剧烈燃烧,火星四溅,放出热量,生成四氧化三铁
C.木炭在氧气中燃烧,发出白光,放出热量,产生能使澄清石灰水变浑浊的气体
D.硫在氧气中燃烧,发出微弱的淡蓝色火焰,放出热量,产生没有气味的气体
【答案】C
【答案】A.镁条燃烧产生白烟,生成白色固体,故A错误;B.现象终不能出现具体产物的名称,故B错误;C.木炭在氧气中燃烧,发出白光,放出热量,产生能使澄清石灰水变浑浊的气体,正确;D.硫在氧气中燃烧是明亮的蓝紫色火焰,产生有刺激性气味的气体,故D错误。故选C
12.下列关于氧气的说法正确的是( )
A.氧气能支持燃烧,可作燃料 B.氧气能跟所有物质发生氧化反应
C.水中的生物能依靠微溶于水中的氧气而生存 D.硫在氧气中燃烧生成三氧化硫
【答案】C
【解析】A.氧气具有助燃性,不能做燃料,故A错误;B.氧气不能和所有物质反应,故B错误;C.氧气不易溶于水,故C正确;D.硫在氧气中燃烧生成二氧化硫。故选C
13.有关氧气的说法正确的是( )
A.木炭能在氧气中燃烧,说明氧气具有可燃性 B.氧气能使带火星的木条复燃
C.金属锈蚀、动物呼吸、白磷燃烧都是缓慢氧化 D.将铁丝放入氧气中,剧烈燃烧,火上四射
【答案】B
【解析】A.氧气具有助燃性,故A错误;B.氧气具有助燃性,能使带火星的木条复燃,故B正确;C.白磷燃烧是剧烈氧化反应,故C错误;D.将引燃的铁丝放入氧气中,故D错误。故选B
14.下列实验现象描述正确的是( )
A.红磷在空气中燃烧,产生五氧化二磷白烟
B.硝酸银溶液中加入氯化钠溶液,产生白色沉淀
C.稀硫酸中加入铜粉,产生气泡,溶液变为蓝色
D.硫在氧气中燃烧,发出淡蓝色火焰,产生刺激性气味的气体
【答案】B
【解析】红磷燃烧产生大量白烟生成白色固体,故A错误;B.硝酸银溶液中加入氯化钠溶液,产生白色沉淀,故B正确;C.铜不和硫酸反应,故C错误;D.硫在氧气中燃烧,产生明亮蓝紫色火焰,放出刺激气味的气体。故选B
【培优拓展】
1.将盛满氧气的两个集气瓶,按如图所示的方式放置,用带火星的木条分别快速伸入两个集气瓶中,观察到两根木条都复燃了,且甲中木条燃烧比乙中更旺,上述实验说明氧气具有的性质是
A.氧气具有可燃性 B.氧气具有助燃性
C.氧气密度大于空气 D.氧气密度小于空气
【答案】BC
【解析】用带火星的木条分别快速伸入两个集气瓶中,观察到两根木条都复燃了,说明氧气具有助燃性。甲中木条燃烧比乙中更旺,说明氧气密度大于空气。故选BC
2.甲、乙、丙是三个实验示意图,根据图中发生的化学反应现象及化学反应原理,回答问题
(1)所发生的三个反应有多个共同点,分别是:
① ② ③ ④
(2)甲实验进行时,燃烧室中硫的状态是
(3)在做甲和丙两个实验时,集气瓶底部事先加少量的水,甲中水的作用是 。其中可以用细沙代替水的是 。
【答案】都放热 反应物都有氧气 反应条件是点燃 都是化合反应
【解析】见答案
3.下列关于氧气的说法中错误的是( )
A.氧气可以支持燃烧,说明氧气具有可燃性
B.工业上可以利用分离液态空气法制氧气
C.氧气能供给呼吸,它和体内物质反应,维持生命活动
D.鱼池内开启增氧泵,是因为温度升高,氧气在水中溶解量减少
【答案】A
【解析】A.氧气具有助燃性,故A错误;B.工业上制取氧气是利用分离液态空气法,故B正确;C.氧气能供给呼吸,它和体内物质反应,维持生命活动,故C正确;D.鱼池内开启增氧泵,是因为温度升高,氧气在水中溶解量减少,故D正确。故选A
4.区别二氧化碳、氧气和空气三种气体,应采用的方法是( )
A.将气体分别通入水中
B.将燃烧的木条分别伸入集气瓶中
C.将气体分别通入澄清的石灰水中
D.分别观察颜色
【答案】B
【解析】A.二氧化碳能溶于水,,空气和氧气不易溶于水,无明显现象,故A错误;B.木条燃烧无明显变化的是空气,熄灭的是二氧化碳,燃烧更旺的是氧气,故B正确;C.二氧化碳能使澄清石灰水变浑浊,空气和氧气不可以,故C错误;D.三种气体都是无色的,故D错误。故选B
5.可以一次鉴别出空气、氧气、氮气三瓶气体的正确方法是( )。
A.分别加入适量的石灰水 B.用烧红的铁丝分别伸入瓶中
C.用燃着木条分别伸入瓶中 D.分别加入蒸馏水
【答案】C
【解析】A.氮气和氧气不能使澄清石灰水变浑浊,故A错误;B.铁丝只有在氧气中能燃烧,故B错误;C.用燃着木条分别伸入瓶中,燃烧更旺的是氧气,无明显变化的是空气,熄灭的是氮气,故C正确;D.均无明显变化。故选C
6.硫在空气中燃烧的现象是( )
A.淡蓝色火焰 B.耀眼白光 C.火星四射 D.大量白烟
【答案】A
【解析】硫在空气中燃烧发出微弱的淡蓝色火焰,故选A
7.下列现象描述不正确的是( )
A.硫在空气中燃烧发出微弱的淡蓝色火焰 B.红磷在空气中燃烧产生大量白烟
C.铁在空气中剧烈燃烧,火星四射、生成黑色固体 D.木炭在氧气中燃烧发出白光
【答案】C
【解析】铁在空气中不燃烧,故C错误。故选C
8.下列实验主要现象描述错误的是( )
A.红磷在氧气中燃烧产生白雾 B.铁丝在氧气中燃烧火星四射
C.硫在氧气中燃烧产生蓝紫色火焰 D.镁条在空气中燃烧发出耀眼的白光
【答案】A
【解析】红磷燃烧产生大量白烟,故A错误
9.如图是硫和铁在空气和氧气中燃烧的实验。铁丝在空气中不能燃烧,但是纳米铁粉在空气中稍加热即可剧烈燃烧。下列说法正确的是( )
A.实验甲中观察到燃烧发出蓝紫色火焰,实验乙中观察到燃烧发出淡蓝色火焰
B.实验甲和实验乙中生成物相同,但是实验丙和实验丁的生成物不同
C.从四个实验中可以看出增大反应物的浓度和反应物接触面可以使反应更充分更剧烈
D.四个实验中水的主要作用是防止集气瓶炸裂
【答案】C
【解析】A.硫在空气中燃烧是淡蓝色火焰,在氧气中燃烧是蓝紫色火焰,故A错误;B.铁在氧气中燃烧生成四氧化三铁,故B错误;C.硫在氧气中剧烈燃烧,铁丝在空气中不燃烧,但能在氧气中燃烧,而纳米铁在空气中能燃烧,从四个实验可以看出增大反应物的浓度换个反应物的接触面积,可以使反应更剧烈,故C正确;D.实验甲和实验乙是吸收二氧化硫,故D错误。故选C
10.下列关于氧气的性质和用途的说法正确的是( )
A.氧气能助燃,可作燃料
B.红磷能在空气中燃烧产生大量的白色烟雾
C.细铁丝在空气中可剧烈燃烧,火星四射
D.氧气是一种化学性质比较活泼的气体,在一定条件下可与多种物质发生化学反应
【答案】D
【解析】A.氧气具有助燃性,本身不能燃烧,故A错误;B.红磷在空气中燃烧产生白烟,故B错误;C.铁丝在空气中不能燃烧,故C错误;D.氧气是一种化学性质比较活泼的气体,在一定条件下可与多种物质发生化学反应。故D正确。故选D
11.如图是硫在空气和氧气中燃烧的实验。下列说法不正确的是( )
A.氧气含量越多硫燃烧越剧烈 B.硫在氧气中燃烧发出蓝紫色火焰
C.瓶底的水可以吸收生成的有害气体 D.硫在空气和氧气中燃烧的生成物不同
【答案】D
【解析】硫在空气中和氧气中燃烧的产物都是二氧化硫。故选D
12.从化学视角看“烟”、“雾”、“光”和“焰”是有区别的。下列实验现象错误的是( )
A. 铁丝在氧气中剧烈燃烧,火星四射 B. 磷在空气中燃烧产生大量白烟雾
C. 木炭在氧气中燃烧发出白光 D. 硫在空气中燃烧产生淡蓝色火焰
【答案】B
【解析】B.磷在空气中燃烧产生白烟。故选B
13.下列物质在氧气中燃烧,集气瓶中不需放少量水的是( )
A.硫磺 B.红磷 C.铁丝 D.蜡烛
【答案】D
【解析】A.放水是为了吸收二氧化硫有害气体;B.红磷燃烧放水是为了降温和吸收五氧化二磷;C.铁丝燃烧放水,是为了防止高温熔融物溅落炸裂瓶底,故选D
【综合拔尖】
1.下列关于氧气的说法中错误的是( )
A.鱼类能在水中生存,说明氧气易溶于水
B.登山时携带氧气瓶,是因为高山上氧气稀薄
C.用右图所示装置可以测定空气中氧气的含量
D.切割金属时使用纯氧代替空气以获得更高的温度
【答案】A
【解析】A、氧气不易溶于水,鱼类能在水中生存,是由于溶于水中少量的氧气能供给呼吸,不能说明氧气的溶解性,故A错误;
B、高山上氧气稀薄,因此要携带氧气瓶,防止缺氧,故B正确;
C、用如图所示装置,通过铜与氧气反应消耗氧气,使玻璃管内压强变小,从而可以测定空气中氧气的含量,故C正确;
D、切割金属时,使用纯氧代替空气,氧气浓度高,使燃烧更充分,可以获得更高的温度,故D正确;
故选A。
2.如图是硫在氧气中燃烧的实验改装装置,下列说法错误的是( )
A.硫在氧气中燃烧,产生明亮的蓝紫色火焰
B.实验中电烙铁的作用是通电放热,使温度达到硫的着火点
C.实验过程中气球先鼓起后变瘪
D.将氢氧化钠溶液换为细沙也能达到相同的目的
【答案】D
【解析】A.硫在氧气中燃烧时比在空气中燃烧剧烈,且会产生明亮的蓝紫色火焰,生成无色有刺激性气味的气体,说法正确;
B.电烙铁通电时会放出热量,使温度达到硫的着火点,从而使硫燃烧,说法正确;
C.如图所示的实验中硫燃烧会放出热量,但随着氧气消耗会使瓶内压强减小,所以气球会先因反应放热而膨胀,后因瓶内压强减小而变瘪,说法正确;
D.此处的氢氧化钠溶液是为了吸收有毒的二氧化硫气体的,不能换成细沙,因为细沙不能吸收有毒的二氧化硫,故说法错误。故选D。
3.氧气是人类赖以生存的基础。下列你对氧气的认识正确的是
A.液态氧是无色无味的 B.空气是人们获得氧气来之一
C.夏天的鱼儿总是容易死去,是因为水中没有氧气 D.在金属冶炼时氧气起保护作用
【答案】B
【解析】A、液态氧是一种淡蓝色液体,故选项说法错误;
B、氧气约占空气总体积的21%,利用氮气和氧气的沸点不同,通过分离液态空气法获得氧气,空气是人们获得氧气来之一,故选项说法正确;
C、夏天的鱼儿总是容易死去,是因为夏天温度高,氧气在水中溶解度减少,并不是没有氧气,故选项说法错误;
D、氧气具有氧化性,不能在金属冶炼时起保护作用,故选项说法错误。故选B。
4.如图是木炭分别在空气和氧气里燃烧的实验。下列有关说法正确的是( )
A.图中用镊子夹持木炭
B.图一目的只是为了加热木炭
C.图一、图二中木炭燃烧的生成物一定不同
D.木炭在氧气里燃烧比在空气里燃烧剧烈
【答案】D
【解析】A、夹持木炭的仪器是坩埚钳,A错误;
B、图一的目的是与图二进行对比实验,从而比较木炭在空气和氧气中燃烧的现象,B错误;
C、木炭在空气中燃烧和在氧气中燃烧氧气充足时生成二氧化碳,当木炭燃烧不充分时会生成一氧化碳,C错误;
D、氧气具有助燃性,氧气的浓度越大木炭燃烧的越剧烈,D正确。故选D。
5.某工地近日发现了一废弃多年的防空洞,为了检验其是否适合人进入,学校科学小组采集了几瓶洞内空气样品,分别采用以下方法,不可行的是( )
A.用二根同样的燃着的木条,分别放入该样品和教室内空气样品,比较燃烧的情况
B.用二只各方面情况相同的小白鼠,分别放入该样品和教室内空气样品,比较活动情况
C.用二根同样带火星的木条,分别放入该样品和教室内空气样品,比较复燃的情况
D.用燃烧法测定洞内空气中氧气体积分数,与正常空气中氧气体积分数进行比较
【答案】C
【解析】A、用二根同样的燃着的木条,分别放入该样品和教室内空气样品,比较燃烧的情况,如燃着木条在样品中能正常燃烧则可进入,A方法可行;
B、用二只各方面情况相同的小白鼠,分别放入该样品和教室内空气样品,比较活动情况,如与空气中一样能正常活动,则可进入,B方法可行;
C、带火星的木条在空气中和呼出气体中现象相似,所以无法比较得出样品中氧气含量情况,C方法不可行;
D、 用燃烧法测定洞内空气中氧气体积分数,与正常空气中氧气体积分数进行比较,也可得出样品中的氧气含量情况,D方法可行。综上所述:选择C。
6.如图表示一段时间内某植物叶片吸收二氧化碳与光照强度关系示意图.以下分析正确的是( )
A.ac段表示该植物的呼吸作用不断地增强
B.b点表示该植物既不进行光合作用,也不进行呼吸作用
C.当光照强度=d点 时,表示植物光合作用强度大于呼吸作用
D.当光照强度大于b点时,表示该植物不再进行光合作用
【答案】C
【解析】A.光合作用的原料之一是二氧化碳,图示中可以看出,在ac段叶片吸收二氧化碳逐渐增多,说明植物光合作用增强,故A错误;B.b点表示植物进行光合作用吸收的二氧化碳含量和呼吸作用释放的二氧化碳含量相等,故B错误;C.植物体在生命过程中一直进行呼吸作用。光线较弱时,植物光合作用吸收的二氧化碳钠含量少于呼吸作用施工方的含量,故C正确;D.当光照达到一定强度时,植物体为减少水分散失,关闭了部分气孔吗,使二氧化碳含量减少,从而使光合作用减弱,停留在一个水平上,并不是不进行光合作用了。故D错误。故选C
7.纳米铁粉在空气中不易自燃,但稍加热即可剧烈燃烧,如图是纳米铁粉在锥形瓶中燃烧的实验。下列说法不正确的是( )
A.水可防止生成物溅落炸裂瓶底
B.气球先膨胀后又变小
C.纳米铁粉燃烧反应的符号表达式为:Fe+O2Fe3O4
D.对比细铁丝在空气中不能燃烧,可知物质的种类是反应能否发生的因素之一
【答案】D
【解析】A、纳米铁粉在空气中燃烧,放出大量的热,锥形瓶中的水可防止生成物溅落炸裂瓶底,故正确;
B、纳米铁粉在空气中燃烧,放出大量的热,使装置内气体膨胀,一段时间后,消耗氧气,装置内气体减少,会观察到气球先膨胀后又变小,故正确;
C、纳米铁粉在空气中不易自燃,但稍加热即可剧烈燃烧,燃烧是与空气中氧气反应生成四氧化三铁,纳米铁粉燃烧反应的符号表达式为:Fe+O2Fe3O4,故正确;
D、对比细铁丝在空气中不能燃烧,可知物质与氧气的接触面积是反应能否发生的因素之一,故D错误;
故选:D。
8.化学小组同学设计如图所示实验,用红磷燃烧、蜡烛燃烧测定空气中氧气含量,比较其实验结果。下列说法正确的是( )(已知:实验前K1、K2、K3均关闭)
A.红磷燃烧的现象是产生大量的白雾
B.红磷和蜡烛燃烧都属于化合反应
C.将红磷、蜡烛点燃,同时伸入到两个集气瓶中。待反应完毕,装置冷却到室温后,分别打开K1、K3或K2、K3各一段时间后,进入两个集气瓶中的水量相同
D.若将K1、K2打开,再将点燃的红磷、蜡烛同时伸入两个集气瓶中,待反应完毕,装置冷却到室温后,打开止水夹K3,观察到的现象是烧杯中的水流入两个集气瓶中,且水量相同
【答案】D
【解析】A、红磷燃烧,产生大量白烟,不是白雾,故A选项错误;
B、红磷和氧气在点燃的条件下反应生成五氧化二磷,属于多变一的反应,是化合反应;但蜡烛燃烧生成二氧化碳和水,是两种物质反应生成另外两种物质,不是化合反应,故B选项错误;
C、红磷燃烧生成固体,左边集气瓶内气压能够明显减小,水能进入左瓶;蜡烛燃烧生成二氧化碳气体,不会使右边集气瓶内气压减小,水不能进入右瓶,故C选项错误;
D、若将K1、K2打开,两个集气瓶相通,再将点燃的红磷、蜡烛同时伸入两个集气瓶中,待反应完毕,冷却室室温,两个瓶内的气压是平衡的,但都小于外界气压,所以打开止水夹K3,观察到的现象是烧杯中的水流入两个集气瓶中,且水量相同,故D选项正确;故选D。
9.A~F为初中化学中常见的六种物质,其中B能供给呼吸,C常温下是液体,D是黑色固体,E溶液呈蓝色,它们之间存在如图所示的关系。图中“一”表示相连的物质间能相互反应,“→”表示一种物质能转化成另一种物质。下列说法不正确的是( )
A.D是四氧化三铁
B.C与E的物质类别不同
C.反应①为化合反应,反应②为复分解反应
D.F物质广泛用于酸性土壤的改良
【答案】A
【解析】B能供给呼吸,B为氧气,C常温下为液体,且跟氧气可以相互转化,故C为水,A可以生成氧气和水,故A为过氧化氢,E为蓝色溶液,含铜离子,D是黑色固体,由物质和氧气反应生成,且黑色固体生成蓝色溶液,故D为氧化铜,氧化铜和酸反应生产E,E 可以为硫酸铜或者氯化铜,是一种盐溶液,F可以和其反应,且F是由水生成的,故F可以水和氧化钙反应生成的氢氧化钙。
A、由上述分析可知D为氧化铜,故A错,符合题意;
B、由分析可知C为水,是氧化物,E为硫酸铜或氯化铜,是盐,故物质类别不同,B对,不符合题意;
C、反应①是氧气生成水,可以是氢气在氧气中燃烧生成水,故为化合反应,②为硫酸铜和氢氧化钙反应生成氢氧化铜沉淀和硫酸钙,符合复分解反应的特征和条件,故C对,不符合题意;
D、F为氢氧化钙,俗称熟石灰,可以用来改良酸性土壤,D对,不符合题意。故选A。
10.空气是人类赖以生存的宝贵资,某校化学兴趣小组以“探究空气的奥秘”为主题开展项目式学习。
【任务一】认识空气的组成
(1)在二百多年前,拉瓦锡用汞定量研究了空气的成分,该实验中选择汞的优点有______。
A.生成物氧化汞是固体
B.不和空气中的其他物质发生反应
C.生成的化合物加热分解又能得到汞和氧气
D.能将密闭装置内空气中的氧气几乎耗尽
(2)现代可利用图1装置结合传感器测定空气中氧气含量。实验过程中容器内气体温度和压强的变化趋势如图2所示,请回答下列问题。
请解释刚开始反应时,装置内压强升高的原因______,a时刻开始压强突然增大,实验操作是______。
【任务二】保护空气
PM2.5是一种常见的空气污染物,请写出另一种空气污染物的化学符号______。图3是某地PM2.5来分布图,下列措施不利于降低PM2.5的是______。
①减少机动车数量
②用风能与太阳能发电替代燃煤发电
③工业生产污水经处理后再排放
【任务三】探究空气中氧气的性质
(3)兴趣小组同学按照如图所示进行“铁丝在氧气中燃烧”的实验,为方便实验。氧气的收集方法应选择______。
(4)为探究铁丝燃烧所需的氧气体积分数,某化学兴趣小组使用直径为0.38mm的细铁丝,分别在不同体积分数的氧气中点燃,现象和数据记录如下:
【结论】就0.38mm细铁丝而言,能使其燃烧的氧气最小体积分数x的取值范围是______。
(5)上述实验中需要收集不同体积分数的氧气,若某同学预先向容积为400mL的集气瓶中加入300mL的水,盖紧玻璃片,倒放在水槽中,再向集气瓶中通入纯氧,收满后立即取出,则该同学收集到的氧气体积分数约为______%(计算保留整数)。
(6)兴趣小组的同学猜想铁丝燃烧时火星四射的现象可能与铁丝含碳量多少有关,他们选择直径为0.20mm、含碳量分别为0.1%、0.32%、0.52%的铁丝设计实验并证明猜想,请写出实验方案(其他有关用品可自行选用)。
【实验设计】______。
【答案】 ABCD 红磷燃烧放热,导致气体膨胀,压强增大 打开弹簧夹 SO2(合理即可) ③ 排水法 >55% 80% 猜想:在其它条件相同时,含碳量越高,燃烧越剧烈;
方案:取直径均为0.2mm纯铁丝和含碳量分别为0.1%、0.32%、0.52%、的铁丝,分别进行燃烧实验并记录现象,分析得出结论。
【解析】[任务一]
(1)该实验中选择使用汞的优点有在汞槽中起到液封作用、生成的化合物是固体且加热分解又能得到汞和氧气、能将密闭装置内空气中的氧气几乎耗尽,故选ABCD;
(2)结合图2曲线,刚开始反应时,气体压强变化的原因是红磷燃烧放热,导致气体膨胀,压强增大;
a点是实验结束,装置冷却后,打开弹簧夹后,内外压强连通,造成内部压强瞬间增大;
[任务二]
二氧化硫等也能污染空气,化学符号为:SO2;
由图中信息可知,机动车使用、燃煤是导致PM2.5增多的重要原因,因此减少汽车的保有量、用风能与太阳能发电替代燃煤发电对减少PM2.5效果很明显;工业生产污水经处理后再排放,对减少PM2.5效果最不明显,故选③;
[任务三]
(3)若进行铁丝在氧气中燃烧的实验,在集气瓶的底部应预留少量的水,应选用排水法收集氧气;
(4)因为氧气的体积分数不同,燃烧现象不同,所以铁丝燃烧剧烈程度还与氧气的体积分数有关,分析表中现象,由于0.38mm的铁丝在60%的氧气中还能够燃烧,在55%时已经不能燃烧的事实可知:燃烧所需氧气的最低体积分数为大于55%;
(5)氧气瓶中氧气的体积包括收集的氧气和空气中含有的氧气为:300mL+100mL×21%=321mL,所以氧气的体积分数为×100%=80%;
(6)猜想:在其它条件相同时,含碳量越高,燃烧越剧烈;
方案:取直径均为0.2mm纯铁丝和含碳量分别为0.1%、0.32%、0.52%、的铁丝,分别进行燃烧实验并记录现象,分析得出结论。
反应物
条件
反应现象
化学反应的方程式
在空气中燃烧
在氧气中燃烧
反应后
木炭和氧气
点燃
持续红热,放出热量
剧烈燃烧,发出白光,放出热量
生成使澄清石灰水变浑浊的气体
C+O2点燃CO2
硫磺和氧气
发出微弱的淡蓝色火焰,放出热量
发出明亮的蓝紫色火焰,放出热量
生成有刺激性气味的气体
S+O2点燃SO2
红磷和氧气
发黄白光,放出热量
发出耀眼的白光,放出热量
产生大量白烟
4P+5O2点燃2P2O5
铁丝和氧气
灼烧至红热,离火后迅速变凉(不能燃烧)
剧烈燃烧,火星四射,放出热量
生成黑色固体
3Fe+2O2点燃Fe3O4
项目
化合反应
氧化反应
概念
由两种或两种以上物质生成另一种物质的反应
物质跟氧发生的反应
特点
多变一
有“氧”参加反应
举例
木炭、硫等与氧气的反应
木炭、硫、蜡烛等与氧气的反应
选项
A
B
C
D
实验
装置
解释
集气瓶中的水:
吸收放出的热量
集气瓶中的水:
更快地吸收白烟
量筒中的水:
通过水体积的变化得出氧气体积
集气瓶中的水:
冷却溅落融熔物,
防止集气瓶炸裂
O2的体积分数
90%
70%
60%
55%
0.38mm细铁丝燃烧的现象
燃烧剧烈、燃烧时间长,效果好
燃烧比90%弱,燃烧时间短,实验成功
燃烧比70%弱,燃烧时间更短,实验成功
难以燃烧,只是发红
相关试卷
这是一份初中化学人教版九年级上册课题1 空气精练,共22页。
这是一份初中化学人教版九年级上册第一单元 走进化学世界课题2 化学是一门以实验为基础的科学测试题,共17页。
