还剩10页未读,
继续阅读
所属成套资源:北京市西城区2024年高三二模测试试卷汇总 9科全(西城区二模)
成套系列资料,整套一键下载
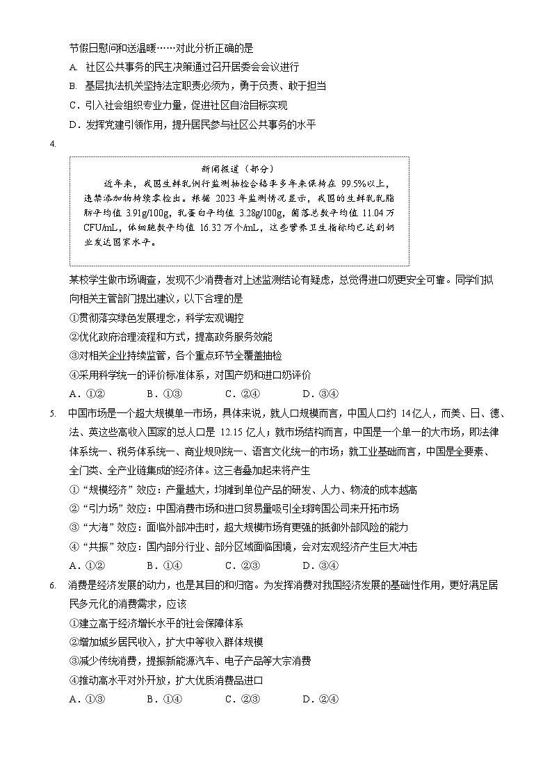
北京市西城区2024年高三二模测试政治试卷+答案(西城区二模)
展开相关试卷
2024年北京市西城区高三一模政治试题及答案:
这是一份2024年北京市西城区高三一模政治试题及答案,共11页。
2023届北京市西城区高三二模政治试题含答案:
这是一份2023届北京市西城区高三二模政治试题含答案,共15页。试卷主要包含了本部分共6题,共55分等内容,欢迎下载使用。
2023届北京市西城区高三二模政治试题PDF版含答案:
这是一份2023届北京市西城区高三二模政治试题PDF版含答案,共12页。

