





河北省保定市保定部分2023-2024学年高一下学期4月(1+3)期中考试化学试题(原卷版+解析版)
展开本试卷满分100分,考试用时75分钟
注意事项:
1.答题前,考生务必将自己的姓名、考生号填写在答题卡上。
2.回答选择题时,选出每小题答案后,用铅笔把答题卡上对应题目的答案标号涂黑。
可能用到的相对原子质量:H-1 C-12 N-14 O-16 Na-23 Al-27 S-32 Cl-35.5 Fe-56 Zn- 65 Ba-137
一、单选题(共14题,每小题3分)
1. 化学与生产、生活、科技密切相关。下列说法错误的是
A. 稀土元素是自然界共生在一起的一类元素,稀土元素被称为“冶金工业的维生素”
B. 胃舒平中含有氢氧化铝,可以用来治疗胃酸过多
C. 二硫化钼是我国自主研制的能导电、能储存能量的二维材料,属于新型有机功能材料
D. 屠呦呦使用乙醚提取青蒿中的青蒿素,荣获诺贝尔生理学或医学奖
【答案】C
【解析】
【详解】A.在金属元素中,有一类性质相似、并在自然界共生在一起的稀土元素,稀土元素既可以单独使用,也可以用于生产合金,在合金中加入适量稀土元素,能大大改善合金的性能,因而稀土元素又被称为“冶金工业的维生素”,A正确;
B.胃舒平中含有氢氧化铝,可以和胃酸(主要成分为盐酸)发生反应,B正确;
C.二硫化钼属于无机物,不属于新型有机功能材料,属于新型无机非金属材料,C错误;
D.屠呦呦使用乙醚提取青蒿中的青蒿素,荣获诺贝尔生理学或医学奖,D正确;
故选:C。
2. 按碳骨架分类,下列说法正确的是
A. 属于链状化合物B. 属于芳香烃
C. 属于芳香烃D. 属于脂环化合物
【答案】A
【解析】
【详解】A.该有机物结构中并没有形成环,是链状化合物,A正确;
B.芳香族化合物是指含有苯环的有机化合物,该有机物不含苯环,B错误;
C.芳香烃中只含有碳、氢两种元素,该分子中含有氧,C错误;
D.该物质含有苯环,是芳香族化合物,并非脂环化合物,D错误;
故选A。
3. NA表示阿伏加 德罗常数的值。下列说法正确的是( )
A. 100g质量分数为17%的H2O2溶液中含氧原子数目为NA
B. 标准状况下,11.2LH2O中含有的氢原子数为NA
C. 1mlNa与足量O2反应生成Na2O或Na2O2失去电子数目均为NA
D. 2L0.5ml•L-1盐酸中含HCl分子的数目为NA
【答案】C
【解析】
【详解】A.100g17%双氧水溶液中含有的双氧水的质量为17g,物质的量为0.5ml,故含氧原子为NA个,而水中也含氧原子,故溶液中含有的氧原子的个数多于NA个,故A错误;
B.标况下水为液体,故不能根据气体摩尔体积来计算其物质的量,故B错误;
C.钠反应后变为+1价,故1ml钠反应后失去电子为NA个,故C正确;
D.HCl溶于水后完全电离,故盐酸溶液中无HCl分子,故D错误;
故答案为C。
4. 可逆反应:在恒容密闭容器中进行,达到平衡状态的标志是
①单位时间内生成的同时生成
②单位时间内生成的同时生成
③用表示的反应速率的比为2∶2∶1的状态
④混合气体的颜色不再改变的状态
⑤混合气体密度不再改变的状态
⑥混合气体的压强不再改变的状态
⑦混合气体的平均相对分子质量不再改变的状态
A. ①④⑥⑦B. ②③⑤⑦C. ①③④⑤D. 全部
【答案】A
【解析】
【详解】①单位时间内生成nmlO2的同时生成2nml NO2,能说明正逆反应速率的相等关系,①正确;
②单位时间内生成nmlO2的同时生成2nmlNO只能说明单方向关系,不能说明正逆反应速率的关系,②错误;
③用NO2、NO、O2表示的反应速率的比为2:2:1的状态是反应进行到任何时刻都成立的关系,不能说明达到了平衡,③错误;
④混合气体的颜色不变化说明二氧化氮的浓度不变化,达到平衡状态,④正确;
⑤该反应是一个反应前后气体的质量不会改变的化学反应,混合气体的质量是守恒的,容器的体积不变,导致混合气体的密度不再变化,所以该反应不一定达到平衡状态,⑤错误;
⑥因该反应是物质的量在增大的化学反应,物质的量与压强成正比,则混合气体的压强不随时间的变化而变化,达到平衡状态,⑥正确;
⑦混合气体的平均相对分子质量=平均摩尔质量=,质量是守恒的,物质的量只有达到平衡时才不变,当混合气体的平均摩尔质量不再变化,证明达到了平衡状态,⑦正确;
故选A。
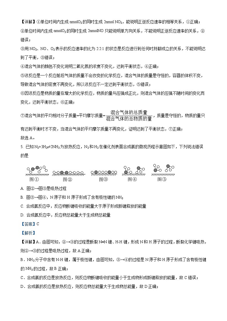
5. 已知N2+3H2⇌2NH3为放热反应,N2和H2在催化剂表面合成氨的微观历程示意图如下,下列说法错误的是
A. 图②→图③是吸热过程
B. 图③→图④,N原子和H原子形成了含有极性键的NH3
C. 合成氨反应中,反应物断键吸收的能量大于原子形成新键释放的能量
D. 合成氨反应中,反应物总能量大于生成物总能量
【答案】C
【解析】
【详解】A.由图可知,②→③的过程是断裂N≡N键、H-H键,形成N和H原子的过程,断裂化学键吸热,则②→③的过程是吸热过程,故A正确;
B.NH3分子中含有N-H键,属于极性键,由图可知,③→④的过程是N原子和H原子形成了含有极性键的NH3的过程,故B正确;
C.合成氨的反应是放热反应,则反应物断键吸收的能量小于生成物形成新键释放的能量,故C错误;
D.合成氨的反应是放热反应,则反应物总能量大于生成物总能量,故D正确;
故选C。
6. 以下实验目的、方法和相关解释都正确的是
A. AB. BC. CD. D
【答案】D
【解析】
【详解】A.实验方法电解熔融氯化钠装置图中电源连接错误,阳极Fe电极会参与电极反应,A错误;
B.此图金属防腐的措施为牺牲阳极法对铁管道进行保护,B错误;
C.测量锌粒和不同浓度的硫酸反应速率的快慢实验仪器中缺少秒表,C错误;
D.毛皮摩擦过的橡胶棒带负电,它能使水流的方向发生改变,说明水流与橡胶棒之间有电性作用,而无此现象。由图中可知为非极性分子,为极性分子,D正确;
故选:D。
7. 下列离子方程式书写正确的是
A. 向小苏打溶液中滴入少量稀盐酸:
B. 溶液与过量溶液反应:
C. 溶液与酸性溶液反应:
D. 向溶液中通入足量的
【答案】B
【解析】
【详解】A.小苏打为碳酸氢钠,向小苏打溶液中滴入少量稀盐酸的离子方程式为,故A错误;
B.溶液与过量溶液反应,将定为1ml,需要2ml反应,离子方程式为:,故B正确;
C.酸性溶液不能加OH-,正确的离子方程式为:,故C错误;
D.足量的将Fe2+和Br-均要氧化,正确的离子方程式为:,故D错误。
答案选B。
8. X、Y、Z、W是原子序数依次增大的四种短周期主族元素。X、Z的最外层电子数均等于其周期序数,是宇宙中含量最丰富的元素,Y是海水中含量最多的金属元素,W的最高正化合价与最低负化合价的代数和为6。下列说法错误的是
A. Z的氧化物对应的水化物常用作耐高温材料
B. 简单离子半径:
C. 是一种清洁能源
D. Y、Z、W的最高价氧化物对应的水化物之间能互相反应
【答案】A
【解析】
【分析】X、Y、Z、W是原子序数依次增大的四种短周期主族元素,X是宇宙中含量最丰富的元素,则X为H元素,Y是海水中含量最多的金属元素,则Y为Na元素,Z的最外层电子数均等于其周期序数,则Z为Al元素,W的最高正化合价与最低负化合价的代数和为6,则W为Cl元素
【详解】A.Z为Al,对应氧化物对应的水化物为Al(OH)3,加热会分解为Al2O3,不作耐高温材料,A错误;
B.离子的电子层数越多,离子半径越大,电子层数相同时,核电荷数越大,离子半径越小,则简单离子半径:Cl->Na+>Al3+,B正确;
C.H2是一种清洁能源,C正确;
D.Na、Al、Cl的最高价氧化物对应的水化物分别为NaOH、Al (OH)3、HClO4,Al(OH)3是两性氢氧化物,能与NaOH、HClO4反应,NaOH和HClO4发生酸碱中和反应,D正确;
故选A。
9. 把由Na2CO3·10H2O和NaHCO3组成的混合物7.4g溶于水配成100mL溶液,其中c(Na+)=0.6ml/L,若把等质量的混合物加热到恒重时,残留物的质量是
A. 3.18gB. 2.12gC. 5.28gD. 4.22g
【答案】A
【解析】
【分析】
【详解】把由Na2CO3·10H2O和NaHCO3组成的混合物7.4g溶于水配成100mL溶液,其中c(Na+)=0.6ml/L,钠离子的物质的量是0.6ml/L×0.1L=0.06ml,若把等质量的混合物加热到恒重时,最终得到的是碳酸钠,根据钠元素守恒可知碳酸钠的物质的量是0.03ml,因此残留物的质量是0.03ml×106g/ml=3.18g。
答案选A。
10. 一定条件下,含氮元素物质可发生如图所示的循环转化。下列说法正确的是
A. 循环转化中属于“固氮”过程的是“反应c”和“反应b”
B. 转化过程中发生非氧化还原反应的过程只有“反应I”
C. 若“反应h”是在NO2与H2O的作用下实现的,则该反应中氧化产物与还原产物的物质的量之比为1:2
D. 工业上可以用氢氧化钠溶液消除NO2
【答案】D
【解析】
【详解】A.氮的固定指由游离态的氮转化为化合态,图中属于氮的固定的是“反应c”和“反应k”,A错误;
B.没有元素化合价变化的反应属于非氧化还原反应,则过程中非氧化还原反应为a和l,B错误;
C.过程h发生反应为:,该反应中氧化剂与还原剂的物质的量之比为:,氧化产物与还原产物的物质的量之比为,C错误;
D.能与发生反应:,所以工业上可以用氢氧化钠溶液消除,D正确;
故选D。
11. 下列实验操作正确且能达到实验目的的是
A. AB. BC. CD. D
【答案】A
【解析】
【详解】A.MgCl2 • 6H2O受热易水解,加入SOC12后,SOC12可与水反应产生HCl,既消耗了水又产生了能抑制MgCl2水解的HCl,所以可以得到无水MgCl2,故A正确;
B.CO2和Na2CO3溶液反应,不能使用饱和Na2CO3溶液,可以使用饱和NaHCO3溶液,故B错误;
C.弱酸的酸性越强,其相同浓度的钠盐溶液的pH越小,但次氯酸钠有漂白性,且两种饱和溶液的浓度也不一定相同,所以不能实现实验目的,故C错误;
D. A1和Fe2O3反应后固体中一定含有Fe单质,若含有Fe2O3,与酸反应后生成Fe3+,Fe3+可能与Fe单质反应生成Fe2+,加入KSCN溶液后,溶液也不变红,D错误;
故选A。
12. 某温度下,反应在密闭容器中达到平衡,下列说法正确的是
A. 增大压强,增大,减小,平衡常数不变
B. 加入催化剂、平衡时的浓度增大
C. 恒压下,充入一定量的,平衡向逆反应方向移动
D. 恒容下,充入一定量的的平衡转化率增大
【答案】C
【解析】
【详解】A.增大压强,增大,增大,A错误;
B.加入催化剂,平衡不移动,则平衡时的浓度不变,B错误;
C.恒压下,充入一定量的,则乙醇浓度增大,且此时容器体积增大,相当于减压,平衡逆向移动,C正确;
D.根据勒夏特列原理可知,恒容下,充入一定量的,的平衡转化率减小,D错误;
故选C。
13. 我国科学家设计的一种三室电池既能净化污水,又能淡化海水,同时还可回收其中的能量,用葡萄糖溶液(足量,代替污水)氯化钠溶液(足量,代替海水)和100mL 1.1盐酸模拟工作原理的示意图如下,下列说法正确的是
A. 外电路中的电流方向为电极A→电极B
B. 该电池的正极反应为
C. 常温下,当电路中有0.1ml 通过时,盐酸的pH=2
D. 离子交换膜A可以是阳离子交换膜也可以是阴离子交换膜,但不能与离子交换膜B相同
【答案】B
【解析】
【分析】B极室通入氧气,氧气发生还原反应,则B是正极、A是负极;
【详解】A.电极A为负极,外电路中电子的流动方向为电极A→电极B,故A错误;
B.电极B为正极,电解质溶液为盐酸,氧气得电子发生还原反应生成水,电极反应为,故B正确;
C.电路中有0.1ml 通过时,减少了0.1ml,所以c(H+)=,盐酸的pH=1,故C错误;
D.B是正极、A是负极,为淡化海水,离子交换膜A为阴离子交换膜,离子交换膜B为阳离子交换膜,故D错误;
选B。
14. 可用作焙烤食品的添加剂,《中华人民共和国国家标准》规定焙烤食品中铝的残留量。取加热分解,加热过程中固体质量随温度的变化如图所示,a、b、c点对应的固体均为纯净物。下列说法错误的是
A. 在水中的电离方程式为
B. a点剩余的固体可能为
C. b点剩余的固体可能为
D. c点剩余的固体可能为
【答案】B
【解析】
【分析】的物质的量为=0.01ml,加热到a点时,质量差为4.53g-2.37g=2.16g,结晶水的质量m(H2O)=0.01ml=2.16g,2.16g刚好为结晶水的质量,此时固体为,加热到b点时,质量为1.71g,m()=0.01ml=1.71g,即此时固体为,c点时固体质量为0.51g,m()=0.01ml=0.51g,即此时固体为。
【详解】A.在水中的电离方程式为,故A正确;
B.由上述分析可知,a点剩余的固体可能为,故B错误;
C.由分析可知,b点剩余的固体可能为,故C正确;
D.由分析可知,c点剩余的固体可能为,故D正确。
答案选B。
二、解答题(共58分)
15. Ⅰ.通过海水晾晒可得粗盐,粗盐中除外,还含有以及泥沙等杂质,需要提纯后才能综合利用。某同学利用给定试剂溶液、溶液、溶液和盐酸,设计了如图粗盐精制的实验流程。
(1)操作和操作的名称依次是_____、_____。
(2)试剂①是溶液_____(填化学式)。
(3)加入溶液后,得到的沉淀是_____(填化学式)。
(4)加入试剂②后,发生反应的离子方程式有:_____。
(5)加入盐酸的作用是_____。
(6)如果加入试剂(2)后直接加盐酸,产生的后果是_____(用离子方程式表示)。
Ⅱ.是一种催化剂,某校学习小组用下面装置制备少量。已知:遇到空气中的水蒸气时能剧烈反应生成和在时升华。根据要求完成下列问题。
(7)A装置中反应的离子方程式为_____。
(8)试剂为_____。
(9)所用d导管较粗的原因是_____。
(10)装置的作用为_____。
【答案】(1) ①. 过滤 ②. 蒸发
(2)
(3)
(4)、
(5)除去过量的和
(6)、
(7)
(8)饱和食盐水 (9)防止气体冷凝为固体而堵塞导管
(10)吸收氯气,防止污染空气,防止空气中的水蒸气进入装置导致与水蒸气反应
【解析】
【分析】Ⅰ:粗盐中除外,还含有以及泥沙等杂质,除去需要分别加入溶液、碳酸钠溶液和氯化钡溶液,而除去稍过量的氯化钡需加入碳酸钠,则除去硫酸钠须在氯化钙之前,则试剂①为氯化钡溶液,操作a为过滤,沉淀A为硫酸钡,沉淀B为氢氧化镁,试剂②为碳酸钠溶液,沉淀为碳酸钙、碳酸钡的混合物。
Ⅱ:A装置为氯气的发生装置,装置和装置为除杂装置,与会发生反应,遇到空气中的水蒸气时能剧烈反应生成和,B装置用于除去氯气中混有的氯化氢,装置用于除去氯气中混有的水蒸气,装置为和制取氯化铝的装置,装置为氯化铝的收集装置,装置用于尾气处理并防止外界的水蒸气进入中,防止遇到空气中的水蒸气时剧烈反应生成和。
【小问1详解】
分析可知,操作为分离固液的操作、操作为从氯化钠溶液中得到氯化钠晶体的操作,则名称依次是过滤、蒸发;
【小问2详解】
分析可知,试剂①为溶液;
【小问3详解】
分析可知,加入溶液后,镁离子与氢氧根离子反应生成氢氧化镁沉淀;
【小问4详解】
试剂②为碳酸钠溶液,碳酸根离子分别与钙离子及钡离子反应生成沉淀,离子方程式为、;
【小问5详解】
溶液C中含有过量的氢氧化钠和碳酸钠,加入盐酸可除去溶液中过量的碳酸根离子和氢氧根离子;
【小问6详解】
加入试剂②后直接加盐酸,导致产生的碳酸钡和碳酸钙溶解重新引入新杂质,反应的离子方程式为、;
【小问7详解】
二氧化锰和浓盐酸在加热条件下生成氯气、氯化锰、水:;
【小问8详解】
生成的氯气中含有水蒸气和氯化氢气体杂质,饱和食盐水可以吸收氯化氢,故试剂为饱和食盐水;
【小问9详解】
在时升华,升华后的气体冷凝为固体时,易堵塞导管,所用导管要较粗;
【小问10详解】
装置的作用为吸收氯气,防止污染空气,防止空气中的水蒸气进入装置导致与水蒸气反应。
16. 乙烯是一种重要的基本化工原料,乙烯的产量可以衡量一个国家的石油化工发展水平,研究工业制取乙烯有重要的意义。工业上用H2和CO2在一定条件下合成乙烯,其反应为 。回答下列问题:
(1)已知:① ;
② 。
则___________(用含、的式子表示);___________(用含,的式子表示)。
(2)往4 L恒容密闭容器中充入0.3 ml 和0.1 ml ,仅发生反应,反应过程中的平衡转化率随温度的变化如图所示:
①___________(填“低温”“高温”或“任意温度”)条件下有利于该反应自发进行,判断的理由为___________。
②a→c的过程中,的物质的量分数___________(填“增大”“减小”或“不变”)。
③平衡常数大小:___________(填“>”“<”或“=”)。
④正反应速率大小:___________(填“>”“<”或“=”)。
⑤250℃时,该反应的平衡常数___________(保留2位有效数字)。
【答案】(1) ①. 3- ②.
(2) ①. 低温 ②. 该反应为熵减的放热反应,低温条件有利于自发进行 ③. 减小 ④. > ⑤. < ⑥. 8.3×104
【解析】
【小问1详解】
反应等于3×①-②,故3-;根据反应方程式=3×①-②,则;
【小问2详解】
①由图示可知,随温度升高,二氧化碳平衡转化率降低,则该反应为放热反应,故在低温条件下有利于自发进行;
②a→c的过程中,温度升高,平衡逆向移动,的物质的量分数减小;
③温度升高,平衡逆向移动,平衡常数变小,>;
④b点对应温度高,反应速率快,故<;
⑤由图可知,二氧化碳平衡转化率为60%,列三段式:
容器体积为4L,故平衡时各物质物质的量浓度为、、、,。
17. 化学反应常伴随热效应。某些反应(如中和反应)的热量变化,其数值可通过量热装置测量反应前后体系温度变化,用公式计算获得。
(1)盐酸浓度的测定:移取待测液,加入酚酞作指示剂,用溶液滴定至终点,消耗溶液。
①上述滴定操作用到的仪器有___________(填选项字母)。
②判断达到滴定终点的现象是___________。
③该盐酸的浓度为___________(保留四位有效数字)。
④下列操作可能使所测盐酸浓度偏低的是___________(填选项字母)。
A. 碱式滴定管未用标准溶液润洗就直接注入标准溶液
B. 滴定前盛放盐酸的锥形瓶用蒸馏水洗净后没有干燥
C. 碱式滴定管在滴定前尖嘴处有气泡,滴定后气泡消失
D. 读取溶液体积,开始时仰视液面,滴定结束后俯视液面
(2)热量的测定:甲同学取上述溶液和盐酸各进行反应,测得反应前后体系的温度值分别为,则该过程放出的热量为___________和分别,1.0g·mL-1,忽略水以外各物质吸收的热量,下同)。
(3)借鉴甲的方法,乙同学测量放热反应的焓变。实验结果见下表。
___________。
(4)丙同学也想借鉴甲同学的方法,测量反应的焓变。
查阅资料:配制溶液时需加入硫酸。
提出猜想:粉与溶液混合时,在上述反应进行的过程中,可能存在粉和稀硫酸的反应。
验证猜想:用试纸测得溶液的约为2;向少量溶液中加入粉,溶液颜色变浅的同时有无色无味的气泡冒出,说明同时存在上述反应和反应。
实验小结:猜想成立,不能直接测量上述反应的。
教师指导:结合乙同学测定结果及盖斯定律可以计算无法直接测定的反应热。
优化设计:根据相关原理,丙同学还需要测定反应___________(填化学方程式)的焓变,通过计算可得上述反应的的焓变___________(用含和表示)。
【答案】(1) ①. AD ②. 滴入最后半滴NaOH溶液,锥形瓶内溶液由无色变为浅红色,且半分钟内不褪色 ③. 0.5500 ④. D
(2)418(T1-T0)
(3)-41.8(b-a)
(4) ①. Cu+Fe2(SO4)3=CuSO4+2FeSO4 ②. △H1+△H2
【解析】
【分析】用0.5000ml·L-1的NaOH溶液滴定一定浓度的盐酸溶液,测定其浓度,设计实验测定中和热,以此解题。
【小问1详解】
①滴定操作时需要用的仪器有锥形瓶、酸式滴定管、碱式滴管、铁架台等,故选AD;
②用物质的量浓度为0.5000ml·L-1的标准NaOH溶液去滴定未知浓度的盐酸,用酚酞作指示剂,当滴入最后半滴后,溶液由无色变为浅红色,且半分钟内不褪色,即可判断到达了滴定终点,故答案为:滴入最后半滴NaOH溶液,锥形瓶内溶液由无色变为浅红色,且半分钟内不褪色;
③滴定时发生的反应为HCl+NaOH=NaCl+H2O,故c(HCl)=;
④A.碱式滴定管未用标准溶液润洗就直接注入标准溶液,则氢氧化钠溶液浓度偏低,滴定时消耗氢氧化钠体积偏大,结果偏大,A错误;
B.滴定前盛放盐酸的锥形瓶用蒸馏水洗净后没有干燥,则溶质的浓度不受影响,B错误;
C.碱式滴定管在滴定前尖嘴处有气泡,滴定后气泡消失,则读数时,氢氧化钠的体积偏大,最终其浓度偏大,C错误;
D.读取溶液体积,开始时仰视液面,滴定结束后俯视液面,则读取的氢氧化钠体积偏小,则最终其浓度偏小,D正确;
故选D;
【小问2详解】
由可得Q=4.18 J·g-1·°C-1×1.0g·mL-1×(50mL+50mL)×(T1-T0)=418(T1-T0);
【小问3详解】
100mL0.2ml·L-1CuSO4溶液含有溶质的物质的量为0.02ml,0.56gFe粉的物质的量为0.01ml,按实验ⅱ进行计算,;
【小问4详解】
Fe3+水解生成Fe(OH)3和H+,酸能抑制铁离子水解,所以加酸的目的是抑制Fe3+水解;向少量Fe2(SO4)3溶液中加入Fe粉,溶液颜色变浅的同时有气泡冒出,说明存在反应A和Fe与稀硫酸的反应,稀硫酸和Fe反应生成硫酸亚铁和氢气,离子方程式为Fe+2H+=Fe2++H2↑;利用盖斯定律进行实验设计,然后计算焓变,设计方案为:将一定量的Cu粉加入一定浓度的Fe2(SO4)3溶液中反应,测量反应热,计算得到反应Cu+Fe2(SO4)3=CuSO4+2FeSO4的焓变为△H2,根据(3)中实验计算得到反应Fe+CuSO4=FeSO4+Cu的焓变△H1,根据盖斯定律计算得到反应Fe+Fe2(SO4)3=3FeSO4的焓变为△H1+△H2,故答案为:Cu+Fe2(SO4)3=CuSO4+2FeSO4;△H1+△H2。选项
实验目的
实验方法
相关解释
A
电解熔融氯化钠
该装置阳极反应为2Cl--2e-=Cl2
B
金属防腐
该图采用的是外加电流法对铁管道进行保护
C
测量锌粒和不同浓度的硫酸溶液反应速率的快慢
该实验用到的实验仪器有恒压滴液漏斗、锥形瓶、双孔塞、注射器
D
验证分子极性
该实验是用毛皮摩擦过的橡胶棒靠近和,由图中现象可知为非极性分子,为极性分子
选项
实验目的
实验操作
A
由MgCl2 • 6H2O制备无水MgCl2
将MgCl2 • 6H2O与SOC12(易水解生成SO2和HCl)混合加热
B
除去CO2中的SO2气体
依次通过盛有饱和Na2CO3溶液和浓硫酸的洗气瓶
C
比较HClO和CH3COOH的酸性强弱
室温下,用pH计测定饱和NaClO溶液和饱和CH3COONa溶液的pH
D
检验A1和Fe2O3反应后固体中是否含Fe2O3
取反应后固体溶于足量稀硫酸,滴加KSCN溶液,溶液不变红,说明不含 Fe2O3
反应试剂
体系温度
反应前
反应后
溶液
粉
河北省保定市清苑中学等校2023-2024学年高二下学期3月月考化学试题(原卷版+解析版): 这是一份河北省保定市清苑中学等校2023-2024学年高二下学期3月月考化学试题(原卷版+解析版),文件包含河北省保定市清苑中学等校2023-2024学年高二下学期3月月考化学试题原卷版docx、河北省保定市清苑中学等校2023-2024学年高二下学期3月月考化学试题解析版docx等2份试卷配套教学资源,其中试卷共24页, 欢迎下载使用。
河北省保定市部分高中2023-2024学年高一下学期开学检测化学试题(PDF版含答案): 这是一份河北省保定市部分高中2023-2024学年高一下学期开学检测化学试题(PDF版含答案),文件包含化学pdf、化学答案pdf等2份试卷配套教学资源,其中试卷共3页, 欢迎下载使用。
河北省保定市1+3联考2023-2024学年高一上学期12月联考化学试题含答案: 这是一份河北省保定市1+3联考2023-2024学年高一上学期12月联考化学试题含答案,共13页。