山西省大同市2023-2024学年七年级下学期期中语文试题(原卷版+解析版)
展开
这是一份山西省大同市2023-2024学年七年级下学期期中语文试题(原卷版+解析版),文件包含山西省大同市2023-2024学年七年级下学期期中语文试题原卷版docx、山西省大同市2023-2024学年七年级下学期期中语文试题解析版docx等2份试卷配套教学资源,其中试卷共26页, 欢迎下载使用。
七年级语文
姓名 准考证号
注意事项:
1.本试卷共8页,满分120分,考试时间135分钟。
2.答卷前,考生务必将自己的姓名、准考证号填写在本试卷相应的位置。
3.答案全部在答题卡上完成,答在本试卷上无效。
4.考试结束后,将本试卷和答题卡一并交回。
一、读·书(12分)
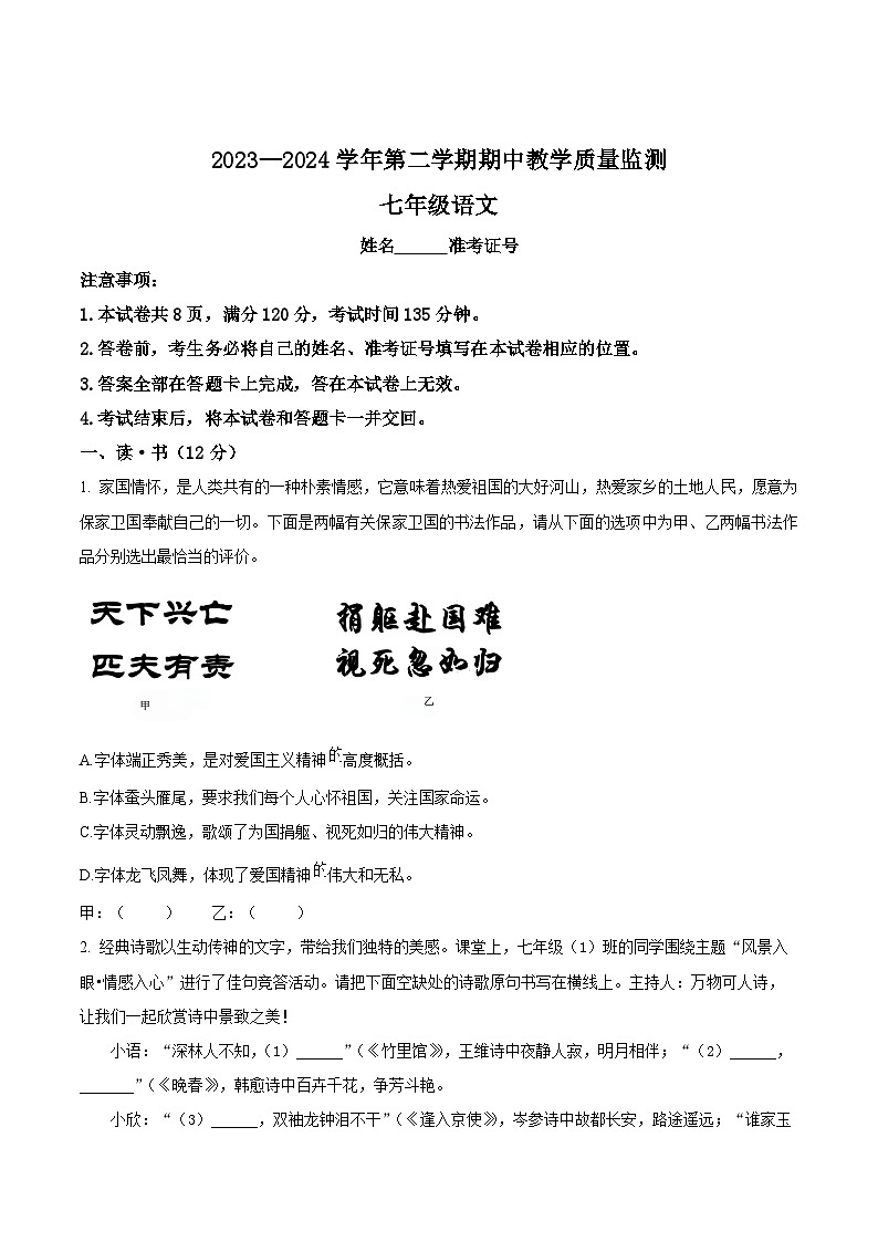
1. 家国情怀,是人类共有的一种朴素情感,它意味着热爱祖国的大好河山,热爱家乡的土地人民,愿意为保家卫国奉献自己的一切。下面是两幅有关保家卫国的书法作品,请从下面的选项中为甲、乙两幅书法作品分别选出最恰当的评价。
A.字体端正秀美,是对爱国主义精神高度概括。
B.字体蚕头雁尾,要求我们每个人心怀祖国,关注国家命运。
C.字体灵动飘逸,歌颂了为国捐躯、视死如归的伟大精神。
D.字体龙飞凤舞,体现了爱国精神伟大和无私。
甲:( ) 乙:( )
2. 经典诗歌以生动传神的文字,带给我们独特的美感。课堂上,七年级(1)班的同学围绕主题“风景入眼•情感入心”进行了佳句竞答活动。请把下面空缺处的诗歌原句书写在横线上。主持人:万物可人诗,让我们一起欣赏诗中景致之美!
小语:“深林人不知,(1)______”(《竹里馆》),王维诗中夜静人寂,明月相伴;“(2)______,_______”(《晚春》),韩愈诗中百卉千花,争芳斗艳。
小欣:“(3)______,双袖龙钟泪不干”(《逢入京使》),岑参诗中故都长安,路途遥远;“谁家玉笛暗飞声,(4)______”(《春夜洛城闻笛》),李白诗中笛声悠扬,散落全城。
主持人:心弦可共振,让我们一起体会诗中情感之真!
小德:“杨花榆荚无才思,(5)______”(《晚春》),韩愈表面是在揶揄“杨花榆荚”,更深层次是在表达对春天的无限留恋。
小雅:“雄兔脚扑朔,(6)______;双兔傍地走,______”(《木兰诗》),这是对木兰女扮男装未被发现的巧妙解释,更是对巾帼英雄的赞颂。
小慧:“(7)_______,_______”(《春夜洛城闻笛》),好像是在说别人,但第一个被勾起思乡之情的不正是李白自己吗?
二、读·思(38分)
在中华文明悠久的历史长河中,爱国主义精神一直是中华民族得以凝聚、生存和发展的强大动力。班级开展了以“天下国家”为主题的综合性学习活动,请你积极参与并完成下列任务。
【活动一:爱国有你】
3. 请你从下面给出的两个爱国人物中任选一个,仿照示例写一句话,表达你的赞美之情。
示例:“巾帼英雄”花木兰,在苦寒疆场代父从军,书写爱国传奇。
备选人物:邓稼先 闻一多
【活动二:青春有我】
4. 请结合以下对话解读青春之谜,将空缺处的内容补充完整。
小语:让我们一起探究汉字“青春”。“青”字始见于金文,写作“”,上半部分是“生”字,取“草生于地”的意思。下半部分是“井”字的变形,取“井中草木青葱之色”的意思。由此,我们推测“青”本义为①______。早期的甲骨文“春”写作“数”,由“木”“日”“屯”组成,“木”“日”表意,“屯”表音,原义是春阳抚照,万木滋荣。
小文:那么,我们由此可推知“青春”原义为②______。初一的我们告别了童年,跨入青春的门槛,我们要志存高远,书写精彩青春,做新时代的有为青年,致力于民族复兴大业,这是当代青年的历史机遇,也是当代青年的使命担当。
【活动三:经典有他】
5. 有人说,老舍笔下暴风骤雨的场景(如下图),展现的也是祥子的世界,那个世界里,雨下得好大。请结合原著中祥子的人生经历,谈谈你对这句话的理解。
阅读下面的材料,完成下面小题。
造剑的人
①楚国大司马身边有一位专为他造剑的工匠,尽管已80岁,但打出的剑依然锋利无比,光亮照人。“
②您老人家年事已高,剑仍旧造得这么好,是不是有什么窍门?”大司马虚心请教老工匠。
③老工匠听了大司马的夸奖,心中很是欣慰,他告诉大司马:“我造了一辈子剑,我在20岁时就喜欢造剑。除了剑,我对其他东西全然不在意,不是剑就从不去细看,一晃就过了60余年。”
④大司马听了老工匠的话,更是对他无比钦佩。虽然老工匠没有谈造剑的窍门,但他揭示了一条通向成功的道理。他专注于造剑技艺,几十年如一日的执着追求使他掌握了造剑工艺,进而达到一种高妙的境界。有了这样的精神,哪有造出的剑不是又锋利又光亮的道理!
6. 阅读上面的材料,简要说说老工匠造出的剑又锋利又光亮的原因。
7. 学习做事如同造剑,如何能够找到“造剑”的窍门?同学们讨论的结果有:保持热爱,专心致志,坚持不懈……你认可哪种说法,还是另有思考呢?请写一段议论性文字,表达你的观点。(不少于100字)
优秀古诗文是我国传统文化的璀璨明珠,七年级(2)班开展了“诵读优秀古诗文”的专题学习活动。
孙权劝学
初,权谓吕蒙曰:“卿今当涂掌事,不可不学!”蒙辞以军中多务。权曰:“孤岂欲卿治经为博士邪!但当涉猎,见往事耳。卿言多务,孰若孤?孤常读书,自以为大有所益。”蒙乃始就学。及鲁肃过寻阳,与蒙论议,大惊曰:“卿今者才略,非复吴下阿蒙!”蒙曰:“士别三日,即更刮日相待,大兄何见事之晚乎!”肃遂拜蒙母,结友而别。
卖油翁
欧阳修
陈康肃公善射,当世无双,公亦以此自矜。尝射于家圃,有卖油翁释担而立,睨之久而不去。见其发矢十中八九,但微领之。康肃问曰:“汝亦知射乎?吾射不亦精乎?”翁曰:“无他,但手熟尔。”康肃忿然曰:“尔安敢轻吾射!”翁曰:“以我酌油知之。”乃取一葫芦置于地,以钱覆其口,徐以杓酌油沥之,自钱孔入,而钱不湿。因曰:“我亦无他,惟手熟尔。”康肃笑而遣之。
【晓其意·体会先贤形象】
8. 促膝交谈中,孙权用“见往事耳”指出①______历史的重要性,循循善诱的言语入耳入心;释担观射时,卖油翁“但微颔之”,他用微微②______的动作表明态度,从容淡定的形象跃然纸上。(根据句中加点字的意思填空)
9. 个性化语言在人物形象塑造中起着重要作用。“卿今者才略,非复吴下阿蒙”的意思是①____,侧面表现出吕蒙的进步之大;“以我酌油知之”的意思是②______卖油翁以“酌油”之技巧妙类比,令人心悦诚服。
【明其志·汲取精神养分】
10. 读古诗文,可以透过文字感受人物形象,读懂他们的人生。下面是《木兰诗》(节选)的两幅插图,请你任选其一,摘录与画面内容相对应的诗句,并用生动形象的语言描述画面。
木兰诗(节选)
万里赴戎机,关山度若飞。朔气传金柝,寒光照铁衣。将军百战死,壮士十年归。
归来见天子,天子坐明堂。策勋十二转,赏赐百千强。可汗问所欲,木兰不用尚书郎,愿驰千里足,送儿还故乡。
爷娘闻女来,出郭相扶将;阿姊闻妹来,当户理红妆;小弟闻姊来,磨刀霍霍向猪羊。开我东阁门,坐我西阁床。脱我战时袍,著我旧时裳。当窗理云鬓,对镜帖花黄。出门看火伴,火伴皆惊忙:同行十二年,不知木兰是女郎。
11. 以上两文运用简短凝练的语言道出了深刻的道理。请你任选一文,从中提炼出一个耳熟能详的四字成语,并说说你从中得到的启示。
王子猷①、子敬②曾俱坐一室,上忽发火。子敬遽走避,不惶③取履;子敬神色恬然,徐唤左右,扶凭④而出,不异平常。世以此定二王神宇⑤。
(选自《世说新语·雅量》)
【注释】①王子猷:王徽之,字子猷,王羲之第五子。②子敬:王献之,字子敬,王羲之第七子。③不惶:没有时间。④扶凭:搀扶。当时贵族的一种气派是走路要由仆人搀扶着。⑤神宇:神情气度。
12. 查工具书是学习文言文的重要方法。查阅(古代汉语词典》并结合语境,可以判断出“子猷遽走避”中“遽”的含义是下列第______个义项。
①惶恐 ②匆忙,仓促 ③窘迫 ④遂,就
13. “世以此定二王神宇”的意思是世人以这件事来评定二王神情气度的高下。你认为二人谁的气度更好?请结合选文简要说明理由。
三、读·写(70分)
14. 光明中学开展“反对校园欺凌,共创和谐校园”主题宣传周活动。以下是校园网站刊载的两幅漫画,请你任选其中一幅,介绍画面内容并解读寓意。(不少于80字)
15. 阅读下面的选文,完成小题。
风吹起蒲公英
①十岁生日那天,母亲送他一把红棉吉他。过了一段时间,他的指尖也能如蝴蝶般在琴弦间飞舞。那时日子虽然清苦,却有无数小快乐。可是,两年后,母亲因病去世。想念母亲时,他就抱着吉他轻轻弹唱,让琴声带走内心的悲伤。
②有一天,他放学回家,父亲指着一位瘦高的女人,说是他的继母。女人身后站着个年龄与他相仿的男孩,父亲说这是弟弟。他的心猛地一疼,难道父亲忘记母亲了吗?
③继母无声的关爱,为他孤独的心灵打开一扇亮窗。他和弟弟的感情日渐融洽起来,弟弟的成绩好得出奇,让他这个做哥哥的自愧不如。
④那天,他和弟弟并排躺在田野上,周围丛生着一片片蒲公英,风轻轻地吹着,吹起了一柄柄洁白如雪、轻盈如羽的小伞儿,飘飘悠悠,随风远逝。他们聊起各自的梦想,他说将来想当一名歌手,弟弟说愿化作蒲公英的种子,随风飘向广袤的天地。
⑤就在他对未来充满憧憬时,不幸再次降临。父亲在下班回家的路上遭遇车祸,他悲恸的呼唤最终没能留住父亲。父亲走后,继母一下子苍老许多,常坐在那里发愣,任忧愁爬满脸庞。
⑥他想了又想,做出一生中最重要的决定。他对继母说要到外边打工,挣钱供弟弟读大学。第二天清晨,他留下一封短信,背起心爱的吉他,悄悄地离开家。他来到一家建筑工地,干着又脏又累的活儿。偶然的一个夜晚,他看到有人在街头弹唱,生意似乎还挺火,心中一阵暗喜。之后,他穿行在繁华的夜市,用心弹奏每一个音符。有的听众被他的歌声吸引,拍手叫好;也有的听众拿他取乐,推搡中将他撞翻在地。他爬起来,拍拍身上的尘土,转身离去。
⑦就这样,他白天在工地干活儿,晚上到街头弹唱。终于盼到这一天,他收到弟弟的来信:弟弟以优异的成绩,考上了理想的大学。他接着往下读,读着读着,泪水浸湿了纸页。原来,弟弟曾到工地上找过他,工友们说,他下班后,到街头唱歌去了。弟弟转过几条街巷,看到抱着吉他弹唱的他。弟弟听得泪流满面,忍了又忍,没有喊出声来。弟弟说,当时就下定决心,要用最好的成绩回报哥哥。考上大学后,可以边学习边做兼职,这样哥哥就不用那么辛苦。弟弟还说,母亲很挂念他,让他有空多回家看看。
⑧那天晚上,他破天荒地买了酒,跟几位工友一起庆祝。他生平第一次喝醉,倒在床边,微闭着眼,脸上露出幸福的笑容。就在半梦半醒之际,他感觉自己化作一缕清风,吹起洁白的蒲公英,飘向那不知名的远方。
美文欣赏课上,老师与同学们一起赏读《风吹起蒲公英》一文。
(1)请结合文章内容,简要分析标题“风吹起蒲公英”的妙处。
(2)下面两句话从不同角度对本文做了点评。请你任选一句,围绕它写一段赏析性文字。(不少于120字)
◆普通人身上的微光也能耀眼夺目。
◆语言平实如话,字里行间饱含深情。
16. 阅读下面的材料,完成小题。
材料一
2023年11月23日,第十批25位在韩志愿军烈士遗骸及相关遗物回到祖国怀抱。国人用“山河已无恙,英雄归故乡”“志愿军烈士,祖国接你回家了”的标语欢迎烈士回家。73年前,朝鲜战争爆发,以美国为首的所谓“联合国军”将战火烧到了鸭绿江畔。为了保卫和平、抵抗侵略,在新中国成立伊始各方面存在严重困难的情况下,中国人民志愿军毅然跨过鸭绿江,打响了抗美援朝的正义之战,经过两年零九个月艰苦卓绝的战斗,最终赢得了胜利和尊严。
材料二
材料三
1950年11月29日,在朝鲜咸镜南道长津郡下碣隅里南小高岭战斗中,连长杨根思面对强敌,发出了“三个不相信”的战斗宣言:“不相信有完不成的任务、不相信有克服不了的困难、不相信有战胜不了的敌人。”他带领官兵持续打退敌人八次进攻。在战斗仅剩一人的情况下,他抱起炸药包冲入敌群,与敌人同归于尽,英勇捐躯。战后,中国人民志愿军总部授予杨根思“特级战斗英雄”称号,他生前所在连队被命名为“杨根思连”。
——抗美援朝纪念馆
他们的品质是那样地纯洁和高尚,他们的意志是那样地坚韧和刚强,他们的气质是那样地淳朴和谦逊,他们的胸怀是那样地美丽和宽广!
——魏巍《谁是最可爱的人》
和平稳定来之不易!面对强权,低头是永远得不到尊重和自由独立的,唯有敢于斗争才能站起来。一个个最可爱的人,用热血与生命汇聚成新中国最珍贵的记忆,这是我们中华民族奋进的不竭动力。
——七年级(3)班语文老师
在清明节到来之际,七年级(3)班开展“致敬最可爱的人”线上祭扫活动,第一小组的同学整理了以上材料。
(1)阅读材料二中的图表,写出你的探究结论。
(2)活动接近尾声,你将作为主持人进行总结性发言,分享本次活动给你带来的收获与思考,展现新时代青少年铭记先烈、接续奋斗的决心。
写作提示:①发言主题为“缅怀先烈,弘扬精神”;②结合材料内容;③不少于120字。
17 作文题目
生命的列车滚滚前行,转眼初中生涯已开启许久。这段日子里,我们在新环境中蓬勃成长,认识了新老师,结识了新同学;我们在知识的海洋中遨游,看到了更广阔的山川湖海,创造着更加美好的诗和远方;我们在挥洒汗水、奋进拼搏中用力生长,遇见了更好的自己。过往的一点一滴,都是遇见,都是财富,都是成长。
请从以下三个题目中任选一个,写一篇不少于500字的作文。
题目一:请以《很高兴认识你》为题,写一篇日记,表达你的独特体验和感受。
题目二:请以《我眼中财富》为题,展示自己生命中最有价值的宝藏。
题目三:请以《成长中,我多了一份 》为题,讲述你的成长经历。
写作提示:①如选题目三,请务必先补全题目;②按文体要求作文;③避开真实的人名、地名、校名;④书写规范,卷面整洁。
相关试卷
这是一份2024年山西省大同市多校中考二模语文试题(原卷版+解析版),文件包含2024年山西省大同市多校中考二模语文试题原卷版docx、2024年山西省大同市多校中考二模语文试题解析版docx等2份试卷配套教学资源,其中试卷共30页, 欢迎下载使用。
这是一份山西省长治市2023-2024学年七年级下学期期中语文试题(原卷版+解析版),文件包含山西省长治市2023-2024学年七年级下学期期中语文试题原卷版docx、山西省长治市2023-2024学年七年级下学期期中语文试题解析版docx等2份试卷配套教学资源,其中试卷共31页, 欢迎下载使用。
这是一份山西省实验中学2023-2024学年七年级下学期期中语文试题(原卷版+解析版),文件包含山西省实验中学2023-2024学年七年级下学期期中语文试题原卷版docx、山西省实验中学2023-2024学年七年级下学期期中语文试题解析版docx等2份试卷配套教学资源,其中试卷共24页, 欢迎下载使用。

