江西省景德镇市2024届高三下学期第三次质量检测生物试卷(含答案)
展开一、单选题
1.细胞呼吸除了能为生物体提供能量外,还是物质代谢的枢纽,如细胞呼吸过程中产生的中间产物,可转化为脂肪、非必需氨基酸等非糖物质,而非糖物质又可以通过一系列反应转化为葡萄糖。下列相关说法正确的是( )
A.无氧呼吸时,底物中所含的能量大部分以热能的形式散失
B.细胞呼吸过程中释放的能量都可直接用于各项生命活动
C.在剧烈运动过程中,人体细胞呼吸时CO2产生量等于O2消耗量
D.核糖体上合成蛋白质所需要的非必需氨基酸都是由中间产物转化而来
2.端粒是存在于真核生物染色体末端的特殊结构,由短而多且重复的非转录重复序列及结合蛋白组成。在人体的体细胞中,端粒随着细胞的分裂而缩短,最终使细胞逐渐衰老并丧失增殖能力而死亡。端粒酶是一种核糖核酸蛋白复合物,它能以自身的RNA为模板,催化合成单链DNA序列,以维持端粒长度。下列叙述正确的是( )
A.人体细胞中,每条染色体都只含有2个端粒
B.同一个体不同细胞中端粒长度相同
C.大肠杆菌中端粒会随增殖代数的增多而缩短
D.端粒酶是一种逆转录酶,起催化作用的是其蛋白质部分
3.重叠基因是指两个或两个以上的基因共有一段DNA序列的不同可读框,编码不同的蛋白质。重叠基因有多种重叠方式,例如,大基因内包含小基因(如图);前后两个基因首尾重叠;几个基因的重叠等。在果蝇和人中也存在重叠基因,例如人类神经纤维病Ⅰ型基因内含子中含有3个小基因(由互补链编码)。下列说法正确的是( )
A.这是一种充分利用碱基资源的机制
B.重叠基因中不同基因的转录模板链都是相同的
C.同一个基因的编码区中可能存在多个起始密码子
D.重叠基因编码不同蛋白质是基因选择性表达的结果
4.西瓜的瓜皮颜色有深绿和浅绿两种,受一对等位基因A、a控制。现利用基因型为Aa的深绿皮西瓜培育无子西瓜。下列叙述错误的是( )
A.用秋水仙素处理萌发的种子可获得四倍体西瓜
B.四倍体西瓜和二倍体西瓜存在生殖隔离
C.经秋水仙素处理的亲本深绿皮西瓜可产生三种基因型的配子
D.上述经多倍体育种培育的无子西瓜不能产生种子,无子性状不能遗传
5.研究发现蜜蜂的性别是由性别决定基因csd控制的,在性位点上存在复等位基因(csd1、csd2、csd3……)。受精卵是二倍体,当性位点上的基因杂合时(如csd1csd2)发育成雌蜂,基因纯合时(如csdlcsd1)发育成雄蜂;未受精卵是单倍体,性位点上基因相当于是纯合,发育成雄蜂。下列叙述正确的是( )
A.csd1与csd3的本质区别在于核糖核苷酸的排列顺序不同
B.单倍体雄蜂的产生原因是亲代蜂王减数分裂时同源染色体联会紊乱
C.蜂王和其子代单倍体雄蜂交配,产生新子代的二倍体中,雌性:雄性=1:1
D.基因型为csd1csd2的蜂王在形成配子时,csd1和csd2的分离不可能发生在减数第二次分裂
6.2018年1月,屠呦呦团队再传佳讯:他们发现,双氢青蒿素对红斑狼疮也有着独特效果。下列相关叙述正确的是( )
A.系统性红斑狼疮属于免疫系统功能缺陷病
B.双氢青蒿素可能在一定程度上降低了患者的免疫力
C.系统性红斑狼疮与花粉过敏的致病机制相同
D.使用双氢青蒿素治疗疾病属于非特异性免疫
7.研究发现,辣椒素受体TRPV1是一种能被疼痛和热激活的阳离子通道,辣椒中的辣椒素或伤害性热刺激(>43℃)均能使TRPV1从关闭状态变为开放状态,阳离子进入细胞产生兴奋并传至神经中枢产生灼烧疼痛等感觉。下列叙述正确的是( )
A.吃辣椒时产生灼烧疼痛等感觉的过程属于反射
B.辣椒素刺激使TRPV1开放引起K+内流产生兴奋
C.吃辣味火锅时,喝冷饮能缓解灼烧疼痛的感觉
D.TRPV1只能起到传递信息的作用
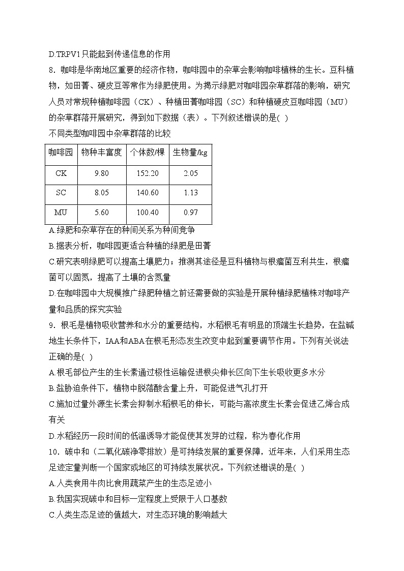
8.咖啡是华南地区重要的经济作物,咖啡园中的杂草会影响咖啡植株的生长。豆科植物,如田菁、硬皮豆等常作为绿肥使用。为揭示绿肥对咖啡园杂草群落的影响,研究人员对常规种植咖啡园(CK)、种植田菁咖啡园(SC)和种植硬皮豆咖啡园(MU)的杂草群落开展研究,得到如下数据(表)。下列叙述错误的是( )
不同类型咖啡园中杂草群落的比较
A.绿肥和杂草存在的种间关系为种间竞争
B.据表分析,咖啡园更适合种植的绿肥是田菁
C.研究表明绿肥可以提高土壤肥力;推测其途径是豆科植物与根瘤菌互利共生,根瘤菌可以固氮,提高了土壤的含氮量
D.在咖啡园中大规模推广绿肥种植之前还需要做的实验是开展种植绿肥植株对咖啡产量和品质的探究实验
9.根毛是植物吸收营养和水分的重要结构,水稻根毛有明显的顶端生长趋势,在盐碱地生长条件下,IAA和ABA在根毛形态发生改变中起到重要调节作用。下列有关说法正确的是( )
A.根毛部位产生的生长素通过极性运输促进根尖伸长区向下生长吸收更多水分
B.盐胁迫条件下,植物中脱落酸含量上升,可能促进气孔打开
C.施加过量外源生长素会抑制水稻根毛的伸长,可能与高浓度生长素会促进乙烯合成有关
D.水稻经历一段时间的低温诱导才能促使其发芽的过程,称为春化作用
10.碳中和(二氧化碳净零排放)是可持续发展的重要保障,近年来,人们采用生态足迹定量判断一个国家或地区的可持续发展状况。下列叙述错误的是( )
A.人类食用牛肉比食用蔬菜产生的生态足迹小
B.我国实现碳中和目标一定程度上受限于人口基数
C.人类生态足迹的值越大,对生态环境的影响越大
D.减少化石燃料燃烧、垃圾分类等举措可减小生态足迹
11.用“麦汁酸化”法酿造的酸啤酒既有麦芽清香,又酸甜适口。它是通过微生物发酵将麦汁中的麦芽糖和其他糖类转化为醋酸和乳酸,再结合酒精发酵制作而成。下列说法错误的是( )
A.前期利用醋酸菌和乳酸菌在同一容器中同时进行醋酸和乳酸发酵
B.达到一定酸度的麦汁需经熬煮、冷却后才可接种抗酸性高的酵母菌
C.后期发酵产生酒精时,应将发酵温度控制在18~30℃范围内
D.酒精发酵时发酵罐内液面不再有气泡产生,说明发酵基本完毕
12.生态工程倡导“无废弃物农业”的建设。农业废弃物是一种有价值的资源,经过处理后可作为燃料、肥料、饲料、工业原料等,不仅可减轻对环境的污染,还可改良土壤理化性质,提高土壤肥力,增加产品竞争力。下列叙述错误的是( )
A.生态工程建设要以生态系统的自组织、自我调节能力为基础
B.“无废弃物农业”遵循了循环原理,极大提高了能量传递效率
C.农业废弃物的利用可实现土壤养分如氮、磷、钾及微量元素的循环利用
D.在进行生态工程建设时,依据自生原理,合理搭配植物提高生物多样性
二、多选题
13.实验材料和实验方法的选择是实验成功的关键。下列有关实验材料和方法的选择,叙述正确的是( )
A.恩格尔曼利用水绵进行的实验证明氧气是由叶绿体释放的
B.使用猪成熟的红细胞进行DNA的粗提取与鉴定
C.种群“J”型增长的研究采用了模型建构的方法
D.噬菌体侵染细菌的实验采用了放射性同位素标记法
14.反向PCR是一种通过已知序列设计引物对未知序列进行扩增的技术,其过程如下图所示。下列叙述错误的是( )
A.应选择引物1和引物4进行PCR扩增
B.设计的引物中GC碱基含量越高,复性的温度越高
C.PCR产物是包含所有已知序列和未知序列的环状DNA分子
D.整个过程需用到限制酶、DNA连接酶、耐高温DNA聚合酶及逆转录酶
15.ABC转运蛋白是一类ATP驱动泵,广泛分布于从细菌到人类各种生物的细胞中,ABC转运蛋白的结构及转运过程如图所示。下列说法正确的是( )
A.ABC转运蛋白只具有转运功能
B.ABC转运蛋白转运物质的过程可能涉及蛋白质的磷酸化
C.ABC转运蛋白的合成都需要多种细胞器的协调配合
D.ABC转运蛋白在运输物质时,蛋白的结构会发生改变
16.新型化合物XP-524能阻断两种表观遗传调节因子BET蛋白和组蛋白乙酰转移酶(EP300)的功能,从而解除对染色质的凝聚作用而促进相关基因转录,该机理应用到临床上可以帮助治疗胰腺导管腺癌。下列相关叙述正确的是( )
A.XP-524可能通过促进抑癌基因表达帮助治疗胰腺导管腺癌
B.BET蛋白和EP300会导致基因表达和表型发生可遗传的变化
C.XP-524可能会激活体内的某些T淋巴细胞,使其发挥作用
D.高度分化的胰腺细胞一般不再分裂,其组蛋白不存在乙酰化
三、读图填空题
17.2020年《长江十年禁渔》计划的颁布,是长江大保护行动中的重要组成部分。长江江豚是长江现存的鲸豚类动物、国家一级重点保护野生动物,也是检验长江大保护成效和长江生态系统状况的重要指示物种。近些年来通过调查得到的长江江豚的数量信息如下表所示,回答下列问题:
(1)长江江豚会捕食鳗鱼、虾等,从生态系统的组成成分来看,江豚属于__________。若要研究江豚的生态位,通常要研究它的__________等(至少答出两方面)。
(2)过去几十年非法捕捞造成长江鱼类资源枯竭。长江江豚喜欢在自然的浅滩、沙洲捕食和哺育幼仔,大型码头、护岸等工程用硬质材料替代了自然的沙滩。请从环境容纳量的角度分析长江江豚数量从2006年至2017年发生变化的原因是__________;长江江豚数量的减少使其____________多样性降低,该变化是导致物种灭绝的重要因素之一。
(3)《长江十年禁渔》计划的保护措施属于__________。由于重金属污染物的排放,导致其浓度在长江江豚体内比低营养级生物更高的原因是____________。
18.某科研小组探究了不同光质组合处理对植物工厂中水培黄瓜的生长发育和光合作用的影响,结果如下表,请回答:
注:CK(对照)组:以白光LED(R(红光)/FR(远红光)=5.5)进行处理;FR1(R/FR=1.2)和FR2(R/FR=0.8)
(1)测定光合色素含量时,用___________提取绿叶中的色素。通过测定色素提取液在红光下的吸光率,可计算叶绿素的含量,选择用红光而不是蓝紫光的原因是___________。
(2)本实验中测量净光合速率的指标是____________,由表中可见,FR1和FR2处理情况下植物的净光合速率均低于对照组,其原因是___________。(至少答出一点)
(3)叶片细胞中含有____________可感受环境中红光与远红光配比的光信息。除此之外,___________(答出两点)等环境因素也会参与调节植物的生长发育。
(4)阳生植物在高密度种植时为了获得足够的光源,会增加营养生长(例如株高增高)而减少生殖生长,引起一系列的表型变化,被称为避荫反应。已知R/FR(红光/远红光)下降可引起避荫反应。从适应环境的角度分析避荫反应的生理意义___________。
19.胰液是由胰腺分泌的消化液。在非消化期,胰液几乎不分泌或很少分泌。进食时胰液分泌受到神经和体液的双重调节,部分过程如图甲所示。
回答下列问题:
(1)迷走神经中促进胰腺分泌胰液的神经属于___________(填“交感”或“副交感”)神经。
(2)酸性食糜进入肠腔后,会刺激小肠黏膜释放促胰液素,从而引起胰液分泌。某研究小组验证该过程的实验处理及结果如下表所示。
①从对照角度分析,还应该增加的一组实验处理是___________。
②促胰液素主要作用于胰腺小导管细胞,使其分泌大量的碳酸氢盐以中和胃酸,有利于___________。
③进一步探究刺激迷走神经和酸化小肠在胰液分泌中的相互影响,所得数据如图乙所示。据图可知_________,说明激素与神经对胰液的分泌存在相互加强作用。
(3)已知胰液分泌过多、过快、排出受阻可导致“自身消化”而引发急性胰腺炎,某药物能阻断突触处兴奋的传递,通过减少胰液的分泌量来缓解症状。上述的“自身消化”是指胰酶被异常激活导致了胰腺组织细胞的损伤,该药物的作用机理可能是___________(答出两点)
20.野生型果蝇眼色是暗红色,暗红色源自于棕色素(受A、a基因控制)与朱红色素(受B、b基因控制)的叠加。研究人员发现了一种不能合成棕色素和朱红色素的白眼纯合突变体品系甲,利用该品系甲与野生型进行正反交,F1均为暗红色,F1继续和品系甲正反交,结果如下,回答下列问题:
(1)白眼是____________染色体上的___________(隐性、显性)突变性状。
(2)根据F2的表型及比例,推测这两对基因的位置关系,请在图上标注出相应位置___________。
(3)由表中数据可知杂交组合Ⅰ、Ⅱ的F2表现型及比例不同的原因很可能是F1作母本时____________。
(4)多次重复上述杂交组合Ⅰ时,发现极少数实验组合中所得F2全为暗红眼,而重复杂交组合Ⅱ,所得F2的表型及比例不变。这种F1雄蝇被称为雄蝇T。已知野生型果蝇及品种甲均为SD+基因纯合子,研究人员发现雄蝇T的一个SD+基因突变为SD基因,SD基因编码G蛋白,G蛋白可以与特定的DNA序列结合,导致精子不育。
①据此判断雄蝇T所产生的携带________基因的精子不能参与受精,SD基因是________(填“显”或“隐”)性突变产生。
②研究人员将雄蝇T与品系甲杂交,将其子代雄果蝇与品系甲雌果蝇杂交后代全为暗红色,由此推出SD基因与A/a,B/b基因在染色体上位置关系_________。
四、实验探究题
21.热原是由微生物产生的、能引起恒温动物体温异常升高的致热物质。注射类药物或医疗器材的热原含量检测是评价药物安全的重要指标。
(1)热原能刺激免疫细胞分泌与发热相关的细胞因子(如IL-6)。ELISA利用IL-6抗体和IL-6特异性结合,可以实现对IL-6的定量检测(图1)。下列说法正确的有____________(多选)。
A.固相抗体和酶标抗体竞争性结合IL-6的相同活性位点
B.酶标抗体具有免疫学活性和酶活性,具有多个活性位点
C.实验需设置仅有酶标抗体或仅有上清液的两组对照实验
D.需给予足够长的时间使无色底物充分反应后检测光信号
E.反应体系中光信号越强则细胞上清液中IL-6含量越高
(2)现有检测方法中,免疫细胞存在来源少、稳定性差、灵敏度低等问题。因此,科研人员通过基因工程,将免疫细胞中参与热原反应信号通路的关键基因(TLR4、MD2、CD14)转入HEK293T细胞系,构建热原敏感的细胞系解决该问题。原理如图2,回答下列问题。
①从免疫细胞中提取总RNA,经逆转录和PCR获得TLR4基因,构建真核表达载体,完成上述过程需要用到的酶有____________。
②将基因表达载体通过显微注射技术导入HEK293T细胞,目的基因有机会整合到HEK293T的染色体,这种变异类型属于___________。
③提取表达绿色荧光蛋白的细胞DNA,利用引物组合____________扩增(图3),如果出现目的基因片段,初步证明TLR4已整合到染色体上。
④利用同样的方式将MD2-CD14-红色荧光蛋白基因导入HEK293T的染色体。
(3)经检测,细胞传代培养后导入的基因能够稳定遗传,欲证明热原敏感细胞系可替代免疫细胞实现热原检测,还需设计哪些实验?___________。
参考答案
1.答案:C
解析:A、无氧呼吸时,底物中所含的能量大部分储存在不彻底的分解产物如乙醇或乳酸中,A错误;
B、细胞呼吸释放的能量大部分都以热能的形式散失,少部分能量储存在ATP中,直接用于各项生命活动,B错误;
C、人进行无氧呼吸会产生乳酸,不会产生CO2,因此在剧烈运动过程中,人体细胞分解糖类时CO2产生量仍等于O2消耗量,C正确;
D、核糖体上合成蛋白质所需要的非必需氨基酸来自体内转化和食物补充,D错误。
故选C。
2.答案:D
解析:A、人体细胞中,每条染色体都只含有2个或者4个端粒,A错误;
B、同一生物体内,不同细胞的分裂次数不同,所以端粒长度不相同,B错误;
C、大肠杆菌是原核生物,无染色体结构,无端粒,C错误;
D、由题意可知,端粒酶是一种逆转录酶,其中起催化作用的是其蛋白质部分,因为其RNA部分是当模板用的,D正确。
故选D。
3.答案:A
解析:A、两个或两个以上的基因共有一段DNA序列的不同可读框,编码不同的蛋白质,充分利用碱基资源,A正确;
B、重叠基因中不同基因的转录模板链可以是不同的,也可以是相同的,B错误;
C、起始密码子存在于mRNA中,而不是基因的编码区,C错误;
D、重叠基因编码不同蛋白质是基因转录起点不同的结果,基因选择性表达指的是同一基因在一部分细胞表达,而在另一部分细胞不表达的现象,D错误。
故选A。
4.答案:D
解析:A、用秋水仙素处理二倍体西瓜萌发的种子使染色体加倍,可获得四倍体西瓜,A正确;
B、四倍体西瓜与二倍体西瓜存在生殖隔离,B正确;
C、四倍体西瓜AAaa可产生AA、Aa、aa三种基因型的配子,比例为1:4:1,C正确;
D、无子西瓜的无子性状为可遗传变异,D错误。
故选D。
5.答案:C
解析:A、csd1与csd3是等位基因,是不同的基因,本质区别在于脱氧核糖核苷酸的排列顺序不同,A错误;
B、单倍体雄蜂的产生原因是未受精卵直接发育而来,B错误;
C、蜂王(性位点上的基因杂合)和其子代单倍体雄蜂(卵细胞直接发育而来)交配,产生新子代的二倍体中,雌性(杂合):雄性(纯合)=1:1,C正确;
D、基因型为csd1csd2的蜂王在形成配子时,若在减数分裂I前期发生染色体互换,csd1和csd2的分离可能发生在减数第二次分裂,D错误。
故选C。
6.答案:B
解析:A、系统性红斑狼疮是人体免疫机能过强造成的自身免疫病,A错误;
B、双氢青蒿素能有效缓解系统性红斑狼疮的症状,系统性红斑狼疮是人体免疫机能过强造成的,故双氢青蒿素可能会降低患者免疫力,B正确;
C、过敏反应是指已免疫的机体在再次接受相同物质的刺激时所发生的反应,而系统性红斑狼疮是人体免疫机能过强造成的自身免疫病,两者致病机理不同,C错误;
D、双氢青蒿素是用来治疗自身免疫病,是针对特异性免疫的,D错误。
故选B。
7.答案:C
解析:A、吃辣椒时产生灼烧疼痛等感觉的过程不涉及完整的反射弧,不属于反射,A错误;
B、题干中辣椒素或伤害性热刺激(>43℃)均能使TRPV1从关闭状态变为开放状态,辣椒素刺激使TRPV1开放引起Na+内流产生兴奋,B错误;
C、吃超辣食物时,喝冷饮能缓解灼烧疼痛的感觉原因是由于喝冷饮料能够通过降温,使部分TRPV1通道不能打开,阳离子内流减弱,从而使伤害性神经元兴奋减弱,达到缓解辣味的作用,C正确;
D、据题意可知,TRPV1是辣椒素受体,也是一种能被疼痛和热激活的阳离子通道,说明TRPV1具有信息传递与物质转运的双重作用,D错误。
故选C。
8.答案:B
解析:A、田菁、硬皮豆等常作为绿肥使用,绿肥和杂草存在的种间关系为种间竞争,A正确;
B、据表分析,种植硬皮豆咖啡园(MU)的杂草群落物种丰富度、个体数和生物量均更低,所以咖啡园更适合种植的绿肥是硬皮豆,B错误;
C、田菁、硬皮豆等属于豆科植物,能够与根瘤菌互利共生,根瘤菌可以固氮,提高了土壤的含氮量,C正确;
D、绿肥种植虽然能一定程度控制杂草,同作为生产者,绿肥也可能对咖啡植株造成一定影响,所以在咖啡园中大规模推广绿肥种植之前还需要做的实验是开展种植绿肥植株对咖啡产量和品质的探究实验,D正确。
故选B。
9.答案:C
解析:A、生长素的极性运输是指生长素只能从形态学上端向形态学下端运输,但相对于根毛而言,伸长区是形态学上端,故生长素的极性运输方向应是从伸长区向根毛运输而非反过来,A错误;
B、盐胁迫条件下,植物中脱落酸含量上升,促进气孔关闭,减少水分蒸发,B错误;
C、一定浓度范围内,生长素可以促进植物生长,但施加过量外源生长素会抑制水稻根毛的伸长,可能与高浓度生长素会促进乙烯合成有关,C正确;
D、春化作用是指植物在生长过程中需要经历一段时间的低温诱导才能开花的现象,水稻经历一段时间的低温诱导才能促使其发芽不属于春化作用,D错误。
故选C。
10.答案:A
解析:A、由于能量在食物链传递过程中逐级递减,故人类食用牛肉比食用蔬菜产生的生态足迹大,A错误;
B、“碳中和”是指某区域一定时间内二氧化碳排放总量与消耗总量相平衡,我国实现碳中和目标一定程度上受限于人口基数,B正确;
C、一个地区的生态足迹越大,说明维持某一人口单位生存所需要的生产资源和吸纳废物的土地及水域的面积越大,对于资源的利用越多,对生态环境的影响越大,C正确;
D、减少化石燃料燃烧、垃圾分类等举措减少了吸纳废物的土地及水域的面积,降低了生态足迹,D正确。
故选A。
11.答案:A
解析:A、醋酸菌是好氧菌,在无氧条件下不能存活,而乳酸菌是厌氧菌,在有氧条件下不能存活,所以醋酸菌与乳酸菌在同一容器中发酵时,不能同时产生醋酸和乳酸,A错误;
B、抗酸性高的酵母菌适应于酸性环境,所以达到一定酸度的麦汁需经熬煮、冷却后才可接种,B正确;
C、酒精发酵需要酵母菌,酵母菌最适宜生长繁殖的温度范围是18~30℃,所以后期发酵产生酒精时,应将发酵温度控制在18~30℃范围内,C正确;
D、发酵一定时间后,观察到发酵罐内液面不再有气泡产生,说明酒精发酵停止,即发酵基本完毕,D正确。
12.答案:B
解析:A、生态工程以生态系统的自组织、自我调节功能为基础,遵循着整体、协调、循环、自生等生态学基本原理,A正确;
B、“无废弃农业”遵循了生态工程的物质循环原理,极大提高了能量利用率,B错误;
C、农业废弃物的利用可实现土壤养分如氮、磷、钾及微量元素的循环利用,C正确;
D、在进行生态工程建设时,应合理搭配植物以提高系统的生物多样性,体现了生态工程的自生原理,D正确。
13.答案:ACD
解析:A、恩格尔曼以水绵为实验材料,用极细的光束和好氧菌做实验,证明叶绿体是光合作用的场所,且证明了氧气是由叶绿体释放的,A正确;
B、猪成熟的红细胞无细胞核和众多细胞器,不能用作DNA的粗提取与鉴定的材料,B错误;
C、模型是人们为了某种特定目的而对认识所作的一种简化的概括性的描述,种群“J”型(形)增长的研究采用了模型建构的方法,属于数学模型,C正确;
D、赫尔希和蔡斯在做噬菌体侵染细菌的过程中,利用了同位素标记法,用32P和35S分别标记的噬菌体的DNA和蛋白质,D正确。
故选ACD。
14.答案:CD
解析:A、DNA子链合成的方向为5'端到3'端,因此要通过已知序列设计引物对未知序列进行扩增应选择引物1和引物4进行PCR扩增,A正确;
B、G-C碱基含量越高,碱基对间氢键的含量越多,复性时的温度越高,B正确;
C、PCR产物是包含所有已知序列和未知序列的链状DNA分子,扩增产物还需要经过限制酶切割后再用DNA连接酶连接才能形成环状,C错误;
D、整个过程需用到限制酶、DNA连接酶和耐高温DNA聚合酶,不需要逆转录酶,D错误。
15.答案:BD
解析:A、ABC转运蛋白既能催化ATP的水解,又能转运小分子,A错误;
B、ABC转运蛋白转运物质时需要消耗ATP水解产生的能量,属于主动运输,因此,ABC转运蛋白在运输物质的过程中会发生磷酸基团的转移,B正确;
C、ABC转运蛋白广泛分布于从细菌到人类各种生物的细胞中,细菌是原核生物,只有核糖体一种细胞器,因此细菌合成ABC转运蛋白不需要多种细胞器的协调配合,C错误;
D、图中ABC转运蛋白运输物质的方式是主动运输,主动运输过程中,载体蛋白的空间结构发生改变,据此可知,ABC转运蛋白在运输物质时,蛋白的结构会发生改变,D正确。
故选BD。
16.答案:ABC
解析:A、抑癌基因是一类存在于正常细胞内可抑制细胞生长并具有潜在抑癌作用的基因,XP-524可以解除对染色质的凝聚作用而促进相关基因转录,可能通过促进抑癌基因表达帮助治疗胰腺导管腺癌,A正确;
B、BET蛋白和EP300通过抑制基因的转录而影响基因表达,最终导致表型发生可遗传的变化,B正确;
C、XP-524可能会激活体内的某些T淋巴细胞,T淋巴细胞增殖分化成细胞毒性T细胞,细胞毒性T细胞与胰腺导管腺癌细胞接触,导致癌细胞裂解死亡,C正确;
D、组蛋白乙酰化会影响基因的表达,高度分化的胰腺细胞一般不再分裂,但细胞中仍会有基因的转录,其组蛋白依然可存在乙酰化,D错误。
故选ABC。
17.答案:(1)消费者;栖息地、食物、天敌以及与其他物种的关系
(2)食物来源不足、栖息地丧失,K值减小;遗传(基因)
(3)就地保护;生物富集(重金属污染物可通过生物富集最终积累在食物链顶端)
解析:(1)长江江豚会捕食鳗鱼、虾等,从生态系统的组成成分来看,江豚属于消费者。若要研究江豚的生态位,通常要研究它的栖息地、食物、天敌以及与其他物种的关系等。
(2)据表可知,江豚数量从2006年至2017年逐年下降,从环境容纳量的角度分析原因是食物来源不足、栖息地丧失,K值减小,长江江豚数量的减少使其遗传(基因)多样性降低,该变化是导致物种灭绝的重要因素之一。
(3)《长江十年禁渔》计划的保护措施建立在保护原有环境基础上,属于就地保护。由于重金属污染物的排放,导致其浓度在长江江豚体内比低营养级生物更高的原因是生物富集(重金属污染物可通过生物富集最终积累在食物链顶端)。
18.答案:(1)无水乙醇;类胡萝卜素也吸收蓝紫光,排除类胡萝卜素的干扰
(2)CO2吸收量;植物叶绿素含量下降,光反应下降,产生的ATP和NADPH减少,C3还原减少,净光合速率下降;或气孔导度下降,CO2吸收减少,CO2固定减少,C3还原减少,净光合速率下降
(3)光敏色素;温度、重力
(4)有利于捕获更多的光照进行光合作用,合成更多有机物用于生长发育
解析:(1)由于色素易溶于有机溶剂,故实验室可用无水乙醇作为溶剂提取光合色素;由于本实验是通过测定色素提取液的吸光值来测定叶绿素含量,则需要避免其他的光合色素造成的误差,植物叶绿体中含叶绿素和类胡萝卜素,叶绿素吸收红光和蓝紫光,类胡萝卜素吸收蓝紫光,为排除类胡萝卜素的干扰,因此选择红区最大吸收峰的波长测定吸光值。
(2)据表格分析,本实验中测量净光合速率的指标是二氧化碳的吸收。FR1和FR2处理情况下植物的净光合速率均低于对照组,其原因是植物叶绿素含量下降,光反应下降,产生的ATP和NADPH减少,C3还原减少,净光合速率下降;或气孔导度下降,CO2吸收减少,CO2固定减少,C3还原减少,净光合速率下降。
(3)叶片细胞中含有光敏色素可感受环境中红光与远红光配比的光信息。除此之外,温度、重力等环境因素也会参与调节植物的生长发育。
(4)从适应环境的角度分析避荫反应的生理意义有利于捕获更多的光照进行光合作用,合成更多有机物用于生长发育。
19.答案:(1)副交感
(2)适量小肠黏膜研磨提取液注入狗的静脉;保护肠黏膜免受强酸的侵蚀;保护酶分子的空间结构;提供小肠内多种消化酶活动的最适pH环境;在酸化小肠时刺激迷走神经使胰液的分泌量大于两者单独作用之和/C组处理的效果大于A组与B组单独处理的效果之和
(3)阻断神经递质(乙酰胆碱)的分泌;阻断神经递质与受体的结合/与神经递质竞争结合受体;促进神经递质的分解/提高乙酰胆碱酯酶的活性
解析:(1)迷走神经中促进胰腺分泌胰液的神经属于自主神经系统中的副交感神经,副交感神经能够促进消化腺的活动增强。
(2)①分析题意,该实验目的是验证酸性食糜进入肠腔后,会刺激小肠黏膜释放促胰液素,则实验的自变量是注入的试剂及注射部位,因变量是胰液分泌量,为排除稀盐酸的作用,从对照角度分析,还应该增加的一组实验处理是适量小肠黏膜研磨提取液注入狗的静脉。
②促胰液素主要作用于胰腺小导管细胞,使其分泌大量的碳酸氢盐以中和胃酸,有利于保护肠黏膜免受强酸的侵蚀;保护酶分子的空间结构;提供小肠内多种消化酶活动的最适pH环境。
③结合图示可知,在酸化小肠时刺激迷走神经使胰液的分泌量大于两者单独作用之和/C组处理的效果大于A组与B组单独处理的效果之和,据此推测,激素与神经对胰液的分泌存在相互加强作用。
(3)分析题意,已知胰液分泌过多、过快、排出受阻可导致“自身消化”,引发急性胰腺炎,据此推测,上述的“自身消化”是指胰酶被异常激活导致了胰腺组织细胞的损伤,导致其不能发挥作用,该药物的作用机理可能是阻断神经递质(乙酰胆碱)的分泌;阻断神经递质与受体的结合/与神经递质竞争结合受体;促进神经递质的分解/提高乙酰胆碱酯酶的活性。
20.答案:(1)常;隐性
(2)
(3)减数第一次分裂过程中眼色基因之间的染色体片段可发生互换
(4)ab;显;SD基因与A、B基因位于同一条染色体上
解析:(1)品系甲与野生型果蝇进行正反交实验,所得F1均为暗红眼,说明控制眼色色素合成的两对基因均位于常染色体上。品系甲为一种棕色素与朱红色素合成均受抑制的白眼纯合突变体,由棕色素与朱红色素的合成分别受A/a、B/b基因的控制可知,其基因型应为aabb,为隐形突变性状。
(2)F1个体基因型为AaBb,品系甲基因型为aabb,由杂交组合一结果F2表现型及比例暗红眼:白眼=1:1可知,这两对基因位于一对同源染色体上,且A和B基因在一条染色体上,a和b基因在另一条染色体上,结果如图。
(3)组合Ⅰ与组合Ⅱ的F2表现型及比例不同的原因是组合一中的雄果蝇AaBb减数第一次分裂过程中,眼色基因之间的染色体片段不发生互换,而组合二中的雌果蝇AaBb可以发生互换。
(4)①杂交组合Ⅰ中雄蝇F1基因型为AaBb,产生的精子有AB、ab两种,极少数实验中所得F2全为暗红眼,则可推测这些极少数的F1雄蝇所产生的携带ab基因的精子不育,不能参与受精,这种F1雄蝇被称为雄蝇T。SD+基因突变为SD基因,SD基因所控制的性状就表达出来,可判断SD基因相对于SD+基因为显性。
②将雄蝇TAaBb与品系甲aabb杂交,子代中的雄果蝇与品系甲雌果蝇杂交,所得后代全为暗红眼,由此推测SD基因与A/a、B/b基因在染色体上的位置关系为SD基因与A、B基因位于同一条染色体上,编码的G蛋白可以与ab的DNA序列结合,导致精子不育。
21.答案:(1)BCE
(2)逆转录酶、耐高温的DNA聚合酶、限制酶、DNA连接酶;基因重组;1和4
(3)以免疫细胞为对照组,热原敏感细胞系为实验组,利用热原刺激两组细胞,检测实验组灵敏度、稳定性是否优于对照组
解析:(1)A、由图可知,固相抗体和酶标抗体没有竞争性结合IL-6的相同活性位点,而是结合不同的位点,A错误;
B、酶标抗体既能与抗原结合,具有免疫学活性,又能与酶结合,具有酶的活性,B正确;
C、本实验是根据颜色变化来,可以实现对IL-6的定量检测,为保证结果的准确性,实验需设置仅有酶标抗体或仅有上清液的两组对照实验,C正确;
D、实验组只要和对照组时间相同,就可以检测光信号,可以不给予足够长的时间,D错误;
E、ELISA流程中,光信号的强度与酶标抗体的含量呈正相关,间接反映了-6的含量,光信号越强,L-6越多,E正确。
故选BCE。
(2)①逆转录和PCR,需要逆转录酶、耐高温的DNA聚合酶,构建真核表达载体需要限制酶、DNA连接酶。
②将基因表达载体通过显微注射技术导入HEK293T细胞,目的基因有机会整合到HEK293T的染色体,这种变异类型属于基因重组。
③利用PCR进行DNA扩增时,需要将引物连接到母链的3´端,因此选择引物1和4。
(3)实验的目的是证明热原敏感细胞系可替代免疫细胞实现热原检测,实验的自变量是细胞的种类,因变量为热源的敏感性,因此可以以免疫细胞为对照组,热原敏感细胞系为实验组,利用热原刺激两组细胞,检测实验组灵敏度、稳定性是否优于对照组。
咖啡园
物种丰富度
个体数/棵
生物量/kg
CK
9.80
152.20
2.05
SC
8.05
140.60
1.13
MU
5.60
100.40
0.97
普查年份
2006
2012
2017
2022
数量(单位:头)
1800
1045
1012
1249
处理
株高/cm
叶绿素含量/g·kg-1
净光合速率/μmlCO2·m-2·s-1
气孔导度/ml·m-2·s-1
CK
22.87
0.29
7.14
0.44
FR1
26.77
0.21
6.31
0.30
FR2
29.43
0.24
5.32
0.20
组别
处理
胰液分泌量
甲
适量稀盐酸注入狗的肠腔
增加
乙
适量促胰液素注入狗的静脉
增加
丙
适量稀盐酸注入狗的静脉
无明显变化
增加
适量稀盐酸与小肠黏膜研磨提取液注入狗的静脉
丁
杂交组合
父本
母本
F2表型及比例
Ⅰ
F1
品系甲
暗红眼:白眼=1:1
Ⅱ
品系甲
F1
暗红眼:棕色眼:朱红眼:白眼=42:8:8:42
2024届江西省景德镇市高三下学期4月第三次质量检测生物试题: 这是一份2024届江西省景德镇市高三下学期4月第三次质量检测生物试题,文件包含2024届江西省景德镇市高三下学期第三次质量检测生物试题pdf、参考答案docx、参考答案pdf等3份试卷配套教学资源,其中试卷共10页, 欢迎下载使用。
2024届江西省景德镇市高三下学期第三次质量检测生物试题(原卷版+解析版): 这是一份2024届江西省景德镇市高三下学期第三次质量检测生物试题(原卷版+解析版),文件包含2024届江西省景德镇市高三下学期第三次质量检测生物试题原卷版docx、2024届江西省景德镇市高三下学期第三次质量检测生物试题解析版docx等2份试卷配套教学资源,其中试卷共29页, 欢迎下载使用。
江西省景德镇市2024届高三下学期第三次质量检测(二模)生物试卷(PDF版附答案): 这是一份江西省景德镇市2024届高三下学期第三次质量检测(二模)生物试卷(PDF版附答案),共8页。

