2024年山东省潍坊安丘市中考一模生物试题(原卷版+解析版)
展开2024.04
(时间60分钟,满分100分)
注意事项:
1.本试题共8页,分Ⅰ、Ⅱ两卷。第Ⅰ卷为选择题,共40分;第Ⅱ卷为非选择题,共60分;全卷共100分。答题时间为60分钟。
2.答卷前务必将试题密封线内及答题卡上面的项目填涂清楚。所有答案都必须涂、写在答题卡相应位置,答在本试卷上一律无效。
第Ⅰ卷(选择题 共40分)
说明:本卷共4页,共20道题,每题2分,共40分。每题只有一个最佳答案。选出正确答案后,用2B铅笔将答题卡上相应的字母代号(A、B、C、D)涂黑,如需改动,须先用橡皮擦干净,再改涂其他答案。
1. 下列现象或俗语与其所体现的生物基本特征相符的是( )
A. 地衣腐蚀岩石形成土壤——生物能够适应环境
B. 强将手下无弱兵——生物具有遗传变异的现象
C. 司机看到红灯停车——生物能对外界刺激做出反应
D. 恶劣环境下细菌形成芽孢——生物具有繁殖现象
【答案】C
【解析】
【分析】在自然界中,生物受到很多生态因素的影响,因此,生物必须适应环境才能生存下去。生物在适应环境的同时,也影响和改变着环境。
① 生物适应环境的实例:a、在荒漠中生活的骆驼,尿液非常少;b、在荒漠中生活的骆驼刺地下的根比地上部分长很多;c、生活在寒冷海域的海豹,胸部皮下脂肪很厚。
② 生物影响环境的实例:a、蚯蚓疏松土壤;b、在沙地上栽种植物,防风固沙。
【详解】A.地衣腐蚀岩石形成土壤,说明生物能够影响环境,A错误。
B.生物体的形态特征、生理特征和行为方式叫做性状,生物的性状传给后代的现象叫遗传;生物的亲代与子代之间以及子代的个体之间在性状上的差异叫变异。强将手下无弱兵与生物学的遗传、变异没有关系,B错误。
C.生物能对外界刺激作出反应,这是生物的基本特征;司机看到红灯停车,说明了生物能对外界刺激做出反应,C正确。
D.细菌进行分裂生殖,芽孢不是生殖细胞,是细菌在恶劣环境下形成的休眠体,因此,恶劣环境下细菌形成芽孢不能说明生物具有繁殖现象,D错误。
故选C。
2. 甲、乙表示制作人体口腔上皮细胞临时装片的两个步骤,丙、丁是显微镜下看到的两个视野,以下叙述正确的是( )
A. 甲乙操作中,载玻片中央滴加的液体分别是稀碘液和清水
B. 若将丙视野中的物像移到视野中央,应将玻片标本向左上方移动
C. 由丙视野变成丁视野,需调节的显微镜结构有转换器和粗准焦螺旋
D. 与洋葱表皮细胞相比,图丁中的口腔上皮细胞没有细胞壁、液泡
【答案】D
【解析】
【分析】制作口腔上皮临时装片的实验步骤,简记为:擦→滴→漱→刮→涂→盖→染。
【详解】A.人的体口腔上皮细胞是动物细胞,用清水的话会因为渗透作用,细胞吸水胀破,故需滴加与人体细胞液浓度相同的生理盐水,目的是维持细胞的原有形状,便于观察。甲是滴,乙是染,甲乙操作中,载玻片中央滴加的液体分别是生理盐水和稀碘液,故A错误。
B.显微镜成倒立的像,物像的移动方向和装片的移动方向相反。丙位于视野的右下方,若要把视野中的物像移到视野的中央,应将玻片标本往右下方移动,故B错误。
C.由丙视野变成丁视野,需调节的显微镜结构有转换器来放大物像,还需要调节细准焦螺旋使物像更清晰,故C错误。
D.洋葱表皮细胞是植物细胞,与甲比,图丁中的口腔上皮细胞没有细胞壁、液泡,故D正确。
故选D。
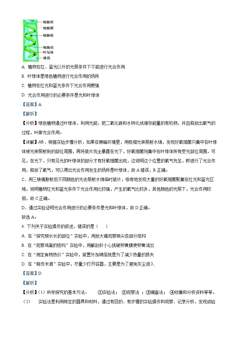
3. 1880年,美国恩格尔曼把载有水绵和好氧细菌的临时装片放在没有空气的暗环境里,然后用极细光束照射水绵,通过显微镜观察发现,好氧细菌向叶绿体被光照的部位集中。紧接着他又做了一个实验:用三棱镜散射后的不同颜色的光去照射水绵,发现大量的好氧细菌聚集在红光和蓝光区域结合实验现象分析,下列叙述错误的是( )
A. 植物在红、蓝光以外的光照条件下不能进行光合作用
B. 叶绿体是绿色植物进行光合作用的场所
C. 植物在红光和蓝光条件下光合作用更强
D. 光合作用进行的必要条件是光和叶绿体
【答案】A
【解析】
【分析】绿色植物通过叶绿体,利用光能,把二氧化碳和水转化成储存能量的有机物,并且释放出氧气的过程,叫做光合作用。
【详解】AB.根据实验步骤分析,如果在黑暗环境里,用极细光束照射水绵,发现好氧细菌只集中在叶绿体被光束照射到的部位周围,再将装片完全暴露在光下,好氧细菌则集中在叶绿体所有受光部位周围,可见,在光下,只有见光的叶绿体的部分才有好氧细菌出现,这说明这个位置的氧气充足,即进行了光合作用,释放了氧气,可以得出光合作用发生的场所是叶绿体,故A错误,B正确。
C.用三棱镜散射后不同颜色的光去照射水绵临时装片,惊奇地发现大量的好氧细菌聚集在红光和蓝光区域,说明植物红光和蓝光条件下光合作用比较强,产生的氧气比较多,其他颜色的光照下,光合作用较弱,故C正确。
D.通过实验证明光合作用进行的必要条件是光和叶绿体,故D正确。
故选A。
4. 下列关于实验操作的叙述,错误的是( )
A. 在“探究根长长的部位”实验中,用放大镜观察根尖各部分结构
B. 在“观察鸡蛋的结构”实验中,用解剖针小心挑破卵黄膜使卵黄流出
C. 在“测定食物热价”实验中,装置外加锡箔纸是为了减少热量的损失
D. 在“制作米酒”实验中,尽量少打开容器,主要是为了避免灰尘进入
【答案】D
【解析】
【分析】(1)科学探究的基本方法:①实验法; ②观察法 ;③调查法; ④收集和分析资料等等。
(2)实验法是利用特定的器具和材料,通过有目的、有步骤的实验操作和观察、记录分析,发现或验证科学结论。
(3)观察法是在自然状态下,研究者按照一定的目的和计划,用自己的感官外加辅助工具,对客观事物进行系统的感知、考察和描述,以发现和验证科学结论。
【详解】A.探究根长长的部位实验,待幼根长到3~4厘米时,挑选生有根毛的幼根,用放大镜观察根尖各部分的结构,从根的顶端向上等距离用碳素笔画四条线,实验时为了使划线准确应将幼根放在坐标纸上,画线时一定要轻。然后每天进行观察记录,A正确。
B.卵黄为胚胎发育提供营养。卵黄上的小白点叫做胚盘,含有细胞核,内有遗传物质,将来发育成胚胎。在“观察鸡蛋的结构”实验中,用探针小心挑破卵黄膜后,使卵黄流出,B正确。
C.在“测定食物热价”实验中,食物燃烧放出的热量有一部分会向周围散失,为减少热量散失,可以在装置外加锡箔纸或易拉罐,C正确。
D.在“制作米酒”实验中,对装置要进行密封,因为酵母菌发酵需要无氧环境,要尽量少打开容器,避免杂菌进入,D错误。
故选D。
5. 近年来,随着干细胞技术迅猛发展,其强大的疗效也被越来越多人认可。如图是研究人员对干细胞培养的过程示意图,下列说法正确的是( )
A. a过程形成的新细胞染色体形态、数目相同
B. b过程形成的新细胞仍具有较强的分裂能力
C. b过程中细胞核内的染色体要先复制后均分
D. 恶性肿瘤是癌细胞经过a、b过程形成的
【答案】A
【解析】
【分析】细胞分裂是指一个细胞分成两个细胞,细胞分裂会使细胞数目增多;细胞分裂产生新细胞。这些细胞起初在形态、结构方面都很相似,并且都具有分裂能力。后来,除了小部分细胞仍然保持着分裂能力以外,大部分细胞的形态、结构和功能都发生了变化。细胞分化是指在个体发育过程中,一个或一种细胞通过分裂产生的后代,在形态结构和生理功能上发生差异性的变化,细胞分化的结果是形成不同的组织。图中:a表示细胞的分裂、b表示细胞的分化。
【详解】A.a过程表示细胞的分裂,细胞分裂过程中,染色体的变化是明显,遗传物质先进行复制加倍,然后分成完全相同的两份,分别进入两个新细胞中,因此新细胞和原细胞所含有的遗传物质是一样的,A正确。
B.b过程表示细胞分化,高度分化的细胞不具有分裂能力,B错误。
C.b过程表示细胞分化,而细胞核内的染色体要先复制后均分是发生在细胞分裂过程中,C错误。
D.恶性肿瘤是细胞只分裂不分化形成的,D错误。
故选A。
6. 在青藏高原海拔极高临近雪线的冰缘带,生活着一种奇特的绿色植物——雪兔子,其植株矮壮敦实,全身覆盖稠密的棉毛,花着生在植株顶部,常被毛茸茸的苞叶包围,活像一只蜷缩的兔子。下列关于雪兔子的叙述,正确的是( )
A. 靠孢子繁殖后代,更好地适应陆地生活
B. 有输导组织,通过根吸收水分和无机盐
C. 可以作为监测空气污染程度的指示植物
D. 全身覆盖稠密的棉毛是人工选择的结果
【答案】B
【解析】
【分析】(1)生物圈中的绿色植物根据是否用种子繁殖后代,可以分为孢子植物和种子植物。能够产生孢子,用孢子繁殖后代的植物是孢子植物,包括藻类植物、苔藓植物和蕨类植物;能够产生种子,用种子繁殖后代的植物是种子植物,包括裸子植物和被子植物。
(2)被子植物是生物圈中种类和数量最多、结构最复杂和最高等的植物,具有根、茎、叶、花、果实和种子六大器官的分化,输导组织发达,用种子繁殖后代。
【详解】A.雪兔子的花着生在植株顶部,其属于被子植物,能够产生种子,依靠种子繁殖后代,种子的寿命比孢子的寿命长,能够更好地适应陆地生活,故A错误。
B.雪兔子的体内有发达的输导组织,能够运输水分、无机盐和有机物等营养物质;通过根吸收土壤中的水分和无机盐,并通过输导组织输送到其他器官,供给其他器官进行生命活动,故B正确。
C.苔藓植物的叶很薄,只由一层细胞构成,对大气中的二氧化硫等有毒有害气体非常敏感,可以作为监测空气污染程度的指示植物;雪兔子是一种被子植物,不可以作为监测空气污染程度的指示植物,故C错误。
D.在生存斗争中,适者生存,不适者被淘汰过程叫做自然选择;通过人的不断选择形成生物新类型的方法叫做人工选择。雪兔子全身覆盖稠密的棉毛这是在自然条件下进行自然选择的结果,不是人工选择的结果,故D错误。
故选B。
7. 研究人员为筛选优良水稻新品种,在相同且适宜的条件下,测定光照强度对A、B两种水稻的气孔导度(气孔开闭的程度)和光合作用速率的影响,结果如下图,下列叙述正确的是( )
A. ①③细胞中都含有叶绿体,均能在光下进行光合作用,合成有机物
B. ②主要分布在植物叶片的上表皮,②关闭可能会影响无机盐的运输
C. 光照强度超过8×10μml·m-2g-1时,A、B两种水稻的保卫细胞开始失水
D. 在光照强度较强的地区,种植B类优良水稻品种更容易获得高产量
【答案】C
【解析】
【分析】(1)保卫细胞之间形成的凸透镜状的小孔称为气孔,气孔是叶片与外界进行气体交换的“窗口”,也是植物体蒸腾作用的“门户”。气孔的开闭受到保卫细胞的控制。保卫细胞因腹侧较薄而背侧较厚,当吸水时,保卫细胞膨胀,两细胞分离,而气孔张开,保卫细胞失水时,气孔闭合。图甲中,①保卫细胞,②气孔,③表皮细胞。
(2)光合作用实质上是绿色植物通过叶绿体,利用光能,把二氧化碳和水转化成储存能量的有机物(如淀粉),并释放出氧气的过程。
【详解】A.叶片由叶脉、叶肉和表皮组成,③表皮细胞不含叶绿体,叶肉和①保卫细胞中含有叶绿体,A错误。
B.一般来说,下表皮的②气孔数量比上表皮多,蒸腾作用拉动水和无机盐在植物体内的运输,②气孔是植物体蒸腾作用的“门户”。因此,②气孔主要分布在下表皮,②关闭可能会影响无机盐的运输,B错误。
C.由图乙可知,当光照强度超过8×10μml·m-2·s-1时,气孔导度下降,这是因为保卫细胞失水,气孔关闭,C正确。
D.结合图乙和图丙,当光照强度超过8×10μml·m-2·s-1时,A水稻的气孔导度大于B水稻的气孔导度,进入细胞的二氧化碳浓度大,因此相同光照强度下,A水稻的光合作用速率比B水稻更大,积累的有机物较多,产量较高。因此A水稻更适宜栽种在较强光照强度的环境中,D错误。
故选C。
8. 跳水是一项优美的水上运动,运动员从高处用各种姿势起跳,在空中完成一定的动作姿势,并以特定动作入水。结合关节结构模式图,分析判断下列说法正确的是( )
A. 运动员完成各种动作时用以维持身体平衡的器官是小脑
B. 运动员仅需骨、关节、肌肉的协调配合即可完成跳水运动
C. 跳水时,②④可以减少运动员骨之间的摩擦,使关节牢固
D. 参与运动员完成跳水动作的骨骼肌在结构层次上属于组织
【答案】A
【解析】
【分析】图中①关节囊,②关节腔,③关节头,④关节软骨, ⑤关节窝,⑥关节面。
【详解】A.小脑位于脑干背侧,大脑的后下方,小脑的主要功能是使运动协调、准确,维持身体的平衡,运动员完成各种动作时用以维持身体平衡的器官是小脑,A正确。
B.运动除了需骨、关节、肌肉配合外,还需要神经系统起调节作用,此外运动消耗的能量与消化系统、呼吸系统和循环系统有关,B错误。
C.②关节腔内的滑液可以减少骨与骨之间的摩擦,④关节软骨减轻运动时的震动,与关节牢固无关,C错误。
D.人体有600多块骨骼肌,参与运动每块骨骼肌在结构层次上属于器官,D错误。
故选A。
9. “结构与功能相适应”是生物学的重要观念,下列说法错误的是( )
A. 植物成熟区的表皮细胞向外突起形成根毛,利于根吸收水分和无机盐
B. 蛔虫体表的角质层可保护身体不被肠道内消化液侵蚀,适于寄生生活
C. 人体的心脏、四肢静脉和动脉中都具有瓣膜,可以防止体内血液倒流
D. 神经元较多的树突和较长的轴突,利于接受刺激产生并传导神经冲动
【答案】C
【解析】
【分析】动物的分类除了要比较外部形态结构,还要比较动物的内部构造和生理功能,并结合动物的生活习性和地理分布情况等。
【详解】A.根尖成熟区细胞停止伸长,并且开始分化,表皮一部分向外突起形成根毛。根毛增大了根的表面积,是根吸收水分和无机盐的主要部位,A正确。
B.蛔虫是线形动物,营寄生生活,体表有角质层,有保护作用,寄生在小肠里而不会被消化,B正确。
C.人体心脏、四肢静脉内具有防止血液倒流的瓣膜,在动脉血管中一般没有瓣膜,C错误。
D.神经元是构成神经系统的基本单位,有数量较多的树突和较长的轴突,有利于接受刺激产生并传导神经冲动,D正确。
故选C。
10. 微生物在生物圈中分布广泛,与人类生活关系密切,结合下图所示生物,下列叙述正确的是( )
A. 甲属于原核生物,乙、丙、丁、戊属于真核生物
B. 乙通过①芽孢繁殖后代,丙、丁靠孢子繁殖后代
C. 图中所示生物均可作为分解者参与物质循环
D. 图中所示生物都只能利用现成有机物生活
【答案】D
【解析】
【分析】分析图可以看出,图中的甲是细菌,乙是酵母菌,其中的①是芽体,丙是青霉菌,丁是蘑菇,戊是病毒,其中的②是遗传物质,③是蛋白质。
【详解】A.图中的甲是细菌,细胞内没有成形的细胞核,属于原核生物;乙是酵母菌、丙是青霉菌、丁是蘑菇,它们都是真菌,细胞内都有成形的细胞核,都属于真核生物;戊是病毒,其不具有细胞结构,既不是原核生物,也不是真核生物,故A错误。
B.图中的乙是酵母菌,它在环境条件适宜的情况下能够产生①芽体,芽体发育成熟后脱离母体形成新的酵母菌,进行出芽生殖;丙是青霉菌、丁是蘑菇,它们都是多细胞真菌,由菌丝构成,能够产生孢子,依靠孢子繁殖后代,故B错误。
C.进行腐生生活的甲细菌、乙酵母菌、丙青霉菌和丁蘑菇能够分解动植物体和排泄物,把其中的有机物分解成二氧化碳、水和无机盐等,又可以被生态系统中的生产者吸收和利用,从而促进了生物圈中的物质循环,属于生态系统中的分解者,可作为分解者参与物质循环;戊病毒是进行寄生生活的,不属于生态系统中的分解者,属于消费者,故C错误。
D.图中的生物都不含有叶绿体,不能进行光合作用自己制造有机物,只能利用现成的有机物进行生活,营养方式为异养,故D正确。
故选D。
11. 青藏高原广表的草原上,生活着一种像鼠又像兔的动物—高原鼠兔,结合鼠兔的标识牌分析,正确的是( )
A. 依据体内有无脊柱,鼠兔为无脊椎动物
B. 兔形目的动物一定属于鼠兔科、鼠兔属
C. “属”是生物分类中最基本的分类单位
D. 属比科包含的生物种类少,共同特征多
【答案】D
【解析】
【分析】(1)根据动物体内有无脊椎骨组成的脊柱,可以把动物分为脊椎动物和无脊椎动物。鱼类、两栖类、爬行类、鸟类、哺乳类属于脊椎动物,体内有脊椎骨组成的脊柱;腔肠动物、环节动物、软体动物、节肢动物都属于无脊椎动物,体内没有脊椎骨组成的脊柱。
(2)生物的分类单位从大到小依次是:界、门、纲、目、科、属、种,其中种是最小的单位,界是最大的单位。
【详解】A.鼠兔牙齿结构与兔子相像,属于哺乳动物,体内有脊椎骨组成的脊柱,是脊椎动物,A错误。
B.生物的分类单位从大到小依次是:界、门、纲、目、科、属、种,目大于科和属,因此,兔形目的动物不一定属于鼠兔科、鼠兔属,B错误。
C.种是最小的单位,是最基本的分类单位,C错误。
D.分类单位越大,生物的共同特征就越少,包含的生物种类就越多,生物的亲缘关系就越远。属比科小,因此,属比科包含的生物种类少,共同特征多,D正确。
故选D。
12. 肺纤维化是一种严重影响人体健康的肺部疾病,纤维化的肺会失去弹性,不能有效扩张与回缩,若持续进展将导致呼吸衰竭而危及生命。该病会直接影响呼吸的哪个过程?( )
A. 肺与外界的气体交换B. 肺泡内的气体交换
C. 气体在血液中的运输D. 组织细胞处的气体交换
【答案】A
【解析】
【分析】呼吸是指人体与外界进行气体交换的过程,呼吸的全过程包括相互联系的四个环节:肺的通气(肺与外界的气体交换)、肺泡内的气体交换(肺与血液之间的气体交换)、气体在血液中的运输、组织里的气体交换。
【详解】肺泡与外界环境之间进行气体交换的过程是通过呼吸运动实现的。肺富有弹性,当肋骨间的肌肉和膈肌收缩使得胸腔容积扩大时,肺便扩张,肺内的气体压力相应降低,于是外界气体就被吸入。当肋骨间的肌肉和膈肌舒张使得胸腔容积缩小时,肺便收缩,肺内的气体压力相应增大,于是气体就被呼出。所以,肺纤维化患者的肺,不能有效扩张与回缩,这会直接影响肺与外界的气体交换。肺泡内的气体交换、组织细胞处的气体交换是通过气体的扩散作用实现的;肺纤维化对肺泡内的气体交换、组织细胞处的气体交换以及气体在血液中的运输都有影响,但不是直接影响。故A正确,BCD不正确。
故选A。
13. 如图是显微镜下观察到的人血涂片视野,下列表述中不正确的是( )
A. ①数量最多,对应乙图中的c层
B. 若②增多,则人体内可能有炎症
C. 异型输血会引起③发生凝集反应
D. 大面积烧伤的病人应及时输入a
【答案】C
【解析】
【分析】图甲中:①红细胞,②白细胞,③血小板,④血浆,判断依据:红细胞数量最多,白细胞体积最大,血小板体积最小;图乙中,a血浆,b血小板和白细胞,c红细胞。
【详解】A.甲图中,①红细胞数量最多,乙图中,c是红细胞,因此,①对应乙图中的c层,A正确。
B.白细胞有包围和吞噬病菌的作用,当身体有炎症时,②白细胞的数量会增多,B正确。
C.输血时血型不合,会使血清中的凝集素和红细胞上的凝集原发生反应,导致①红细胞会凝集成团,C错误。
D.大面积烧伤的病人损失的主要是血浆,如果输入全血会导致血细胞数量和浓度发生变化影响正常的生命活动,所以要进行成分输血,即输入血浆,D正确。
故选C。
14. “衣领综合征”医学上称为“颈动脉窦综合征”。这种病症大多是由于衣领过高、过硬或领扣、领带扎得过紧,压迫颈动脉窦,引起心率减慢,血压下降,脑部突然缺血而出现头痛、头晕,甚至昏厥的现象。据图分析判断下列说法错误的是( )
A. 颈动脉窦压力感受器受损将无法产生兴奋
B. 窦神经是传出神经,心血管中枢位于脑干
C. 反射启动后血压降低导致出现“衣领综合征”
D. “衣领综合征”的反射活动属于非条件反射
【答案】B
【解析】
【分析】(1)反射:在中枢神经系统的参与下,动物体或人体对外界环境变化作出的规律性应答。
(2)反射弧是反射活动的结构基础,包括5部分:①感受器:感受刺激,将外界刺激的信息转变为神经的兴奋;②传入神经:将兴奋传入神经中枢;③神经中枢:对兴奋进行分析综合;④传出神经:将兴奋由神经中枢传至效应器;⑤效应器:对外界刺激作出反应。
【详解】A.感受器由传入神经元的神经末梢组成,其作用是接受刺激并产生兴奋。故颈动脉窦压力感受器受损,颈动脉窦压力感受器不可产生兴奋,A正确。
B.窦神经是传入神经,将兴奋由神经中枢传至效应器。心血管中枢位于脑干,B错误。
C.“衣领综合征”是血压升高启动反射,使动脉血压下降所致,C正确。
D.由模式图可知,衣领刺激使动脉血压升高时,可通过反射弧的调节动脉血压下降,属于非条件反射,D正确。
故选B。
15. “眼观六路,耳听八方”,眼睛和耳朵让我们感受到了丰富多彩的世界。下列有关眼和耳的叙述错误的是( )
A. ①晶状体的曲度变大会导致近视的发生
B. 人们经常说的“白眼球”是指③巩膜
C. ⑥鼓膜能把声波振动转化为机械振动
D. ⑧耳蜗能感受振动刺激产生神经冲动
【答案】B
【解析】
【分析】视觉形成的过程是外界物体反射来的光线,经过角膜、房水,由瞳孔进入眼球内部,再经过晶状体和玻璃体的折射作用,在视网膜上能形成清晰的物像,物像刺激了视网膜上的感光细胞,这些感光细胞产生的神经冲动,沿着视神经传到大脑皮层的视觉中枢,就形成视觉。①晶状体、②虹膜、③角膜、④视网膜、⑤巩膜、⑥鼓膜、⑦半规管、⑧耳蜗、⑨视神经。
【详解】A.近视的原因是①晶状体的曲度过大或眼球的前后径的过大,导致远处物体反射的光线经折射后形成的物像落在视网膜的前方,A正确。
B.“白眼球”是指⑤巩膜,“黑眼球”是指②虹膜,B错误。
CD.外界声波经过外耳道传导⑥鼓膜,鼓膜把声波转化为机械振动,通过听小骨传到内耳,刺激了⑧耳蜗内对声波敏感的感觉细胞,这些细胞就将声音信息通过听觉神经传给大脑的一定区域(听觉中枢),这样就产生了听觉。可见,耳蜗内有听觉感受器,感受声波刺激,CD正确。
故选B。
16. 下列是部分生物生殖和发育的示意图,据图分析,下列说法正确的是( )
A. 甲表示家蚕的发育过程,幼虫与成虫区别不明显,属于不完全变态发育
B. 乙表示的繁育方式,既能保持母本的优良性状,又能加快植株产生后代的速度
C. 丙中的胎儿通过d结构从母体获得营养物质和氧气,并排出代谢废物
D. 丁中青蛙的受精方式是体内受精,生殖发育过程不能完全摆脱水的束缚
【答案】B
【解析】
【分析】图甲是昆虫完全变态发育过程,乙图是嫁接的生殖方式,丙中a子宫内壁,b是胎盘,d脐带,丁是青蛙的发育过程。
【详解】A.图甲所示生物发育经过受精卵、幼虫、蛹、成虫4个时期,而且幼虫和成虫在形态结构和生活习性上有明显的差异,这样的发育过程叫完全变态发育。A错误。
B.图乙所示的繁殖方式是嫁接,属于无性繁殖,没有精子和卵细胞结合成受精卵的过程,因而后代一般不会出现变异,能保持嫁接上去的接穗优良性状的稳定,很多果树都是利用图乙来繁育优良品种,又能加快开花结实,B正确。
C.丙图中的胎儿通过b胎盘从母体获得所需要的营养物质和氧气,并排出代谢废物,C错误。
D.在繁殖季节,雌雄蛙进行抱对完成体外受精,其生殖发育过程不能完全摆脱水,D错误。
故选B。
17. 科学思维是初中生必备的生物学核心素养,下列分析或推理不正确的是( )
A. 外科手术中,缝合伤口的胶原蛋白缝合线可直接被人体组织吸收
B. 不随意搬动心肌梗死患者,是为了减轻病人心脏负担
C. 适当晒太阳可以促进维生素D的生成,有利于人体对钙和磷的吸收
D. 发烧的病人消化不良,可能是因为体温过高降低了消化酶的活性
【答案】A
【解析】
【分析】(1)食物中含有维生素、水和无机盐等小分子的营养物质人体可以直接吸收利用,而蛋白质、糖类、脂肪这些大分子的营养物质是不溶于水的,必须在消化道内变成小分子的能溶于水的物质后,才能被消化道壁吸收而被人体利用。
(2)当遇到某人出现意外时,一定要尽快拨打120急救电话,并采取科学、有效的急救措施。
【详解】A.从动物组织中提取胶原蛋白制作的手术缝合线,一段时间后胶原蛋白会被分解为氨基酸,从而被人体组织吸收,A错误。
B.当发现心肌梗死病人时,就地休息,不要随意搬动病人,以防加重病人心脏负担,引起意外,B正确。
C.适当晒太阳可以促进某种胆固醇转化成维生素D,维生素D能够促进肠道对钙和磷的吸收,C正确。
D.食物的消化需要消化酶的参与,而消化酶的活性受温度的影响:低温和高温都会抑制消化酶的活性;人体在发烧时,过高的体温抑制了消化酶的活性,使进入体内的食物不能及时得到消化,因此人体发烧时常常没有食欲,D正确。
故选A。
18. 下列有关进化论的理解,错误的是( )
A. 遗传和变异为生物的进化提供了原始材料
B. 具有有利变异的个体易在生存斗争中获胜
C. 首次提出人猿同祖观点的科学家是赫胥黎
D. 为了适应环境,生物会主动产生有利变异
【答案】D
【解析】
【分析】(1)变异是指子代与亲代之间的差异,子代个体之间的差异的现象。按照变异对生物是否有利分为有利变异和不利变异,有利变异对生物生存是有利的,不利变异对生物生存是不利的。
(2)自然界中的生物,通过激烈的生存斗争,适应者生存下来,不适应者被淘汰掉,这就是自然选择,遗传变异是生物进化的基础。
【详解】A.遗传、变异是生物进化的内因。没有变异生物不可能进化。变异可以产生新的基因或基因型,增加生物的遗传多样性,为自然选择提供更多的选择对象。可见,遗传和变异能为生物的进化提供原始材料,A正确。
B.生物的变异是不定向的,生物产生的变异,有的对自身有利,有的对自身不利。只有发生有利变异的个体才能在生存斗争中生存下来,B正确。
C.托马斯•赫胥黎,英国生物学家、著名博物学家,他用比较解剖等方法证明人和大猩猩的脑部结构具有很大的相似性,通过比较方法,对比类人猿与人的特征:两眼生在前方、没有尾巴、面部表情丰富,有喜、怒、哀、乐等表情、拇指(趾)与其他四指(趾)分离,能抓握,对于人类的起源第一次提出人猿同祖的观点,C正确。
D.生物具有遗传变异的特性,是环境改变对生物的变异进行了选择,而不是环境的改变促使生物产生适应性变异,D错误。
故选D。
19. 我国有着多种多样的生态系统,下列有关生态系统的叙述,错误的是( )
A. 森林生态系统被称为“绿色水库”,一般能够长期处于比较稳定的状态
B. 荒漠生态系统昼夜温差大,动物数量少,植物叶片较大,利于充分接受光照
C. 城市生态系统中人类起着重要的支配作用,由于人口密集,易造成环境问题
D. 湿地生态系统能蓄洪抗旱、净化水质,被称为“地球之肾”
【答案】B
【解析】
【分析】生物圈中有着多种多样的生态系统,如草原生态系统、湿地生态系统、海洋生态系统、森林生态系统、淡水生态系统、农田生态系统、城市生态系统等等。
【详解】A.森林生态系统动植物种类繁多,营养结构最复杂,自动(自我)调节能力最强,一般能够长期处于比较稳定的状态,A正确。
B.荒漠生态系统气候干燥,昼夜温差大,许多动物有昼伏夜出的习性;荒漠物种的生物多样性低,导致生态系统的抵抗力稳定性低,恢复力稳定性也低,荒漠中的仙人掌,叶变成了刺状,可以降低蒸腾作用,减少水分的散失,适应干旱的环境,B错误。
C.城市生态系统中的消费者主要是人类,营养结构最简单,自动(自我)调节能力最弱,城市生态系统中起主导作用的是人,C正确。
D.湿地生态系统是在多水和过湿条件下形成的生态系统;湿地具有净化水源、蓄洪抗旱的作用,能调节区域小气候,被称为“地球之肾”,D正确。
故选B。
20. 在《西游记》中,孙悟空拔根毫毛就能变出许多个孙悟空。如今,这一神话终于在我国“实现”了。2017年,克隆猕猴“中中”和“华华”在中科院先后诞生,它们是由同一只流产的雌性猕猴胎儿体细胞克隆而来。克隆过程如下图所示,不正确的是( )
A. 图中的培育过程属于无性生殖
B. 克隆胚胎需移植到代孕雌猴的子宫内
C. “中中”和“华华”均为雄性
D. 该实例说明细胞核是遗传的控制中心
【答案】C
【解析】
【分析】(1)克隆指的是先将含有遗传物质的供体细胞的核移植到去除了细胞核的卵细胞中,然后促使这一新细胞分裂繁殖发育成胚胎。 当胚胎发育到一定程度后,再被植入动物子宫中使动物怀孕,便可产下与提供细胞核者基因相同的动物。它是一种无性繁殖技术。
(2)克隆技术:是不经过两性生殖细胞的结合而获得新个体的方法,属于无性生殖。克隆“多莉”的过程中采用了细胞核移植、胚胎移植等现代生物技术。
【详解】A.克隆技术是不经过两性生殖细胞的结合而获得新个体的方法,属于无性生殖,A正确。
B.幼体生活在子宫内半透明的羊水中,通过胎盘、脐带与母体进行物质交换,从母体获得所需要的营养物质和氧气,幼体产生的二氧化碳等废物,也是通过胎盘经母体排出体外的。故子宫是猕猴胚胎发育的场所,故克隆胚胎需移植到代孕雌猴的子宫内,B正确。
CD.细胞核内含有遗传物质,是细胞生命活动的控制中心,是遗传信息库。细胞核控制着生物的发育和遗传,克隆猕猴“中中”和“华华”在中科院先后诞生,它们是由同一只流产的雌性猕猴胎儿体细胞克隆而来,“中中”和“华华”均为雌性,该实例说明细胞核是遗传的控制中心,C错误,D正确。
故选C。
第Ⅱ卷(非选择题 共60分)
说明:本卷共4页,共5道题。需用黑色签字笔在答题卡上相应区域内作答,超出答题区域或书写在本试卷上无效。
21. 荠菜也叫“报春菜”,食用部分主要是它的茎、叶。荠菜4—5月开花,花朵较小,总状花序(如下图),花自下而上陆续开放,花期较长。据图回答。
(1)据图判断,荠菜所属植物类群的典型结构特征是_____,该类植物特有的生理特征是_____。
(2)图2中,观察①需要借助的工具是_____。待完成传粉、受精后,图2中的[ ]_____发育成荠菜的短角果,若短角果中有20枚种子,则至少需要_____粒花粉。
(3)民间俗语常说“三月三,荠菜当灵丹”。从现代营养学方面来看,荠菜含有丰富的胡萝卜素,可预防_____等病症的发生;荠菜含钙量接近同等质量牛奶的3倍,中老年人常食用可预防_____的发生;荠菜含有丰富的膳食纤维,能够促进_____,预防肠癌的发生。
(4)兴趣小组同学用适量植物激素GA3(促进种子萌发)、6-BA(促进细胞分裂)和低温三种方式分别处理陈种子和新种子后,放在适宜的条件下培养,并测定其发芽率,得到下表所示的实验结果。据表分析:
①新种子发芽率比陈种子发芽率_____(“高”或“低”),可能的原因是_____。
②农户收集了大量荠菜新种子,若想大批量种植荠菜,你认为如何处理种子以提高发芽率?_____。
③若要让荠菜茎、叶繁茂,在其幼苗管理期可适量施加含_____的无机盐。
【答案】(1) ①. 种子外有果皮包被 ②. 双受精
(2) ①. 放大镜 ②. ④子房 ③. 20
(3) ①. 干眼病(夜盲症、皮肤干燥、脱屑) ②. 骨质疏松症 ③. 促进胃肠的蠕动和排空
(4) ①. 低 ②. 种子处在休眠期(或胚未发育完全) ③. 低温处理(或者低温加任何一种或两种激素都可以) ④. 氮
【解析】
【分析】图中①花药,②柱头,③胚珠,④子房。
【小问1详解】
据图判断,荠菜所属植物类群属于绿色开花植物,为被子植物,被子植物的典型结构特征是种子外有果皮包被,被子植物特有的受精方式为双受精。
【小问2详解】
观察①花药需要借助的工具是放大镜,在受精过程中,一个精子与胚珠中的卵细胞相融合形成受精卵,另一个精子与胚珠中的两个极核相融合,形成受精极核。受精作用完成后,子房继续发育成果实,其中子房壁发育成果皮,胚珠发育成种子。所以传粉和受精完成后,④子房发育成果实,若短角果中有20枚种子,则受精过程至少需要20粒花粉。
【小问3详解】
荠菜含有丰富的胡萝卜素,它们在人体肝脏内能转变成维生素A,能预防夜盲症。荠菜含钙量接近同等质量牛奶的3倍,中老年人常食用可预防骨质疏松症的发生;荠菜含有丰富的膳食纤维,膳食纤维是第七种营养素,能够促进胃肠的蠕动和排空,预防肠癌的发生。
【小问4详解】
①由表格可知,放在适宜条件下培养,新种子发芽率比陈种子发芽率低,可能的原因是种子处在休眠期(或胚未发育完全)。
②结合题图可知,低温条件处理后,种子的萌发率最高,因此促进种子萌发的最有效措施是低温处理。
③氮肥作用能促使植物的茎、叶(营养生长)生长茂盛,叶色浓绿。所以若要让荠菜茎、叶繁茂,在其幼苗管理期可适量施加含氮的无机盐。
22. 糖尿病是一种慢性代谢性疾病,其发病率呈逐年上升趋势。患者常表现出多饮、多尿、多食及消瘦等症状。结合下图分析回答。
(1)根据图1判断,甲乙丙三人中_____是糖尿病患者,判断的理由是_____。
(2)糖尿病是由于胰岛素分泌不足引起的,胰岛素的主要功能是_____。科学家发现,将正常小鼠的胰管结扎一段时间后,小鼠没有出现尿糖现象的原因是_____。
(3)为维持血糖稳定,糖尿病患者需要控制米面等主食的摄入,原因是_____。
(4)口服胰岛素不能治疗糖尿病,原因是胰岛素口服后会被_____(填消化液名称)彻底分解成_____而失去药效。
(5)Afrezza是一种速效吸入式胰岛素制剂,吸入的药物随血液循环首先到达心脏的_____腔,当患者缓慢吸入药剂时,参与的呼吸肌及所处的状态是_____,此过程可用图2中的_____段表示。
(6)糖尿病患者尿液中会检测到葡萄糖,请你利用图3中的标号加箭头表示出小肠吸收的葡萄糖随尿排出的路径。小肠绒毛内毛细血管→_____→体外。
【答案】(1) ①. 甲乙 ②. 餐后血糖浓度升高且不能恢复到正常水平
(2) ①. 促进细胞对血糖的吸收、利用和转化 ②. 胰岛素是由内分泌腺胰岛分泌的,内分泌腺没有导管,分泌的胰岛素直接进入毛细血管
(3)米面中含有丰富的淀粉,淀粉可以在唾液、肠液、胰液的作用下分解为葡萄糖进入血液中升高血糖浓度
(4) ①. 胃液、肠液、胰液 ②. 氨基酸
(5) ①. 左心房 ②. 肋间肌、膈肌均收缩 ③. AB
(6)②→④→①
【解析】
【分析】1、胰岛素是由胰岛分泌的,它的主要作用是调节糖的代谢,具体说,它能促进血糖合成糖原,加速血糖分解,从而降低血糖浓度。胰岛素分泌不足时,血糖合成糖原和血糖分解的作用就会减弱,结果会导致血糖浓度升高而超过正常值,一部分血糖就会随尿排出体外,形成糖尿,即糖尿病。
2、尿的形成包括肾小球的滤过作用和肾小管的重吸收作用两个过程。
3、图2中AB段肺内气压低于外界气压,是吸气状态;BC段肺内气压高于外界气压,是呼气状态。
4、图3中:①集合管、②肾动脉、③肾静脉、④肾小球。
【小问1详解】
胰岛素是由人体内分泌系统中的胰岛分泌的,它能促进血糖合成糖原,加速血糖分解,从而降低血糖浓度。图1中甲、乙在饭后血糖浓度持续上升而且没有恢复到正常水平,说明胰岛病变,导致胰岛素的分泌量减少,甲、乙是糖尿病患者。
【小问2详解】
胰岛素的主要功能是促进细胞对血糖的吸收、利用和转化。当胰岛素分泌不足时血糖合成糖原和血糖分解的作用就会减弱,会导致血糖浓度升高而超过正常值,一部分血糖就会随尿排出体外,形成糖尿,即糖尿病。胰腺属于外分泌腺,胰岛属于内分泌腺,虽然把胰管结扎了,但是胰岛素是由内分泌腺胰岛分泌的,内分泌腺没有导管,分泌的胰岛素直接进入毛细血管,所以小鼠没有出现尿糖现象。
【小问3详解】
血糖指血液中葡萄糖的浓度。米面中含有丰富的淀粉,淀粉可以在唾液、肠液、胰液的作用下分解为葡萄糖,葡萄糖经小肠进入毛细血管,会使血液中葡萄糖浓度升高,所以饮食中需要控制米面等主食的摄入。
【小问4详解】
糖尿病患者可通过注射胰岛素治疗。胰岛素不宜口服而只能肌肉注射,是因为胰岛素是一种蛋白质, 如果口服,在胃中被胃液中的胃蛋白酶初步消化成多肽,多肽在小肠内通过胰液和肠液最终被消化成氨基酸,而不能发挥降低血糖浓度的作用,结果会导致血糖浓度升高而超过正常值,一部分血糖就会随尿排出体外,形成糖尿。
【小问5详解】
人体内有两大循环途径,分别是体循环和肺循环。体循环:左心室→主动脉→各级动脉→组织里的毛细血管→各级静脉→上、下腔静脉→右心房,肺循环:右心室→肺动脉→肺部毛细血管→肺静脉→左心房。皮下注射的胰岛素进入血液后,首先经下腔静脉进入心脏的右心房。而吸入胰岛素制剂后,胰岛素先到达心脏的左心房。
吸气时膈肌和肋间肌收缩,膈顶部下降,肋骨上升,胸廓容积增大,肺容积增大,肺内气压小于外界气压,外界气体进入肺。图2中AB段肺内气压低于外界气压,是吸气状态。
【小问6详解】
尿液的形成包括肾小球和肾小囊内壁的滤过作用、肾小管的重吸收作用。血液流经肾小球和肾小囊内壁时葡萄糖、水、无机盐、尿素被滤过到肾小囊腔中形成原尿;原尿流经肾小管时全部的葡萄糖、大部分水、部分无机盐被重吸收回到血液中。糖尿病患者尿液中含有葡萄糖,血液中的葡萄糖没有全部被重吸收,所以小肠吸收的葡萄糖经小肠绒毛内毛细血管吸收,进入血液循环,经②肾动脉→④肾小球→①集合管排出体外。
23. 每年的4-6月份是“水痘”的高发季节,患者通常会出现全身性疱疹,并引发剧烈瘙痒等症状。由于疱疹状如豆粒,形态椭圆,内含水样液体色泽明净,故称“水痘”。
(1)“水痘”是由水痘——带状疱疹病毒引发的急性传染性皮肤病,带状疱疹病毒在人体内通过_____大量增殖而引起患者发热、皮疹等症状。从传染病的角度分析,水痘-带状疱疹病毒是导致“水痘”的_____。
(2)水痘患者从出现发烧症状到结痂期都属于传染期,为避免病毒传播需要在家休息,避免去公共场所,这属于传染病预防措施中的_____。
(3)水痘患者患病期间若不注意护理,则会引起水痘破溃,继发感染,导致皮肤表面留下色素沉着,说明水痘感染至少伤及了皮肤的_____。
(4)得过水痘的患者一般不会再得水痘,说明_____。
(5)接种水痘疫苗是预防水痘的有效措施,注射的疫苗会刺激人体内的_____产生_____,从免疫学的角度分析,该免疫属于_____免疫。
(6)根据下图分析,人体的体温调节中枢在_____,该反射弧的效应器是_____。人体的体温调节是_____共同作用的结果。
【答案】(1) ①. 自我复制 ②. 病原体
(2)控制传染源 (3)表皮(生发层)
(4)得过水痘的人,体内已产生并留存抵抗水痘病毒的抗体,当水痘病毒再次入侵人体后,体内的水痘病毒抗体会将其消灭
(5) ①. 淋巴细胞 ②. 抗体 ③. 特异性
(6) ①. 下丘脑 ②. 骨骼肌、皮肤血管 ③. 神经调节和激素调节
【解析】
【分析】(1)在传染病学上,能够导致人或动物患传染病的病毒、细菌、寄生虫等称为病原体。
(2)预防传染病的一般措施有控制传染源、切断传播途径、保护易感人群。
(3)在免疫学上,病原体或异物侵入人体后,能够刺激淋巴细胞产生一种抵抗该病原体或异物的特殊蛋白质,叫做抗体;引起淋巴细胞产生抗体的物质,叫做抗原。
(4)保护人体的第一和第二道防线是人体与生俱来的,对多种病原体都有防御功能,叫做非特异性免疫;人体通过淋巴细胞产生抗体的免疫功能是后天获得的,只针对某一种特定的病原体或异物起作用,叫做特异性免疫。
(5)反射的完成要通过完整的反射弧,一个完整的反射弧包括感受器、传入神经、神经中枢、传出神经和效应器五个部分。
【小问1详解】
病毒不具有细胞结构,是由蛋白质外壳和内部遗传物质组成,所有病毒都是进行寄生生活的,通过自我复制的方式繁殖后代。因此,“水痘”是由水痘-带状疱疹病毒引发的急性传染性皮肤病,带状疱疹病毒在人体内通过自我复制大量增殖而引起患者发热、皮疹等症状。从传染病的角度分析,水痘-带状疱疹病毒是导致“水痘”的病原体。
【小问2详解】
水痘患者从出现发烧症状到结痂期都属于传染期,为避免病毒传播需要在家休息,避免去公共场所,是为了防止传染源携带的病原体进行传播,是对传染源采取的措施,这属于传染病预防措施中的控制传染源。
【小问3详解】
皮肤的结构主要包括表皮和真皮,其中表皮包括角质层和生发层,角质层的细胞排列紧密,具有保护和防止体内水分过度散失的作用;生发层的细胞具有分裂能力,通过细胞分裂能够使细胞数目增多。水痘患者患病期间若不注意护理,则会引起水痘破溃,继发感染,导致皮肤表面留下色素沉着,说明水痘感染至少伤及了皮肤的表皮(生发层)。
【小问4详解】
水痘——带状疱疹病毒侵入人体后就会刺激淋巴细胞抵抗该病原体的抗体,得过水痘的人,体内已产生并留存抵抗水痘病毒的抗体,当水痘病毒再次入侵人体后,体内的水痘病毒抗体会将其消灭,因此得过水痘的患者一般不会再得水痘。
【小问5详解】
人体的第三道防线是由免疫器官(如胸腺、脾脏、淋巴结等)和免疫细胞(如淋巴细胞等)构成,能产生抗体、消除抗原,产生的免疫是特异性免疫。接种水痘疫苗是预防水痘的有效措施,注射的疫苗会刺激人体内的淋巴细胞产生一种抵抗该异物的特殊蛋白质,是抗体;从免疫学的角度分析,该免疫属于特异性免疫。
【小问6详解】
由图可以看出,病毒(毒素)刺激机体细胞产生致热性细胞因子作用于下丘脑,然后下丘脑发出的神经冲动通过通过传出神经传到骨骼肌和皮肤,引起骨骼肌和皮肤血管收缩,从而增加产热和减少散热,因此人体的体温调节中枢在下丘脑,该反射弧的效应器是骨骼肌、皮肤血管。人体主要有神经调节和激素调节两种调节方式,二者相互联系、相互影响,使人体成为一个复杂的、统一的整体。由图可以看出,人的体温调节除了受神经调节外,还受甲状腺分泌的甲状腺激素的调节,因此人体的体温调节是神经调节和激素调节共同作用的结果。
24. “野蚕食青桑,吐丝亦成茧。”我国桑蚕文化源远流长。桑蚕的性别决定方式与人类不同,雄蚕性染色体为ZZ,雌蚕性染色体为ZW。
(1)家蚕一般每5-6天蜕皮一次,蜕去的“皮”是_____,从动物行为的获得途径分析,蜕皮属于_____。
(2)家蚕体细胞中有14对染色体,由此推测,雄蚕的精子染色体组成可表示为_____。自然种群中雌雄家蚕的数量基本相等,原因是_____。
(3)下列图示中,能正确表示家蚕生殖细胞中染色体和基因组成的是_____。
(4)我国专家将水母的绿色荧光蛋白基因转移到蚕桑的体内,培育出产绿色荧光蚕丝的新品种桑蚕。水母的基因能够在蚕体内表达的原因是_____,这种技术的优点是_____。
(5)已知蚕丝的绿色与白色是一对相对性状,由基因B、b控制,如下表是三组不同亲本的杂交结果。
①根据表格可判断蚕丝颜色中_____为显性性状,则第三组亲代杂交组合的基因型是_____。
②科研人员推测,第二组子代个体中不存在产绿色蚕丝的纯合个体。结合表中数据解释做出此种推测的依据是_____。
【答案】(1) ①. 外骨骼 ②. 先天性行为
(2) ①. 13 条+Z(13条常染色体+Z) ②. 雌性家蚕产生的含 Z 的卵细胞与含 W 的卵细胞的数量几乎相等,且自然状态下精子和卵细胞的结合几率是相等的
(3)②③ (4) ①. 各种生物的 DNA 在组成方式上是相同的 ②. 定向改良生物性状
(5) ①. 绿色 ②. bb×BB ③. 第二组绿色蚕丝和白色蚕丝理论比例应该为3:1,而实际子代表现型比例为2:1,所以,不存在绿色蚕丝纯合个体 BB
【解析】
【分析】(1)节肢动物的身体许多体节构成的,并且分部,体表有外骨骼,足和触角也分节,包括昆虫纲、多足纲、蛛形纲、甲壳纲。
(2)在形成生殖细胞的过程中,进行一种特殊方式的细胞分裂,成对的染色体要两两分开,分别进入两个子细胞中,其成对的基因也随着染色体的分开而分开,所以,在生殖细胞中只有成对基因中的一个。
(3)转基因技术是把一种生物的某个基因,用生物技术的方法转入到另一种生物的基因组中,培育出转基因生物,就可能表现出转基因所控制的性状。
(4)在一对相对性状的遗传过程中,子代个体出现了亲代没有的性状,则新出现的性状一定是隐性性状,由一对隐性基因控制。亲代个体表现的性状是显性性状,亲代的基因组成中既有显性基因,也有隐性基因,是杂合体。
【小问1详解】
家蚕属于节肢动物,身体许多体节构成的,并且分部,体表有外骨骼,足和触角也分节,一般每5-6天蜕皮一次,蜕去的“皮”是外骨骼;先天性行为是动物生来就有的,由动物体内的遗传物质所决定的行为,又称为本能;蚕的蜕皮是生来就有的行为,从获得途径看,属于先天性行为。
【小问2详解】
家蚕的体细胞内有28条染色体,其中雄蚕性染色体为ZZ;在形成生殖细胞时,染色体数目减少一半,变为14条,其中常染色体13条,性染色体仅为Z。所以,雄蚕的精子细胞中的染色体组成可表示为13条+Z。自然种群中雌雄家蚕的数量基本相等,原因是雌性家蚕产生的含 Z 的卵细胞与含 W 的卵细胞的数量几乎相等,且自然状态下精子和卵细胞的结合几率是相等的。
【小问3详解】
在形成生殖细胞的过程中,进行一种特殊方式的细胞分裂,成对的染色体要两两分开,分别进入两个子细胞中,其成对的基因也随着染色体的分开而分开,所以,在生殖细胞中只有成对基因中的一个。故能正确表示家蚕生殖细胞中染色体和基因组成的是②③。①中A和a基因所在的成对染色体在形成生殖细胞时要分开,④中A和a基因,B和b基因所在的成对染色体在形成生殖细胞时也要分开,故①④不能表示家蚕生殖细胞中染色体和基因组成。
【小问4详解】
转基因技术是把一种生物的某个基因,用生物技术的方法转入到另一种生物的基因组中,培育出转基因生物,就可能表现出转基因所控制的性状,将水母的绿色荧光蛋白基因转移到蚕桑的体内,培育出产绿色荧光蚕丝的新品种桑蚕。水母的基因能够在蚕体内表达的原因是各种生物的 DNA 在组成方式上是相同的,转基因技术的优点是可以定向改良生物性状。
【小问5详解】
①在一对相对性状的遗传过程中,子代个体出现了亲代没有的性状,则新出现的性状一定是隐性性状,由一对隐性基因控制。亲代个体表现的性状是显性性状,亲代的基因组成中既有显性基因,也有隐性基因,是杂合体。故可以依据第二组杂交结果可知蚕丝颜色绿色为显性性状,白色为隐性性状,遗传图如下:
第三组亲本为白色和绿色,依据蚕丝颜色绿色为显性性状,白色为隐性性状可知,亲本白色基因型为bb,由于后代没有白色个体,故亲代绿色基因型为BB,则第三组亲代杂交组合的基因型是bbXBB,遗传图如下:
②科研人员推测,第二组子代个体中不存在产绿色蚕丝的纯合个体。结合表中数据解释做出此种推测的依据是第二组绿色蚕丝和白色蚕丝理论比例应该为3:1,而实际子代表现型比例为317:1542:1,所以,不存在绿色蚕丝纯合个体 BB,遗传图如下:
25. 图1表示黄河三角洲湿地生态系统中的食物链和食物网;图2表示该生态系统中的物质循环和能量流动过程。结合资料,分析回答。
资料一:山东省东营市的黄河三角洲湿地,是世界上暖温带保存最广阔、最完善、最年轻的湿地生态系统。共有植物393种,其中浮游植物4门,116种;蕨类植物3科,3属,4种;裸子植物2科,2属,2种;被子植物54科,178属,271种。
资料二:黄河三角洲湿地有鸟类265种,其中包括东方白鹳、白头鹤、白鹤、金雕、大钨、中华秋沙鸭、白尾海雕等7种国家一级保护动物,以及国家二级保护植物野大豆。
(1)资料一中,画线部分体现了生物多样性中的_____多样性。黄河三角洲湿地在维持自然界的物质循环、能量流动以及调节气候等方面发挥着重要作用,这体现了生物多样性的_____价值。与农田生态系统相比,该生态系统自我调节能力强的原因是_____。
(2)资料二中,国家一级保护动物东方白鹳全球不足3000只,被列为濒危物种,保护东方白鹳最有效的措施是_____。每年春季2月下旬到3月初,越冬的东方白鹳一路向北飞行2000多公里,最后抵达黑龙江、俄罗斯等地。东方白鹳适于长途北迁的特点有_____(列举两条)。
(3)若图1表示一个完整的湿地生态系统,还应补充的生物成分是图2中的_____,请根据图1写出最长的一条食物链_____,则碳元素在食物链中的传递形式是_____。
(4)若图2中的a、b、c代表图1中具有食物关系的三种生物,其中b代表_____,其摄入能量的去向有_____。
【答案】(1) ①. 物种 ②. 间接使用 ③. 生物种类多,营养结构复杂
(2) ①. 建立自然保护区##就地保护 ②. 身体呈流线型,可减少飞行时的阻力;体表被覆羽毛,前肢变成翼##双重呼吸,有利于飞行时提供充足的氧气;长骨中空,可减轻体重有利于飞行##胸肌发达,能牵动两翼完成飞行,直肠短,不储存粪便,利于减轻体重
(3) ① 甲 ②. 水草→蝗虫→蛙→蛇→东方白鹳 ③. 有机物
(4) ①. 东方白鹳 ②. 呼吸作用消耗、流向下一营养级、流向分解者
【解析】
【分析】(1)生物圈内所有的植物、动物和微生物,它们所拥有的全部基因以及各种各样的生态系统,共同构成了生物多样性。生物多样性包括基因多样性、物种多样性和生态系统多样性。
(2)生物多样性的价值:①直接价值:对人类有食用、药用和工业原料等使用意义,以及有旅游观赏、科学研究和文学艺术创作等非实用意义的。 ②间接价值:对生态系统起重要调节作用的价值(生态功能)。 ③潜在价值:目前人类不清楚的价值。
(3) 在一定的空间范围内,生物与环境所形成的统一的整体叫生态系统。生态系统包括生物成分和非生物成分,生物成分包括生产者(主要是绿色植物)、消费者(主要是动物)和分解者(主要是腐生的细菌、真菌)。一片森林,一块农田,一片草原生态系统,一个湖泊,一条河流等都可以看成一个个生态系统。
【小问1详解】
生物种类的多样性是指一定区域内生物种类的丰富性。资料一中,画线部分“共有植物393种,其中浮游植物4门,116种;蕨类植物3科,3属,4种;裸子植物2科,2属,2种;被子植物54科,178属,271种”,体现了物种多样性。
黄河三角洲湿地在维持自然界的物质循环、能量流动以及调节气候等方面发挥着重要作用,这体现了对生态系统起重要调节作用的价值,属于间接价值。
生态系统具有一定的自动调节能力,这种能力与生态系统中生物种类的多少和营养结构复杂程度有关。与农田生态系统相比,黄河三角洲湿地生态系统自我调节能力强的原因是生物种类多,营养结构复杂。
【小问2详解】
自然保护区是指对有代表性的自然生态系统、珍稀濒危野生动植物物种的天然集中分布、有特殊意义的自然遗迹等保护对象所在的陆地、陆地水域或海域,依法划出一定面积予以特殊保护和管理的区域。建立自然保护区是保护生物多样性最为有效的措施。因此保护东方白鹳最有效的措施是建立自然保护区。
鸟类与其飞行生活相适应的结构特点为:前肢变成翼;体表被覆羽毛,具有保温作用;身体呈流线型,可以减少飞行时的阻力; 有的骨中空,有的骨愈合,直肠很短,能减轻体重;鸟类的胸骨上有高耸的突起部分叫做龙骨突,龙骨突的两侧有发达的胸肌,胸肌发达收缩有力,飞行时能产生强大的动力,利于牵动两翼完成飞行动作; 鸟类的食量大,为它的飞行生活提供大量的能量,鸟类有气囊,与肺相通,鸟类的肺是气体交换的场所,气囊本身并没有气体交换的作用,气囊的功能是贮存空气。东方白鹳能够长途北迁,与其具有适于飞行的形态结构特点和生理特点有关。
【小问3详解】
图2中甲能分解动植物的遗体属于分解者;若图1表示一个完整的湿地生态系统,还应补充的生物成分是分解者,即图2中的甲。
在生态系统中,生产者与消费者、消费者与消费者之间由于吃与被吃的关系而形成的链状结构叫食物链。图1中的食物链有水草→东方白鹳、水草→蝗虫→东方白鹳、水草→蝗虫→蛙→蛇→东方白鹳、水草→蛙→蛇→东方白鹳、水草→鱼→东方白鹳、藻类→东方白鹳、藻类→鱼→东方白鹳,其中最长的食物链是水草→蝗虫→蛙→蛇→东方白鹳;则碳元素在食物链中的传递形式是有机物。
【小问4详解】
图2中,a、b、c代表图1中具有食物关系的三种生物,读图可知,b体内的有机物含量最少,营养级别最高,是东方白鹳。
能量在生态系统中各个营养级生物之间传递的效率很低,能量在各个营养级的生物之间每传递一次,便损失掉很多,主要的去路有呼吸作用消耗、流向下一营养级、流向分解者等。
鼠兔
学名:Ochtnidae
目:兔形目
科:鼠兔科
属:鼠兔属
形态:体形小,外形酷似兔子,身材和神态很像鼠类,全身毛浓密柔软,其牙齿结构、摄食方式和行为等与兔子相像。
组别
新种子发芽率%
陈种子发芽率%
对照组
0
18
GA3
0
51
6-BA
0
63
低温
18
84
组别
亲代杂交组合
子代
绿色
白色
第一组
白色×绿色
691
690
第二组
绿色×绿色
317
154
第三组
白色×绿色
1432
0
2024年山东省淄博市博山区中考一模生物试题(原卷版+解析版): 这是一份2024年山东省淄博市博山区中考一模生物试题(原卷版+解析版),文件包含2024年山东省淄博市博山区中考一模生物试题原卷版docx、2024年山东省淄博市博山区中考一模生物试题解析版docx等2份试卷配套教学资源,其中试卷共28页, 欢迎下载使用。
2024年山东省潍坊市中考一模生物试题(原卷版+解析版): 这是一份2024年山东省潍坊市中考一模生物试题(原卷版+解析版),文件包含2024年山东省潍坊市中考一模生物试题原卷版docx、2024年山东省潍坊市中考一模生物试题解析版docx等2份试卷配套教学资源,其中试卷共39页, 欢迎下载使用。
2024年山东省济南市历下区中考一模生物试题(原卷版+解析版): 这是一份2024年山东省济南市历下区中考一模生物试题(原卷版+解析版),文件包含2024年山东省济南市历下区中考一模生物试题原卷版docx、2024年山东省济南市历下区中考一模生物试题解析版docx等2份试卷配套教学资源,其中试卷共39页, 欢迎下载使用。

