所属成套资源:2025版新教材高中地理新人教版选择性必修1课时作业(28份)
- 2025版新教材高中地理第2章地表形态的塑造第1节塑造地表形态的力量第1课时内力作用和外力作用课时作业新人教版选择性必修1 试卷 0 次下载
- 2025版新教材高中地理第2章地表形态的塑造第1节塑造地表形态的力量第2课时岩石圈的物质循环课时作业新人教版选择性必修1 试卷 0 次下载
- 2025版新教材高中地理第2章地表形态的塑造第2节构造地貌的形成第2课时板块运动与地貌山地对交通的影响课时作业新人教版选择性必修1 试卷 0 次下载
- 2025版新教材高中地理第2章地表形态的塑造第3节河流地貌的发育课时作业新人教版选择性必修1 试卷 0 次下载
- 2025版新教材高中地理第3章大气的运动第1节常见天气系统第1课时锋与天气课时作业新人教版选择性必修1 试卷 0 次下载
高中地理人教版 (2019)选择性必修1 自然地理基础第二章 地表形态的塑造第二节 构造地貌的形成第1课时随堂练习题
展开
这是一份高中地理人教版 (2019)选择性必修1 自然地理基础第二章 地表形态的塑造第二节 构造地貌的形成第1课时随堂练习题,共8页。
某赤铁矿形成于相对较封闭的内陆古海盆地,地质历史稳定时期。图为赤铁矿区地质构造图,P、S为矿区出露地层,赤铁矿层中盛产腕足、珊瑚、鱼类等化石。据此完成1~3题。
1.判断图中褶皱轴线(平分褶曲两翼的皱面与地面的交线)的延伸方向是( A )
A.东北西南向 B.东南—西北向
C.南北向 D.东西向
2.推测铁矿形成时期的古气候环境特点为( C )
A.暖干 B.冷干
C.暖湿 D.冷湿
3.赤铁矿成矿物质主要来源于( B )
A.海底火山喷发矿物沉积
B.古大陆含铁岩石风化产物
C.外海海域铁矿物质运移
D.海洋及古大陆古生物遗骸
[解析] 第1题,据题意,褶皱轴线为平分褶曲两翼的皱面与地面的交线,根据图中背斜和向斜的分布,可判断,背斜和向斜轴线呈东北—西南向延伸,A正确。B、C、D错误,故选A。第2题,赤铁矿层盛产腕足、珊瑚、鱼类等化石,这些生物适宜在温暖潮湿的气候环境生活,故反映了当时是湿热的古气候条件,C正确,A、B、D错误,故选C。第3题,赤铁矿形成时期地质条件稳定,A错误。赤铁矿形成于湿热气候时期,古陆发生强烈的风化作用,产生大量的铁质矿物,被流水搬运至此沉积,B正确。该赤铁矿形成于相对较封闭的内陆古海盆地,受外海海域影响小,C错误。海洋及古大陆古生物遗骸不可能形成铁矿石,D错误。故选B。
某中学地理研究性学习小组进行野外科考,于北京时间2023年6月22日13:20在丁地测得该地一年中最大太阳高度为89°,且日影朝向正北。该研究性学习小组根据相关部门提供的资料,绘制出考察区域等高线和主要河流图(图1)和丁地到戊地相同岩层埋藏深度图(图2)。据此完成4~6题。
4.丁地的地理坐标是( A )
A.(24°26′N,100°E) B.(22°26′N,120°E)
C.(24°26′N,110°E) D.(22°26′N,100°E)
5.丁地到戊地沿线所示构造地貌为( D )
A.背斜山 B.向斜山
C.向斜谷 D.背斜谷
6.下列关于该研究性学习小组对该区域发展提出的参考意见中最合理的是( C )
A.大力发展旱地小麦生产,提高粮食总产量
B.利用水资源丰富的特点,发展立体化农业
C.加强道路基础设施建设,积极发展休憩业
D.加大当地人口生态搬迁,扩大环境承载力
[解析] 第4题,根据材料可知,在北京时间2023年6月22日13:20测得丁地该日最大太阳高度为89°。北京时间(120°E地方时)为13:20时,丁地为地方时12时,即该地地方时比北京时间晚1 h 20 min,根据公式“经度每相差15°,地方时相差1 h,东加西减”可计算丁地经度为100°E;6月22日太阳直射北回归线,根据公式“正午太阳高度角=90°-纬度差(太阳直射点和当地纬度之差)”可计算丁地纬度为24°26′N。丁地地理坐标为(100°E,24°26′N),A正确,B、C、D错误;故选A。第5题,根据图1可知,丁到戊所经地区两侧高,中间低,为谷地地形。A、B错;再根据图2中各观测点同一岩层的埋藏深度可以计算出各观测点岩层的海拔高度,丁点为1 300米,向右依次为1 600-1 700米、1 600-1 700米、1 400米、1 300米,戊点为1 280米,可知该剖面上岩层向上隆起为背斜,综上所述,丁—戊剖面线为背斜谷,D正确,A、B、C错误,故选D。第6题,加强道路基础设施建设,积极发展旅游业、休憩产业,可促进区域经济发展,C正确。该区域为我国南方,处于亚热带季风气候区,小麦是我国北方主要粮食作物,因此,不适宜在此地大力发展小麦生产,A错误。立体农业就是利用光、热、水、肥、气等资源,同时利用各种农作物在生育过程中的时间差和空间差,在地面地下、水面水下等同时或交互进行生产,以求获得最大经济效益的生产系统。该区域降水丰富,灌溉水源充足,但仅用丰富的降水,无法发展具体的立体农业,且大量耕作会破坏当地生态,这不是该区的主要发展方向,B错误。该地气候条件较为优越,环境承载力较强,可适当开发,并非需要生态移民,且生态移民不能扩大环境承载力,D项错误。故选C。
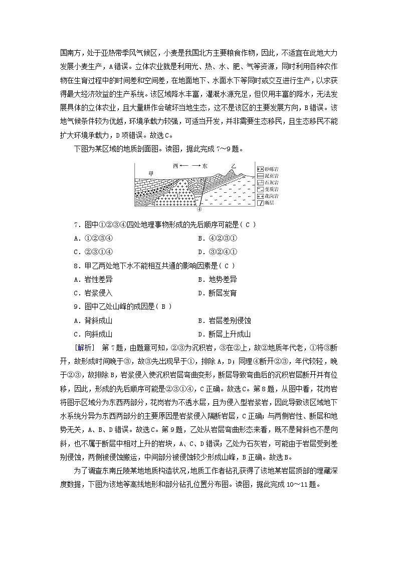
下图为某区域的地质剖面图。读图,据此完成7~9题。
7.图中①②③④四处地理事物形成的先后顺序可能是( C )
A.①②③④ B.④②③①
C.②③①④ D.③②④①
8.甲乙两处地下水不能相互共通的影响因素是( C )
A.岩性差异 B.地势差异
C.岩浆侵入 D.断层发育
9.图中乙处山峰的成因是( B )
A.背斜成山 B.岩层差别侵蚀
C.向斜成山 D.断层上升成山
[解析] 第7题,由题意可知,②③为沉积岩,③在②上,故②地质年代老,①将③断开,故形成时间晚于③,故③先出现早于①,排除A,D;同理④断开②③,年代较轻,晚于②③,故排除B,岩浆侵入使沉积岩层弯曲变形,断层导致弯曲后的沉积岩层断开并有位移,因此,形成的先后顺序可能是②③①④,C正确。故选C。第8题,从图中看,花岗岩将图示区域分为东西两部分,花岗岩为不透水层,且为侵入型岩浆岩,因此导致该区域地下水系统分异为东西两部分的主要原因是岩浆侵入隔断岩层,C正确;与两侧岩性、断层和地势无关,A、B、D错误。故选C。第9题,乙处从岩层弯曲形态来看,既不是背斜也不是向斜,也不属于断层中相对上升的岩块,A、C、D错误;乙处为石灰岩,可能由于岩层受到差别侵蚀,两侧被侵蚀搬运,中间部分被侵蚀较少形成山峰,B正确。故选B。
为了调查东南丘陵某地地质构造状况,地质工作者钻孔获得了该地某岩层顶部的埋藏深度数据,下图为该地等高线地形和部分钻孔位置分布图。读图,据此完成10~11题。
10.该地构造地貌是( B )
A.背斜谷 B.向斜谷
C.背斜山 D.向斜山
11.能正确表示图中剖面线地形和地质构造状况的是( B )
[解析] 第10题,图中等高线向高处凸出,为谷地,排除C、D;海拔-地层埋深=地层海拔,计算可得出沿MN线地层海拔中间低,两侧高,应为向斜,排除A,B正确。故选B。第11题,结合上题分析,沿MN线为向斜谷,B正确,A错误;沿XY线,地表靠近X一侧低,Y一侧高,地层海拔在0米以上,故排除C、D。故选B。
[能力提升练]
图为我国某地区地层新老关系及等高线分布图,据此完成12~14题。
12.图中a处的海拔高度可能是( D )
A.150米 B.125米
C.100米 D.75米
13.该地区地质构造的形成主要是由地壳运动产生的( A )
A.挤压作用使岩层发生弯曲而成的
B.挤压作用使岩层垂直下降而成的
C.张力作用使岩层垂直上升而成的
D.张力作用使岩层产生裂隙而成的
14.该地区当前甲地地貌的成因主要是( C )
A.发生断块沉降运动 B.褶皱凹陷弯曲
C.遭受强烈外力侵蚀 D.火山喷发堆积
[解析] 第12题,读图可知,a周围出现闭合等高线,其两侧等高线分别为100 m和150 m,结合大于大的、小于小的可知,闭合曲线内数值应小于100 m或大于150 m,D正确,A、B、C错误。故选D。第13题,背斜岩层年龄中间老,两翼新,向斜岩层年龄中间新,两翼老。根据图中岩层年龄的新老关系以及图示岩层分布信息可知,该地区内有两个背斜分别位于区域的东西两侧,两个背斜之间存在一个向斜,该区域岩层发生弯曲,且岩石多为沉积岩,表明该区域岩层受到地壳运动产生的挤压作用,从而使岩层发生弯曲,A正确,排除B、C、D,故选A。第14题,甲处岩层中间老两翼新,为背斜构造,根据图中等高线信息可知,甲处等高线由数值小的向数值大的一侧弯曲,地形为谷地,表明该地的构造地貌为背斜谷,山谷可能存在河流发育,背斜顶部岩层受张力,岩石破碎,易受流水侵蚀等外力作用影响形成谷地地貌,C正确。该地地貌的形成并非受断块沉降运动或火山喷发堆积的影响,A、D错。该地地质构造为背斜,岩层向上凸出,并非褶皱凹陷弯曲,B错。故选C。
15.重庆地处四川盆地东部平行岭谷区,图为岭谷区局部三维地质模拟示意图。阅读图文资料,回答下列问题。
(1)描述图示区域的地形特征,并从地质构造角度解释成因。
重庆城市建设发展迅速,修建穿山隧道时,需用电机排出地下水。据研究,若地层以石灰岩为主、溶洞较多,短时间快速排水会加剧地下水活动,诱发地面塌陷。如图为工程建设排水诱发地面塌陷过程示意图。
(2)据图描述地面塌陷的过程。
为提升地质灾害防治能力,重庆市构建数字三维地质沙盘,将灾害相关情况、人员物资调度等信息纳入该综合信息系统,进行数字化管理。利用数字三维地质沙盘,可在真实地貌上叠加设定的气象、水文等数据,研究可能发生的灾害,提前做出预案。在地质灾害避险中,沙盘也可模拟出灾害影响范围,并将风险地点、威胁对象、撤离路线等信息迅速发送给相关部门。
(3)说明数字三维地质沙盘对提升灾害防治能力所发挥的作用。
[答案] (1)特征:以山地为主;山地和谷地相间分布;地势起伏较大;山地大致呈东北—西南走向等。
成因:岩层受到水平挤压;弯曲变形成为褶皱,岩层断裂抬升(断层)形成山地等。
(2)工程建设排水导致地下水沿溶洞向下流动加快,地下水位下降,侵蚀、搬运能力加强,地下沉积物随地下水流失,出现土洞,沉积物不断沉落,土洞扩大,表层土体失去支撑,在重力作用下形成地面塌陷等。
(3)汇集多种相关数据,便于进行管理、查询和分析;将地形、气象、水文等信息进行叠加分析,提高灾害预警准确性;确定灾害范围,快速发出预警信息、为制定防灾减灾预案提供依据等。
[解析] 第(1)题,读图可知,图中山脉众多,说明地形以山地为主;山脉、河谷平行分布,山谷相间;山高谷深,地势起伏较大;根据指向标可知,山地大致呈东北—西南走向等。该处地形的形成原因是岩层受到水平挤压力的作用;发生弯曲变形,形成一系列褶皱;当水平挤压力超过岩层的承受能力,岩层断裂,形成断层,抬升的岩块形成山地,下降的岩块形成沟谷等。第(2)题,据图可知,工程建设过程中采用电机排水,因地层以石灰岩为主,溶洞较多,导致地下水沿溶洞向下流动加快,地下水位下降;流水侵蚀、搬运能力加强,地下沉积物随地下水流失,出现土洞;土洞中沉积物不断沉落,土洞面积扩大,洞顶表层土体失去支撑,在重力作用下崩塌,形成地面塌陷等。第(3)题,据材料“重庆市构建数字三维地质沙盘,将灾害相关情况、人员物资调度等信息纳入该综合信息系统,进行数字化管理”可知,三维地质沙盘可以汇集多种相关数据,便于进行管理、查询和分析;“利用数字三维地质沙盘,可在真实地貌上叠加设定的气象、水文等数据,研究可能发生的灾害,提前做出预案”可知,利于三维地质沙盘可以将地形、气象、水文等信息进行叠加分析,提高灾害预警准确性;“在地质灾害避险中,沙盘也可模拟出灾害影响范围,并将风险地点、威胁对象、撤离路线等信息迅速发送给相关部门”可知,利于三维地质沙盘可以确定灾害范围,快速发出预警信息、为制定防灾减灾预案提供依据等。
16.阅读图文材料,完成下列问题。
地球内、外力作用共同塑造和改造着地表形态,其相对强弱制约着地貌的发展方向。实地调查研究表明,下图剖面所在地区的地貌形成演化过程中,内力作用明显强于外力作用。
(1)该构造区富含油气资源,指出甲、乙、丙、丁中最有利的钻探部位,并分别说明理由。
(2)简要说明丁处山体高耸的原因。
下图示意我国某地区主要交通线和城镇的分布。
(3)从地表形态影响的角度,概括甲、乙两地间主要交通线的分布特点并简析原因。
[答案] (1)甲处,理由:甲处为背斜,属于天然的储油储气构造,有利于钻探;乙、丁为向斜,丙为断层,其储存的油气资源少。
(2)丁处所在岩层断裂上升,地势较高;丁为向斜构造,岩层坚硬,且区域内力作用占主导,外力作用较弱,丁处不易被外力侵蚀,山体高耸。
(3)分布特点:(主要交通线)基本上沿山麓等高线(河谷平原与山地的过渡地带)分布。原因:南部为山地,北部为河流。沿山麓等高线修建交通线,工程量较小;(沿河谷平原与山地的过渡地带,)既避洪水,又少地质灾害威胁。
[解析] 第(1)题,结合所学地理知识可知,背斜构造为天然拱形构造,是天然的储气储油构造,而向斜是天然的储水构造,断层处可能有地下水出露,但断层处油气资源易泄漏,不易储存。图中甲处岩层向上弯曲,为背斜构造,最有利于钻探,乙、丁两处岩层向下弯曲,为向斜构造,丁处为断层构造。所以只有甲处最有利于钻探。第(2)题,注意材料信息“该地区地貌形成演化过程中,内力明显强于外力作用”。丁处岩层受内力挤压形成向斜,结合丙处断层可知,丁处所在岩层相对上升,加之外力作用较弱,向斜岩层坚硬,不易被侵蚀,所以丁处山体高耸。第(3)题,由图中信息可知,主要交通线的分布呈现出沿山麓等高线修建,南部为山地,北部为河流,高速公路和铁路沿等高线修建。山麓地带地势起伏较小,沿等高线修建高速公路和铁路,工程量较小;由图中信息可知,高速公路和铁路位于河谷平原与山地的过渡地带,这样既可以避洪水,又少地质灾害威胁。
相关试卷
这是一份人教版 (2019)选择性必修1 自然地理基础第三节 河流地貌的发育同步达标检测题,共8页。
这是一份地理第二节 构造地貌的形成第2课时精练,共5页。
这是一份高中地理人教版 (2019)选择性必修1 自然地理基础第二节 构造地貌的形成第1课时课后测评,共6页。

