所属成套资源:人教版高中物理(选择性必修二)同步讲义+练习 (含解析)
人教版 (2019)选择性必修 第二册1 交变电流精品课堂检测
展开
这是一份人教版 (2019)选择性必修 第二册1 交变电流精品课堂检测,共22页。试卷主要包含了知识掌握,巩固提高等内容,欢迎下载使用。
模块一 知识掌握
知识点一 交变电流与直流
【情境导入】
我们的照明用电为220的交流电,交流电的方向和直流电的方向有什么不同?
【答案】
交流电方向在做周期性变化,而直流电方向不变。
【知识梳理】
1.交变电流:大小和方向随时间做周期性变化的电流叫作交变电流,简称交流.
2.直流:方向不随时间变化的电流称为直流.
【重难诠释】
1.交变电流
大小和方向随时间做周期性变化的电流叫作交变电流,简称交流.
2.常见的交变电流的波形图
实际应用中,交变电流有着不同的变化规律,常见的有以下几种,如图所示.
3.直流
方向不随时间变化的电流叫作直流,大小和方向都不随时间变化的电流叫作恒定电流.
(2023春•拉萨期末)下列图像中不属于交流电的有( )
A.B.
C.D.
【解答】解:交流电是指电流的方向发生变化的电流,电流的大小是否变化对其没有要求。电流的方向变化的是ACD选项,电流方向没有变化的是B选项,故ACD是交流电,B是直流电。
本题选择不是交流电的,
故选:B。
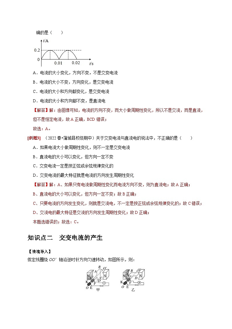
(2023春•富平县期末)对于如图所示的电流i随时间t做周期性变化的图像,下列描述正确的是( )
A.电流的大小变化,方向不变,不是交变电流
B.电流的大小不变,方向变化,是交变电流
C.电流的大小和方向都变化,是交变电流
D.电流的大小和方向都不变,是直流电
【解答】解:由图像可知,电流的方向不变,而大小做周期性变化,所以不是交流,而是直流,但不是恒定电流,故A正确,BCD错误;
故选:A。
(2022春•蒲城县校级期中)关于交变电流与直流电的说法中,不正确的是( )
A.如果电流大小做周期性变化,则不一定是交变电流
B.直流电的大小可以变化,但方向一定不变
C.交变电流一定是按正弦或余弦规律变化的
D.交变电流的最大特征就是电流的方向发生周期性变化
【解答】解:A、如果只有电流做周期性变化而电流方向不变,则为直流电;故A正确;
B、直流电的大小可以变化,但方向一定不变;故B正确;
C、只要电流的方向发生变化,则就是交流电,不一定是按正弦或余弦规律变化的;故C错误;
D、交流电的最大特征是交流的方向发生周期性变化;故D正确;
本题选错误的;故选:C。
知识点二 交变电流的产生
【情境导入】
假定线圈绕OO′轴沿逆时针方向匀速转动,如图所示,则:
(1)线圈转动一周的过程中,线圈中的电流方向如何变化?
(2)线圈转动过程中,当产生的感应电流有最小值和最大值时线圈分别在什么位置?
答案 (1)
(2)线圈转到甲或丙位置时线圈中感应电流最小,为零,此时线圈所处的平面称为中性面.线圈转到乙或丁位置时线圈中的感应电流最大,此时线圈处在垂直中性面的位置.
【知识梳理】
交流发电机的线圈在磁场中转动时,转轴与磁场方向垂直.
【重难诠释】
两个特殊位置
1.中性面位置(S⊥B,如图中的甲、丙)
线圈平面与磁场垂直的位置,此时Φ最大,eq \f(ΔΦ,Δt)为0,e为0,i为0.
线圈经过中性面时,电流方向发生改变,线圈转一圈电流方向改变两次.
2.垂直中性面位置(S∥B,如图中的乙、丁)
此时Φ为0,eq \f(ΔΦ,Δt)最大,e最大,i最大.
(2023春•思明区校级期末)如图是交流发电机的示意图,图甲到图丁分别表示线圈转动过程中的四个位置,其中甲、丙中的线圈与磁场方向垂直,乙、丁中线圈与磁场方向平行,则在线圈转动的过程中,下列说法正确的是( )
A.线圈转动的过程中,产生直流电流
B.转到图乙位置时,线圈中产生的感应电动势为零
C.转到图丙位置时,线圈中产生的感应电流最大
D.转到图乙和图丁位置时,线圈产生的感应电流方向相反
【解答】解:A.题图为交流发电机的示意图,线圈转至乙图所示位置时,由右手定则知线圈中感应电流方向为DCBA,在外电路中水平向右流经电阻,线圈转至丁图所示位置时,由右手定则知线圈中感应电流方向为ABCD,在外电路中水平向左流经电阻,所以产生交流电流,故A错误;
B.转到图乙位置时,线圈中磁通量为零,磁通量变化率最大,线圈中产生的感应电动势最大,故B错误;
C.转到图丙位置时,线圈中磁通量最大,磁通量变化率为零,线圈中产生的感应电动势为零,线圈中产生的感应电流为零,故C错误;
D.转到图乙位置时,AB边向下切割磁感线,由右手定则可知线圈中的电流方向为ADCBA;转到图丁位置时,AB边向上切割磁感线,由右手定则可知线圈中的电流方向为ABCDA;所以感应电流方向相反,故D正确。
故选:D。
(2023•绍兴二模)在物理选修课中,小明着手研究某款发电机,做如下尝试:如图甲所示,第一次在发电机的矩形线框处加水平向右的匀强磁场;如图乙所示,第二次在矩形线框处加竖直向下的匀强磁场。矩形线框绕对称轴OO',以一定的角速度ω匀速转动,给外电阻R供电。比较通过R中的电流,下列说法正确的是( )
A.甲、乙都为直流电
B.甲、乙都为交流电
C.甲是直流电,乙是交流电
D.甲是交流电,乙是直流电
【解答】解:根据右手定则可知,甲图中电流方向始终不变,为直流电;图乙中经过中性面时,电流方向改变,是交流电,故C正确,ABD错误。
故选:C。
(2023春•天河区校级期中)交流发电机的示意图如图所示,当线圈ABCD绕垂直于磁场方向的转轴OO'匀速转动时,下列说法正确的是( )
A.图示位置磁通量最大,磁通量的变化率最大
B.图示位置电流最大,方向为A→B
C.从图示位置开始转过90°时,电流方向将发生改变
D.从图示位置开始转过90°时,电动势达到最大值
【解答】解:AB、由图可知,图示位置线圈平面与磁感线的方向垂直,穿过线圈的磁通量最大,但磁通量的变化率为零,感应电流为零,故AB错误;
CD、从图示位置开始转过90°时,线圈平面与磁感线的方向平行,穿过线圈的磁通量为零,磁通量变化率最大,感应电动势达到最大值,电流方向不发生变化,故C错误,D正确。
故选:D。
知识点三 正弦式交变电流的变化规律
【情境导入】
如图所示,线圈平面绕bc边的中点从中性面开始转动,角速度为ω.经过时间t,线圈转过的角度是ωt,ab边的线速度v的方向跟磁感线方向间的夹角也等于ωt.设ab边长为L1,bc边长为L2,线圈面积S=L1L2,磁感应强度为B,则:
(1)ab边产生的感应电动势为多大?
(2)整个线圈中的感应电动势为多大?
(3)若线圈有N匝,则整个线圈的感应电动势为多大?
答案 (1)eab=BL1vsin ωt=BL1eq \f(L2ω,2)sin ωt
=eq \f(1,2)BL1L2ωsin ωt=eq \f(1,2)BSωsin ωt.
(2)整个线圈中的感应电动势由ab和cd两边产生的感应电动势组成,且eab=ecd,所以e总=eab+ecd=BSωsin ωt.
(3)若线圈有N匝,则相当于N个完全相同的电源串联,所以e=NBSωsin ωt.
【知识梳理】
1.中性面
(1)中性面:与磁感线垂直的平面.
(2)当线圈平面位于中性面时,线圈中的磁通量最大,线圈中的电流为零.
2.从中性面开始计时,线圈中产生的电动势的瞬时值表达式:e=Emsin ωt,Em叫作电动势的峰值,Em=NωBS.
3.正弦式交变电流:按正弦规律变化的交变电流叫作正弦式交变电流,简称正弦式电流.
4.正弦式交变电流和电压
电流表达式i=Imsin ωt,电压表达式u=Umsin ωt.其中Im、Um分别是电流和电压的最大值,也叫峰值.
【重难诠释】
1.正弦式交变电流的瞬时值表达式
(1)从中性面位置开始计时
e=Emsin ωt,i=Imsin ωt,u=Umsin ωt
(2)从与中性面垂直的位置开始计时
e=Emcs ωt,i=Imcs ωt,u=Umcs ωt.
2.交变电流的峰值
Em=NωBS,Im=eq \f(NωBS,R+r),Um=eq \f(NωBSR,R+r).
说明 电动势峰值Em=NωBS由线圈匝数N、磁感应强度B、转动角速度ω和线圈面积S决定,与线圈的形状无关,与转轴的位置无关.
如图所示的几种情况中,如果N、B、ω、S均相同,则感应电动势的峰值均相同.
(2023•河南模拟)如图所示为交流发电机的示意图,两磁极N、S间的磁场可视为水平方向匀强磁场,A为理想交流电表。单匝线框绕垂直于磁场的水平轴OO′沿逆时针方向以角速度ω=100π(rad/s)匀速转动,从图示位置开始计时。已知ΦmWb,电阻R=5Ω,其余电阻忽略不计,下列判断正确的是( )
A.电流表的示数约为14.1A
B.1s内电流的方向改变50次
C.0.01s时,感应电动势为0
D.1个周期内,电阻R上产生的焦耳热为10J
【解答】解:A、磁通量最大值Φm=BS,则感应电动势最大值感应电动势有效值,理想交流电表示数为有效值,则电流表的示数,故A正确;
B、交流电的周期,电流每次经过中性面时电流方向改变,一个周期内电流方向改变两次,t=1s=50T,所以1s内电流的方向改变100次,故B错误;
C、感应电动势瞬时值表达式e=Emcsωt=100cs100πt(V),把0.01s代入表达式,则e=﹣100V,故C错误;
D、一个周期内,电阻R上产生的焦耳热,故D错误。
故选:A。
(2023•宣州区校级模拟)如图1为小型交流发电机的示意图,两磁极N,S间的磁场可视为水平方向的匀强磁场.线圈绕垂直于磁场的水平轴OO'沿逆时针方向以角速度ω匀速转动,穿过线圈的磁通量随时间的变化规律如图2所示,下列结论正确的是( )
A.线圈从图1所示位置转过90°时是图2的计时起点
B.每经过图1所示位置1次,电流方向改变1次
C.若线圈的匝数为20,则电动势的最大值是20V
D.若增大线圈转动的角速度,则磁通量变化率的最大值增大
【解答】解:A、由图2可知,t=0时刻穿过线圈的磁通量为0,线圈与磁场平行,则图1所示位置是图2的计时起点,故A错误;
B、经过图1所示位置时电流方向不改变,线圈经过图1所示位置的垂直位置1次时,电流方向改变1次,故B错误;
C、由图读出周期T=0.4s,磁通量的最大值Φm=0.2Wb,则电动势的最大值为Em=NBSω=NΦm•20×0.2V=20πV,故C错误;
D、由Em=NBSω知,增大线圈转动的角速度,电动势的最大值增大,由法拉第电磁感应定律E=N知磁通量变化率的最大值增大,故D正确。
故选:D。
(2023春•西城区校级期中)如图所示,甲→乙→丙→丁→甲过程是交流发电机发电的示意图,线圈的ab边连在金属滑环K上,cd边连在金属滑环L上,用导体制成的两个电刷分别压在两个滑环上,线圈在匀速转动时可以通过滑环和电刷保持与外电路连接。已知线圈转动的角速度为ω,转动过程中电路中的最大电流为Im。下列选项正确的是( )
A.在图甲位置时,线圈中的磁通量最大,感应电流最大
B.从图乙位置开始计时,线圈中电流i随时间t变化的关系式为i=Imsinωt
C.在图丙位置时,线圈中的磁通量最大,磁通量的变化率也最大
D.在图丁位置时,感应电动势最大,cd边电流方向为d→c
【解答】解:A.图(甲)中,线圈在中性面位置,故穿过线圈的磁通量最大,磁通量变化率为0,感应电流为零,故A错误;
B.图(乙)中线圈与磁场平行,此时感应电流最大,则线圈中电流i随时间t变化的关系是i=Imcsωt,故B错误;
C.当线圈位于图(丙)位置时,线圈在中性面位置,故穿过线圈的磁通量最大,磁通量的变化率为零,故C错误;
D.当线圈位于图(丁)位置时,磁通量最小,磁通量的变化率最大,故感应电动势最大,根据右手定则可知cd边感应电流方向为d→c,故D正确。
故选:D。
知识点四 交变电流的图像
【重难诠释】
如图甲、乙所示,从图像中可以得到以下信息:
(1)交变电流的峰值Em、Im.
(2)两个特殊值对应的位置:
①e=0(或i=0)时:线圈位于中性面上,此时eq \f(ΔΦ,Δt)=0,Φ最大.
②e最大(或i最大)时:线圈平行于磁感线,此时eq \f(ΔΦ,Δt)最大,Φ=0.
(3)e、i大小和方向随时间的变化规律.
(2023春•龙岩期末)如图甲所示是某发电机的示意图。使线圈a沿轴线做简谐运动,线圈a中产生的感应电动势随时间变化的关系如图乙所示。线圈a连接了一个电阻R和理想电压表。线圈a及导线的电阻均不计。则下列说法正确的是( )
A.电压表示数为0.5V
B.线圈a输出电流的频率为10Hz
C.其他条件不变,仅增大线圈a简谐运动的频率,电压的最大值不变
D.其他条件不变,仅更换不同阻值的电阻,电压表示数不变
【解答】解:A.根据图像可知线圈产生的交流电的最大值为0.5V,有效值为:
代入数据得:,故A错误;
B.根据图像可知线圈产生的交流电的周期为0.2s,所以交流电的频率为:
代入数据得:f=5Hz
变压器不能改变交流电的频率,所以变压器输出电流的频率为5Hz,故B错误;
C.设线圈a沿轴线做简谐运动的x—t的关系为:
x=Acs(ωt)
则线圈a沿轴线做简谐运动的v﹣t的大小关系为:
v=Aωsin(ωt)
线圈产生的感应电动势为:
e=nB•2πr2•v
解得:e=2πnBr2Aωsin(ωt)
又
其中n为线圈匝数、r为线圈半径,则线圈最大电压为:
Um=4π2nBr2Af
故其他条件不变,仅增大线圈a简谐运动的频率,线圈产生的最大电压变大,故C错误;
D.由于线圈a及导线的电阻均不计,则电压表的示数为线圈的感应电动势的有效值,则根据选项C分析可知,仅更换不同阻值的电阻,电压表示数不变,故D正确。
故选:D。
(2023春•郑州期末)一线圈在匀强磁场中匀速转动会产生正弦式交流电。如图所示,图线a(实线)和图线b(虚线)是线圈在不同转速时,所产生正弦交流电的图像。以下关于这两个正弦交流电的说法正确的是( )
A.两种转速下,t=0时刻穿过线圈的磁通量均为零
B.线圈在两种转速下周期之比为Ta:Tb=2:1
C.图线a所对应交流电的电压有效值为5V
D.图线b所对应的交流电的瞬时值表达式为e=5sin(50πt)V
【解答】解:A、由图像得,两种转速下,t=0时刻电动势均为零,穿过线圈的磁通量均最大,故A错误;
B、由图像得,图线a(实线)的周期为Ta=2×10﹣2s
图线b(虚线)的周期为Tb=4×10﹣2s
则线圈在两种转速下周期之比为Ta:Tb=2×10﹣2s:4×10﹣2s=1:2
故B错误;
C、图线a所对应交流电的电压峰值为Em=5V
电压有效值为EV
故C错误;
D、图线b所对应的交流电的电压峰值为Em=5V
线圈转动角速度为ωrad/s=50πrad/s
图线b所对应的交流电的瞬时值表达式为e=Emsinωt=5sin(50πt)V
故D正确。
故选:D。
(2023春•南岗区校级月考)在匀强磁场中,一矩形金属线框绕与磁场垂直的轴匀速转动,如图甲所示,产生的交变电动势随时间变化的规律如图乙所示,则下列说法正确的是( )
A.t=0.01s时穿过线框的磁通量最小
B.t=0.01s时穿过线框的磁通量变化率最大
C.该线框匀速转动的角速度大小为50πrad/s
D.感应电动势瞬时值为22V时,线框平面与中性面的夹角为45°
【解答】解:A、由图象知:t=0.01s时,感应电动势为零,则穿过线框的磁通量最大,故A错误;
B、由图象知:t=0.01s时,感应电动势为零,则穿过线框的磁通量最大,磁通量的变化率最小,故B错误;
C、由图可知,交流电的周期T=0.02s,故角速度为:ωrad/s=100πrad/s,故C错误;
D、由瞬时值表达式:e=22sin(100πt)V可知,当e=22 V时,有sin(100πt),则可知线圈平面与磁感线的夹角为45°,故D正确。
故选:D。
(2023春•房山区期中)图甲是小型交流发电机的示意图,两磁极N、S间的磁场可视为水平方向的匀强磁场,A为交流电流表。线圈绕垂直于磁场方向的水平轴OO'沿逆时针方向匀速转动,从图示位置开始计时,产生的交变电流随时间变化的图像如图乙所示,以下判断正确的是( )
A.电流表的示数为10A
B.线圈转动的角速度为50πrad/s
C.0.01s时线圈平面与磁场方向垂直
D.0.02s时线圈中磁通量最大
【解答】解:A、由i﹣t图像可知交流电电流的最大值是Im
由于电流表的示数为有效值,故I
故A正确;
B、由i﹣t图像可知周期T=0.02s
角速度ω100πrad/s
故B错误;
C、0.01s时线圈中的感应电流达到最大,感应电动势最大,则穿过线圈的磁通量变化最快,磁通量为0,故线圈平面与磁场方向平行,故C错误;
D、0.02s时感应电流最大,感应电动势最大,穿过线圈的磁通量为零,故D错误。
故选:A。
模块二 巩固提高
(2023春•重庆期中)如图所示,在磁感应强度大小为B的匀强磁场中,有一面积为S的矩形单匝闭合导线abcd,ab边与磁场方向垂直,线框的电阻为R。使线框以恒定的角速度ω绕过ab、bc中点的轴旋转。则( )
A.线框平面与磁场方向平行时,线框中的电流为零
B.线框平面与磁场方向平行时,线框的磁通量变化率为零
C.线框中感应电动势的最大值是BSω
D.线框中感应电动势的有效值是BSω
【解答】解:AB.线框平面与磁场方向平行时,穿过线框的磁通量为零,磁通量变化率最大,由法拉第电磁感应定律知线框中感应电动势最大,由闭合电路欧姆定律知此时线框的电流最大,故AB错误;
CD.线框中感应电动势的最大值为:
Em=BSω
线框中感应电动势的有效值为:
故C正确,D错误。
故选:C。
(2023春•湟中区校级期末)手摇式交流发电机结构如图所示,灯泡L与交流电流表A串联后通过电刷、滑环与矩形线圈相连。摇动手柄,使线圈在匀强磁场中绕垂直磁场的轴OO'逆时针匀速转动,从t=0时刻开始,线圈中的磁通量变化如图乙所示,下列说法正确的是( )
A.t1时刻线圈中电流最大
B.t3时刻通过电流表的电流改变方向
C.t3时刻线圈所在平面和磁场平行
D.线圈转速变快,交流电周期将变大
【解答】解:A.t1时刻线圈中磁通量最大,磁通量变化率为0,线圈产生的感应电动势为零,由闭合电路欧姆定律知电流为0,故A错误;
BC.t3时刻线圈位于中性面,线圈所在平面和磁场垂直,通过电流表的电流改变方向,故B正确,C错误;
D.线圈转速变快,交流电频率变大,周期变小,故D错误。
故选:B。
(2023•南开区校级模拟)由交流发电机、定值电阻R、交流电流表A组成的闭合回路如图甲所示,线圈ABCD在匀强磁场中绕垂直于磁场的转轴沿逆时针方向转动,从某时刻开始计时,穿过线圈的磁通量Φ随时间t的变化情况如图乙所示,下列说法正确的是( )
A.t1时刻线圈中的感应电动势最大
B.t1时刻线圈中感应电流的方向改变
C.t2时刻线圈中的感应电流为零
D.t3~t4时间内,电流表的示数逐渐增大
【解答】解:A.由图乙可知,在t1时刻穿过线圈中的磁通量最大,可磁通量的变化率是零,由法拉第电磁感应定律知线圈中的感应电动势是零,故A错误;
B.由图乙可知,在t1时刻穿过线圈中的磁通量最大,说明线圈平面与中性面重合,线圈中感应电流的方向将改变,故B正确;
C.由图乙可知,t2时刻穿过线圈中的磁通量是零,可磁通量的变化率最大,由法拉第电磁感应定律知线圈中的感应电动势最大,由闭合电路欧姆定律知线圈中的感应电流为最大,故C错误;
D.由图乙可知,t3~t4时间内,穿过线圈磁通量的变化率逐渐增大,产生的感应电动势逐渐增大,感应电流的瞬时值逐渐增大,可电流表的示数为电流的有效值,是不变的,故D错误。
故选:B。
(2023春•苏州期中)如图所示是正弦式交流发电机的示意图,下列说法中正确的是( )
A.该发电机是旋转电枢式发电机
B.两磁极之间产生的磁场是辐向磁场
C.图示位置时,穿过线圈的磁通量为零,感应电动势也为零
D.逆时针转至图示位置时,线圈中感应电流的方向是A→B→C→D
【解答】解:A、由图可得,该发电机是旋转电枢式发电机,故A正确;
B、两磁极之间产生的磁场可看作匀强磁场,不是辐向磁场,故B错误;
C、图示位置时,穿过线圈的磁通量为零,感应电动势最大,故C错误;
D、逆时针转至图示位置时,根据右手定则可知,AB产生的电流由B到A,CD产生的电流由D到C,则线圈中感应电流的方向是D→C→B→A,故D错误。
故选:A。
(2023•分宜县校级一模)如图甲所示,在匀强磁场中,一矩形金属线圈两次分别以不同的转速绕与磁感线垂直的轴匀速转动,产生的交变电动势图象如图乙中曲线a、b所示,则下列说法正确的是( )
A.曲线b表示的交变电动势有效值为5V
B.曲线a、b对应的线圈转速之比为2:3
C.曲线a表示的交变电动势频率为50Hz
D.t=3×10﹣2s时曲线a对应线框的磁通量最大
【解答】解:B、由图可知,a的周期为Ta=4×10﹣2s,b的周期为Tb=6×10﹣2s,则由n可知,转速与周T期成反比,故转速之比为3:2;故B错误;
A、曲线a、b对应的线圈转速之比为3:2,由ω=2πn,曲线a、b对应的线圈角速度之比为3:2,根据Em=NBSω得:曲线a、b对应的电动势之比为3:2,曲线a表示的交变电动势最大值是15V,所以曲线b表示的交变电动势最大值是10V,则有效值为UV=5V;故A正确;
C、曲线a的交变电流的频率f25Hz,故C错误;
D、t=3×10﹣2s时曲线a电动势取最大值,此时磁通量变化率最大,磁通量为零。故D错误。
故选:A。
(2022秋•南岗区校级期末)一个矩形线圈在匀强磁场中转动产生的交变电流的电动势为e=220sin200πt(V),则下列说法正确的是( )
A.当t=0时,线圈平面垂直于匀强磁场
B.该交变电流的频率是200Hz
C.当时,e最大
D.该交变电流电动势的最大值为
【解答】解:A.当t=0时,感应电动势e=0,此时感应电动势最小,线圈平面垂直于匀强磁场,故A正确;
B.该交变电流的频率
故B错误;
C.将代入e=220sin200πt(V)可得e=0
故C错误;
D.由表达式可知该交变电流电动势的最大值220V,故D错误。
故选:A。
(2023•莱西市校级学业考试)如图垂直于纸面向里的有界匀强磁场中有一个矩形线框abcd,线框以OO'为轴匀速转动,OO'与磁场右边界重合。若线框中产生电流的峰值为Im,由图示位置开始计时,则下列可以正确描述线框中电流随时间变化的图像是( )
A.B.
C.D.
【解答】解:图示时刻开始,由楞次定律判断出线圈中感应电流方向为:a→d→c→b→a
线圈中产生的感应电动势表达式为e=﹣Emsinωt=﹣BSωsinωt,S是线圈面积的一半,
则感应电流的表达式为i,其中Im
故线圈中感应电流按正弦规律变化,根据数学知识得知,故ABC错误,D正确;
故选:D。
(多选)(2023春•海淀区校级期中)如图所示,KLMN是一个竖直的匝数为n的矩形导线框,全部处于磁感应强度为B的水平方向的匀强磁场中,线框面积为S,电阻为R,MN边水平,线框绕竖直固定轴以角速度ω匀速转动(俯视逆时针)。当MN边与磁场方向的夹角为30°时(图示位置),下列说法正确的是( )
A.导线框中产生的瞬时电动势的大小是nBSω
B.导线框中电流的方向是K→N→M→L→K
C.导线框再转过60°时导线框中产生的电流达到最大值
D.导线框旋转过程中穿过导线框的磁通量的变化率恒定
【解答】解:A、导线框中产生的瞬时电动势的大小是,故A正确;
B、由楞次定律可知,导线框中电流的方向是K→N→M→L→K,故B正确;
C、导线框再转过60°时,导线框磁通量最大,磁通量变化量为零,电流为零;导线框中产生的电流达到最大值线框与磁感线平行时感应电流最大,则导线框再转过150°时导线框中产生的电流达到最大值,故C错误;
D、导线框旋转过程中由于感应电动势不断变化,根据,则穿过导线框的磁通量的变化率不断变化,故D错误。
故选:AB。
转动过程
电流方向
甲→乙
B→A→D→C
乙→丙
B→A→D→C
丙→丁
A→B→C→D
丁→甲
A→B→C→D
相关试卷
这是一份人教版 (2019)选择性必修 第二册4 电能的输送精品课时作业,共22页。试卷主要包含了知识掌握,巩固提高等内容,欢迎下载使用。
这是一份高中物理人教版 (2019)选择性必修 第二册2 交变电流的描述优秀当堂达标检测题,共25页。试卷主要包含了知识掌握,电感和电容对交变电流的影响,巩固提高等内容,欢迎下载使用。
这是一份人教版 (2019)1 交变电流优秀课后复习题,共19页。

