还剩14页未读,
继续阅读
高中政治 (道德与法治)人教统编版必修3 政治与法治公正司法第3课时课后练习题
展开
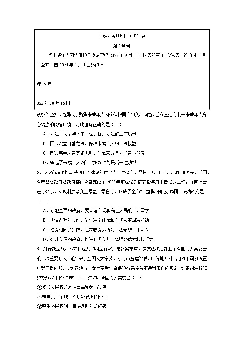
这是一份高中政治 (道德与法治)人教统编版必修3 政治与法治公正司法第3课时课后练习题,共17页。试卷主要包含了单选题,主观题等内容,欢迎下载使用。
相关试卷
必修3 政治与法治公正司法第3课时达标测试:
这是一份必修3 政治与法治公正司法第3课时达标测试,共17页。试卷主要包含了单选题,主观题等内容,欢迎下载使用。
人教统编版必修3 政治与法治公正司法同步测试题:
这是一份人教统编版必修3 政治与法治公正司法同步测试题,共5页。试卷主要包含了西方有法律格言,法施于人,虽小必慎等内容,欢迎下载使用。
高中政治 (道德与法治)人教统编版必修3 政治与法治公正司法精品同步测试题:
这是一份高中政治 (道德与法治)人教统编版必修3 政治与法治公正司法精品同步测试题,共5页。

