还剩3页未读,
继续阅读
2023届河南省新乡市长垣市第一中学等2校高二上学期历史期末考试题
展开
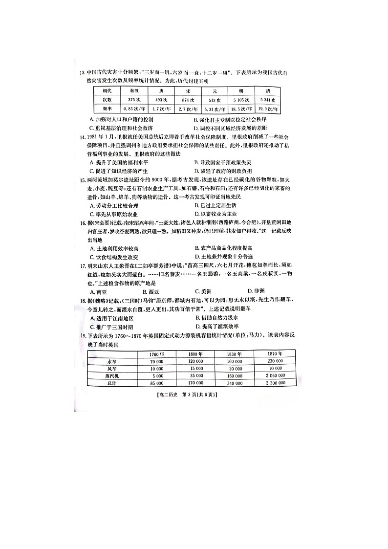
这是一份2023届河南省新乡市长垣市第一中学等2校高二上学期历史期末考试题,共6页。
2023届河南省新乡市长垣市第一中学等2校高二上学期历史期末考试题
相关试卷
2023届河南省许昌市长葛市第一高级中学等2校高二上学期历史期末考试题:
这是一份2023届河南省许昌市长葛市第一高级中学等2校高二上学期历史期末考试题,共8页。
2022-2023学年河南省新乡市原阳县第一中学高二上期期末达标历史试题(解析版):
这是一份2022-2023学年河南省新乡市原阳县第一中学高二上期期末达标历史试题(解析版),共13页。试卷主要包含了单选题,简答题等内容,欢迎下载使用。
河南省新乡市长垣市第十中学2022-2023学年高一上学期期中考试历史试卷:
这是一份河南省新乡市长垣市第十中学2022-2023学年高一上学期期中考试历史试卷,共19页。试卷主要包含了选择题,非选择题等内容,欢迎下载使用。

