浙江省温州新力量联盟2023-2024学年高一下学期期中考试化学试题(Word版附答案)
展开高一年级化学学科 试题
命题:宜山高中 审核:金乡卫城
考生须知:
1.本卷共8 页满分100分,考试时间90分钟。
2.答题前,在答题卷指定区域填写班级、姓名、考场号、座位号及准考证号并填涂相应数字。
3.所有答案必须写在答题纸上,写在试卷上无效。
4.可能用到的相对原子质量:H-1 C-12 O-16 Na-23 Ba-137
选择题部分
一、选择题(本大题共25小题,每小题2分,共50分。每个小题列出的四个备选项中只有一个是符合题目要求的,不选、多选、错选均不得分)
1.下列物质中属于烃的是
A.CH4 B.CH3OH C.CH3COOH D.C6H12O6
2. 按物质的组成分,SO2属于
A. 酸 B.非金属氧化物 C. 金属氧化物 D. 单质
3.下列关于含硫化合物的化学式不正确的是
A.胆矾:FeSO4·7H2O B.石膏:CaSO4·2H2O
C.亚硫酸:H2SO3 D.重晶石:BaSO4
4.下列化学用语不正确的是
A.硫离子的结构示意图: B.乙酸的结构简式:CH3COOH
C.分子的空间填充模型: D.乙烷分子的分子式:C2H6
5.下列说法不正确的是
A.14C和14N互为同位素 B.金刚石和石墨互为同素异形体
C.C2H6和C3H8互为同系物 D.葡萄糖和果糖互为同分异构体
6. 下列反应中,属于放热反应的是
A. Ba(OH)2·8H2O与NH4Cl反应 B. NaHCO3与盐酸反应
C. C和H2O(g)反应生成CO和H2 D.钠与水反应
光照
7.下列属于取代反应的是
A.CH3CH3+Cl2 ClCH2CH3 + HCl
B.CH3CH2OH+3O22CO2+3H2O
催化剂
△
C.CH2=CH2 + Br2 CH2BrCH2Br
D.CH2=CH2 + H2O CH3CH2OH
8.下列说法正确的是
A.SiO2可用来生产半导体材料
B.储氢合金利用金属对氢气的物理吸附达到储存氢气的目的
C.SiC硬度大,可用作砂纸和砂轮的磨料
D.二氧化硫有毒,不能用作食品添加剂
9. 反应,在不同情况下测得反应速率,反应最快的是
A. v(NH3)=0.4ml·L-1·s-1 B. v(O2)=0.6ml·L-1·s-1
C. v(NO)=0.8ml·L-1·min-1 D. v(H2O)=0.9ml·L-1·s-1
10.一种简单的原电池装置如图所示,下列有关说法不正确的是
A.锌作电池的负极,铜作正极
B.电子从锌片流向铜片
C.用石墨电极代替铜片后,石墨电极无明显现象
D.用稀H2SO4代替CuSO4溶液,电流计指针也发生偏转
11.下列过程属于物理变化的是
A.石油的裂化 B.煤的干馏 C.煤的气化 D.石油的分馏
12.下列说法不正确的是
A. 石膏、山梨酸钠、味精均可以用作食品添加剂
B. 非处方药的包装上印有“OTC”标识
C. 绿色化学的核心思想就是“先污染后治理”
D. 加碘食盐中加是碘酸钾
13. 下列物质的水溶液具有酸性的是
乙醇 B.乙酸 C.蔗糖 D.纯碱
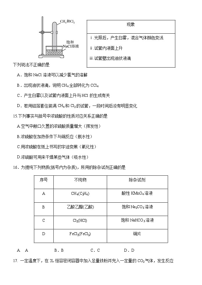
14.实验小组探究甲烷与氯气的取代反应,装置、现象如下:
下列说法不正确的是
A.饱和NaCl溶液可以减少氯气的溶解
B.出现油状液滴,说明CH4全部转化为CCl4
C.产生白雾以及试管内液面上升与HCl的生成有关
D.若用铝箔套住装满CH4和Cl2的试管,一段时间后没有明显变化
15.下列事实与括号中浓硫酸的性质对应关系正确的是
A.空气中敞口久置的浓硫酸质量增大(挥发性)
B.浓硫酸在加热条件下与铜反应(脱水性)
C.用浓硫酸在纸上书写的字迹变黑(氧化性)
D.浓硫酸可用来干燥某些气体(吸水性)
16.为提纯下列物质(括号内为杂质),所用的除杂试剂正确的是
A. A B.B C.C D.D
17. 一定温度下,在2L恒容密闭容器中加入足量铁粉并充入一定量的CO2气体,发生反应。下列说法不正确的是
A.若t3=4min,则0~t3时间内CO的平均反应速率为
B. 充入He,容器内压强增大,则化学反应速率增大
C. 时,,反应未达到平衡状态
D. 后,混合气体的平均分子量为35.1
18.下列化学用语书写正确的是
A.硫酸氢钠在水中的电离方程式:NaHSO4=Na+ + H++SO42 -
B.碳酸氢铵溶液与足量氢氧化钠反应的离子方程式:
C.向氢氧化钡溶液中加入稀硫酸反应的离子方程式:Ba2+ + OH- + H+ + SO42-=BaSO4↓+H2O
D.氯化铁与铜反应的离子方程式:
19.下列“推理”结果正确的是
A.Na在空气中燃烧生成Na2O2,故同主族的Li在空气中燃烧也生成Li2O2
B.H2S与SO2能反应生成S,故NH3与NO2也能在一定条件下反应生成N2
C.Mg、Al与稀硫酸构成的原电池中较活泼的Mg作负极,故Mg、Al与NaOH溶液构成的原电池中也是Mg作负极
D.乙醇能在Cu的催化下氧化为乙醛,故作任何醇都能在Cu的催化下氧化成醛
20. 关于有机物丙烯酸乙酯(CH2=CHCOOCH2CH3)的说法不正确的是
A. 含有2种官能团
B. 可发生加聚反应
C. 可由丙烯酸和乙醇在浓硫酸作用下酯化反应制取
D. 不能使酸性高锰酸钾溶液褪色
21.设NA为阿伏加德罗常数的值,下列说法正确的是
A.标准状况下,11.2L的H2O所含的分子数为0.5NA
B.标准状况下,22.4L乙烯和乙炔的混合物中含有的碳原子数目为2NA
C.常温下,3.0g C2H6中含有的共用电子对的数目为0.6NA
D.0.1ml·L-1的CH3COOH溶液中含有的c(CH3COO-)为0.1ml/L
22. 下列实验方法或操作合理的是
A. 定容后,应上下颠倒摇动容量瓶,使溶液混合均匀,若液面下降属正常,不应继续加水
B. 铁粉硫粉混合均匀堆成条状,加热一端使混合物呈红热,移走热源,反应停止
C. 去除粗盐中的杂质过程中,蒸发操作完毕后,用坩埚钳取下蒸发皿,直接放到实验桌上
D. 铜丝在酒精灯内焰灼烧至黑色,立即将其插入盛有乙醇的试管中,观察到变黑的铜丝变红
NH3 → N2 → NO → NO2 → HNO3
②
③
= 4 \* GB3 \* MERGEFORMAT ④
①
23.下图所示是不同价态含氮物质的转化,图中线路①②③工业生产硝酸的主要途径。
下列说法正确的是
A.①的转化属于置换反应
B.NO是一种红棕色的有毒气体
C.③的转化方程式:3NO2+H2O=2HNO3+NO
D.浓硝酸是一种强酸,所以常温下就能与铁剧烈反应产生NO2
24. 由粗SiO2制备纯的SiO2流程如图所示,下列说法不正确的是
A SiO2属于酸性氧化物
B. 二氧化硅是将太阳能转变为电能的常用材料
C. 若在实验室中完成步骤Ⅲ,应该在坩埚中进行
D. 步骤Ⅱ反应的离子方程式为
25. “吹出法”提溴工艺流程示意图如下:
下列说法不正确的是
A.“氧化”过程中Cl2使Br—转化为Br2
B.“吹出"过程中利用了Br2的挥发性
C. “吸收"过程中化学方程式:Br2+SO2+2H2O====2HBr+H2SO3
D.“蒸馏”的目的是得到液溴
非选择题部分
二、非选择题(本大题共6小题,共50分)
26.(8分)回答下列问题:
(1)写出乙炔的结构简式: ▲ 。
(2)氨气的电子式 ▲ 。
(3)乙醇在铜作催化剂下发生氧化反应的化学方程式是 ▲ 。
(4)向盛有新制的银氨溶液的试管中加入葡萄糖溶液,水浴加热,观察到的现象是 ▲ 。
27. (8分)工业上以黄铁矿为原料制备硫酸的原理示意图如下:
请回答:
(1)黄铁矿主要成分的化学式是 ▲ 。
(2)SO2使品红溶液褪色,体现 SO2具有 ▲ 性。
(3)步骤Ⅲ的化学方程式是 ▲ 。
(4)下列说法正确的是 ▲ 。
A.步骤Ⅰ前需将黄铁矿粉碎,目的是增大接触面积,加快反应速率
B.SO2在进行步骤Ⅱ前,需要进行净化,以免催化剂会“中毒”失效。
C.步骤Ⅲ中选用的吸收剂是水
D.图中每一步含硫物质均发生氧化反应
28. (8分)已知常用来衡量一个国家石油化学工业发展水平的标志。在一定条件下能发生如图的转化关系。
请回答:
(1)有机物的结构简式 ▲ 。
(2)的官能团名称 ▲ 。
(3)写出有机物B与D反应生成E的化学方程式 ▲ 。。
(4)下列说法不正确的是 ▲ 。
A. 有机物的分子式为C4H8O2
B.Na2CO3溶液滴入D溶液会有冒气泡现象
C. 在制备时,浓硫酸只起到催化剂的作用
D. E是一种密度比水大的有芳香味的不溶于水的液体
29.(10分)在化学反应的研究和实际应用中,人们还要关注化学反应进行的快慢和程度,以提高生产效率。
在一定温度下,2L体积不变密闭容器内某一反应中气体M、气体N的物质的量随时间变化的曲线如图:
(1)该反应的化学方程式为 ▲ 。
(2)如果升高温度,则 ▲ (填“增大”“减小”或“不变”)。
(3)若t3=5,计算反应开始至t3时刻用N的浓度变化表示的平均反应速率为 ▲ ml/(L·min)。
(4)t2时,N的转化率是 ▲ 。
(5)下列能说明该反应已达到平衡状态的是 ▲ (填字母)。
A.混合气体密度不再改变
B.容器内压强不变
C.混合气体的平均相对分子质量不变
D.正反应速率与逆反应速率相等,且都为0
30.(10分)人类的农业生产离不开氮肥,几乎所有的氮肥都以氨为原料,某化学兴趣小组利用
图1装置制备氨气,图2装置探究其相关性质。
图1装置中生成NH3的化学方程式为 ▲ 。
有同学认为图2需要在无水硫酸铜的后面再接一个装有CaCl2固体的球形干燥管,这样做的目的
是 ▲ 。
(3)该实验缺少尾气吸收装置。如图中能用来吸收尾气的装置是 ▲ (填字母)。
(4)实验中观察到a中粉末变红,b中无水硫酸铜变蓝,并收集到一种单质气体。则该反应的化学方程式为 ▲ ,证明氨气具有 ▲ (填“氧化”或“还原”)性。
31. (6分)称取Na2CO3和NaOH固体混合物5.32g,溶于水后加入60mL1.0ml/L的Ba(OH)2溶液充分反应,经过滤、洗涤、干燥,称得沉淀3.94g。为将滤液处理至中性后达标排放,需加入V L2.0ml/L稀硫酸。请计算:
(1)3.94g沉淀的物质的量 ▲ ml。
(2)混合物中n(Na2CO3):n(NaOH)= ▲ 。
(3)稀硫酸的体积V= ▲ L。现象
ⅰ.光照后,产生白雾,混合气体颜色变浅
ⅱ.试管内液面上升
ⅲ.试管壁出现油状液滴
序号
不纯物
除杂试剂
A
CH4(C2H4)
酸性KMnO4溶液
B
乙酸乙酯(乙酸)
饱和Na2CO3溶液
C
Cl2(HCl)
饱和NaHCO3溶液
D
FeCl2(FeCl3)
铜片
浙江省温州新力量联盟2023-2024学年高一下学期期中联考化学试题(含答案): 这是一份浙江省温州新力量联盟2023-2024学年高一下学期期中联考化学试题(含答案),文件包含2高一年级化学学科试题新力量docx、高一化学答案pdf等2份试卷配套教学资源,其中试卷共9页, 欢迎下载使用。
浙江省温州新力量联盟2023-2024学年高一下学期期中联考化学试题(PDF版含答案): 这是一份浙江省温州新力量联盟2023-2024学年高一下学期期中联考化学试题(PDF版含答案),文件包含2高一年级化学学科试题新力量pdf、高一化学答案pdf等2份试卷配套教学资源,其中试卷共9页, 欢迎下载使用。
浙江省温州新力量联盟2023-2024学年高一上学期期中联考化学试题(含答案): 这是一份浙江省温州新力量联盟2023-2024学年高一上学期期中联考化学试题(含答案),共11页。试卷主要包含了考试结束后,只需上交答题纸,工业上高温炼铁的反应原理为,下列关于胶体的叙述,正确的是,下列属于化学变化的是,下列化学用语正确的是,下列反应能用离子方程式表示的是等内容,欢迎下载使用。

