安徽省皖豫名校联盟卓越县中联盟2024届高三下学期5月三模物理试卷(Word版附解析)
展开
这是一份安徽省皖豫名校联盟卓越县中联盟2024届高三下学期5月三模物理试卷(Word版附解析),共12页。
考生注意:
1.答题前,考生务必将自己的姓名、考生号填写在试卷和答题卡上,并将考生号条形码粘贴在答题卡上的指定位置。
2.回答选择题时,选出每小题答案后,用铅笔把答题卡对应题目的答案标号涂黑。如需改动,用橡皮擦干净后,再选涂其他答案标号。回答非选择题时,将答案写在答题卡上,写在本试卷上无效。
3.考试结束后,将本试卷和答题卡一并交回。
一、单项选择题:本题共8小题,每小题4分,共32分。在每小题给出的四个选项中,只有一项是符合题目要求的。
1.用回旋加速器加速质子,轰击,可得到同位素,且生成物中包含一个质子。不稳定,能够俘获它的一个核外电子,同时放出γ射线,是一种典型的γ射线射线源,在医学上常用做示踪元素,向患者注射含有的药品后,通过γ相机可以观测患者心肌血流情况。下列说法正确的是( )
A. 俘获一个核外电子后质量数和电荷数都不变
B. 放出γ射线后变成
C.γ射线穿透能力较弱
D. 转变为时释放出2个中子
2.一小球由A点从静止开始做直线运动,经过B点到达C点,在B点时的速度大小为。小球在AB段和BC段均做匀加速直线运动,B、C之间的距离是A、B之间距离的2倍,小球在B、C之间运动的加速度为其在A、B之间加速度的,则小球到达C点的速度大小为( )
A. B. C. D.
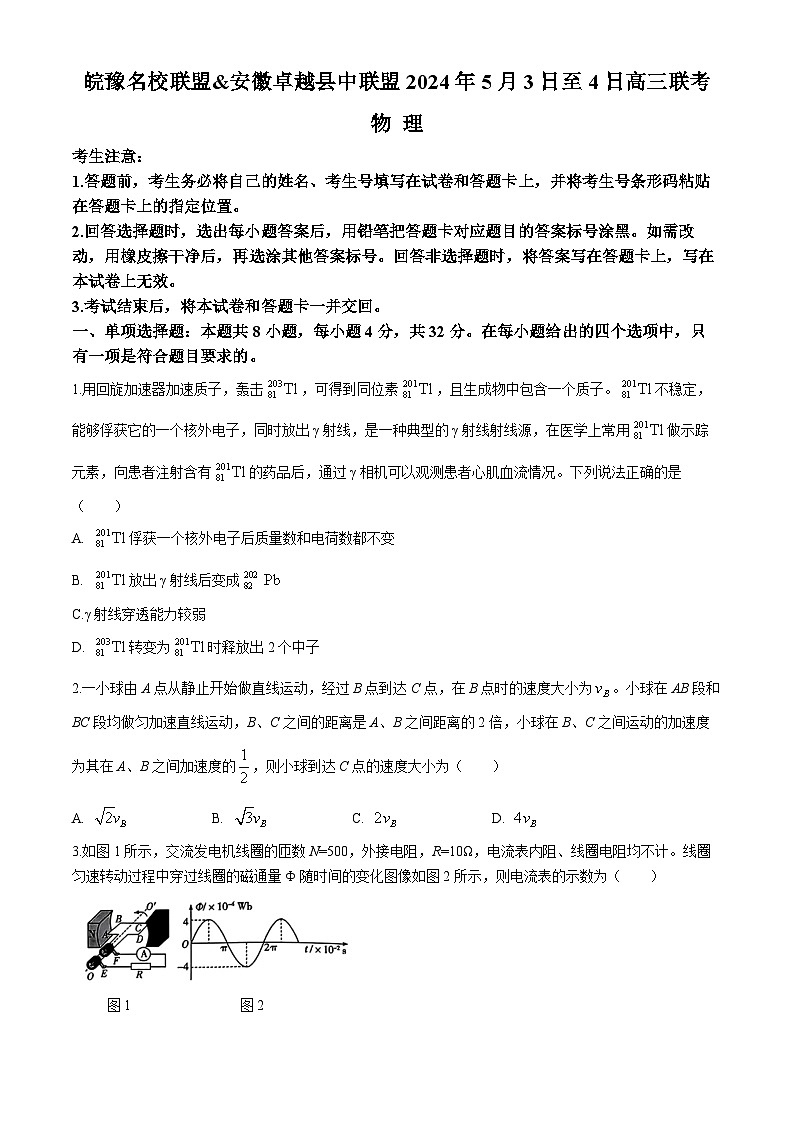
3.如图1所示,交流发电机线圈的匝数N=500,外接电阻,R=10Ω,电流表内阻、线圈电阻均不计。线圈匀速转动过程中穿过线圈的磁通量Ф随时间的变化图像如图2所示,则电流表的示数为( )
图1 图2
A. B. C. D.
4.一波源位于坐标原点,t=0时刻波源开始做简谐运动,t=0.6s时刻,波传播到x=6m处,在x轴上形成如图所示的波形。从t=0时刻算起,x轴上坐标为8.75m的质点第一次到达波峰的时刻为( )
5.如图1所示,先使开关S与1端相连,给电容器充电。然后把开关S掷向2端,电容器通过电阻R放电,电流传感器将电流信息传入计算机,屏幕上显示出电流随时间变化的I-t图像,如图2所示。若第5s末时电容器电荷等于零,图2中1s~2s内图线下的面积为S,第1s末和第2s末电压传感器的示数分别为4.5V和3.0V,则1s~5s内图线下的面积为( )
图1图2
B.2SC.3S
6.如图所示,半圆形区域内存在垂直纸面向里的匀强磁场,半圆的弧长为L,圆心为O,半径PO与直径MN垂直。一带负电荷的粒子以初速度v0从P点沿着PO方向射入磁场,在磁v0场中运动t1时间后从N点离开,另一带正电荷的粒子以初速度v0从P点射入磁场,初速度v0方向与PO成α=30°角,在磁场中运动t2时间后离开磁场。已知正、负粒子所带电荷量和质量均相等,不计粒子重力,则t1-t2的值为( )
A. B. C. D.
7.2024年2月23日,我国成功将通信技术试验卫星十一号送入预定轨道,该轨道的离地高度与地球半径之比为p。把地球看作密度均匀的球体,地球赤道和两极重力加速度之比为q,以地球自转周期“天”为单位,则这颗卫星的运行周期是( )
A. B. C. D.
8.如图所示,厚度为的长方体玻璃砖放在桌面上,激光笔从O射出一束红色激光,O点到正下方桌面上点的距离为40cm,激光穿过玻璃砖后照到桌面上的P点,取走玻璃砖,激光直接照到桌面上的点。测得,,则玻璃砖的折射率为( )
A. B. C. D.
二、多项选择题:本题共2小题,每小题5分,共10分。在每小题给出的四个选项中,有多项符合题目要求。全部选对的得5分,选对但不全的得3分,有选错的得0分。
9.如图所示,球员将质量为m的足球从地面以斜向上的初速度v0踢出,v0与水平方向的夹角为45°,足球在空中划出的线经过A、C、B三点,A与B在同一条水平线上,C是最高点。C到地面的距离为h,A、B到地面的距离为,重力加速度为g,空气阻力忽略不计,选地面处重力势能为零,下列判断正确的是( )
A.足球在最高点时机械能为mgh
B.从踢出到落地的运动时间为
C.足球从A运动到B的时间为
D.A、B之间的距离为
10.如图所示,水平传送带左端A与右端B相距2.5m,传送带以1m/s的速度逆时针匀速转动。质量为2kg的小滑块以2m/s的初速度从A端滑上传送带,小滑块与传送带之间的动摩擦因数为0.1,重力加速度g取10m/s2,下列说法正确的是( )
A.小滑块最终从B端离开传送带
B.整个过程摩擦力对小滑块做功为-4J
C.小滑块在传送带上的划痕长度为4.5m
D.小滑块在传送带上匀速运动的时间为1.5s
三、非选择题:本题共5小题,共58分。
11.(6分)如图所示的实验装置可以用来研究影响向心力的因素:金属小球放置在水平转台上沿径向的光滑水平槽内,定滑轮固定在转台上,跨过光滑定滑轮的细绳一端系住小球,另一端与力传感器相连。某同学利用这一实验装置探究在小球质量m、转动半径r一定的情况下,向心力F与转动角速度ω之间的关系。
(1)当转台稳定转动时,记录下力传感器的读数F;这位同学利用手机上的“秒表”功能测量转台的转速:当小球经过他面前时开始计时,记录为1,下次小球再经过他面前时记录为2,…依次记录,直到第n次,手机的秒表记录到从1到n的时间为t,则小球随着转台转动的角速度ω=________.
(2)调节转台的转速,记录不同角速度ω对应传感器的读数F,得到F与ω的多组数据。利用图像法处理数据,以F为纵轴,ω2为横轴建立坐标系,作出F-ω2图像。发现在误差允许范围内,F-ω2图像是一条过原点的直线,得出的结论是:在小球质量m、转动半径r一定的情况下,向心力F与转动角速度的平方ω2________。
(3)用图像法处理数据时,作F-ω2图像而不作F-ω图像的原因是________。
12.(10分)利用数字电压表测量金属丝电阻率的电路如图1所示,数字电压表是机械指针式电压表的更新换代产品,有很多优点,比如读数直接明了、不怕超量程等,最突出的优点是数字电压表内阻极大,几乎没有分流作用,可以说是现实中的“理想电压表”。
图1 图2
(1)根据实物连线图在图2虚线框中补全电路图。
(2)闭合S1,将单刀双掷开关S2掷于“a”,调节滑动变阻器,使电压表读数合适,记录下此时数字电压表的读数,滑动变阻器触头不动,将单刀双掷开关S2掷于“b”,记录下此时数字电压表的读数,已知定值电阻的阻值为,则这种情况下通过被测金属丝的电流I=________,金属丝的电阻测量值________。
(3)为了减小偶然误差,通过调整滑动变阻器触头,得到多组、数据,测得金属丝的电阻,用毫米刻度尺测得金属丝接入电路的长度为25.00cm,如图3所示用螺旋测微器测量金属丝的直径d=________mm,,则该金属丝的电阻率________Ω⋅m(保留3位有效数字)。
图3
13.(10分)如图所示,玻璃管开口向下竖直放置,长度为h=15cm的水银柱下表面刚好与管口平齐,此时被封闭的理想气体长度为h1=30cm。已知大气压强为p0=75cmHg,环境温度为T0=300K。求:
(1)把玻璃管缓慢转动180°,当玻璃管开口竖直向上静止时,玻璃管内被封闭的气柱长度是多少;
(2)在(1)的状态下,给玻璃管缓慢加热,当水银柱上表面刚好与管口齐平时,封闭气体的温度是多少。
14.(14分)相距为L的光滑倾斜金属导轨与水平面成θ角,导轨底端接一阻值为R的电阻和一开关S,磁感应强度大小为B的匀强磁场与导轨平面垂直,方向如图所示。闭合开关S,然后垂直导轨放置一根质量为m、接入电路电阻为R的金属棒甲,运动过程中金属棒与导轨始终垂直且接触良好,导轨足够长且电阻忽略不计,重力加速度为g。
(1)求金属棒甲在导轨上匀速运动时的速度大小;
(2)准备另一根与甲完全相同的金属棒乙,在金属棒甲匀速运动时,在甲的上方某位置,把金属棒乙无初速度地垂直放在导轨上,同时断开开关S,乙在导轨上运动t0时间后,甲、乙达到共同速度,求甲、乙共同速度的大小以及在t0时间内乙相对于甲运动的距离。
15.(18分)如图所示,足够长粗糙斜面的倾角为37°,斜面顶端B与一段光滑的圆弧轨道AB相切于B点,圆弧AB的轨道半径为,对应的圆心角为53°,在B点放置一质量为3kg的小物块乙,乙刚好不沿斜面下滑。某时刻把质量为1kg的小物块甲从A点由静止释放,甲、乙在B点发生弹性碰撞,碰撞时间极短,碰后经过的时间甲、乙又发生第二次碰撞。已知甲与斜面之间的动摩擦因数为0.5,重力加速度g取10m/s2,设最大静摩擦力等于滑动摩擦力,sin37°=0.6,cs37°=0.8,求:
(1)滑块甲与乙发生第一次碰撞前瞬间的速度大小;
(2)滑块甲、乙第一次碰撞过程乙对甲的冲量;
(3)滑块甲与乙发生第二次碰撞前甲、乙之间的最大距离。
皖豫名校联盟&安徽卓越县中联盟2024年5月3日至4日高三联考
物理·答案
选择题:共10小题,共42分。在每小题给出的四个选项中,第1~8题只有一个选项符合题目要求,每小题4分,共32分,第9~10题有多个选项符合题目要求,每小题5分,共10分,选全对得5分,选对但不全的得3分,有选错的得0分。
1.答案D
命题透析 本题考查原子核衰变,考查考生的物理观念。
思路点拨 俘获它的一个核外电子后,电荷数减少1,所以A、B错误;质子轰击得到同位素,放出2个中子才满足质量数守恒,D正确;γ射线的穿透能力比较强,C错误。
2.答案A
命题透析 本题考查匀变速直线运动规律,考查考生推理能力。
思路点拨 小球从A到B,满足,从小球从B到C,满足,解得,A正确。
3.答案B
命题透析 本题考查交变电流,考查考生的物理观念。
思路点拨 略
4.答案A
命题透析 本题考查机械波,考查考生推理能力。
思路点拨 t=0.6s时波刚好传播到x=6m处,由图可知此波的周期为T=0.6s,波传播的速度,从t=0时刻波源起振算起,经过波源处出现第一个波峰,波峰向右传播x=8.75m需要的时间,故从t=0时算起,x轴上坐标为8.75m的质点第一次到达波峰的时刻为0.45s+0.875s=1.325s。
5.答案C
命题透析 本题考查电容器充放电,考查考生的物理观念。
思路点拨 对于电容器来说,I-t图像与坐标轴围成的面积表示电容器所带电量Q,根据,1s-2s内图线下的面积为,电容器电容,1s~5s内, ,C正确。
6.答案B
命题透析 本题考查带电粒子在磁场中运动,考查考生分析综合能力。
思路点拨 如图所示,是带负电荷的粒子的圆心,由题意可知,四边形是正方形,轨迹圆半径R与磁场圆半径R相等,带负电荷运动轨迹的圆心角为。而正粒子往左偏转飞出磁场,它的圆心角为,负电荷在磁场中运动的时间为,正电荷在磁场中运动的时间为,所以,B正确。
7.答案B
命题透析 本题考查天体运动,考查考生推理能力。
思路点拨 对于卫星,在极地.根据题意,解得①,对于赤道上的物体,解得②,由①②解得,B选项正确。
8.答案A
命题透析 本题考查几何光学,考查考生推理能力。
思路点拨 作出光路图,设进入玻璃砖时的入射角为,,激光透过玻璃砖后与入射光线平行,则M、N间的距离等于P、间的距离,,,,所以,则,根据折射定律有,解得,A正确。
9.答案CD
命题透析 本题考查抛体运动,考查考生的推理能力。
思路点拨 不计空气阻力,足球机械能守恒,在最高点时有水平速度,此时机械能大于mgh,A错误;足球做斜上抛运动,从最高点到落地,由,可求出t,从抛出到落地的运动时间为,选项B错误;从A到C运动时间为,从A到B的时间为,C正确;水平方向的速度总等于v0cs45°,因此A、B之间的距离为,D正确。
10.答案CD
命题透析 本题考查传送带模型,考查考生的分析综合能力。
思路点拨 根据牛顿第二定律有,解得a=1m/s2,小滑块向右减速到零的时间,运动的距离,小于传送带的长度,因此A错误;减速到零之后反向加速直到共速,加速时间,反向加速的距离,再向左匀速运动到达A端,时间,D正确;从滑上传送带到共速,滑块与传送带的相对位移,C正确;根据动能定理,摩擦力对小滑块做的功等于小滑块动能的变化量,B错误。
11.答案(1) (2)成正比(2分)
(3)F-ω图像不是直线,不能直接得出F与ω之间的关系(只要合理即可,2分)
命题透析 本题考查圆周运动实验,考查考生实验探究能力。
思路点拨 从小球第1次到第n次通过同一位置,转动圈数为n-1,时间为t,故周期为,角速度;根据实验数据描点作图,图像为一条直线,表明向心力F与转动角速度的平方成正比;根据向心力公式,F-ω图像不是直线,不能直接得出F与ω之间的关系。
12.答案(1)如图所示(不标明符号亦可,2分)
(2)
(3)0.400(2分) (2分)
命题透析 本题考查测量电阻率实验,考查考生实验探究能力。
思路点拨 (2)由于电压表内阻非常大,故S2接a时电压表两端电压与接b时金属丝和R0两端电压之和相等,即,故流过金属丝的电流,由电阻的定义式可知金属丝的电阻。
(3)螺旋测微器固定刻度上的半毫米刻线没有露出,可动刻度上的格数要估读一位,读数应为0.01mm×40.0=0.400mm;金属丝的横截面积,由电阻定律有,将相关数据代入解得。
13.命题透析 本题考查热学知识,考查考生推理能力。
思路点拨 (1)开口向下时管内气体的压强
开口向上时管内气体的压强
设开口向上时管内气柱长度为
根据玻意耳定律可得
解得
(2)设水银刚好与管口齐平时温度为,此时气柱长度仍等于
由盖一吕萨克定律
解得
14.命题透析 本题考查电磁感应知识,考查考生的分析综合能力。
思路点拨 (1)甲在运动过程中重力沿导轨平面向下的分力和甲所受安培力相等时做匀速运动,由法拉第电磁感应定律可得
由闭合电路欧姆定律及安培力公式可得
受力平衡可得
联立解得
(2)甲受到沿导轨平面向上的安培力,释放乙后,在到达共速的过程中对甲由动量定理有
乙受沿导轨平面向下的安培力,对乙由动量定理有
联立解得
由法拉第电磁感应定律可得
联立可得
15.命题透析 本题考查力学综合知识,考查考生分析综合能力。
思路点拨 (1)设物块甲与乙第一次碰撞前瞬间的速度大小为
根据几何关系,甲从A到B竖直方向下落的距离
根据动能定理有
解得
(2)设第一次碰撞后瞬间物块甲、乙的速度分别为v1、v2
根据动量守恒定律与机械能守恒定律有
解得
乙对甲的冲量等于甲动量的变化
,方向沿斜面向上(无此描述亦不扣分)(2分)
(3)碰后甲以-3m/s的速度反弹,设甲从B点滑上圆弧再回到B点的时间为t1,此时甲、乙之间的距离最大在t1时间内乙以v2=3m/s速度匀速运动的距离
甲返回B点后甲的加速度
设甲从返回B点到追上乙的时间为t2,对于甲追乙的过程
根据题意
解得
第二次碰撞前甲、乙之间的最大距离
相关试卷
这是一份2024届安徽省皖豫名校联盟+卓越县中联盟高三下学期三模联考物理试题,共8页。
这是一份2024届皖豫名校联盟+卓越县中联盟高三下学期三模联考物理试题+答案,共13页。
这是一份2024安徽卓越县中联盟皖豫名校联盟高一下学期4月期中考试物理含解析,共11页。

