所属成套资源:2024年中考道德与法治一轮复习课件(含练习)(全国通用)
专题15 崇尚法治精神(核心知识精讲课件)-2024年中考道德与法治一轮复习课件(含练习)(全国通用)
展开
这是一份专题15 崇尚法治精神(核心知识精讲课件)-2024年中考道德与法治一轮复习课件(含练习)(全国通用),文件包含专题15崇尚法治精神核心知识精讲课件pptx、专题15崇尚法治精神讲义docx等2份课件配套教学资源,其中PPT共16页, 欢迎下载使用。
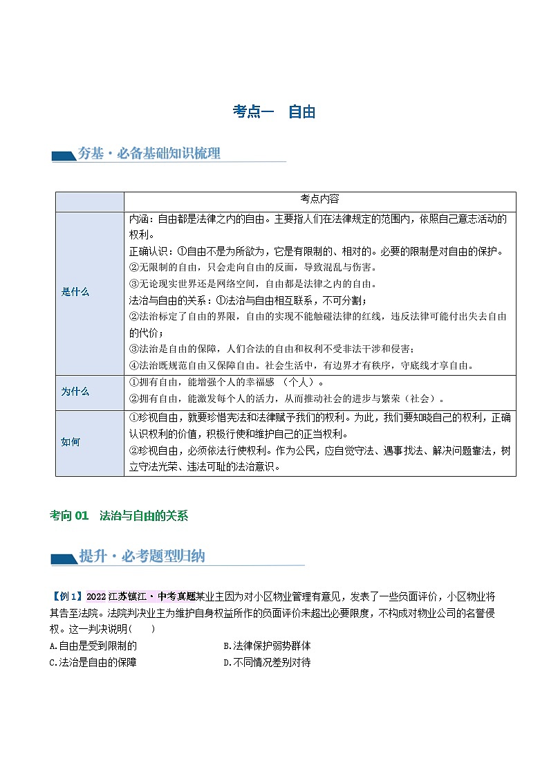
自由的含义及意义;法治与自由的关系;珍视自由;
平等的含义及意义;法律面前人人平等;践行平等;特权;不平等
正义的内涵、要求、价值;正义与制度的关系;守护正义
公平的内涵、要求、价值;坚守公平;
考向1 法治与自由的关系
【例1】2023.天津·中考真题《中华人民共和国妇女权益保障法》为广大妇女平等参与社会生活、平等获得发展机遇、平等享有发展成果提供了法律保障。这表明( )①妇女群体处处优先 ②法律面前人人平等③平等是人类的崇高理想 ④平等是社会发展的永恒主题A.①②③ B.①②④ C.①③④ D.②③④【变式1-1】2023江苏连云港·中考真题好友发朋友圈:公交车上设置老弱病残孕专座,这符合平等的要求吗?你会留言( )A.符合,这是法律赋予的特权B.符合,不同情况可以差别对待C.不符合,法律面前人人平等D.不符合,同等情况要同等对待
考向1 法律面前人人平等
【例2】2023·湖南湘潭·中考真题这是某图书馆专为视障人士设立的阅览室:走道上铺设着一圈盲道,书架上的书更大更厚,每张桌子的桌角都有一个凹槽,用以放置盲杖该图书馆的这些举措( )①体现了不同情况要差别对待 ②消除了人与人之间的隔阂③尊重了特殊群体的合法权益 ④保障了特殊群体享有特权A.①② B.①③ C.②④ D.③④【变式2-1】2023云南中考真题平等是人类的崇高理想,是社会发展的永恒主题。下列能体现平等的是( )①少数民族代表出席全国人大会议 ②看到他人身处险境时主动拨打报警电话③圆桌会议在席位上不分尊卑主次 ④消除影响就业的不合理限制和就业歧视A.①②③ B.①②④ C.①③④ D.②③④
考向2 践行平等 反对特权
敬畏生命的表现,没有体现平等
【例1】2023・四川凉山·中考真题管好路灯,就是要创造一个公平公正的环境,为所有人照路”。下列对公平理解错误的是( )①公平是社会稳定和进步的重要基础 ②每个人要努力追求绝对的社会公平③公平是个人生存和发展的重要保障 ④公平让所有人拥有相同的权利和机会A.②④ B.①③ C.③④ D.①②【变式1-1】2022.山西・中考真题针对下边漫画中主考官的考题,大象会对主考官说( )A.没有规矩,不成方圆,我们需要这样的考试B.木秀于林,风必摧之,我不当这“出头象”C.尺有所短,寸有所长,如此考试,实则不公D.千里之行,始于足下,幸福是奋斗出来的
【例1】2022:黑龙江绥化中考真题追求正义是社会生活的一个重要主题,下列选项中,属于非正义行为的是( )A.扶危济困 B.见义智为 C.遵纪守法 D.恃强凌弱【变式1-1】2023贵州黔东南中考真题正义是社会和谐的基本条件,正义感是公民的基本德行,下列名言哲语体现了正义感的是( )A.己所不欲,勿施于人 B.君子坦荡荡,小人常戚戚C.以德治国,以文化人 D.孝梯也者,其为仁之本欤
君子光明磊落、心胸坦荡,小人则斤斤计较、患得患失
以德治国意思是用道德治理国家,“以文化人”的意思是“用文字、文章等教化人
检验一个人是否有仁慈博爱之心
【例2】2023山东滨州·中考真题2022年12月9日,湖南省发布首例房地产开发商侵犯购房人个人信息案。业主陈某将泄露其个人信息的房地产开发商起诉至法院,法院判处被告房地产开发公司赔偿原告陈某经济损失2000元,并在报纸上刊登公告向陈某公开赔礼道歉。陈某成功维权的案例说明( )①面对非正义行为,要敢于并善于斗争,依法维权 ②司法维护公平正义③房地产开发公司的行为是刑事违法行为 ④法律是公平正义的唯一保障A.①② B.①③ C.②③ D.③④ 【变式2-1】2023.青海西宁中考真题司法是捍卫社会公平正义的最后一道防线。青海省果洛藏族自治州玛多县人民法院“马背法庭“努力让人民群众切实感受到公平正义就在身边。该做法( )①维护了公民的合法权益 ②体现了人民法院的司法公正③捍卫了社会的公平正义 ④制定了维护公平正义的法律 A.①②③ B.①②④ C.①③④ D.②③④
人民法院没有制定法律的权力
相关课件
这是一份专题04 和谐与梦想(核心知识精讲课件)-2024年中考道德与法治一轮复习课件(含练习)(全国通用),文件包含专题04和谐与梦想核心知识精讲课件pptx、专题04和谐与梦想讲义docx等2份课件配套教学资源,其中PPT共28页, 欢迎下载使用。
这是一份专题03 文明与家园(核心知识精讲课件) -2024年中考道德与法治一轮复习课件(含练习)(全国通用),文件包含专题03文明与家园核心知识精讲课件pptx、专题03文明与家园讲义docx等2份课件配套教学资源,其中PPT共31页, 欢迎下载使用。
这是一份专题02 民主与法治(核心知识精讲课件) -2024年中考道德与法治一轮复习课件(含练习)(全国通用),文件包含专题02民主与法治核心知识精讲课件pptx、专题02民主与法治讲义docx等2份课件配套教学资源,其中PPT共32页, 欢迎下载使用。

