





山东省青岛市实验初级中学2023-2024学年七年级下学期期中生物试题(原卷版+解析版)
展开
这是一份山东省青岛市实验初级中学2023-2024学年七年级下学期期中生物试题(原卷版+解析版),文件包含山东省青岛市实验初级中学2023-2024学年七年级下学期期中生物试题原卷版docx、山东省青岛市实验初级中学2023-2024学年七年级下学期期中生物试题解析版docx等2份试卷配套教学资源,其中试卷共44页, 欢迎下载使用。
说明:
1.本试题分第I卷和第II卷两部分,共36小题。第I卷为单项选择题,共30小题,30分;第II卷为非选择题,共6小题,50分。
2.所有题目均在答题卡上作答,在试题上作答无效。
第I卷(共30分)
一、选择题:(本大题共30小题,每题1分,共30分)在每小题给出的四个选项中,只有一项是符合题目要求的。
1. 下图示人生殖发育过程,叙述错误的是( )
A. ①表示精子
B. ②表示受精卵,形成的场所是子宫
C. ③表示卵巢
D. ④表示胎儿出生的过程,称为分娩
【答案】B
【解析】
【分析】据人的生殖过程图分析可得:①是精子,②是受精卵,③是卵巢,④是分娩。
【详解】男性睾丸产生的①精子进入阴道,缓缓通过子宫,在输卵管内与③卵巢产生的卵细胞相遇,精子与卵细胞结合形成②受精卵,这一过程叫受精。受精卵一经形成,就开始分裂,逐渐发育成胚泡,缓慢移入到子宫中。最终胚泡植入子宫内膜,好比一粒种子落到了土壤中,这是怀孕。在母体的子宫内,胚胎继续进行细胞分裂和分化,形成各种组织和器官。胚胎发育到第8周,其外貌开始像人,从这时起到出生前的胚胎,叫做胎儿。胎儿生活在子宫内半透明的羊水中,通过胎盘、脐带从母体的血液里获得氧气和营养物质,同时把产生的二氧化碳等废物排到母体的血液里,再由母体排出体外。母体怀孕38周左右,胎儿就发育成熟了,成熟的胎儿从母体的阴道产出的过程④称为分娩。
故选B。
2. 人造子宫(如图)是用特殊材质制成的大塑料袋,其中充满了盐和其它电解质溶液,另外在生物袋外部配置了一个外置机器与早产小羊的脐带连通。下列有关说法错误的是( )
A. 小羊通过外置机器获得营养物质和氧气
B. 大塑料袋模拟的是羊的子宫
C. 在发育过程中,不需要控制适宜的温度
D. 电解质溶液模拟的是胎儿生活环境中的羊水
【答案】C
【解析】
【分析】由受精卵到胎儿的过程是:受精卵→胚泡→胚胎→胎儿。哺乳动物的胎儿生活在子宫内半透明的羊水中,通过胎盘、脐带从母体获得所需要的营养物质和氧;胎儿产生的二氧化碳等废物,通过胎盘经母体排出;胎盘成扁圆形,是胎儿和母体交换物质的器官。
【详解】A.哺乳动物的胎儿生活在母体的子宫中,通过胎盘、脐带从母体获得所需要的营养物质和氧。人造子宫中,生物袋外部配置了一个外置机器与早产小羊的脐带连通,说明小羊通过外置机器获得营养物质和氧气,A正确。
B.子宫是胚胎发育的场所,大塑料袋模拟的就是羊的子宫,B正确。
C.胚胎的发育需要适宜的温度,因此在发育过程中,需要控制适宜的温度,C错误。
D.哺乳动物的胎儿生活在子宫内半透明的羊水中,因此,电解质溶液模拟的是胎儿生活环境中的羊水,D正确。
故选C。
3. 进入青春期,人的身体、生理和心理会发生一些变化。下列有关青春期的特点或表现,不正确的是( )
A. 身高和体重的迅速增长,是青春期发育最突出的特征
B. 开始出现性意识,对异性产生兴趣和好感是正常的
C. 在性激素的作用下,男女两性相继出现第二性征
D. 男性遗精、女性出现月经,都是正常的生理现象
【答案】A
【解析】
【分析】青春期是一个生长和发育发生重要变化的时期,其中人体形态发育的显著特点是身高突增和体重增加,另外,神经系统和心、肺等器官的功能也显著增强,青春期是人一生中身体发育和智力发展的黄金时期。其次性发育和性成熟是青春期的突出特征。
【详解】A.青春期是一个生长和发育发生重要变化的时期,其中人体形态发育的显著特点是身高突增,性器官的发育和性成熟是青春期的突出特征,故A错误。
B.进入青春期后,伴随着身体的发育,性意识开始萌动,如愿意与异性接近,对异性产生朦胧的依恋属于正常现象,故B正确。
C.第二性征是指男女出现的除了性器官之外的性别差异,青春期在性激素的作用下,男、女出现第二性征,故C正确。
D.青春期正常生理现象是:男孩出现遗精,女孩出现月经,故D正确。
故选A。
4. 2023年11月28日14时40分,黑龙江双阳煤矿发生事故,初步判断为冲击地压所致。煤矿事故救援工作中,常需要钻“生命之孔”向被困人员输送营养液,这种营养液主要含下列营养物质中的( )
①葡萄糖、②脂肪、③水、④膳食纤维
A. ①②B. ②③C. ③④D. ①③
【答案】D
【解析】
【分析】食物中含有六大类营养物质:蛋白质、糖类、脂肪、维生素、水和无机盐,每一类营养物质都是人体所必需的。
【详解】水人体细胞的主要成分之一,占体重的60%~70%.人体各种生命活动离不开水,人体内的细胞生活在液体环境中。人体内的营养物质和废物都必须溶解在水中才能进行运输。糖类是人体最主要的供能物质,人体的一切活动,包括学习、走路、消化和呼吸等所消耗的能量主要来自糖类,糖类主要从食糖、谷类、豆类和根茎类等食物中获得。被困人员不能进食,无法从食物中获得糖类,向被困人员输送营养液主要就是给其输送①葡萄糖和③水,目的就是为人体提供能量和必须的水分,故ABC错误,D正确。
故选D。
5. 下列四种营养成分不同的食品中,预防夜盲症的最佳选择是( )
A. B.
C. D.
【答案】C
【解析】
【分析】维生素的种类很多,感觉视力疲劳,夜晚看不清东西等是夜盲症的表现,夜盲症和皮肤粗糙是因为缺乏维生素A引起的。
【详解】A.根据图示可知,该食品含铁很丰富,有助于预防贫血,A不符合题意。
B.根据图示可知,该食品含钙很丰富,有助于预防佝偻病和骨质疏松症,B不符合题意。
C.根据图示可知,该食品含维生素A很丰富,有助于预防夜盲症,C符合题意。
D.根据图示可知,该食品含维生素D很丰富,有助于预防佝偻病和骨质疏松症,D不符合题意。
故选C。
6. 日常生活中的“柴、米、油、盐”与生物学紧密相关。下列运用生物学知识解释不恰当的是( )
A. “柴”指燃料,燃烧后释放出热能,这些能量最终来源于光能
B. “米”指粮食,大米、面粉等,长期食用精米、精面易患坏血病
C. “油”指食用油,我们食用的菜籽油主要来自油菜种子的子叶
D. “盐”指无机盐,饮食中长期缺含铁的无机盐易患缺铁性贫血
【答案】B
【解析】
【分析】1.食物中营养物质分为能源物质(糖类、脂肪、蛋白质)和非能源物质(水、无机盐、维生素)。
2.无机盐是构成人体组织的重要原料;维生素对人体的各项生命活动有重要的作用。
【详解】A.植物在生长过程中,通过光合作用将光能转化为化学能,储存在其生物体内。“柴”作为一种燃料,其能量来源于植物通过光合作用固定下来的太阳能。当柴被燃烧时,这些储存的化学能被释放出来,转化为热能,A正确。
B.坏血病是由于缺乏维生素C引起的,而维生素C主要存在于新鲜的水果和蔬菜中。长期食用精米和精面可能导致维生素B1缺乏,从而引起脚气病,而不是坏血病,B错误。
C.在油菜种子中,子叶储存了大量的油脂,经过压榨或提炼,可以得到菜籽油。可见,菜籽油是一种食用油,主要来源于油菜种子的子叶,C正确。
D.铁是一种重要的无机盐,对人体的造血功能至关重要。如果饮食中铁的摄入量不足,会导致缺铁性贫血,D正确。
故选B。
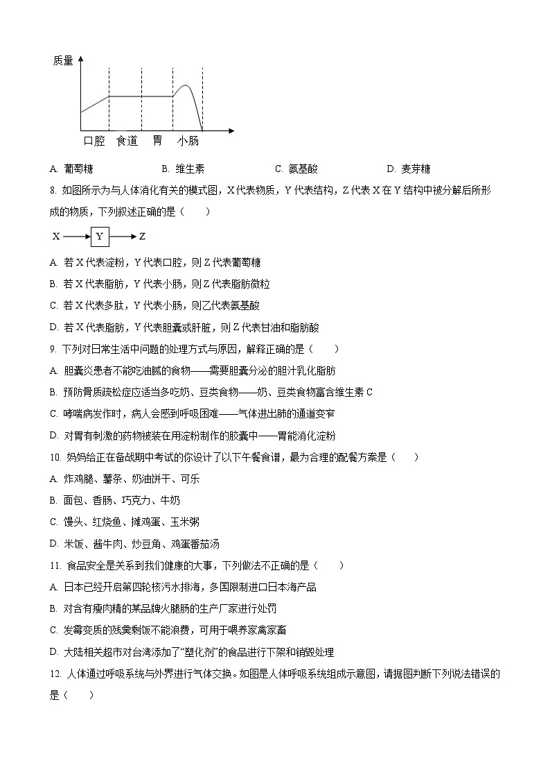
7. 如图横坐标表示消化道,纵坐标表示某种营养成分在消化道相关器官中的质量变化,请推测该营养成分是( )
A. 葡萄糖B. 维生素C. 氨基酸D. 麦芽糖
【答案】D
【解析】
【分析】人体内营养物质的消化过程如下图:
【详解】图示中曲线显示,该营养物质在口腔开始增多,最后在小肠增多后,又迅速减少。选项ABC中葡萄糖、维生素和氨基酸的质量不会在口腔迅速增加,而口腔里有唾液淀粉酶,可以消化淀粉为麦芽糖,因此麦芽糖质量迅速增加,在食道、胃不消化淀粉,而淀粉在小肠被消化为麦芽糖,因此在小肠质量迅速增加,而后又在胰液和肠液的作用下麦芽糖被全部彻底消化为葡萄糖,故而麦芽糖的质量又迅速减少为0,因此符合曲线变化的营养成分是麦芽糖,所以ABC错误,D正确。
故选D。
8. 如图所示为与人体消化有关的模式图,X代表物质,Y代表结构,Z代表X在Y结构中被分解后所形成的物质,下列叙述正确的是( )
A. 若X代表淀粉,Y代表口腔,则Z代表葡萄糖
B. 若X代表脂肪,Y代表小肠,则Z代表脂肪微粒
C. 若X代表多肽,Y代表小肠,则乙代表氨基酸
D. 若X代表脂肪,Y代表胆囊或肝脏,则Z代表甘油和脂肪酸
【答案】C
【解析】
【分析】人体所需要的营养物质有糖类、蛋白质、脂肪、水、维生素、无机盐。淀粉、蛋白质和脂肪是大分子物质,需经过消化后变成小分子的物质才能被人体吸收,小肠是消化吸收的主要场所。
【详解】A.淀粉的消化从口腔开始,口腔中的唾液淀粉酶能够将部分淀粉分解为麦芽糖,当淀粉和麦芽糖进入小肠后,由于小肠中的胰液和肠液中含有消化糖类的酶,因此,淀粉等糖类物质在小肠内被彻底消化为葡萄糖;因此,若X代表淀粉,Y代表口腔,则Z代表麦芽糖,A错误。
B.脂肪的消化开始于小肠,小肠内的胰液和肠液中含有消化糖类、脂肪和蛋白质的酶;脂肪在这些消化液的作用下,在小肠内被彻底分解为甘油和脂肪酸。因此,若X代表脂肪,Y代表小肠,则Z代表甘油和脂肪酸,B错误。
C.蛋白质在胃中开始被消化,在胃蛋白酶的作用分解成多肽;进入小肠后,在肠液和胰液的作用下被彻底分解成氨基酸。因此,若X代表多肽,Y代表小肠,则乙代表氨基酸,C正确。
D.肝脏分泌的胆汁暂时贮存在胆囊中,然后经胆管进入小肠;胆汁虽然不含消化酶,但胆汁对脂肪有乳化作用,能使脂肪变成微小颗粒,增加了脂肪与消化酶的接触面积,有利于脂肪的消化。脂肪颗粒在小肠内被分解成甘油和脂肪酸。因此,若X代表脂肪,Y代表小肠,则Z代表甘油和脂肪酸,D错误。
故选C。
9. 下列对日常生活中问题的处理方式与原因,解释正确的是( )
A. 胆囊炎患者不能吃油腻的食物——需要胆囊分泌的胆汁乳化脂肪
B. 预防骨质疏松症应适当多吃奶、豆类食物——奶、豆类食物富含维生素C
C. 哮喘病发作时,病人会感到呼吸困难——气体进出肺的通道变窄
D. 对胃有刺激的药物被装在用淀粉制作的胶囊中——胃能消化淀粉
【答案】C
【解析】
【分析】食物中含蛋白质、糖类、油脂、维生素、无机盐、水等六大类营养物质,它们各具有一定的作用。
【详解】A.胆囊炎患者会影响肝脏分泌胆汁的能力,进而影响脂肪的消化,因而胆囊炎患者不能吃油腻的食物,故A错误。
B.预防骨质疏松症应补充钙或维生素D,故B错误。
C.哮喘一般是由于吸入了过敏性物质引起的支气管感染,症状有咳嗽、喘息、呼吸困难、胸闷、咳痰等。患病时,由于气体进入肺的通道变窄,病人呼吸困难,故C正确。
D.对胃有刺激的药物被装在用淀粉制作的胶囊中是因为胃不能消化淀粉,故D错误。
故选C。
10. 妈妈给正在备战期中考试的你设计了以下午餐食谱,最为合理的配餐方案是( )
A. 炸鸡腿、薯条、奶油饼干、可乐
B. 面包、香肠、巧克力、牛奶
C. 馒头、红烧鱼、摊鸡蛋、玉米粥
D. 米饭、酱牛肉、炒豆角、鸡蛋番茄汤
【答案】D
【解析】
【分析】合理营养是指全面而平衡的营养。“全面”是指摄取的营养素种类要齐全;“平衡”是指摄取各种营养素的量要合适,与身体的需要要保持平衡。
【详解】A.该食谱缺乏蛋白质和维生素,且脂肪和糖分含量过高,可能导致营养不均衡,A错误。
B.该食谱缺乏蔬菜和水果,可能导致维生素和无机盐摄入不足,B错误。
C.该食谱含有糖类、蛋白质和脂肪,基本满足了身体的营养需求,但可能缺乏水果和蔬菜中某些特定的维生素,C错误。
D.米饭主要提供淀粉等糖类,酱牛肉主要提供蛋白质和脂肪,炒豆角、鸡蛋西红柿汤主要提供维生素和无机盐,此食谱营养比较全面,D正确。
故选D。
11. 食品安全是关系到我们健康的大事,下列做法不正确的是( )
A. 日本已经开启第四轮核污水排海,多国限制进口日本海产品
B. 对含有瘦肉精的某品牌火腿肠的生产厂家进行处罚
C. 发霉变质的残羹剩饭不能浪费,可用于喂养家禽家畜
D. 大陆相关超市对台湾添加了“塑化剂”的食品进行下架和销毁处理
【答案】C
【解析】
【分析】食品安全应贯穿于生产、运输、加工、储存、烹饪等安全过程.食品安全是指:防止食品污染;预防食物中毒等。
【详解】A.核辐射污染的食品对人有很大的危害,因此日本核电站泄漏期间,多国限制进口日本受到核辐射污染的食品,故A正确。
B.瘦肉精能引起人多种疾病,危害极大,因此对含有瘦肉精的某品牌火腿肠进行处罚,故B正确。
C.发霉、变质的残羹剩饭,含有病原体和毒素,用于喂养家禽家畜,可以使家禽家畜患病或携带病原体,最终危害人类。因此发霉、变质的残羹剩饭不可喂养家禽家畜,故C错误。
D.塑化剂能致癌,对人危害很大,因此大陆相关超市对台湾添加了“塑化剂”的食品进行下架和销毁处理,故D正确。
故选C。
12. 人体通过呼吸系统与外界进行气体交换。如图是人体呼吸系统组成示意图,请据图判断下列说法错误的是( )
A. ⑥是气体交换的主要场所
B. ①②③④⑤能保证管道畅通是因为有骨或软骨做支架
C. ③是气体和食物的共同通道,吞咽时,会厌软骨会遮住③以防食物入④
D. 尘肺的形成说明呼吸道对空气的处理能力是有限的
【答案】C
【解析】
【分析】(1)呼吸系统的组成包括呼吸道和肺两部分,呼吸道包括鼻腔、咽、喉、气管、支气管,是呼吸的通道,肺是气体交换的主要场所。
(2)图中,①鼻、②咽、③喉、④气管、⑤支气管、⑥肺。
【详解】A.⑥肺是呼吸系统的主要器官,是气体交换的主要场所,A正确。
B.呼吸道包括①鼻、②咽、③喉、④气管、⑤支气管组成,呼吸道由骨或软骨做支架组成,有利于气体顺畅进出肺,B正确。
C.呼吸道包括鼻腔、咽、喉、气管、支气管;消化道包括口腔、咽、食道、胃、小肠、大肠、肛门,可见②咽是食物和空气的共同通道,吞咽时,会厌软骨会遮住③喉以防食物入④气管,C错误。
D.呼吸道对吸入的气体进行处理,使到达肺部的气体温暖、湿润、清洁。尘肺的形成说明呼吸道对空气的处理能力是有限的,D正确。
故选C。
13. 如图为人体呼吸过程示意图,下列叙述错误的是( )
A. 过程①表示肺与外界的气体交换,依赖于呼吸肌的收缩与舒张
B. 过程②肺泡中的氧气进入血液的原因是肺泡中的氧气含量低于血液中氧气含量
C. 过程③中氧气的运输主要靠红细胞,二氧化碳的运输主要靠血浆
D. 过程④通过气体的扩散作用实现
【答案】B
【解析】
【分析】人体呼吸是指人体与外界进行气体交换的过程,包括①肺与外界的气体交换、②肺泡内的气体交换、③气体在血液中的运输、④组织里的气体交换等相互联系的四个环节。
【详解】A.呼吸运动的结果实现了肺与外界的气体交换(即肺的通气)。呼吸运动包括吸气和呼气两个过程,依赖于呼吸肌的收缩与舒张。故过程①表示肺与外界的气体交换,故A正确。
B.过程②是肺泡内的气体交换,原理是气体的扩散作用,原因是肺泡中的氧气含量高于血液中氧气含量,故B错误。
C.红细胞是数量最多的血细胞,成熟的红细胞没有细胞核,富含血红蛋白,具有运输氧气的功能,所以过程③中氧气的运输主要靠红细胞,二氧化碳的运输主要靠血浆,故C正确。
D.气体扩散原理:气体总是由多的地方向少的地方扩散,即总是由浓度高的地方向浓度低的地方扩散,直到平衡为止。所以过程④组织里的气体交换同样遵循气体扩散原理,也是通过扩散作用实现的,故D正确。
故选B。
14. 长跑锻炼时,心率和呼吸频率增加,更多氧气进入肌肉细胞,参与呼吸作用。这一过程叙述错误的是( )
A. b从肺泡到达③是通过气体扩散实现的
B. 长跑锻炼时,人的呼吸情况可对应曲线B
C. ①处血液中氧与血红蛋白的结合率比②处低
D. M点、N点时,膈肌均为舒张状态
【答案】D
【解析】
【分析】(1)肺泡与血液的气体交换,由题图可知,血液由①→③→②可判断出来,①是肺动脉、②是肺静脉、③是肺部毛细血管;a表示二氧化碳、b表示氧气、c表示吸气、d表示呼气。(2)从图中可以看出A曲线呼吸频率较低,呼吸深度较小,因此表示平静状态时的呼吸状况;B曲线呼吸频率较高,呼吸深度较大,因此表示剧烈的运动时的呼吸状况。
【详解】A.b氧气从肺泡到达③肺部毛细血管是通过气体扩散实现,故A正确。
B.从图中可以看出曲线A呼吸频率较低,呼吸深度较小,因此表示平静状态时的呼吸状况;曲线B呼吸频率较高,呼吸深度较大,因此表示剧烈运动状态时的呼吸状况,所以长跑锻炼时,人的呼吸情况可对应曲线B,故B正确。
C.图①肺动脉与②肺静脉处的血液相比,①肺动脉中流静脉血,氧气含量低,因此氧气与血红蛋白结合率更低,故C正确。
D.图中M点、N点均是肺容积增大时,表示吸气,吸气时,膈肌与肋间肌收缩,故D错误。
故选D。
15. 学习了“人体的呼吸”后,同学们阐述了对所学知识的理解,其中说法正确的是( )
A. 肺泡是主要的呼吸器官,是进行气体交换的场所
B. 人体内的气体交换是通过气体扩散作用实现的
C. 人体通过呼吸运动氧化分解有机物,释放能量
D. 人体呼出的气体中氧气含量低于二氧化碳含量
【答案】B
【解析】
【分析】呼吸系统由呼吸道和肺组成。呼吸道包括鼻、咽、喉、气管、支气管,呼吸道是气体的通道,并对吸入的气体进行处理,使到达肺部的气体温暖、湿润、清洁,但是呼吸道对空气的处理能力是有限的。肺是气体交换的场所,是呼吸系统的主要器官。
【详解】A.呼吸系统由肺和呼吸道组成,肺是呼吸系统的主要器官,肺泡是肺的组成部分,不是器官,A错误。
B.人体内的气体交换包括肺泡内的气体交换和组织里的气体交换两个过程,人体内的气体交换都是通过气体扩散作用实现的,B正确。
C.呼吸作用主要指有机物的氧化分解过程,其实质是分解有机物,释放能量,人体通过呼吸作用氧化分解有机物,不是通过“呼吸运动”氧化分解有机物,C错误。
D.我们呼出的气体中含有较多的二氧化碳,约占4%;而呼出的气体中氧气含量约占16%,我们呼出的气体中,氧气含量高于二氧化碳含量,D错误。
故选B。
16. 下图所示装置可以模拟肺与外界的气体交换,气球模拟肺,橡皮膜模拟膈。此装置还可以反映胸廓内压力的变化情况。下列相关说法正确的是( )
A. 向下拉橡皮膜,模拟膈肌收缩,液面A上升
B. 向上推橡皮膜,模拟呼气过程,液面A下降
C. 向上推橡皮膜,胸廓容积增大,液面B下降
D. 向下拉橡皮膜,肺内气压减小,液面B上升
【答案】D
【解析】
【分析】吸气时肋间外肌、膈肌收缩,肋骨向上向外移动、膈肌顶部下降,胸廓扩大,肺扩张,肺内气压小于外界大气压,外界气体进入肺;呼气时肋间外肌、膈肌舒张,肋骨下降,膈肌顶部回升,胸腔容积缩小,肺回缩,肺内气压大于外界大气压,肺内气体排出。
【详解】A.向下拉橡皮膜,模拟的是吸气过程,膈肌收缩,外界气体进入肺,液面A下降,A错误。
B.向上推橡皮膜,模拟呼气过程,肺内气体排出,液面A上升,B错误。
C.向上推橡皮膜,模拟呼气过程,胸廓容积减小,液面B下降,C错误。
D.向下拉橡皮膜,模拟的是吸气过程,肺内气压减小,外界气体进入肺,液面B上升,D正确。
故选D。
17. 如图甲是肺内压随时间的变化示意图,图乙表示人体膈肌收缩和舒张时在胸腔内的位置,下列叙述正确的是( )
A. 图甲曲线ac段时,膈肌处于舒张状态
B. 图甲曲线cd段时,膈肌处于收缩状态
C. 图甲曲线ab段时,膈肌最终处于图乙所示的B位置
D. 图甲曲线de段时,膈肌最终处于图乙所示的A位置
【答案】C
【解析】
【分析】丙甲中:ab段和de段的肺内气压与大气压的气压差是负值,表示肺内气压小于外界大气压,是吸气过程;bcd段的肺内气压与大气压的气压差是正值,表示肺内气压高于外界大气压,是呼气过程。
图乙中:AB表示膈肌不同的状态,A是膈肌舒张,B是膈肌收缩。
【详解】A.图甲中,ab段是吸气过程,膈肌处于收缩状态,而bc段是呼气过程,膈肌处于舒张状态,A错误。
B.图甲曲线在cd段时,肺内气压高于外界大气压,呼气过程,膈肌处于舒张状态,B错误。
CD.膈肌与肋间肌收缩,引起胸腔前后、左右及上下径均增大,膈肌顶部下降,胸廓的容积扩大,肺随之扩张,造成肺内气压减小,小于外界大气压,外界气体进入肺内,完成吸气。结合题图和分析可知,图甲曲线ab段和de段时,肺内气压小于外界大气压,是吸气过程,此时膈肌收缩,因此膈肌最终处于图乙所示的B位置,C正确、D错误。
故选C。
18. 下表中对人体呼吸作用的解释正确的是( )
A. AB. BC. CD. D
【答案】C
【解析】
【分析】人体呼出的气体与吸入的气体(外界环境中的气体)主要成分如表:
【详解】A.由分析可知,吸入气体中有氮气、氧气、二氧化碳等气体,在呼出气体中氧气的含量高于二氧化碳,故A错误。
B.在呼出气体中氧气的含量高于二氧化碳,故B错误。
C.在吸入气体中氧气的含量高于呼出气体;二氧化碳是呼出气体高于吸入气体,故C正确。
D.吸入和呼出气体中都含有水分,故D错误。
故选C。
19. 潜入水下游泳时,游泳者的口鼻处冒出一串长长的气泡,此时呼吸肌所处的状态是( )
A. 肋间肌收缩,膈肌舒张B. 肋间肌、膈肌都收缩
C. 肋间肌舒张,膈肌收缩D. 肋间肌、膈肌都舒张
【答案】D
【解析】
【分析】呼吸运动是指胸廓有节律的扩大和缩小,包括吸气运动和呼气运动两个过程。吸气时,肋间肌收缩,肋骨上提,胸骨向上、向外移动,使胸廓的前后径和左右径都增大;同时,膈肌收缩,膈顶部下降,使胸廓的上下径增大。这时,胸廓扩大,肺随着扩张,肺的容积增大,肺内气压下降,外界空气就通过呼吸道进入肺,完成吸气动作;呼气时,肋间肌舒张,肋骨因重力作用而下降,胸骨向下、向内移动,使胸廓的前后径和左右径都缩小;同时,膈肌舒张,膈顶部回升,使胸廓的上下径缩小。这时,胸廓缩小,肺跟着回缩,肺的容积缩小,肺内气压升高,迫使肺泡内的部分气体通过呼吸道排到体外,完成呼气动作。
【详解】潜入水下游泳时,游泳者的口鼻处冒出一串长长的气泡是进行呼气。呼气时,膈肌和肋间肌舒张,膈肌顶部上升,结果胸廓容积缩小,肺也随之回缩,造成肺内气压大于外界气压,肺内气体排出,形成被动的呼气运动,故D符合题意,ABC不符合题意。
故选D。
20. 如图为肺泡与血液间气体交换示意图,其中甲、乙、丙表示不同的血管,a、b表示生理过程,c、d表示不同的气体,箭头表示血液流动或气体进出的方向。下列相关叙述正确的是( )
A. 过程a、b是通过呼吸运动实现的
B. c和d分别表示氧气和二氧化碳
C. 与甲相比,丙内的血液含有更丰富的二氧化碳
D. 肺泡中的氧气依次透过毛细血管壁和肺泡壁进入血液
【答案】A
【解析】
【分析】肺是呼吸系统的主要器官,是气体交换的主要场所,肺泡是气体交换的主要部位。肺与外界空气间的气体交换也叫肺的通气,通过呼吸运动实现的;肺泡与血液之间的气体交换叫做肺泡内的气体交换,是通过气体的扩散作用实现的。
【详解】A.a、b表示肺的通气,是通过呼吸运动实现的,故A正确。
B.当血液流经肺泡外的毛细血管网时,与肺泡进行气体交换,血液中的二氧化碳进入肺泡,肺泡中的氧气进入血液,所以气体c和d分别表示二氧化碳和氧气,故B错误。
C.当血液流经肺泡外的毛细血管网时,与肺泡进行气体交换,血液中的二氧化碳进入肺泡,肺泡中的氧气进入血液,由颜色暗红的静脉血变成了鲜红的动脉血。所以与甲相比,丙内的血液只是氧气增加,而营养物质并没有变化,故C错误。
D.肺泡中的氧气依次透过肺泡壁和肺毛细血管壁进入血液,故D错误。
故选A。
21. 如图为人体血液和血细胞的组成图,下列有关说法错误的是( )
A. 血细胞中能穿过毛细血管壁具有吞噬作用的是①
B. ②为血小板,具有凝血和止血的作用
C. ③呈两面凹的圆盘状,可用于失踪儿童与亲人的遗传信息比对
D. 大面积烧伤病人应输入的血液成分是④
【答案】C
【解析】
【分析】血液由④血浆和⑤血细胞组成,血细胞包括:③红细胞、②血小板和①白细胞。
【详解】A.①白细胞当病菌侵入人体时,能通过变形而穿过毛细血管壁集中到病菌侵入部位,将病菌包围、吞噬,A正确。
B.②是血小板,体积最小,没有细胞核,能够在伤口释放凝血物质,起止血、凝血作用,如数量低于正常值,会有凝血障碍,B正确。
C.③红细胞没有细胞核,不含遗传物质,呈双面凹的圆饼状,其主要功能是运输氧,不可用于失踪儿童与亲人的遗传信息比对,C错误。
D.大面积烧伤因温度过高导致血浆过少。因此对于大面积烧伤病人,应给他们输入的血液成分是④血浆,D正确。
故选C。
22. 血浆能够运载血细胞,运输维持人体生命活动所需的物质和体内产生的废物。下列物质不能通过血浆运输的是( )
A. 小肠吸收的氨基酸B. 人体代谢产生的尿素
C. 胃腺分泌的胃蛋白酶D. 肌肉细胞产生的二氧化碳
【答案】C
【解析】
【分析】血浆的功能是运载血细胞,运输养料和废物,血浆的水分有调节体温的作用;红细胞的主要功能是运输氧气和一部分二氧化碳。
【详解】A.小肠吸收的氨基酸是人体生命活动所必需的营养物质,故能通过血浆运输,A不符合题意。
B.人体代谢产生的尿素是人体体内产生的废物,故能通过血浆运输,B不符合题意。
C.胃腺属于外分泌腺,分泌的胃蛋白酶在胃中起消化作用,不会进入血液,故不能通过血浆运输,C符合题意。
D.人体肌肉细胞产生的二氧化碳是人体体内产生的废物,故能通过血浆运输,D不符合题意。
故选C。
23. 下列关于血管的相关说法,错误的是( )
A. 血管是人体血液循环系统的一个组成部分
B. 动脉血管出血时,要压迫伤口的近心端止血
C. 静脉血管中都含有静脉瓣,可以防止血液倒流
D. 毛细血管数量多,分布广,血流速度慢,便于血液与组织细胞之间进行物质交换
【答案】C
【解析】
【分析】血管类型和特点①动脉,管壁较厚、弹性大,血流速度快,主要是将血液从心脏输送到身体各部分。②静脉,管壁较薄、弹性小,血流速度慢,主要是将血液从身体各部分送回到心脏。③毛细血管,管壁最薄,只有一层扁平上皮细胞构成,管的内径十分小,只允许红细胞单行通过。血流速度最慢,是连通于最小的动脉和静脉,便于血液与组织细胞充分地进行物质交换。
【详解】A.血液循环系统由心脏和血管组成,血管是人体血液循环的系统的一个组成部分,故A正确。
B.动脉出血时颜色鲜红,血流猛急,呈喷射状,止血时一般在受伤动脉的近心端,采用指压止血法或止血带止血法进行止血,故B正确。
C.在我们人的四肢的静脉内表面通常具有防止血液倒流的静脉瓣,并不是所有的静脉都有静脉瓣,故C错误。
D.毛细血管数量多,分布广,血流速度慢,只允许红细胞单行通过,血管壁薄,便于血液与组织细胞进行物质交换,故D正确。
故选C。
24. 中医常常通过“把脉”来判断患者症状,西医则通过“指尖采血”进行病情检测,如果细菌感染比较严重,常需要点滴抗生素进行治疗。以上治疗过程中“把脉”“指尖采血”“点滴药物”分别利用的血管是( )
A. 动脉、毛细血管、静脉B. 动脉、静脉、毛细血管
C. 静脉、动脉、毛细血管D. 动脉、静脉、静脉
【答案】A
【解析】
【分析】(1)脉搏即动脉搏动,随着心脏有节律性的收缩和舒张,动脉管壁相应的出现扩张和回缩,在体表浅动脉上可触到搏动。
(2)毛细血管内血流速度最慢,血压最小,毛细血管出血血液缓慢渗出。
(3)动脉中的压力较大,不适合做注射,到医院打点滴时,针头插入的是静脉。
【详解】脉搏即动脉的搏动。心脏收缩时,由于输出血液冲击引起的动脉跳动。正常人的脉搏和心率一致。医生可以根据脉搏诊断疾病,切脉一般取近手腕部的桡动脉;毛细血管内径仅有8~10微米,只能允许红细胞(直径7.7微米)单行通过,管内血流速度最慢,血压最小。因此,“指尖采血”利用的是毛细血管;静脉是把血液从全身各处运回心脏的血管,因此,到医院打点滴时,针头插入的是静脉,故BCD错误,A正确。
故选A。
25. 科学探究是学习生物学的重要方式,以下关于实验的说法正确的是( )
A. 如图一,“比较人体呼吸过程中气体成分的变化”的实验结果是:甲中石灰水明显变浑浊,乙中石灰水无明显变化
B. 图一结果说明:人体呼出的气体与吸入气体相比较,氧气含量减少,二氧化碳含量增加,所以二氧化碳含量多于氧气含量
C. 如图二,“观察小鱼尾鳍内血液的流动”实验,③是小动脉,判断依据是血液由分支血管流向主干血管
D. 如图三,“测定花生种子中的能量”实验,由于存在能量散失,花生种子实际所含的能量一般会小于测定值
【答案】B
【解析】
【分析】图二中①毛细血管,②动脉,③静脉。
【详解】A.人呼气的气体中含有大量的二氧化碳,澄清的石灰水遇二氧化碳变浑浊。如图一,甲装置与口相连的玻璃管没有插入石灰水中表示吸气,乙装置与口相连的玻璃管插入到石灰水中,表示呼气,“比较人体呼吸过程中气体成分的变化”的实验结果是:乙中石灰水明显变浑浊,甲无明显变化,故A错误。
B.图一结果说明:人体呼出的气体与吸入气体相比较,氧气含量减少,二氧化碳含量增加,所以二氧化碳含量多于氧气含量,故B正确。
C.如图二,“观察小鱼尾鳍内血液的流动”实验,③是小静脉,判断依据是血液由分支血管流向主干血管,故C错误。
D.如图三,“测定花生种子中的能量”实验,由于存在能量散失,花生种子实际所含的能量一般会大于测定值,故D错误。
故选B。
26. 小肠是消化和吸收的主要场所,其中与吸收营养物质相适应的形态结构有( )
①小肠长约5-6米,是消化道中最长的一段
②小肠内有许多种由消化腺分泌的消化液,如胰液、肠液等
③小肠的绒毛壁、毛细血管壁都只由一层上皮细胞构成
④小肠内壁有许多皱襞,皱襞上有大量的小肠绒毛
A. ①②③B. ①③④C. ②③④D. ①②③④
【答案】B
【解析】
【分析】小肠是消化和吸收的主要场所,其结构是与其功能相适应的。
【详解】小肠适于吸收营养物质的结构特点是:小肠长,全长5~6米,小肠内有环形皱襞和小肠绒毛,使小肠黏膜的表面积增加600倍,大大增加了吸收的面积;小肠绒毛中有丰富的毛细血管和毛细淋巴管;小肠绒毛壁和毛细血管壁都由一层上皮细胞构成,利于吸收营养物质;而②小肠内有许多种由消化腺分泌的消化液,如胰液、肠液等是与小肠的消化功能相适应的,故ACD错误,B正确。
故选B。
下图曲线甲、乙、丙三条曲线分别代表三种营养物质(脂肪、淀粉和蛋白质)在消化道中各部位被消化的程度,A、B、C、D分别表示消化道各个部分。请据图完成下列小题
27. 下列各项说法正确的是( )
A. 曲线甲代表的糖类在消化道A处被初步消化,在B、C处进一步消化
B. 曲线乙代表的物质是脂肪,在消化道D处完全被消化
C. 曲线丙代表蛋白质,在消化道C处被初步消化
D. 曲线乙代表蛋白质,在C处初步被消化
28. 下列关于消化道A、B、C、D说法正确的是( )
A. 消化道A处有淀粉酶、是消化的主要场所B. 消化道C、D处是消化的主要场所
C. 消化道B处不具有消化功能,但能吸收水分D. 消化道D处有多种消化酶
【答案】27. D 28. D
【解析】
【分析】淀粉、蛋白质、脂肪在消化道内开始被消化的部位分别是口腔、胃、小肠。所以,甲表示淀粉,乙表示蛋白质,丙表示脂肪。人体的消化系统包括消化道和消化腺。消化道自上而下依次是:口腔、咽、食道、胃、小肠、大肠和肛门。所以A代表口腔,B代表咽和食道,C代表胃,D代表小肠。
【27题详解】
A.曲线甲代表的糖类在消化道A口腔被初步消化,在B咽和食道、C胃处不能进一步消化,A错误。
B.乙从胃开始被消化,故乙代表的物质是蛋白质而不是脂肪,蛋白质和脂肪都在消化道D小肠处完全被消化,B错误。
C.丙从小肠开始被消化,故丙代表脂肪而不是蛋白质,C错误。
D.乙从C胃中开始被消化,在胃蛋白酶的作用分解成多肽。进入D小肠后,在肠液和胰液的作用下被彻底分解成氨基酸。故乙代表蛋白质,D正确。
故选D。
【28题详解】
A.消化道A处是口腔,口腔中的唾液中有淀粉酶,能初步消化淀粉。口腔不是消化的主要场所,A错误。
B.D小肠是消化和吸收的主要场所,C胃不是主要的消化场所,B错误。
C.消化道B处是咽和食道,是食物的通道,没有消化和吸收功能,C错误。
D.消化道D处是小肠,含有肠液和胰液等消化液,肠液和胰液中含有多种消化酶,D正确。
故选D。
每年学校会对全体教职工进行体检。检查的项目有:血常规化验、测量血压、做CT等。在体检过程中,老师遇到了一些医学上的问题,请你运用所学知识来帮助她解决。阅读材料完成下列小题:
29. 在进行血常规化验时,护士从该老师前臂的一条“青筋”中抽取出大约10mL的血液。请问青筋及其血流方向对应下图中的( )
A. 甲 ①B. 甲 ③C. 丙 ①D. 丙 ③
30. 下图是该老师的血常规检查的部分结果,根据检查结果,下列说法错误的是( )
A. 该老师患贫血症
B. 该老师患有高血压
C. 该老师体内可能有炎症
D. 该老师应该多吃含蛋白质和铁丰富的食物
【答案】29. B 30. B
【解析】
【分析】血液包括血浆和血细胞,血细胞包括红细胞、白细胞、血小板,通过血常规化验单了解患者的健康状况,血常规化验单中有红细胞、白细胞、血红蛋白、血小板等的数量,可通过与正常值对比了解患者的健康状况。
【29题详解】
动脉一般埋藏在身体较深的部位,不易从体表中看到;有的静脉与动脉伴行,位置较深,有的静脉位置较浅,在体表容易看到,呈“青色”,俗称“青筋”。因此该“青筋”属于的血管类型是静脉,图甲的特点是管壁薄,管腔小,属于静脉,③是由分支流向主干,属于静脉,故ACD错误,B正确。
故选B。
【30题详解】
AD.贫血是由于血液中红细胞或是血红蛋白的数量减少引起的。该老师的红细胞检测值低于正常值,因此患有贫血,应该多吃含蛋白质和铁丰富的食物,故AD正确。
B.从化验单中不能看出该老师患有高血压,故B错误。
C.白细胞具有防御疾病的功能,白细胞值高于正常值,因此该老师体内可能有炎症,故C正确。
故选B。
第II卷(共50分)
二、非选择题:(本大题共6小题,共50分)
31. “试管婴儿”技术是一项重要的生殖辅助技术,能帮助无法正常生育的家庭。1978年7月25日,世界上第一例“试管婴儿”路易丝·布朗在英国出生,北京大学第三医院于1988年先后育成两例“试管婴儿”。下图甲为“试管婴儿”技术的操作流程,图乙为胎儿发育示意图,请据图回答问题:
(1)甲图所示女性的主要生殖器官是[ ]___,它的作用是___。
(2)路易丝·布朗的母亲患有输卵管堵塞,导致其父亲的___产生的精子与卵细胞无法在图中的[ ]___中结合而形成受精卵,因此她的母亲长期不孕。最后医生决定让他们尝试用试管婴儿的方法繁殖后代。试管婴儿技术是通过手术取出成熟的卵细胞,用人工方法让卵细胞和精子在体外受精并进行早期胚胎发育,然后移植到母体的[ ]___内发育。
(3)每个人都应感谢母亲的生育之恩,并珍惜生命。因为胎儿在母体子宫内生长发育成熟的280天里,都是胎儿通过[ ]___和脐带从母体获得氧气和营养物质,产生的代谢废物由母体排出。
【答案】(1) ①. ①卵巢 ②. 能产生卵细胞并分泌雌性激素
(2) ①. 睾丸 ②. ②输卵管 ③. ③子宫
(3)⑤胎盘
【解析】
【分析】1. 图中:①卵巢,②输卵管,③子宫,④阴道,⑤胎盘,⑥脐带
2.女性的生殖系统主要包括卵巢、输卵管、子宫、阴道等。卵巢是女性的主要性器官,也是女性的性腺,能够产生卵细胞和分泌雌性激素;输卵管能输送卵细胞,是受精和胚胎初期发育的场所;子宫是胚胎和胎儿发育及产生月经的场所;阴道是精子进入和胎儿产出的通道。
3.试管婴儿是指分别将卵细胞与精子取出后,置于试管内使其受精,受精卵在体外形成早期胚胎后再植入子宫,胚胎在子宫内完成发育。
【小问1详解】
结合分析可知,甲图所示女性的主要生殖器官是①卵巢,它的作用是能产生卵细胞并分泌雌性激素。
【小问2详解】
人的发育过程是:受精卵→胚泡→胚胎→胎儿→新生儿。睾丸是男性的主要性器官,能够产生精子。精子与卵细胞结合成受精卵,位置在输卵管;受精卵逐渐发育成胚泡,移动到子宫中并植入子宫内膜,怀孕开始。可见,路易丝•布朗的母亲患有输卵管堵塞,导致其父亲的睾丸产生的精子与卵细胞无法在图中的②输卵管中结合而形成受精卵,因此她的母亲长期不孕。结合分析和题图可知,试管婴儿技术是通过手术取出成熟的卵细胞,用人工方法让卵细胞和精子在体外受精并进行早期胚胎发育,然后移植到母体的③子宫内发育。
【小问3详解】
胎儿生活在子宫内半透明的羊水中,通过⑤胎盘、⑥脐带与母体进行物质交换,胎儿从母体获得所需要的营养物质和氧气,胎儿产生的二氧化碳等废物,也是通过胎盘经母体排出体外的。
32. 下图是探究馒头在口腔中的变化实验,其中的A、B、C、D表示四个实验步骤。请根据实验回答下列问题。
(1)描述D步骤加碘液后的实验现象:2号试管___。
(2)馒头在口腔中变甜与___号试管的变化相似,即口腔中的___能使部分淀粉转变成麦芽糖。
(3)C步骤中的放置于37℃的原因是___。
(4)如再要探究“温度对唾液消化淀粉是否有影响”,请完善下列设计方案。
①将B步骤的两支试管滴加等量的___。
②将C步骤中的一支试管放在37℃的温水中,另一支试管放在___中。
【答案】(1)不变蓝 (2) ①. 1 ②. 唾液 (3)模拟口腔温度
(4) ①. 唾液 ②. 0℃的冰水##80℃左右的热水
【解析】
【分析】在科学探究中,控制变量和设置对照实验是设计实验方案必须处理好的两个关键问题;由图可知:A表示在1、2号两支试管中各放入等量的馒头碎屑;B表示向1、2号两支试管中分别加入2毫升清水和2毫升唾液;C表示将两支试管放在37℃温水中水浴10分钟;D表示向两支试管中各滴加两滴碘液。
【小问1详解】
唾液中含有对淀粉有消化作用唾液淀粉酶,2号试管遇碘不变蓝,原因是淀粉被唾液淀粉酶分解成了麦芽糖。
【小问2详解】
唾液中的唾液淀粉酶将淀粉分解成了麦芽糖,使馒头在口腔中变甜,与2号试管的变化相似。
【小问3详解】
酶活性受温度的影响,高温和低温都会使酶的活性受到抑制;在人体内酶的活性最高,这说明在37℃左右酶的催化作用最强,水浴温度选择37℃是为了接近人体的体温。
【小问4详解】
若要探究“温度对唾液消化淀粉是否有影响”,①将B步骤的两支试管滴加等量的唾液;②将C步骤中的一支试管放在37℃的温水中,另一支试管放在0℃的水浴中或80℃左右的热水中。使1号试管和2号试管形成以温度为变量的对照实验。说明低温或高温对唾液淀粉酶活性的影响。
33. 科学运动有利于身体健康。为研究不同运动类型对中学生体质的影响,科研人员进行了如下实验。
I.选取某校36名初一年级的学生,分为3组,记为A、B、C。
Ⅱ.除完成学校的正常课程外,A组不进行其他锻炼,B组进行体操锻炼,C组进行跳绳锻炼。每周5次,每次45分钟。
Ⅲ.10周后,测量得到如下表所示结果。
注:肺活量体重指数=肺活量/体重
(1)实验中,A、B、C三组学生的初始体质应___,其中A组起___作用,各组实验结果应为组内学生相应数据的___。
(2)肺活量是指尽力吸气后再尽力呼气所能呼出的气体量。尽力吸气时,如图中的肋间肌和[ ]___收缩,肺___(填“扩张”或“收缩”),外界气体进入肺。
(3)由实验结果可知,___运动能增强相关肌肉的耐力和收缩力,显著增大肺活量。
(4)通过本研究发现,科学运动能够提升学生体质,但不同运动类型对体质的提升效果存在差异,由此提示同学们应___。
【答案】(1) ①. 相似 ②. 对照 ③. 平均值
(2) ①. ②膈肌 ②. 扩张
(3)跳绳 (4)参加多种体育锻炼
【解析】
【分析】对照实验是指在探究某种条件对研究对象的影响时,对研究对象进行的除了该条件不同以外,其他条件都相同的实验。根据变量设置一组对照实验,使实验结果具有说服力。一般来说,对实验变量进行处理的,就是实验组。没有处理的就是对照组。
【小问1详解】
为研究不同运动类型对中学生体质的影响,科研人员进行了如下实验:选取某校36名初一年级的学生,分为3组,记为A、B、C。除完成学校的正常课程外,A组不进行其他锻炼,B组进行体操锻炼,C组进行跳绳锻炼。每周5次,每次45分钟。实验中,A组起对照作用。为控制变量的唯一性,A、B、C三组学生的初始体质应相似。本实验以肺活量体重指数、坐位体前屈距离为检测指标来反映中学生的体质。各组最终的实验结果应为组内学生相应数据的平均值,这样可以减小误差,使结论更可靠。
【小问2详解】
呼吸时胸廓大小会发生变化。吸气时:①肋间外肌、②膈肌收缩→肋骨向上向外移动(膈肌顶部下降)→胸廓扩大、胸腔容积增大→肺扩张→肺内气压低于外界大气压→外界气体进入肺。
【小问3详解】
分析表中数据可知,跳绳运动能增强相关肌肉的耐力和收缩力,显著增大肺活量。体操运动能增强身体的柔韧性,提高坐位体前屈的成绩。
【小问4详解】
通过本研究发现,科学运动能够提升学生体质,但不同运动类型对体质的提升效果存在差异,由此提示同学们应参加多种体育锻炼。
34. 中国学生营养日的一期主题为“知营养、会运动、防肥胖、促健康”,合理营养有助于中学生的身体正常发育,健康成长。图一为人体所需的六大类营养物质,图二为消化系统结构图,图三为营养物质在消化道中的消化过程,据图回答:
(1)处于发育时期的青少年应多食用图一中___层食物,原因是这些食物中含有丰富的___,它开始被消化的部位是图二中的[ ]___,进入消化道后的化学性消化用图三中的曲线___表示。
(2)现今青少年多喜食薯片、汉堡等高热量食物,食物中的大分子营养物质最终会在图二中的[ ]___被彻底消化并吸收,在此过程中参与消化该营养物质的消化液有___。过剩的高能物质会转化成脂肪等储存在皮下及内脏器官处,可能造成肥胖。
(3)经常食用高糖类物质对消化系统会产生影响吗?有肥胖研究者分别用清水和玉米糖浆(含较高浓度的果糖,一种跟葡萄糖一样可直接被吸收的糖类)喂养体型大小、健康状况等相似的两组小鼠若干只,其他喂养食物均相同,一段时间后发现,玉米糖浆组的小鼠体重明显增加,进一步观察两组小鼠的小肠内表面结构,结果如图所示。
结果显示,玉米糖浆组的小鼠小肠内表面的小肠绒毛长度比清水组___。据此判断,玉米糖浆组小鼠因该原因增大了吸收的面积,从而使体重增加。该实验对你的饮食的启示是___。
【答案】(1) ①. BC ②. 蛋白质 ③. ⑤胃 ④. Ⅱ
(2) ①. ⑦小肠 ②. 胆汁、肠液、胰液
(3) ①. 明显变长 ②. 平时注意合理营养,少吃含糖量高的食物
【解析】
【分析】观图可知:图一中是平衡膳食宝塔,E是含糖类丰富的食物,D是含维生素和无机盐丰富的蔬菜、水果类,BC的食物含有丰富的蛋白质,A是脂肪多的食物;图二中①唾液腺、②口腔,③食道、④肝脏、⑤胃、⑥胰腺、⑦小肠、⑧大肠、⑨肛门;图三中:A是口腔,E是大肠,B是咽和食道,C是胃,D是小肠。Ⅰ在口腔就开始消化,Ⅰ为淀粉的消化过程;Ⅱ在胃开始被消化,Ⅱ是蛋白质的消化过程;Ⅲ的消化是在小肠,Ⅲ是脂肪的消化过程。
【小问1详解】
人体的生长发育以及损伤细胞的修复和更新,都离不开蛋白质。所以,处于生长发育旺盛时期的青少年应多吃图一中BC层含蛋白质丰富的食物,蛋白质在⑤胃中开始消化,最终在小肠内内分解成氨基酸,它进入消化道后的化学性消化用图③中的曲线Ⅱ表示。
【小问2详解】
⑦小肠是消化和吸收的主要场所,所以高热量食物中的脂肪最终会在图二中的⑦小肠被彻底消化并吸收,在此过程中参与消化该营养物质的消化液有胆汁、肠液和胰液。
【小问3详解】
由图可知,饲喂玉米糖浆组小鼠小肠绒毛发生的结构变化有提高肠道细胞的存活率和增加小鼠小肠绒毛的长度等,从而增大吸收面积,小鼠体重增加。糖类本身并没有危害,只是要适度摄入,该实验对我的饮食的启示是平时注意合理营养,少吃含糖量高的食物。
35. “海姆立克急救法”是抢救异物误入人体气管的方法,被称为“生命的拥抱”,动作图解如图一。图二是气体交换过程示意图,a、b、c表示生理过程,据图回答:
(1)当异物经过喉堵住患者的气管时,会影响图二中的过程___(填字母),引起呼吸困难。此时,救护者可按照图一中所示方法施救,使被救者膈顶部上升,此时膈肌处于___状态,肺内气压___(选填“大于”或“小于”)外界气压,形成较大的气流把异物冲出。
(2)呼吸道通畅后空气进入肺,再次进行过程[b]___的气体交换,该过程的原理是___。肺泡中的氧气依次穿过___进入血液,最终经过过程c到达组织细胞的___中,分解有机物,释放能量。
【答案】(1) ①. a ②. 舒张 ③. 大于
(2) ①. 肺泡与血液 ②. 气体的扩散作用 ③. 肺泡壁、毛细血管壁 ④. 线粒体
【解析】
【分析】1.呼吸运动是呼吸肌(膈肌、肋间肌等)收缩舒张引起胸廓节律性扩张与缩小的过程,也是为肺与外界进行气体交换提供原动力的过程。 呼吸运动的结果实现了肺与外界的气体交换(即肺的通气)。呼吸运动包括吸气和呼气两个过程。
2.题图二中:a肺与外界的气体交换,b肺泡内的气体交换(即肺与血液的气体交换),c组织里的气体交换(即血液与组织细胞的气体交换)。
【小问1详解】
呼吸是指人体与外界进行气体交换的过程,呼吸的全过程包括相互联系的四个环节:肺与外界的气体交换、肺泡内的气体交换、气体在血液中的运输、组织里的气体交换。结合题图可知,当异物经过喉堵住患者的气管时,会影响图二中的过程a肺与外界的气体交换,引起呼吸困难。当膈肌和肋间外肌舒张时,肋骨与胸骨因本身重力及弹性而回位,膈肌顶部升高,结果胸廓容积缩小,肺也随之回缩,造成肺内气压大于外界气压,肺内气体排出肺,完成呼气。可见,救护者可按照图一中所示方法施救,使被救者膈顶部上升,此时膈肌处于舒张状态,肺内气压大于外界气压,形成较大的气流把异物冲出。
【小问2详解】
肺是呼吸系统的主要器官,肺由大量的肺泡组成,肺泡外面包绕着丰富的毛细血管,肺泡壁和毛细血管壁都很薄(仅由一层扁平上皮细胞组成)。血液中二氧化碳的含量比肺泡中的高、氧气的含量比肺泡中的低,根据气体扩散作用的原理,血液流经肺部毛细血管时,血液中的二氧化碳透过毛细血管壁和肺泡壁扩散进入肺泡,肺泡中的氧气透过肺泡壁和毛细血管壁扩散到血液,与血液里红细胞中的血红蛋白结合。这样,经过肺泡内的气体交换,血液由静脉血变成了含氧丰富、颜色鲜红的动脉血。线粒体是细胞进行有氧呼吸作用的场所,是动植物细胞都有的一种能量转换器。可见,[b]肺与血液的气体交换过程的原理是气体扩散。肺泡中的氧气依次穿过肺泡壁、毛细血管壁进入血液,最终经过过程c组织里的气体交换,到达组织细胞的线粒体中,分解有机物,释放能量。
36. 图1、图2分别为显微镜下观察到的“小鱼尾鳍内血液的流动”及“人血涂片”示意图,图3为血液和组织细胞间的物质交换过程图。请据图回答下列问题:
(1)图1中用湿棉絮包裹在小鱼的___,在实验观察过程中,应时常往棉絮上滴加清水,这样做的目的是___。
(2)图1中“→”表示血液流动方向,由显微镜成倒像可知,甲为___(填“动脉”或“静脉”)血管。
(3)图2是人血涂片的视野,当人体有炎症时,数量高于正常值的是[___]。当①数量低于正常值或者其中所含___的含量过低时容易得___。
(4)图3中,由红细胞运送的[a]___和由血浆运输的[b]___进入组织细胞参与生命活动,组织细胞产生的[c]___进入血液。
【答案】(1) ①. 头部和躯干部 ②. 维持小鱼正常呼吸
(2)静脉 (3) ①. ③ ②. 血红蛋白 ③. 贫血
(4) ①. 氧气 ②. 营养物质 ③. 二氧化碳
【解析】
【分析】图1中甲是静脉,乙是动脉,图2中①红细胞、②血浆,③白细胞、④血小板。图3中a是氧气,b是营养物质,c是二氧化碳。
【小问1详解】
小鱼用鳃呼吸。图1中用湿棉絮包裹在小鱼头部的鳃盖和躯干部,在实验观察过程中,应时常往棉絮上滴加清水,这样做的目的是维持小鱼的正常呼吸。
【小问2详解】
图1中“→”表示血液流动方向,由显微镜成倒像可知,甲血液由分支流向主干,为静脉血管,乙血液由主干流向分支,为动脉血管。
【小问3详解】
白细胞有防御和保护的功能。当人体有炎症时,③白细胞数量高于正常值。贫血是指人体的红细胞数量或血红蛋白含量低于正常值。因此,当①红细胞数量低于正常值时或血红蛋白含量低时容易得贫血。
【小问4详解】
图丁中,由红细胞运送的[a]氧气和由血浆运输的[b]营养物质进入组织细胞参与生命活动,同时组织细胞产生的[c]二氧化碳和废物进入血液。
37. 人体是一个统一的整体,正常的新陈代谢需要各器官、系统密切协调,相互配合完成。图中①-⑧代表生理过程,1-4代表结构名称,请据图回答问题:
(1)如图,食物中的淀粉在消化道中最终被分解成[A]___,然后通过生理活动[ ]___依次穿过图中的[ ]___和[ ]___进入血液。
(2)人体呼吸全过程中,发生了气体扩散作用的生理过程是___(填数字)。
(3)小肠绒毛壁、肺泡壁和毛细血管壁共同的结构特点是___,有利于物质透过,这体现了___的生物学观点。
【答案】(1) ①. 葡萄糖 ②. ⑦吸收 ③. 2小肠绒毛 ④. 3毛细血管 (2)③④⑤⑥
(3) ①. 很薄,由一层上皮细胞构成 ②. 结构与功能
【解析】
【分析】图中1环形皱襞,2、4小肠绒毛,3毛细血管,A葡萄糖,①吸气,②呼气,③④肺泡与血液之间的气体交换,⑤⑥组织细胞与血液之间的气体交换,⑦吸收,⑧排遗。a氧气,b二氧化碳。
【小问1详解】
淀粉进入消化道后,口腔中的唾液淀粉酶能够将部分淀粉分解为麦芽糖,当淀粉和麦芽糖进入小肠后,由于小肠中的胰液和肠液中含有消化糖类的酶,因此,淀粉等糖类物质在小肠内被彻底消化为A葡萄糖。然后通过生理活动⑦吸收过程依次穿过图中的2小肠绒毛和3毛细血管进入血液。
【小问2详解】
人体内的气体交换包括③④肺泡与血液之间的气体交换,⑤⑥组织细胞与血液之间的气体交换两个过程,它们都是通过气体扩散作用完成的。
【小问3详解】
小肠绒毛壁、肺泡壁、毛细血管壁非常薄,都只由一层上皮细胞构成,有利于物质的透过,这体现了结构与功能相适应的生物学观点。
吸入的气体
呼出的气体
A
全部是氧气
全部是二氧化碳
B
氧气的量比二氧化碳的量多
二氧化碳的量比氧气的量多
C
氧气含量比呼出时高,二氧化碳含量比呼出时低
氧气含量比吸入时低,二氧化碳含量比吸入时高
D
不含水分
含有水分
检查项目
检查结果
参考值(正常值)
红细胞(RBC)
2.8×1012
男:4.0~5.5×1012
女:3.5~5.0×1012
白细胞(WBC)
16×109
4~10×109
血小板(PLT)
275×109
100~300×109
组别
肺活量体重指数(mL/kg)
坐位体前屈距离(cm)
A
45.1
7.4
B
45.2
8.6
C
52.8
7.5
相关试卷
这是一份山西省实验中学2023-2024学年七年级下学期期中生物试题(原卷版+解析版),文件包含山西省实验中学2023-2024学年七年级下学期期中生物试题原卷版docx、山西省实验中学2023-2024学年七年级下学期期中生物试题解析版docx等2份试卷配套教学资源,其中试卷共24页, 欢迎下载使用。
这是一份山东省聊城市冠县2023-2024学年七年级下学期期中生物试题(原卷版+解析版),文件包含山东省聊城市冠县2023-2024学年七年级下学期期中生物试题原卷版docx、山东省聊城市冠县2023-2024学年七年级下学期期中生物试题解析版docx等2份试卷配套教学资源,其中试卷共29页, 欢迎下载使用。
这是一份山东省诸城市实验初级中学2023-2024学年七年级下学期3月月考生物试题(原卷版+解析版),文件包含山东省诸城市实验初级中学2023-2024学年七年级下学期3月月考生物试题原卷版docx、山东省诸城市实验初级中学2023-2024学年七年级下学期3月月考生物试题解析版docx等2份试卷配套教学资源,其中试卷共42页, 欢迎下载使用。
