甘肃省礼县第一中学2023-2024学年七年级下学期期中地理试卷(原卷版+解析版)
展开
这是一份甘肃省礼县第一中学2023-2024学年七年级下学期期中地理试卷(原卷版+解析版),文件包含甘肃省礼县第一中学2023-2024学年七年级下学期期中地理试卷原卷版docx、甘肃省礼县第一中学2023-2024学年七年级下学期期中地理试卷解析版docx等2份试卷配套教学资源,其中试卷共26页, 欢迎下载使用。
注意事项:本试卷分为第一部分(选择题)和第二部分(非选择题)。满分100分,考试时间60分钟。请将答案填写在题后相应的位置。
第一部分选择题(共60分)
一、选择题(每小题2分,共60分)
读“部分大洲轮廓图”,完成下面小题。
1. 上面四幅图中表示北美洲和亚洲的一组是( )
A. ①②B. ③④C. ①④D. ②④
2. 图中②大洲与④大洲分界线是( )
A. 苏伊士运河B. 巴拿马运河C. 土耳其海峡D. 白令海峡
3. 下列有关亚洲与北美洲地理位置的描述,正确的是( )
A. 都位于西半球B. 都跨寒、温、热三带
C. 都濒临太平洋、印度洋、北冰洋D. 都与非洲相邻
【答案】1. C 2. A 3. B
【解析】
【1题详解】
读图可知,①是北美洲,②是非洲,③是欧洲,④是亚洲。结合题意,故选C。
【2题详解】
读图可知,②是非洲,④是亚洲。亚洲与非洲的分界线为苏伊士运河,A正确;巴拿马运河是南北美洲分界线,B错误;土耳其海峡是亚洲与欧洲分界线的一部分,C错误;白令海峡是亚洲与北美洲的分界线,D错误。故选A。
【3题详解】
亚洲主要位于东半球,A错误;亚洲和北美洲都被北极圈和北回归线穿过,地跨寒、温、热三带,B正确;北美洲不临印度洋,C错误;北美洲不与非洲相邻,D错误。故选B。
【点睛】亚洲地域十分辽阔,北部深入北极圈内,南部延伸到赤道以南。从海陆位置来看,亚洲东、北、南三面分别濒临太平洋、北冰洋和印度洋,西与欧洲相连,西南与非洲为邻,东隔白令海峡与北美洲相望。
《藤野先生》是鲁迅的一篇回忆性散文,记叙了作者从东京到仙台学医的几个生活片段。读“日本简图”,完成下面小题。
4. 夏季较为温和湿润的仙台市属于( )
A. 温带海洋性气候B. 地中海气候C. 亚热带季风气候D. 温带大陆性气候
5. 下列关于日本的叙述,不正确的是( )
A. 日本四大岛屿中,北海道岛所处纬度最高B. 每年春季仙台的樱花比东京的盛开得晚
C. 日本的首都东京位于九州岛D. 日本的文化具有东西方兼容的特点
【答案】4. C 5. C
【解析】
【4题详解】
日本南部属于亚热带季风气候,北部属于温带季风气候,没有温带海洋性气候、地中海气候和温带大陆性气候的分布,夏季较为温和湿润的仙台市属于亚热带季风气候。ABD错误,C正确。故选C。
【5题详解】
日本四大岛屿中,北海道岛所处纬度最高,九州岛所处纬度最低,A不符合题意;仙台的纬度比东京高,气温较低,每年春季仙台的樱花比东京盛开得晚,B不符合题意;日本的首都东京位于本州岛,C符合题意;日本不仅能够吸收外来的先进文化,还注重本国文化与外来文化的交融,是东西方文化兼容的典型,D不符合题意。故选C。
【点睛】近年来,日本加速扩大海外投资,从长远的发展战略、输出技术和交流技术、占有和控制海外市场和对本国的环境保护等方面考虑,投资建厂的对象是美国、西欧、东亚和东南亚地区。
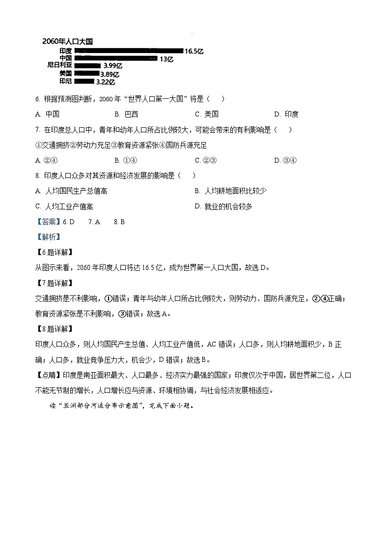
读“2060年人口大国预测示意图”,完成下面小题。
6. 根据预测图判断,2060年“世界人口第一大国”将是( )
A. 中国B. 巴西C. 美国D. 印度
7. 在印度总人口中,青年和幼年人口所占比例较大,可能会带来的有利影响是( )
①交通拥挤②劳动力充足③教育资源紧张④国防兵源充足
A. ②④B. ①④C. ②③D. ③④
8. 印度人口众多对其资源和经济发展的影响是( )
A. 人均国民生产总值高B. 人均耕地面积比较少
C. 人均工业产值高D. 就业的机会较多
【答案】6. D 7. A 8. B
【解析】
【6题详解】
从图示来看,2060年印度人口将达16.5亿,成为世界第一人口大国,故选D。
【7题详解】
交通拥挤是不利影响,①错误;青年与幼年人口所占比例较大,则劳动力、国防兵源充足,②④正确;教育资源紧张是不利影响,③错误;故选A。
【8题详解】
印度人口众多,则人均国民产生总值、人均工业产值低,AC错误;人口多,则人均耕地面积少,B正确;人口多,就业竞争压力大,机会少,D错误;故选B。
【点睛】印度是南亚面积最大、人口最多、经济实力最强的国家;印度仅次于中国,居世界第二位,人口不能无节制的增长,人口增长应与资源、环境相协调,与社会经济发展相适应。
读“亚洲部分河流分布示意图”,完成下面小题。
9. 图中河流注入印度洋是( )
A. 湄公河B. 黄河C. 叶尼塞河D. 恒河
10. 根据图中河流流向判断,亚洲的地势特征是( )
A. 中部高四周低B. 南高北低C. 西高东低D. 北高南低
【答案】9. D 10. A
【解析】
【9题详解】
选项中四条河流,湄公河和黄河都注入太平洋,叶尼塞河自南向北注入北冰洋,恒河自西北向东南注入印度洋。结合题意,故选D。
【10题详解】
从亚洲河流多由中间呈放射状注入四周海洋可以看出,亚洲的地势是中间高、四周低,中部以高原、山地为主,平原分布在四周。A正确,BCD错误。故选A。
【点睛】亚洲地面起伏很大,中部高、四周低,地形以高原、山地为主,亚洲是世界上除南极洲外平均海拔高度最高的大洲。亚洲大河多发源于中部的高原山地,顺地势呈辐射状向四周奔流入海。
11. (2017益阳模拟)“莽原缠玉带,田野织彩绸”,亚洲分布着肥沃的原野,下列平原不属于亚洲的是( )
A. 东北平原B. 恒河平原
C. 西西伯利亚平原D. 亚马孙平原
【答案】D
【解析】
【分析】
【详解】根据世界地形区的分布可知,东北平原、华北平原和西西伯利亚平原都位于亚洲,亚马孙平原位于南美洲,所以根据题意选D。
【点睛】
2023年5月18日至19日,中国—中亚峰会在古都西安顺利召开。峰会内外,中国与中亚五国各界人士充分交流,共同擘画更紧密的中国—中亚合作新蓝图。读“亚洲地理分区图”,完成下面小题。
12. 图中表示中亚的序号是( )
A. ①B. ②C. ⑤D. ⑥
13. 中亚地区有世界上最大的内陆国( )
A. 蒙古B. 哈萨克斯坦C. 吉尔吉斯斯坦D. 乌兹别克斯坦
【答案】12. D 13. B
【解析】
【12题详解】
结合所学知识,亚洲是世界上面积最大的大洲,其行政区划包含东亚、东南亚、南亚、西亚、中亚、北亚。读图可知,图中①是北亚,②是东亚,③是东南亚,④是南亚,⑤是西亚,⑥是中亚。结合题意,故选D。
【13题详解】
哈萨克斯坦位于中亚,是世界上面积最大的内陆国,国土面积272.49万km²,人口2000万,首都阿斯塔纳,与俄罗斯,乌兹别克斯坦、土库曼斯坦、吉尔吉斯斯坦、中国5国接壤。B正确,ACD错误。故选B。
【点睛】从地缘位置看,中亚地处亚欧大陆的结合部,位于俄罗斯、中国、印度、伊朗、巴基斯坦等大国或地区性大国中间的地理位置,是贯通亚欧大陆的交通枢纽,历来是东进西出和南下北上的必经之地,古代的丝绸之路途经此地。冷战结束后,中亚作为重要的战略缓冲地带,其地缘政治意义更加凸显。
14. 下列有关俄罗斯的叙述中,不正确的是( )
A. 位于亚欧大陆的北部B. 领土处在中高纬度地区
C. 人口大多集中在亚洲部分D. 北临北冰洋,东临太平洋
【答案】C
【解析】
【详解】俄罗斯是世界上面积最大的国家,地跨亚洲与欧洲,位于亚欧大陆的北部,北极圈线穿过其北部地区,领土处在中高纬度,北临北冰洋,东临太平洋,ABD不符合题意;人口大多集中在欧洲部分,C符合题意。故选C。
15. 俄罗斯人特别喜爱喝伏特加、威士忌、白兰地以及中国二锅头等烈性酒,这与当地的气候有关。俄罗斯的气候特征是( )
A. 以温带海洋性气候为主B. 冬季寒冷漫长
C. 以高原山地气候为主D. 以温带季风气候为主
【答案】B
【解析】
【详解】俄罗斯位于中、高纬度地区,以温带大陆性气候为主,冬季寒冷漫长,烈性酒可以御寒,故俄罗斯人特别喜爱喝伏特加、威士忌、白兰地以及中国二锅头等烈性酒,B正确;ACD错误。故选B。
下图为通过计算机和互联网承接国外业务的印度公司白领,完成下面小题。
16. 印度每年承接的软件外包业务约占全球软件外包市场的三分之二,被形象地称为“世界办公室”。下列有关印度发展该产业的优势条件的叙述,错误的是( )
A. 煤、铁等矿产资源丰富B. 英语普及
C. 信息技术发展较早D. 人力资源丰富,劳动力成本低
17. 印度软件外包产业的发源地是( )
A. 新德里B. 班加罗尔C. 加尔各答D. 孟买
【答案】16. A 17. B
【解析】
【16题详解】
印度人口众多,人力资源丰富,劳动力成本较低;印度是使用英语的国家,英语普及;印度一直以来很重视软件教育,信息技术发展较早,软件业发达,故BCD不符合题意。煤、铁等矿产资源并不是发展软件产业的必要资源,故A符合题意。故选A。
【17题详解】
印度的软件外包产业的发源地是班加罗尔,位于印度的南部,印度的班加罗尔以生产计算机软件而闻名于世,被称为“南亚硅谷”。B正确,ACD错误,故选B。
【点睛】印度的麻纺织工业中心是加尔各答;印度的棉纺织工业中心是孟买,印度的班加罗尔以生产计算机软件而闻名于世,被称为“南亚硅谷”。
18. 菲律宾薄荷岛中部丘陵上的草在雨季时为绿色,旱季时被炎热的太阳晒干变成咖啡色,酷似巧克力,因此得名“巧克力山”。读“薄荷岛的气候资料图”可知,能够欣赏到咖啡色“巧克力山”的最佳时间是( )
A. 3~4月B. 5~6月C. 7~8月D. 9~10月
【答案】A
【解析】
【详解】菲律宾薄荷岛中部为丘陵,丘陵上的草在雨季时为绿色,旱季时则被热的太阳晒干变成咖啡色,酷似巧克力,因此得名“巧克力山”。读图可知,菲律宾为热带季风气候,6-10月为雨季,11月-次年5月为旱季,能够欣赏到咖啡色“巧克力山”的最佳时间是3~4月,A正确,故选A。
春节期间,家住福建的张先生到东南亚旅游,下图为“东南亚地图”。完成下面小题。
19. 马六甲海峡被称为东南亚十字路口的“咽喉”,下列对其位置描述正确的是( )
A. 沟通了太平洋和印度洋B. 位于北回归线附近
C. 位于中南半岛与巴厘岛之间D. 是美洲、非洲到东亚的最短海上路线
20. 张先生能在东南亚地区看到的建筑是( )
A. B. C. D.
【答案】19. A 20. C
【解析】
【19题详解】
读图可得,马六甲海峡位于赤道附近,该海峡位于马来半岛和苏门答腊岛之间,是沟通太平洋与印度洋的天然水道,是欧洲、非洲到东亚的最短海上路线。A正确,BCD错误。故选A。
【20题详解】
印度泰姬陵位于南亚地区,法国圣保禄圣路易教堂位于欧洲西部,缅甸仰光大金塔位于东南亚地区,北京白云观位于东亚地区。结合题意,故选C。
【点睛】东南亚地区绝大部分位于热带,其旅游资源丰富,有丰富的热带自然景观、众多美丽的沙滩和岛屿,以及许多名胜古迹和独特的风土人情,成为该地区丰富的旅游资源,吸引着世界各地的旅游者。如缅甸仰光的大金塔、印度尼西亚的婆罗浮屠、柬埔寨的吴哥窟、泰国曼谷的水上市场、越南的下龙湾、花园城市新加坡等。
2023年4月24日,九州岛的樱岛火山再次喷发,比4月8日的两次喷发规模更大。读“世界局部板块分布示意图”,完成下面小题。
21. 九州岛火山地震频发是因其位于( )
A. 太平洋板块与亚欧板块交界处B. 太平洋板块与美洲板块交界处
C. 太平洋板块与南美洲板块交界处D. 太平洋板块与印度洋板块交界处
22. 当地震发生时,下列自我保护的应急措施中,不正确的是( )
A. 在高层室内时迅速躲在牢固的桌子下面B. 在室外时远离高大建筑等危险环境
C. 有震感时近水不近火,伏而待定D. 住在高层时应快速乘电梯撤离
【答案】21. A 22. D
【解析】
【21题详解】
九州岛位于太平洋板块与亚欧板块的挤压碰撞处,地壳活动频繁,多火山地震灾害,与美洲板块、印度洋板块无关,A正确,BCD错误;故选A。
【22题详解】
当地震发生时,在高楼室内要躲到空间较小的墙角或迅速躲在牢固的桌子下面,最主要的是注重人身安全,不能乘坐电梯离开,以免断电被困,A正确,D错误;在室外时远离高大建筑等危险环境,B正确;有震感时近水不近火,伏而待定,C正确;故选D。
【点睛】全球岩石圈划分为六大板块:太平洋板块、亚欧板块、非洲板块、美洲板块、印度洋板块和南极洲板块;板块内部,地壳运动稳定;板块与板块交界处,地壳运动活跃。
同一天里,我们生活的大洲有人因炎热而纳凉,有人因寒冷而烤火,有人为雨水过多而发愁,有人为长期干旱而忙碌。完成下面小题。
23. 上述生活场景主要说明我们生活的大洲( )
A. 范围大,各地气候差异大B. 地理位置优越,自然环境优美
C. 人口多,人们的适应能力不同D. 地域广,各地风俗习惯不同
24. 亚洲气候类型复杂多样的主要原因是( )
A. 大部分地区处在高纬度地区B. 位于东半球
C. 跨纬度广,东西距离长D. 四面濒临海洋
【答案】23. A 24. C
【解析】
【23题详解】
结合材料可知,我们生活的大洲是亚洲,亚洲面积广大,地跨寒、温、热三带,且地形复杂多样,除温带海洋性气候以外,世界上的各种气候在亚洲都有分布,所以在亚洲同一天里,有人因炎热而纳凉,有人因寒冷而烤火,有人为雨水过多而发愁,有人为长期干旱而忙碌。结合题意,A正确,跟BCD无关,故选A项。
【24题详解】
影响气候的因素主要有地形、纬度位置、海陆位置等。亚洲是跨纬度最广,东西距离最长的大洲,且地形复杂多样,河湖众多,是造成亚洲气候复杂多样的主要原因,使亚洲常常是 "寒暑并存,干湿同在";C正确。亚洲气候复杂多样 与处在东西半球无关;亚洲大部分位于中纬度,亚洲只有三面濒临大洋。ABD错误。故选:C。
【点睛】亚洲是世界第一大洲,面积最大、跨纬度最广、东西距离最长,且人口最多,其气候类型是复杂多样、季风气候显著、温带大陆性气候分布广。
西伯利亚是俄罗斯的一个重要开发区,下图为俄罗斯某区域示意图。据此完成下面小题。
25. 图中信息能够反映( )
A. 气候条件优越
B. 地势北高南低
C. 人口分布不均
D 热带雨林广布
26. 有关图中人口分布说法正确的是( )
A. 北部临近北冰洋,交通发达,人口稠密
B. 北部资源丰富,经济发达,人口稠密
C. 南部地势低平,农业发达,人口与城市密集
D. 南部纬度较低,气温较高,人口与城市密集
【答案】25. C 26. D
【解析】
【25题详解】
读图可知,该图为人口密度和矿产资源分布图,从图中可以看出,南部人口较密集,北部人口稀硫所以可以得到的信息是人口南多北少,人口分布不均,C正确;俄罗斯地区纬度高,气候条件恶劣,A错误;地势南高北低,B错误;俄罗斯气候以温带大陆性气候为主,并非热带雨林气候,D错误。故选C。
【26题详解】
俄罗斯地处中、高纬度地区,以温带大陆性气候为主,冬季严寒而漫长,夏季凉爽而短促。俄罗斯亚洲部分南部纬度较低,气温较高,人口、城市密集,但并不是地势低平,多山地,D正确,C错误;北部纬度高,气温低,人口、城市稀疏,AB错误。故选D。
【点睛】俄罗斯领1707万平方千米,是世界上面积最大的国家,俄罗斯地跨亚欧两大洲,其工业和城市主要分布在欧洲部分。首都莫斯科位于东欧平原,既是全国最大的城市和综合性工业中心,也是俄罗斯的政治、文化和交通中心。全国第二大城市圣彼得堡是波罗的海沿岸的重要海港,符拉迪沃斯托克(海参崴)是太平洋沿岸的主要海港,摩尔曼斯克是北冰洋沿岸的主要海港。
农业在印度占有重要地位。读“印度农作物分布图”,完成下面小题。
27. 从农作物的分布图可知,图例中的①②⑤分别代表( )
A. 小麦、水稻、棉花B. 水稻、小麦、棉花C. 小麦、水稻、黄麻D. 水稻、小麦、茶叶
28. 畜牧业在印度的经济中占有重要地位,而牛是其主要信仰中的圣兽。印度人主要信奉的是( )
A. 印度教B. 佛教C. 基督教D. 伊斯兰教
【答案】27. B 28. A
【解析】
【27题详解】
读图可知,①分布于恒河下游及沿海地区,主要是水稻,水稻喜湿热的气候,生长期间需要有充足的水分供给,地势要求平坦,恒河下游及沿海平原地区降水丰沛,地势低平,适合水稻的生长;②分布在恒河上游地区、德干高原西北部,主要是小麦,小麦喜温凉气候,比较耐旱,恒河上游地区及德干高原西北部海拔高,降水相对少适合小麦的生长;⑤主要分布在德干高原西部,主要是棉花。故B正确,ACD错误。故选B。
28题详解】
印度是一个多信仰的国度,其中印度教占主要地位约占全国人口的80%,而牛作为印度教里面的圣兽,被印度教徒所崇敬,故A正确,BCD错误。故选A。
【点睛】印度的农作物主要有水稻、小麦、棉花、黄麻、茶叶等。由于国土辽阔,自然条件和经济条件不尽相同,农业生产存在明显的地域差异。印度盛产水稻,主要分布于西部沿海地区、孟加拉国西部。然后是小麦,一般是分布于西北部的少雨地带。印度的经济作物有黄麻、棉花、茶叶等,主要分布有恒河下游地区和高原西部、东北坡地。
日本是一个善于吸收外来先进文化的国家,完成下面小题。
29. 日本占绝对优势的民族和传统民族服装是( )
A. 波斯民族,西服B. 大和民族,和服
C. 美利坚民族,旗袍D. 哈萨克民族,牛仔服
30. 日本文化、艺术受中国的影响,最明显地表现在( )
A. 古代建筑、文字方面B. 语言方面C. 农业技术方面D. 工业技术方面
【答案】29. B 30. A
【解析】
【29题详解】
日本占绝对优势的民族是大和民族,传统服装是和服。故B符合题意,ACD不符合题意。故选B。
【30题详解】
日本是一个善于吸收外来先进文化的国家,日本与中国很早就有文化交流,像文字、传统建筑、宗教、传统服饰和饮食等方面都反映出中国文化的影响。日本文化受中国的影响表现在很多方面,其中最明显的是建筑和文字方面。故选A。
【点睛】在古代,日本的文化受我国影响很大.在近现代,欧美文化广泛影响到日本社会,尤其是在科学技术和文学艺术等方面.当代日本文化既保留有民族的传统内容,又兼有东西方文化的特色。
第二部分非选择题(共40分)
二、综合题(共40分)
31. 俄罗斯与日本互邻国,读“俄罗斯和日本示意图”,完成下列问题。
(1)俄罗斯地跨亚欧两大洲,是一个传统意义上的____洲国家,日本与俄罗斯隔____海相望。
(2)俄、日两国工业均十分发达,但两国工业的分布特点及原因显著不同。俄罗斯____资源丰富,重工业发达,其中以首都____为中心的工业区最发达;与俄罗斯相比,日本国土面积狭小,资源缺乏,需要大量进口____,工业区主要分布在太平洋沿岸和____沿岸地区。
(3)俄罗斯欧洲部分铁路密集,亚洲部分铁路稀疏,受气候等因素影响,集中分布在____部地区,亚洲部分铁路线这样分布的原因是____(答出两点)。
【答案】(1) ①. 欧 ②. 日本
(2) ①. 矿产 ②. 莫斯科 ③. 原料和燃料 ④. 濑户内海
(3) ①. 南 ②. 南部地区纬度较低,气温较高;矿产资源丰富等
【解析】
【分析】本大题以俄罗斯和日本示意图为材料,涉及日本的地理位置、地形、工业分布,俄罗斯的地理位置、资源和交通等相关内容,考查学生掌握课本知识的能力和综合思维的地理素养。
【小问1详解】
俄罗斯是世界上面积最大的国家,位于亚欧大陆北部,地跨亚欧两大洲,由于其人口、城市和经济主体主要位于欧洲部分,因此是一个传统意义上的欧洲国家。从海陆位置看,俄罗斯濒临北冰洋和太平洋,日本位于太平洋,两国互为邻国,隔日本海相望。
【小问2详解】
俄罗斯发展工业的主要优势是煤炭、铁矿、石油和天然气等矿产资源丰富,俄罗斯重工业发达,有莫斯科工业区、圣彼得堡工业区、乌拉尔工业区、新西伯利亚工业区,其中以莫斯科为中心的莫斯科工业区是最大的工业区,也是俄罗斯最发达的工业区。日本国土狭小,国内缺乏原料和燃料,国内市场狭小,需要进口原料和燃料,出口工业产品,工业对外依赖性强,工业主要分布在太平洋沿岸和濑户内海沿岸。
【小问3详解】
俄罗斯欧洲部分铁路密集,亚洲部分铁路稀疏,西伯利亚大铁路在亚洲部分之所以选择在南部修建,主要是由于北部有多年的冻土的沼泽,不利于铁路修建,南部虽然多山,但南部纬度低、气温较高,加上南部矿产资源丰富,人口和城市更集中,有多个邻国。
32. 2023年12月12日至13日,大湄公河次区域便利货物及人员跨境运输协定第八次联合委员会会议在海口召开,中国、越南、柬埔寨、老挝、缅甸、泰国签署了谅解备忘录。读“东南亚地区及民居示意图”,完成下列问题。
(1)湄公河是亚洲流经国家最多的河流,在我国被称为____。
(2)大湄公河次区域国家间的经济合作属于“____”(填“南南合作”或“南北对话”),加强该区域互联互通是区域发展的一大推动力。
(3)湄公河流经的内陆国a是____,该国家位于东南亚地区的中南半岛,中南半岛的地形特征是____,____,受地势的影响,河流大致的流向是____。
(4)为了促进区域经济发展,请举例说明中国可以与东南亚国家开展合作的具体领域。
【答案】(1)澜沧江 (2)南南合作
(3) ①. 老挝 ②. 山河相间 ③. 纵列分布 ④. 自北向南流
(4)基础设施建设;农产品销售;旅游业发展等。
【解析】
【分析】本题以“东南亚地区及民居示意图”为材料,涉及东南亚的河流、国家、地形、农业等知识点,考查学生对东南亚的掌握程度。
【小问1详解】
湄公河是中南半岛长度最长的河流,其发源于我国青藏高原,在我国叫做澜沧江,该河流经了东南亚的缅甸、泰国、老挝、越南、柬埔寨5个国家,注入太平洋,是亚洲流经国家最多的河流。
【小问2详解】
中国、越南、柬埔寨、老挝、缅甸、泰国等国均属于发展中国家,因此大湄公河次区域国家间的经济合作属于“南南合作”。
【小问3详解】
读图可知,图中a国是东南亚地区唯一的内陆国—老挝。中南半岛高山和大河由北向向南延伸,因此形成了山河相间、纵列分布的地表形态;北部分布比较多的山脉,而南部是沿海平原地形,所以地势大致是北高南低,河流受到地势北高南低的影响,因此河流流向大致是自北向南流。
【小问4详解】
东南亚地区与我国距离邻近,大部分地处热带,是世界上重要的热带经济作物产地,而且旅游景点众多,旅游资源丰富,东南亚各国多为发展中国家,与我国相比经济较为落后,基础设施建设较为落后,因此我国与东南亚国家开展合作的具体领域包括基础设施建设;农产品销售;旅游业发展等。
33. 某学校地理兴趣小组开展了一次印度的“纸上种田”活动。读“印度地形与农业分布图”(图1)“印度年降水量分布图”(图2)和“印度农作物分布图”(图3),完成下列问题。
(1)探明地形:观察图1可知,印度的地形大致可以分为三部分,北部是喜马拉雅山脉,中部①是____平原,南部为德干高原。耕地面积广,为粮食生产提供有利条件。
(2)关注气候:印度以____气候为主,乞拉朋齐因地处山地的____(填“迎风”或“背风”)坡,降水丰富,成为“世界雨极”。
(3)寻找原因:观察图2可知,7月在作物生长期间,由于____(填风向)季风的不稳定,____灾害频繁,从而导致农作物歉收。
(4)作物种植:根据作物的生长习性,在图3中的甲、乙两地中进行选择,水稻宜种植在____地,原因是____(答出两点)。
(5)产品发展:棉花也是印度重要的农作物,是纺织工业的重要原料,从原料产地来看,图3的四个城市中最适宜发展棉纺织工业的是____。
【答案】(1)恒河 (2) ①. 热带季风 ②. 迎风
(3) ①. 西南 ②. 旱涝
(4) ①. 乙 ②. 地形平坦,土壤肥沃;灌溉水源充足
(5)孟买
【解析】
【分析】本大题以印度年降水量分布图和印度农作物分布图为材料,设置五道小题,涉及印度的地形、气候、农业、工业等内容,考查学生对相关知识的掌握程度。
【小问1详解】
印度的地形大致可以分为三部分,北部是喜马拉雅山脉,中部是①恒河平原,南部为②德干高原,地势南北高,中部低。印度耕地面积广,为粮食生产提供有利条件。
【小问2详解】
读图可知,印度以热带季风气候为主,全年高温,分旱雨两季;印度降水量在1000毫米以上的地区主要分布在印度东北部以及西部沿海地区,其中乞拉朋齐因地处山地的迎风坡,降水丰富,是世界上降水量最大的地区,被称为“世界雨极”。
【小问3详解】
作物在生长期间,7月由于来自印度洋的西南季风不稳定,容易遭受气象灾害,旱涝灾害频繁;若该季风来得早,去得晚,或风力太强,就容易造成洪涝灾害;若该季风来得晚,去得早,或风力太弱,就容易造成旱灾;从而导致农业歉收。
【小问4详解】
水稻喜温喜湿,适宜种植在降水丰富的乙地,乙地位于恒河平原中下游,地形平坦,土壤肥沃;灌溉水源充足。
【小问5详解】
棉花喜光照,图中四城市中,孟买位于德干高原西部,气候比较干燥,多晴朗天气,有利于棉花生长;而且土地肥沃,灌溉便利;适宜种植棉花,孟买最适宜发展棉纺织工业。
34. 此前,日本国土地理院宣布日本的岛屿数量有1.4万多个,相较于日本之前公开的6000多个岛屿数量,激增了1倍左右。日本介绍,由于测量技术的进步等原因,此次测量出来的岛屿比上一次多了很多。就此在国际上引发了大范围的讨论。下图为“日本地区简图”,据此完成下列问题。
(1)日本由四个大岛及其附近的一些小岛组成,其中纬度最高的A岛是____岛;受国土面积狭小、地形多____、____的影响,日本河流的流程短、流速____,水能资源丰富。
(2)日本由于四面环海,气候的____性特征明显,与亚洲同纬度其他地区相比,冬季气温较____(填“高”或“低”)。
(3)日本作为一个岛国,资源十分有限,高度依赖国际资源以满足国内需求,但在日本声明更多岛屿的主权之后,这将会让日本拥有其丰富的____资源以及航道资源。
【答案】(1) ①. 北海道 ②. 山地 ③. 丘陵 ④. 快
(2) ①. 海洋 ②. 高 (3)渔业
【解析】
【分析】本题以“日本地区简图”为材料,涉及日本的领土构成、气候和资源等知识点,考查学生对所学知识的分析运用能力。
【小问1详解】
读图可知,日本由四个大岛及其附近的一些小岛组成,其中纬度最高的A岛是北海道岛,面积最大的B岛是本州岛。日本受国士面积狭小、地形多山地丘陵的影响,河流流程短、流速快,再加上降水丰富,河流水量大,因此水能资源丰富。
【小问2详解】
根据所学知识可知,日本夏季盛行来自太平洋的东南风,冬季盛行来自日本海的西北风,日本的季风气候具有明显的海洋性的特征,主要特征是冬季较温和,夏季较凉爽,与亚洲同纬度相比,冬季气温较高。
【小问3详解】
日本位于亚洲东部,作为一个岛国,面积较小,资源十分有限,高度依赖国际资源满足国内需求,但在日本声明更多岛屿的主权之后,这将会让日本拥有海岛附近丰富的海洋渔业资源,以及航道资源,使得其海洋运输更加便捷。
相关试卷
这是一份广西岑溪市糯垌中学2023-2024学年七年级下学期期中地理试卷(原卷版+解析版),文件包含广西岑溪市糯垌中学2023-2024学年七年级下学期期中地理试卷原卷版docx、广西岑溪市糯垌中学2023-2024学年七年级下学期期中地理试卷解析版docx等2份试卷配套教学资源,其中试卷共20页, 欢迎下载使用。
这是一份江西省安福中学2023-2024学年七年级下学期期中地理试题(原卷版+解析版),文件包含江西省安福中学2023-2024学年七年级下学期期中地理试题原卷版docx、江西省安福中学2023-2024学年七年级下学期期中地理试题解析版docx等2份试卷配套教学资源,其中试卷共19页, 欢迎下载使用。
这是一份湖南省祁阳市永州陶铸中学2023-2024学年七年级下学期期中地理试卷(原卷版+解析版),文件包含湖南省祁阳市永州陶铸中学2023-2024学年七年级下学期期中地理试卷原卷版docx、湖南省祁阳市永州陶铸中学2023-2024学年七年级下学期期中地理试卷解析版docx等2份试卷配套教学资源,其中试卷共20页, 欢迎下载使用。

