湖北省丹江口市2023-2024学年七年级下学期期中生物试题(原卷版+解析版)
展开
这是一份湖北省丹江口市2023-2024学年七年级下学期期中生物试题(原卷版+解析版),文件包含湖北省丹江口市2023-2024学年七年级下学期期中生物试题原卷版docx、湖北省丹江口市2023-2024学年七年级下学期期中生物试题解析版docx等2份试卷配套教学资源,其中试卷共17页, 欢迎下载使用。
七年级生物试卷
(本试题卷共 6 页,满分 50 分,考试时间 50 分钟)
★祝考试顺利 ★
一、选择题(下列各题的四个选项中,只有一个正确答案,请将正确选项的字母填到相应的答案栏中、每题2分,共20分)
为积极应对人口老龄化,中共中央于2021年5月31日提出,一对夫妇可以生育三个孩子。艾丹江同学的妈妈欲再生一个孩子,因为输卵管堵塞,一直没有成功。据此完成下面小题。
1. 输卵管堵塞造成的后果是( )
A. 不能产生卵细胞B. 不能产生雌性激素
C. 精子与卵细胞不能结合D. 胚胎的发育得不到营养
2. 为优化年龄结构,我国逐步实施三孩生育政策,下列关于人生殖和发育的说法中错误的是( )
A. 受精卵植入子宫内膜的过程叫怀孕
B. 新生命诞生的起点是受精卵
C. 胚胎发育初期营养来源于卵黄
D. 成熟胎儿和胎盘从母体阴道产出的过程叫分娩
3. 艾丹江今年15岁,喉结变突出,声音变得低沉,还长出胡须和腋毛等。引起他的这些变化直接相关的器官和物质分别是( )
A. 睾丸、精子B. 睾丸、雄性激素
C. 子宫、雌性激素D. 卵巢、雌性激素
【答案】1. C 2. A 3. B
【解析】
【分析】生殖细胞包括睾丸产生的精子和卵巢产生的卵细胞,含精子的精液进入阴道后,精子缓慢地通过子宫,在输卵管内与卵细胞相遇,有一个精子进入卵细胞,与卵细胞相融合,形成受精卵;受精卵不断进行分裂,逐渐发育成胚泡;胚泡缓慢地移动到子宫中,最终植入子宫内膜,这是怀孕。胚泡中的细胞继续分裂和分化,逐渐发育成胚胎,并于怀孕后8周左右发育成胎儿,胎儿已具备人的形态;胎儿生活在子宫内半透明的羊水中,通过胎盘、脐带从母体获得所需要的营养物质和氧气,胎儿产生的二氧化碳等废物,也是通过胎盘经母体排出体外的。怀孕到40周左右,胎儿发育成熟,成熟的胎儿和胎盘一起从母体的阴道排出,即分娩。
【1题详解】
受精卵的形成部位在输卵管,输卵管堵塞造成精子和卵细胞不能相遇结合,无法形成受精卵。也就是说不能自然受孕,故ABD错误,C正确。
故选C。
【2题详解】
A.胚泡缓慢地移动到子宫中,最终植入子宫内膜,这是着床,即怀孕,故A错误。
B.新生命诞生的起点是受精卵,故B正确。
C.胚胎发育初期的营养来源于卵黄,故C正确。
D.妊娠到38周左右时,有独立存活能力的胎儿和胎盘从母体的阴道排出的过程叫做分娩,故D正确。
故选A。
【3题详解】
喉结变突出,声音变得低沉,还长出胡须和腋毛等,这属于男性的第二性征。男性的第二性征是由雄性激素调节产生的,雄性激素是由男性的主要性器官睾丸产生的,故ACD错误,B正确。
故选B。
2023年5月20日是第34个“中国学生营养日”,主题为“科学食养,助力儿童健康成长”,目的在于宣传学生时期营养的重要性。据此完成下面小题。
4. 下列营养物质中,都能被学生直接吸收的是( )
A. 水、淀粉、脂肪酸B. 水、维生素、蛋白质
C. 水、脂肪、无机盐D. 水、葡萄糖、氨基酸
5. 下列关于合理膳食的说法,不正确的是( )
A. 每天以蔬菜和水果为主食,以补充身体生长、发育等生理活动所需的营养
B. 不吃发霉的食物,因为长期吃发霉的食物容易诱发癌症
C. 全天热量分配中,早、中、晚三餐比例为3∶4∶3
D. 少吃太咸的食物,食盐摄入过多,患高血压的风险会增大
【答案】4. D 5. A
【解析】
【分析】(1)食物中含有六大类营养物质:蛋白质、糖类、脂肪、维生素、水和无机盐,每一类营养物质都是人体所必需的。
(2)合理营养是指全面而平衡的营养。“全面”是指摄取的营养素种类要齐全;“平衡”是指摄取各种营养素的量要合适,与身体的需要要保持平衡。
【4题详解】
人体生活需要的六大类营养物质是:糖类、蛋白质、脂肪、维生素、水和无机盐。水、无机盐、维生素是小分子的物质,不需要经过消化,可以被人体直接吸收,而淀粉、脂肪、蛋白质等物质不能被直接吸收,分别被分解成葡萄糖、甘油和脂肪酸、氨基酸后被吸收。因此,水、葡萄糖、氨基酸都能被学生直接吸收,ABC不符合题意,D符合题意。
故选D。
【5题详解】
A.根据平衡膳食宝塔,均衡的摄取五类食物。我们每天吃的食物应以谷类为主,包括面包、薯类、面食类等。多吃蔬菜、水果,补充维生素和无机盐。每天以牛奶、蛋、蔬菜水果为主食,没有糖类作为主要能源物质,营养不合理,A错误。
B.发霉变质的食物含有毒素,长期吃霉变的食物容易诱发癌变,B正确。
C.为了保持身体健康,必须保证每日三餐,按时进餐,在每日摄入的总能量中,早、中、晚餐的能量比例为3:4:3左右,C正确。
D.现在的膳食要求是低盐低糖,不常吃太咸、太甜的食品,因为太咸易使人血压升高,太甜的食品易引发糖尿病,D正确。
故选A。
2023年苏炳添在瑞典哥德堡迎来赛季首秀,在世界田联室内巡回赛男子60米比赛中,更是突破6秒60大关获得了冠军。苏炳添是亚洲“飞人”,也是世界上跑得最快的大学教授。他曾说:“只要没离开跑道一天,肯定会给自己设定更高的目标,每天进步一点点。”据此完成下面小题。
6. 苏炳添跑步赛场上,尽量用鼻呼吸而不用口呼吸。下列原因不合理的是( )
A. 鼻腔内的鼻毛能阻挡灰尘,清洁空气
B. 鼻黏膜分泌的黏液能清洁和湿润空气
C. 鼻黏膜内丰富的毛细血管能温暖空气
D. 鼻黏膜内有嗅觉细胞,能分辨气味
7. 当苏炳添“用力”呼气时,膈肌的变化是( )
A. 收缩变为舒张B. 舒张变为收缩
C. 顶部下降D. A、C两项都是
【答案】6. D 7. A
【解析】
【分析】人体的呼吸系统由肺和呼吸道组成。肺是呼吸系统的主要器官,位于胸腔内,左右各一个,是气体交换的场所。呼吸道包括鼻、咽、喉、气管、支气管,是气体进出肺的通道。呼吸道不仅是气体的通道,能保证气体顺畅通过,还能对吸入的气体进行处理,使到达肺部的气体温暖、湿润、清洁。不过,呼吸道对空气的处理能力是有限的,因此保持环境中的空气新鲜、清洁是非常重要的。
【6题详解】
A.鼻腔前部生有鼻毛能阻挡灰尘,清洁空气,A正确。
B.鼻腔内表面有黏膜,可以分泌黏液,能清洁和湿润空气,B正确。
C.黏膜 中还分布着丰富毛细血管,里面流动着丰富的血液,能温暖空气,C正确。
D.苏炳添跑步尽量用鼻呼吸而不用口是因为呼吸道能对吸入的气体进行处理,使到达肺部的气体温暖、湿润、清洁。鼻黏膜内有嗅觉细胞,能分辨气味与此无关,D错误。
故选D。
【7题详解】
呼气时,膈肌舒张,顶端回升,胸廓的上下径缩小。肋骨间的肌肉舒张,肋骨和胸骨向下向内运动,胸廓前后左右径减小,肺内的气体压力变大,于是气体出肺。故A正确,BCD不正确。
故选A。
随着科技的进步,智能手机对人们的日常健康管理逐渐产生重要影响,其中一个可能的方面是监测心脏。据发表在《欧洲心脏杂志—数字健康》上的论文,英国伦敦大学国王学院与荷兰马斯特里赫特大学的研究人员开发出了一款应用程序,旨在将智能手机“化身”为电子听诊器,能可靠记录用户的心跳,医生可据此来远程监控心脏状况。据此完成下面小题。
8. 未来我们可能能实现通过普通智能手机记录心脏跳动的声音,进而诊断心脏健康问题。下列有关心跳的叙述,错误的是( )
A. 中医上可通过切脉来获得心跳,切脉的位置是手腕处的桡静脉
B. 人的每分钟脉搏与心跳的次数一样
C. 新生儿的心率一般快于成年人
D. 成年人在平静状态时的心率一般为75次/分
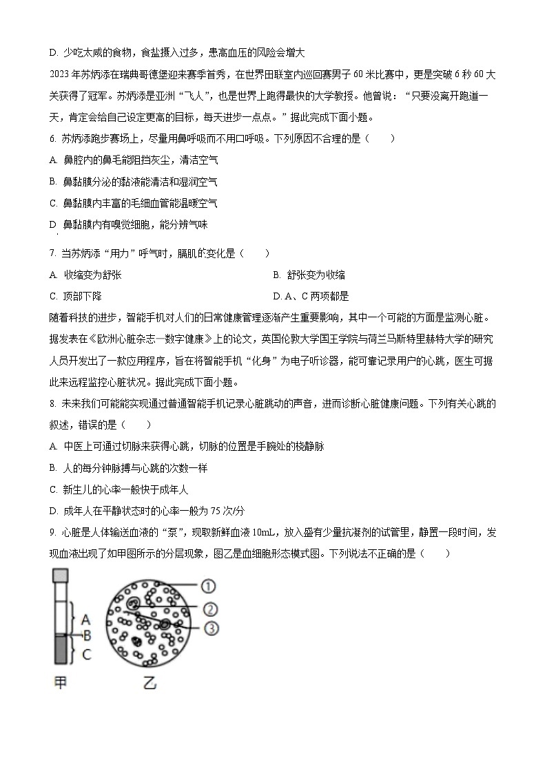
9. 心脏是人体输送血液的“泵”,现取新鲜血液10mL,放入盛有少量抗凝剂的试管里,静置一段时间,发现血液出现了如甲图所示的分层现象,图乙是血细胞形态模式图。下列说法不正确的是( )
A. 血液由血浆和血细胞组成
B. 甲图中的C部分对应乙图中的细胞①
C. 毛细血管只允许①单行通过
D. 细胞②和③都不能用来做DNA亲子鉴定
10. 假如出意外急需输血治疗。下列关于输血和血型的说法,错误的是( )
A. 根据“缺什么补什么”的原则,对于烧伤患者可以只输入血浆成分,提高治疗效果
B. 我国实行无偿献血制度,七年级学生小敏可以积极参与献血活动
C. 橡皮管扎紧手臂时,在橡皮管下端鼓起的血管是静脉
D. 输血时若血型不合,红细胞会发生凝集现象,产生危险
【答案】8. A 9. D 10. B
【解析】
【分析】(1)单位时间内(一分钟)心脏跳动的次数叫心率。性别、年龄、健康状况、运动状态不同心率不同。心脏收缩和舒张时引起动脉发生弹性扩张和弹性回缩,就形成了脉搏,故脉搏是指动脉的搏动,通常用桡动脉处的脉搏来感知本人的心率。
(2)血液由血浆和血细胞两部分组成,血浆呈淡黄色,半透明,血浆中含有大量的水,还含有蛋白质、葡萄糖、无机盐等,血浆的主要功能是运载血细胞,运输养料和废物。血细胞包括红细胞、白细胞、血小板。红细胞无细胞核,呈两面凹的圆饼状;白细胞有多种,有细胞核,比红细胞大,数量少;血小板比红细胞和白细胞都小得多,形状不规则,没有细胞核。图甲中,A血浆,B白细胞和血小板,C红细胞。图乙中,①红细胞,②白细胞,③血小板。
(3)我国实行无偿献血制度,提倡18~55周岁的健康公民自愿献血。输血时,如果受血者和输血者的血型不合,输血后受血者体内的红细胞会凝集成团,阻碍血液循环,导致严重的不良反应甚至死亡。因此,输血时应以输同型血为原则。
【8题详解】
A.人的心率和脉搏的跳动频率都是一样的,中医通常通过切脉来获得心跳频率,脉搏是动脉的搏动,桡动脉的埋藏较浅,易于感知,因此,切脉的位置是手腕处的桡动脉,A错误。
B.心脏收缩和舒张时引起动脉发生弹性扩张和弹性回缩,就形成了脉搏,心脏跳动的同时引起了脉搏,因此,每分钟脉搏与心跳次数一样,B正确。
C.新生儿生命活动旺盛,血液循环速率快,因此,新生儿的心率一般快于成年人,C正确。
D.成年人在平静状态下心率平均每分钟约75次,D正确。
故选A。
【9题详解】
A.血液由血浆和血细胞两部分组成,A正确。
B.将新鲜的血液加入抗凝剂后,血液出现分层现象,下层红色的C部分是红细胞,红细胞是数量最多的血细胞,图乙中,细胞①是红细胞,B正确。
C.毛细血管的内径很小,只允许①红细胞单行通过,C正确。
D.DNA是生物的主要遗传物质,主要存在于细胞的细胞核中。细胞②白细胞有细胞核,③血小板很小,没有细胞核,因此,细胞③血小板不能用来做DNA亲子鉴定,D错误。
故选D。
【10题详解】
A.成分输血是根据病人病情的需要,有针对性地选用不同的血液成分进行输血。身体大面积烧伤的病人,其伤面有大量液体渗出,患者丢失的主要是血浆,如果输全血,可能使体内红细胞浓度过高,增加血液的粘滞性而影响血液循环,故应输入血浆,A正确。
B.我国实行无偿献血制度,提倡18~55周岁的健康公民自愿献血。七年级学生小敏不满18岁,不能参加无偿献血,B错误。
C.在静脉注射时,常用橡皮管扎紧上臂,阻断的是静脉,静脉中血流的方向是血液从全身各处运到心脏,即从外流向心脏。橡皮管扎紧手臂时,在橡皮管下端鼓起的血管是静脉,C正确。
D.输血时,如果受血者和输血者的血型不合,输血后受血者体内的红细胞会凝集成团,阻碍血液循环,导致严重的不良反应甚至死亡,D正确。
故选B。
二、非选择题
11. 近年来,我国中小学生肥胖的情况日趋严重。下图分别是“平衡膳食宝塔”和人体食物消化示意图。请据图回答问题。
(1)身体发胖,一方面与缺少运动有关,另一方面是因为摄入的糖类和脂肪过多。图甲“平衡膳食宝塔”中的谷类富含______,食用油富含______。
(2)钟南山院士在疫情期间分享了他的养生之道,其中一点就是从小养成喝牛奶的习惯。同学们正处于青少年生长发育阶段,每天应该多吃图中的______(填标号)食物,因为这些食物富含的蛋白质是建造和修复身体的原料。
(3)图乙是淀粉、蛋白质、脂肪三类营养物质的消化曲线。由曲线可以看出,三类营养物质消化的主要场所是图中[D]______。部位D的消化液含有______,曲线Ⅱ表示______的消化过程。
(4)“复合多酶片”是治疗消化不良的常用药。说明书注明成分为每片含脂肪酶3.3mg和蛋白酶10mg。该药品相当于______(填“肠液”或“唾液”)的作用。
(5)某同学为自己的中考午餐设计了含有“米饭、鸡蛋、牛肉、鱼”的食谱。从合理营养的角度分析,你认为该食谱还应补充图甲中的______(填标号)类食物。
(6)人类和现代类人猿共同的祖先是______。
(7)青少年如果挑食、偏食,常导致某些疾病的发生,下列疾病与病因对应错误的是( )
A. 夜盲症——缺乏维生素B1B. 佝偻病——缺乏含钙的无机盐
C. 坏血病——缺乏维生素CD. 肌无力——缺乏含磷的无机盐
【答案】(1) ①. 淀粉 ②. 脂肪
(2)③④ (3) ①. 小肠 ②. 肠液、胰液、胆汁 ③. 蛋白质
(4)肠液 (5)②
(6)森林古猿 (7)A
【解析】
【分析】食物中含有六大类营养物质:糖类、脂肪、蛋白质、水、无机盐和维生素。蛋白质是建造和修复身体的重要原料,人体的生长发育以及受损细胞的修复和更新,都离不开蛋白质。合理营养是指全面而平衡的营养。图乙中,B咽和食道,C胃,D小肠,E大肠,Ⅰ淀粉的消化过程,Ⅱ蛋白质的消化过程,Ⅲ脂肪的消化过程。
【小问1详解】
平衡膳食宝塔分为5层,从下往上依次是:第一层是谷类物质,主要提供淀粉等糖类物质;第二层是瓜果蔬菜类,主要提供维生素和无机盐;第三层是肉蛋类,提供蛋白质;第四层是奶和奶制品,提供蛋白质;第五层是油脂类,提供脂肪。
【小问2详解】
蛋白质是建造和修复身体的重要原料,人体的生长发育以及受损细胞的修复和更新,都离不开蛋白质。同学们正处于青少年生长发育阶段,每天应多吃一些③肉蛋类和④奶等食物,目的是摄取足够的蛋白质。
【小问3详解】
淀粉最开始在口腔中被消化,最终在小肠内被消化为葡萄糖,蛋白质最开始在胃内被消化,最终在小肠内被消化为氨基酸,脂肪在小肠内被消化为甘油和脂肪酸。由曲线可知,三类营养物质都在D小肠处被最终消化,小肠内的消化液有肠液、胰液和胆汁。曲线Ⅰ是淀粉的消化过程,曲线Ⅱ是蛋白质的消化过程,曲线Ⅲ是脂肪的消化过程。
【小问4详解】
脂肪酶能消化脂肪,蛋白酶能消化蛋白质。肠液中含有多种酶,如脂肪酶、蛋白酶、淀粉酶等,能将淀粉、蛋白质和脂肪分别消化成葡萄糖、氨基酸、甘油和脂肪酸。所以该药品的成分与肠液的主要功能成分最接近。
【小问5详解】
合理营养是指全面而平衡的营养。全面是指摄取的营养素种类要齐全;平衡是指摄取的各种营养素的量要合适,与身体的需要保持平衡。某同学给自己设计的食谱中缺少瓜果蔬菜类,所以应该补充②瓜果蔬菜类。
【小问6详解】
在距今1200多万年前,森林古猿广泛分布于非、亚、欧地区,尤其是非洲的热带丛林,森林古猿的一支是现代类人猿,以树栖生活为主,另一支却由于环境的改变慢慢的进化成了人类,可见人类和现代类人猿共同的原始祖先是森林古猿。
【小问7详解】
A.夜盲症是由于缺乏维生素A,A错误。
B.佝偻病是由于体内缺乏含钙的无机盐或维生素D,B正确。
C.坏血病是由于体内缺乏维生素C,C正确。
D.肌无力是由于体内缺乏含磷的无机盐,D正确。
故选A。
12. 感染新冠,会出现如嗓子吞刀片,水泥封鼻子等不适现象,可见新冠对我们的呼吸系统并不友好,图1是呼吸系统图示,图2是肺泡结构示意图,完成如下问题:
(1)感染新冠后对我们的呼吸系统影响很大,人体的呼吸系统由______两部分组成。呼吸系统的主要器官是图1中的[⑥]______,感染新冠后的呼吸道不畅通主要影响了肺与______的气体交换。
(2)感染新冠后有水泥封鼻子的感觉,主要是由于______,导致气流不畅,其内表面覆盖的黏膜内分布着丰富的毛细血管,这些毛细血管能对吸入的空气具有______作用。
(3)“嗓子吞刀片”,说明嗓子的位置也有了炎症,导致喝水进食时都要忍受疼痛,在呼吸系统中气体和食物都要经过的结构是[______](填图1中序号)
(4)图2是肺泡与血液之间的气体交换示意图,肺泡适于气体交换的结构特点是因为肺泡壁和毛细血管壁都是由______层上皮细胞组成的。
(5)尘肺的形成,说明呼吸道对空气的处理能力是______。
(6)当阻塞物经咽、喉后,堵住气管时,会引起呼吸困难。此时,救护者可利用海姆立克急救法施救,使被救者膈顶部上升,胸腔容积______,肺内气压______外界气压,形成较大的气流把阻塞物冲出。
【答案】(1) ①. 呼吸道和肺 ②. 肺 ③. 外界
(2) ①. 鼻黏膜充血肿胀 ②. 温暖
(3)② (4)一##1##单
(5)有限的 (6) ①. 缩小 ②. 大于
【解析】
【分析】图1中:①是鼻,②是咽,③是喉,④是气管,⑤是支气管,⑥是肺;图2中,①是肺部小动脉,②是肺部小静脉,③是肺部毛细血管。
小问1详解】
呼吸系统由呼吸道和肺组成。呼吸道包括鼻、咽、喉、气管、支气管,呼吸道是气体的通道,并对吸入的气体进行处理,图1中的⑥肺是气体交换的场所,是呼吸系统的主要器官。一般来说,新型冠状病毒容易损伤肺,并容易导致肺通气功能和通气功能的障碍,容易引起肺部炎性分泌物增多,而痰凝块的存在容易引起小气道阻塞,导致呼吸困难,因此,感染新冠后的呼吸道不畅通主要影响了肺与外界的气体交换。
【小问2详解】
感染新冠后有水泥封鼻子的感觉,主要是由于鼻腔黏膜肿胀,导致气流不畅,其内表面覆盖的黏膜内分布着丰富的毛细血管,这些毛细血管能对吸入的空气具有温暖作用。
【小问3详解】
消化系统是由消化道和消化腺组成的,其中消化道由口腔、咽、食道、胃、小肠、大肠和肛门组成,呼吸系统由鼻腔、咽、气管、支气管和肺组成,图1中的②咽是空气和食物进入人体的共同通道。
【小问4详解】
肺由大量的肺泡组成,肺泡外面包绕着丰富的毛细血管,肺泡壁和毛细血管壁都很薄,是一层扁平上皮细胞,这样肺泡与血液很容易发生气体交换。
【小问5详解】
呼吸道对空气具有温暖、清洁和湿润作用,但是呼吸道对空气的处理能力是有限的,生活环境如果空气污染严重,会对呼吸系统造成伤害。
小问6详解】
救护者施救时,相当于剧烈呼气过程。呼气时,膈肌和肋间外肌舒张,肋骨与胸骨因本身重力及弹性而回位,膈肌顶部升高,结果胸廓容积缩小,肺也随之回缩,造成肺内气压大于外界气压,肺内气体排出肺,完成呼气。
13. 生物学社团的同学们利用注射器、单向阀(控制液体单向流动)、红墨水、细软管(充满红墨水)、细管接头等材料,制作了人体血液循环的模型(如图一)。图二表示人血涂片在显微镜下的一个视野图。(用图中字母回答)
(1)推动注射器A的活塞,红墨水沿A→B→C→①→D→E→F流动,该过程模拟体循环。注射器A表示心脏的______。若在单向阀①处,血液与组织细胞能充分地进行物质交换,则可判断该处血管具有管径细、______和血流速度最慢等特点。血液流经单向阀①处,血液成分的变化是______。
(2)模拟完体循环,接着推动注射器F的活塞,红墨水最终回流到A,模拟的是肺循环。注射器A表示心脏的______。若单向阀②表示肺部毛细血管网,血管G和血管H相比,______内的血液氧含量高。
(3)该模型不能同时模拟体循环和肺循环,你认为该模型在哪些方面还有待改进?______。(写出一条即可)
(4)当人被细菌感染而发炎时,图二中______的数目会显著增加。
(5)当图二中A数量过少时,会造成人体患______,患者应该多吃含______和含蛋白质丰富的食物。
(6)担负运输养料和废物功能的是图二中______。
【答案】(1) ①. 左心室 ②. 管壁非常薄 ③. 动脉血变成静脉血
(2) ①. 左心房 ②. 血管H
(3)该该模型无法显示心房、心室的特点,无法显示不同类型血管的特点等(合理即可)
(4)白细胞 (5) ①. 贫血 ②. 铁
(6)血浆
【解析】
【分析】(1)血液循环分为体循环和肺循环两部分,即体循环是指血液由左心室进入主动脉,再流经全身的各级动脉、毛细血管网、各级静脉,最后汇集到上、下腔静脉,流回到右心房的循环;肺循环是指血液由右心室流入肺动脉,流经肺部的毛细血管网,再由肺静脉流回左心房的循环。可见体循环和肺循环组成一条完整的循环途径,为人体各个组织细胞不断的运来养料和氧,又不断地运走二氧化碳等废物。
(2)血液由血浆和血细胞组成,血细胞有红细胞、白细胞和血小板。血液的主要功能是运输功能、防御功能。A红细胞,B白细胞,C血小板,D血浆。
【小问1详解】
体循环:左心室→主动脉→全身各级动脉→全身各处毛细血管→全身各级静脉→上、下腔静脉→右心房;经过体循环,血液由动脉血变成了静脉血。推动注射器A的活塞,红墨水沿A→B→C→①→D→E→F流动,该过程模拟体循环。注射器A表示心脏的左心室。若在单向阀①处,血液与组织细胞能充分地进行物质交换,则可判断该处血管是毛细血管,具有管径细、管壁薄和血流速度最慢等特点。
【小问2详解】
肺循环:右心室→肺动脉→肺部毛细血管→肺静脉→左心房;经过肺循环,血液由静脉血变成了动脉血。推动注射器F的活塞,红墨水最终回流到A,模拟的是肺循环。注射器A表示心脏的左心房。若单向阀②表示肺部毛细血管网,血管G和血管H相比,H内的血液氧含量高。
【小问3详解】
体循环:左心室→主动脉→全身各级动脉→全身各处毛细血管→全身各级静脉→上、下腔静脉→右心房;肺循环:右心室→肺动脉→肺部毛细血管→肺静脉→左心房。体循环和肺循环组成一条完整的循环途径,通过心脏连接,同时进行。该模型无法显示心房和心室的结构特点或无法显示不同类型血管的特点。
【小问4详解】
白细胞可以包围、吞噬病菌,具有防御和保护作用,因此,当人被细菌感染而发炎时,图二中白细胞的数目会显著增加。
【小问5详解】
红细胞富含血红蛋白,具有运输氧的作用,当人体内的血细胞或血红蛋白数量减少,会造成贫血。血红蛋白是含铁的蛋白质,因此,贫血患者应该多吃含铁和含蛋白质丰富的食物。
【小问6详解】
血浆中含有大量的水,还含有蛋白质、葡萄糖、无机盐等,血浆的主要功能是运载血细胞,运输养料和废物。
相关试卷
这是一份山西省实验中学2023-2024学年七年级下学期期中生物试题(原卷版+解析版),文件包含山西省实验中学2023-2024学年七年级下学期期中生物试题原卷版docx、山西省实验中学2023-2024学年七年级下学期期中生物试题解析版docx等2份试卷配套教学资源,其中试卷共24页, 欢迎下载使用。
这是一份湖北省咸宁市嘉鱼县2023-2024学年七年级下学期期中生物试题(原卷版+解析版),文件包含湖北省咸宁市嘉鱼县2023-2024学年七年级下学期期中生物试题原卷版docx、湖北省咸宁市嘉鱼县2023-2024学年七年级下学期期中生物试题解析版docx等2份试卷配套教学资源,其中试卷共17页, 欢迎下载使用。
这是一份湖北省咸宁市嘉鱼县2023-2024学年八年级下学期期中生物试题(原卷版+解析版),文件包含湖北省咸宁市嘉鱼县2023-2024学年八年级下学期期中生物试题原卷版docx、湖北省咸宁市嘉鱼县2023-2024学年八年级下学期期中生物试题解析版docx等2份试卷配套教学资源,其中试卷共18页, 欢迎下载使用。

