河南省焦作市博爱县第一中2023-2024学年高二下学期4月期中考试化学试题(原卷版+解析版)
展开
这是一份河南省焦作市博爱县第一中2023-2024学年高二下学期4月期中考试化学试题(原卷版+解析版),文件包含河南省焦作市博爱县第一中2023-2024学年高二下学期4月期中考试化学试题原卷版docx、河南省焦作市博爱县第一中2023-2024学年高二下学期4月期中考试化学试题解析版docx等2份试卷配套教学资源,其中试卷共32页, 欢迎下载使用。
考生注意:
1.答题前,考生务必用黑色签字笔将自己的姓名、准考证号、座位号在答题卡上填写清楚。
2.每小题选出答案后,用2B铅笔把答题卡上对应题目的答案标号涂黑,在试卷上作答无效。
3.考试结束后,请将本试卷和答题卡一并交回。
一、选择题:本题共14小题,每小题3分,共计42分。在每小题列出的四个选项中,只有一项是符合题目要求的。
1. 下列化学反应表示不正确的是
A. 硝酸受热分解的化学反应方程式:
B. ICl与溶液反应:
C. 溶于溶液:
D. 工业上,可通过电解KF的无水HF溶液(含和)制取,则在阴极放电反应为
【答案】C
【解析】
【详解】A.硝酸不稳定,受热会分解,生成二氧化氮和氧气,化学方程式正确,A正确;
B.ICl中氯元素为-1价,碘元素为+1价,故与氢氧化钠溶液反应离子方程式为ICl+2OH−=IO−+Cl−+H2O,B正确;
C.Al3+会与氨水反应生成Al(OH)3和铵根离子,由此可推测Al2O3难溶于(NH4)2SO4溶液,不能发生反应,C错误;
D.工业上,可通过电解KF的无水溶液(含F-和离子)制取F2,阴极得到电子,发生还原反应,因此制F2时在阴极放电,电极方程式为:2+2e-=H2↑+4F-,D正确;
本题选C。
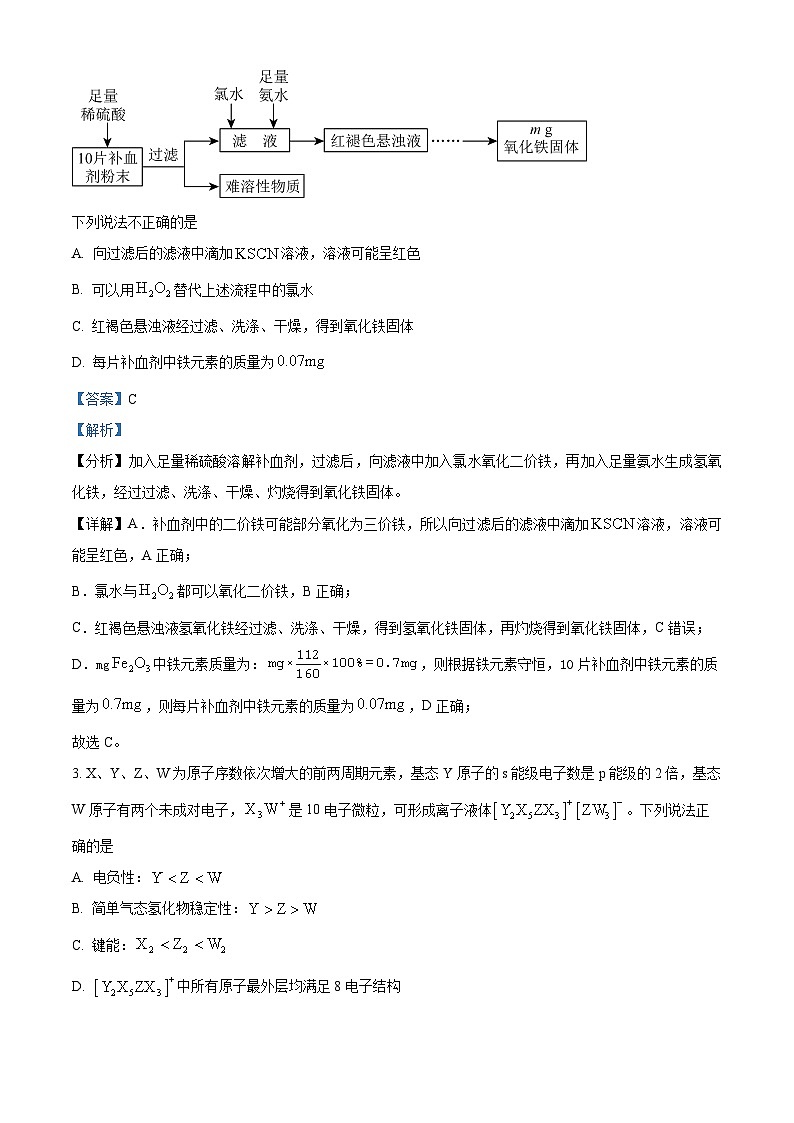
2. 某研究性学习小组进行某补血剂中铁元素(价)含量测定的实验,其流程如下:
下列说法不正确的是
A. 向过滤后的滤液中滴加溶液,溶液可能呈红色
B. 可以用替代上述流程中的氯水
C. 红褐色悬浊液经过滤、洗涤、干燥,得到氧化铁固体
D. 每片补血剂中铁元素的质量为
【答案】C
【解析】
【分析】加入足量稀硫酸溶解补血剂,过滤后,向滤液中加入氯水氧化二价铁,再加入足量氨水生成氢氧化铁,经过过滤、洗涤、干燥、灼烧得到氧化铁固体。
【详解】A.补血剂中的二价铁可能部分氧化为三价铁,所以向过滤后的滤液中滴加溶液,溶液可能呈红色,A正确;
B.氯水与都可以氧化二价铁,B正确;
C.红褐色悬浊液氢氧化铁经过滤、洗涤、干燥,得到氢氧化铁固体,再灼烧得到氧化铁固体,C错误;
D.mg中铁元素质量为:,则根据铁元素守恒,10片补血剂中铁元素的质量为,则每片补血剂中铁元素的质量为,D正确;
故选C。
3. X、Y、Z、W为原子序数依次增大的前两周期元素,基态Y原子的s能级电子数是p能级的2倍,基态W原子有两个未成对电子,是10电子微粒,可形成离子液体。下列说法正确的是
A. 电负性:
B. 简单气态氢化物稳定性:
C. 键能:
D. 中所有原子最外层均满足8电子结构
【答案】A
【解析】
【分析】X、Y、Z、W为原子序数依次增大的前两周期元素,基态Y原子的s能级电子数是p能级的2倍,Y是C元素;基态W原子有两个未成对电子, W是O元素,则Z是N元素;是10电子微粒,X是H元素。
【详解】A.同周期元素从左到右,电负性依次增大,则电负性:,故A正确;
B.同周期元素从左到右,非金属性依次增强,则简单气态氢化物稳定性:,故B错误;
C.氢分子内为单键、氧分子内为双键、氮分子内为三键,键能:,故C错误;
D.中H原子最外层不满足8电子结构,故D错误;
故选A。
4. 甲醇燃料电池(DMFC)可用于笔记本电脑、汽车、遥感通讯设备等,它的一极通入甲醇,一极通入氧气;电解质是质子交换膜,它能传导氢离子(H+)。电池工作时,甲醇被氧化为二氧化碳和水,氧气在电极上的反应是O2+4H++4e-===2H2O。下列叙述中不正确的是
A. 负极的反应式为CH3OH+H2O-6e-===CO2↑+6H+
B. 电池的总反应式是2CH3OH+3O2===2CO2+4H2O
C. 电池工作时,H+由正极移向负极
D. 电池工作时,电子从通入甲醇的一极流出,经外电路再从通入氧气的一极流入
【答案】C
【解析】
【分析】甲醇燃料电池中,负极上甲醇失电子发生氧化反应,电极方程式为CH3OH+H2O-6e-===CO2↑+6H+,正极上氧气得电子发生还原反应,原电池放电时,电解质溶液中阳离子向正极移动,以此解答该题。
【详解】A.负极上甲醇失电子和水反应生成二氧化碳和氢离子,电极方程式为CH3OH+H2O-6e-===CO2↑+6H+,所以A选项是正确的;
B.甲醇燃料电池中,甲醇和氧气反应生成二氧化碳和水,所以电池反应式为:2CH3OH+3O2===2CO2+4H2O,所以B选项是正确的;
C.该原电池放电时,氢离子由负极向正极移动,故C错误;
D.通入甲醇的一极为负极,通入氧气的电极为正极,电子从负极经导线流向正极,所以D选项是正确的。
故答案选C。
5. 近期好多人被流感困扰,冯老段长也未能幸免,鉴于自己丰富的经历,他第一时间去药店买子达菲,吃了药几天后就康复了。达菲的主要成分为磷酸奥司他韦,奥司他韦被称为流感特效药,具有抗病毒的生物学活性,结构简式如图所示,下列关于奥司他韦的说法不正确的是
A. 分子中含有手性碳原子
B. 分子中环上的一溴代物只有2种
C. 能使溴水和酸性KMnO4溶液褪色
D. 1ml奥司他韦最多能与2mlNaOH反应
【答案】B
【解析】
【详解】A.手性碳原子是指与四个各不相同原子或基团相连的碳原子,该分子中含有手性碳原子,位置为,故A正确;
B.中环上有5种环境的H原子,一溴代物有5种,故B错误;
C.奥司他韦含有碳碳双键,可被酸性高锰酸钾氧化,可使酸性高锰酸钾溶液褪色,含有碳碳双键,可以和溴发生加成反应,能够使溴水褪色,故C正确;
D.奥司他韦中含有1个酯基和1个肽键,可以和NaOH溶液发生水解反应,1 ml奥司他韦最多能与2ml NaOH反应,故D正确;
故选B。
6. 有五种短周期主族元素、、、、,它们的原子序数依次增大,其中、、、在周期表中位置如表;的简单离子半径是同周期中最小的;是组成叶绿素的金属元素,其原子的第一至第四电离能分别是,,,。下列说法正确的是
A. 第一电离能:
B. 和的单质熔点:
C. 工业上都用电解其氧化物的方法制、、单质
D. 的简单氢化物可与盐酸反应生成既有离子键又有共价键的化合物
【答案】D
【解析】
【分析】
短周期主族元素、、、、,它们原子序数依次增大,由题中所给信息可知,位于元素周期表的第三周期,的简单离子半径是同周期中最小的,则为元素;由元素周期表的相对位置可知,为元素,为元素,为元素;是组成叶绿素的金属元素,由题中数据可知,的第一、第二电离能较小,第三电离能剧增,表现+2价,最外层电子数为2,则为元素,据此分析解答。
【详解】A. 同周期元素随着原子序数的递增,第一电离能呈增大趋势,但的能级有2个电子,轨道是全充满稳定状态,能量较低,所以镁元素的第一电离能高于同周期相邻元素的第一电离能,A错误;
B. 碳单质在常温下为固态,而氮气在常温下为气态,所以和的单质熔点,B错误;
C. 工业上常用电解熔融氯化镁的方法制取镁,反应方程式为,工业上常用电解熔融氧化铝的方法制取铝,反应方程式为,工业上用焦炭还原二氧化硅的方法制取单质硅,反应方程式为,C错误;
D. 的简单氢化物为,与盐酸反应生成氯化铵,中既有离子键又有共价键,D正确;
故选D。
7. 关于反应 说法正确的是
A. 反应的
B. 反应中,(E表示键能,CO中为键)
C. 平衡后,保持其他条件不变,再加入少量,的数值不变
D. 相同条件下,向容器中充入1ml和1ml,充分反应放出206.3kJ热量
【答案】B
【解析】
【详解】A.该反应是气体分子数增大的反应,体系的混乱度增大,则反应的,A错误;
B.该反应,可知反应物的总键能比生成物的总键能低,则,B正确;
C.平衡后,保持其他条件不变,再加入少量即增大反应物的浓度,平衡正向移动,c(H2O)减小,温度不变则该反应的平衡常数K不变,由的数值变小,C错误;
D.该反应是可逆反应,不能反应完全,则相同条件下,向容器中充入1ml和1ml,充分反应放出低于206.3kJ热量,D错误;
故选:B。
8. ,图中的曲线是表示其他条件一定时,反应中NO的平衡转化率与温度的关系曲线,图中标有a、b、c、d四点,其中表示未达到平衡状态,且v(正)0, ∆S”“O>Se (4) ①. > ②. 中Se是sp2杂化,空间构型为平面三角形,键角为120°,中Se是sp3杂化,Se原子上有孤对电子,离子空间结构为三角锥,键角小于120°,故键角气态分子>离子
(5) ①. 正四面体 ②. sp3
(6)甲醇、甲硫醇、甲硒醇都是分子晶体,结构相似,相对分子质量越大,分子晶体的沸点越高,甲醇分子间存在氢键,故甲醇的沸点最高
(7)K2SeBr6
【解析】
【小问1详解】
碳元素位于元素周期表的p区。
【小问2详解】
Se与S同族,位于第四周期VIA族,则基态硒原子的核外电子排布式为:1s22s22p63s23p63d104s24p4或[Ar]3d104s24p4。
【小问3详解】
同一周期元素的第一电离能随着原子序数的增大而增大,但第ⅤA族的大于第ⅥA族的,同主族元素的第一电离能随着原子序数的增大而减小,、O、N的第一电离能由大到小的顺序为:N>O>Se。
【小问4详解】
中Se价层电子对数为3+=3,是sp2杂化,空间构型为平面三角形,键角为120°,中Se价层电子对数为3+=4,是sp3杂化,Se原子上有孤对电子,离子空间结构为三角锥,键角小于120°,故键角气态分子>离子。
【小问5详解】
中Se价层电子对数为4+=4,且没有孤电子对,空间构型为正四面体,其中原子采用的轨道杂化方式为sp3。
【小问6详解】
甲醇、甲硫醇、甲硒醇都是分子晶体,结构相似,相对分子质量越大,分子晶体的沸点越高,甲醇分子间存在氢键,故甲醇的沸点最高。
【小问7详解】
晶胞结构中,处于晶胞的8个顶角和6个面心,8个K处于晶胞内部,利用“均摊法”可知,每个晶胞中含有8个K,含有的个数为=4,即含有4个SeBr6,K和SeBr6的个数之比为2: 1,故X的化学式为K2SeBr6。.
18. 实验室利用钴渣[含C(OH)3、Fe(OH)3等]制备磁性材料C3O4。
(1)浸取。将一定量的钴渣粉与Na2SO3、H2SO4溶液中的一种配成悬浊液,加入到三颈瓶中(装置见图),70℃下通过滴液漏斗缓慢滴加另一种溶液,充分反应,过滤,滴液漏斗中的溶液是___________;C(OH)3转化为C2+的离子方程式为___________。
(2)沉钴。C(Ⅱ)盐溶液可以C(OH)2、CCO3和CC2O4等多种形式沉淀。
已知:,,H2C2O4的电离常数分别为、,NH3·H2O的电离常数为Kb=1.8×10-5。
①向除杂后含0.100ml·L-1CSO4溶液中滴加NaOH溶液调节pH,pH=7时开始出现C(OH)2沉淀,继续滴加NaOH溶液至pH=___________时,C2+沉淀完全[c(C2+)≤10-5ml·L-1]。
②向除杂后CSO4溶液中加入H2C2O4溶液或(NH4)2C2O4溶液作沉淀剂,可得到CC2O4.反应的平衡常数K的数值为___________;不能用同浓度的Na2C2O4溶液代替(NH4)2C2O4溶液的原因是___________。
(3)制备C3O4。以CCl2为原料先制得CCO3;然后再制备C3O4。
已知:①尿素水溶液呈弱碱性,70℃以上能缓慢水解产生,pH为1~3时水解速率对生成CCO3沉淀较为适宜。
②取1mlCCO3在空气中加热,反应温度对反应产物的影响如图所示,请补充完整以CCl2溶液、尿素、盐酸为原料,制备C3O4的实验方案:取一定体积CCl2溶液,___________;充分反应,___________;反应至固体质量不再变化,即可制得C3O4。
【答案】(1) ①. H2SO4溶液 ②. 2C(OH)3+SO+4H+2C2++SO+5H2O
(2) ①. 9 ②. 48 ③. Na2C2O4溶液碱性强,易与C2+生成C(OH)2沉淀,降低CC2O4.的产率
(3) ①. 搅拌,加入一定量尿素,水浴加热控制温度在70℃以上,加入盐酸调节溶液pH至1—3 ②. 冷却过滤,所得沉淀用蒸馏水洗涤2—3次,干燥后在空气中加热至300—600℃
【解析】
【分析】实验室利用钴渣制备四氧化三钴的实验过程为向钴渣粉中加入亚硫酸钠、稀硫酸将氢氧化钴转化为硫酸钴,除去溶液中的铁离子后,过滤得到硫酸钴溶液;向溶液中氢氧化钠溶液或草酸铵溶液将钴元素转化为氢氧化亚钴或草酸钴沉淀,过滤得到氢氧化亚钴或草酸钴沉淀,向沉淀中加入盐酸,将钴元素转化为氯化亚钴,氯化亚钴溶液与尿素溶液共热反应制得碳酸亚钴,过滤得到碳酸亚钴,碳酸亚钴在空气中加热制得四氧化三钴。
【小问1详解】
由钴渣粉与题给溶液配成悬浊液可知,滴液漏斗中的溶液是硫酸溶液;由题意可知,氢氧化钴转化为亚钴离子的反应为酸性条件下,氢氧化钴与亚硫酸根离子共热反应生成亚钴离子、硫酸根离子和水,反应的离子方程式为2C(OH)3+SO+4H+2C2++SO+5H2O,故答案为:H2SO4溶液;2C(OH)3+SO+4H+2C2++SO+5H2O;
【小问2详解】
①由溶液pH为7时生成氢氧化亚钴沉淀可知,氢氧化亚钴的溶度积Ksp=0.1×(10—7)2=10—15,当溶液中亚钴离子完全沉淀时,溶液中氢氧根离子浓度为=10—5ml/L,则溶液的pH为9,故答案为:9;
②由方程式可知,反应的平衡常数K====48;草酸钠是强碱弱酸盐,草酸铵是弱酸弱碱盐,草酸钠溶液的碱性强于草酸铵溶液,若用草酸钠溶液替换草酸铵溶液,会有氢氧化亚钴沉淀生成,导致草酸亚钴的产率降低,所以不能用草酸钠溶液替换草酸铵溶液,故答案为:48;Na2C2O4溶液碱性强,易与C2+生成C(OH)2沉淀,降低CC2O4.的产率;
【小问3详解】
由题给信息可知,制备四氧化三钴的实验方案取一定体积氯化亚钴溶液,搅拌;充分反应,加入一定量尿素,水浴加热控制温度在70℃以上,加入盐酸调节溶液pH至1—3,冷却过滤,所得沉淀用蒸馏水洗涤2—3次,干燥后在空气中加热至300—600℃,反应至固体质量不再变化,即可制得四氧化三钴,故答案为:搅拌,加入一定量尿素,水浴加热控制温度在70℃以上,加入盐酸调节溶液pH至1—3;冷却过滤,所得沉淀用蒸馏水洗涤2—3次,干燥后在空气中加热至300—600℃。
19. 草酸晶体的组成可表示为:H2C2O4·XH2O,为测定X值,进行下列实验:
①称取wg草酸晶体配成100.00mL水溶液;
②用移液管取25.00mL所配草酸溶液置于锥形瓶中,加入适量稀H2SO4后,用浓度为cml·L-1KMnO4滴定。滴定时,所发生的反应化学方程式为:2KMnO4+5H2C2O4+3H2SO4=K2SO4+10CO2↑+2MnSO4+8H2O。
请回答下列问题:
(1)实验①中为配制准确物质的量浓度的草酸溶液,所需用到的仪器是:天平(含砝码)、烧杯、药匙、玻璃棒和____。
(2)实验②中,滴定时,KMnO4溶液应装在____(填“酸式滴定管”或“碱式滴定管”)中。
(3)滴定中,双眼应注视____,判断滴定终点的标准是____。
(4)若滴定是准确的,反应前后的两次读数分别为a和b,则实验测得所配草酸溶液的物质的量浓度为____。
(5)下列操作,会导致草酸的物质的量浓度偏高的是____(填序号)。
A. 滴定前读数准确,终点读数时俯视
B. 锥形瓶用蒸馏水洗净后没有用待测液润洗
C. 酸式滴定管用蒸馏水洗净后没有用标准液润洗
D. 滴定过程中振荡锥形瓶时液滴飞溅出来
【答案】(1)100mL容量瓶、胶头滴管
(2)酸式滴定管 (3) ①. 锥形瓶中溶液颜色的变化 ②. 滴入最后半滴标准液时,待测液刚好出现浅红色且半分钟内不褪色
(4)c(b-a)ml·L-1 (5)C
【解析】
【分析】
【小问1详解】
配制一定物质的量浓度的溶液需要用一定规格的容量瓶,配制100mL草酸溶液需要用100mL的容量瓶,最后还需要用胶头滴管定容,所以除了用到天平、烧杯、药匙和玻璃棒之外,还用到100mL容量瓶和胶头滴管。
【小问2详解】
酸式滴定管可以盛装酸性和强氧化性的溶液,所以KMnO4溶液应装在酸式滴定管中。
【小问3详解】
滴定过程中,双眼应注视锥形瓶内溶液颜色变化。KMnO4溶液是紫红色的,滴入草酸溶液中,被草酸还原为Mn2+,紫红色会褪去,当草酸被完全氧化后,再滴入KMnO4溶液,颜色不会褪去,所以当滴入最后半滴标准液时,待测液刚好出现浅红色且半分钟内不褪色即达到了滴定终点。
【小问4详解】
反应前后两次读数分别为a和b,则所用的KMnO4溶液的体积为(b-a)mL,根据电荷守恒有:(b-a)10-3L×cml/L×5=c(H2C2O4)×25.00×10-3L×2,可求出c(H2C2O4)=c(b-a)ml/L。
【小问5详解】
根据(4)可知,草酸的物质的量浓度取决于KMnO4溶液的体积。若KMnO4溶液体积偏大,则草酸浓度偏高,若KMnO4溶液体积偏小,则草酸浓度偏低。
A.滴定前读数准确,终点读数时俯视,会使KMnO4溶液体积偏小,则草酸浓度偏低;
B.锥形瓶用蒸馏水洗净后没有用待测液润洗,不影响所用KMnO4溶液的体积,草酸浓度不变;
C.酸式滴定管用蒸馏水洗净后没有用标准液润洗,KMnO4溶液被稀释,导致加入的KMnO4溶液体积偏大,则草酸溶液浓度偏高;
D.滴定过程中振荡锥形瓶时液滴飞溅出来,则加入的KMnO4溶液体积偏小,草酸溶液浓度偏低;
故选C。事实
解释
A
第一电离能:N>O
N的价层电子排布是2s22p3,为半充满较稳定
B
在氯化钠晶体中,每个Na+周围与它最近且等距的Cl-有6个
离子键具有饱和性
C
熔点:晶体硅C,键长:Si-Si>Si-C,键能:Si-SiCH3COOH
H3C-是推电子基团,使羧基中羟基的极性减小
有机物
甲醇
甲硫醇
甲硒醇
沸点/℃
64.7
5.95
25.05
相关试卷
这是一份河南省焦作市博爱县第一中2023-2024学年高二下学期4月期中考试化学试题,共17页。试卷主要包含了关于反应 说法正确的是等内容,欢迎下载使用。
这是一份2024届河南省焦作市博爱县第一中学高三下学期二模化学试题(原卷版+解析版),文件包含2024届河南省焦作市博爱县第一中学高三下学期二模化学试题原卷版docx、2024届河南省焦作市博爱县第一中学高三下学期二模化学试题解析版docx等2份试卷配套教学资源,其中试卷共23页, 欢迎下载使用。
这是一份115,2024届河南省焦作市博爱县第一中学高三一模化学试题,共22页。

