所属成套资源:2024年高考押题预测卷:全国卷
2024年高考押题预测卷—生物(全国卷新教材01)(全解全析)
展开
这是一份2024年高考押题预测卷—生物(全国卷新教材01)(全解全析),共14页。
1.答卷前,考生务必将自己的姓名、准考证号等填写在答题卡和试卷指定位置上。
2.回答选择题时,选出每小题答案后,用铅笔把答题卡上对应题目的答案标号涂黑。如需改动,用橡皮擦干净后,再选涂其他答案标号。回答非选择题时,将答案写在答题卡上。写在本试卷上无效。
3.考试结束后,将本试卷和答题卡一并交回
一、单项选择题:本题共6小题,每小题6分,共36分。在每小题给出的四个选项中,只有一项符合题目要求。
1.SLC家族成员SLC7A1是一类胱氨酸转运蛋白,在癌细胞表面异常增多。SLC7A11将胱氨酸转运到细胞内,被NADH还原为两个半胱氨酸。当葡萄糖供应限制时,在过度表达SLC7A11的细胞内,NADH不足,胱氨酸及其他二硫化物在细胞内异常积累,诱发二硫化物应激触发细胞程序性死亡,即“双硫死亡”。下列相关说法中错误的是( )
A.“双硫死亡”是细胞凋亡的一种类型
B.“双硫死亡”受到环境因素和内部基因的共同调节
C.“双硫死亡”是癌细胞生命历程中的必经阶段
D.葡萄糖转运蛋白抑制剂可成为治疗癌症的新方法
【答案】C
【分析】细胞凋亡是由基因决定的细胞编程序死亡的过程细胞凋亡是生物体正常的生命历程,对生物体是有利的,而且细胞凋亡贯穿于整个生命历程。细胞凋亡是生物体正常发育的基础、能维持组织细胞数目的相对稳定、是机体的一种自我保护机制。在成熟的生物体内,细胞的自然更新、被病原体感染的细胞的清除,是通过细胞凋亡完成的。
【详解】A、“双硫死亡”一种与膜转运蛋白SLC7A11有关的细胞程序性死亡新机制,属于细胞凋亡的一种类型,A正确;
BD、根据题干信息“当葡萄糖供应限制时,在过度表达SLC7A11的细胞内,NADH不足,胱氨酸及其他二硫化物在细胞内异常积累,诱发二硫化物应激触发细胞程序性死亡可知,“双硫死亡”受到环境因素和内部基因的共同调节,葡萄糖转运蛋白抑制剂可成为治疗癌症的新方法,BD正确;
C、“双硫死亡”属于细胞凋亡,不属于癌细胞生命历程的必经阶段,C错误。
故选C。
2.谷氨酸是维持正常脑功能所必需的兴奋性神经递质,而癫痫病患者脑组织液中谷氨酸浓度显著升高。图为谷氨酸在神经组织细胞间的部分代谢过程,下列叙述不正确的是( )
A.突触前神经元以胞吐的方式释放谷氨酸
B.突触后神经元的细胞膜上有谷氨酸受体
C.健康人过量摄入谷氨酸会导致癫痫病
D.谷氨酸转运蛋白不足可能导致癫痫病
【答案】C
【分析】神经递质释放的方式是胞吐,神经递质只存在于突触小泡中,只能由突触前膜释放作用于突触后膜,神经递质发挥完作用后去向:迅速被降解或被重新回收到突触小体。
【详解】A、谷氨酸是维持正常脑功能所必需的兴奋性神经递质,神经递质释放的方式是胞吐,A正确;
B、神经递质存在于突触小泡中,由突触前膜释放作用于突触后膜的特异性受体上,因此突触后神经元的细胞膜上有谷氨酸受体,B正确;
C、健康人过量摄入谷氨酸可以正常代谢,不会导致癫痫病,C错误;
D、由图可知,谷氨酸发挥作用后会通过谷氨酸转运蛋白进入星形胶质细胞,因此谷氨酸转运蛋白不足可能导致组织液中谷氨酸浓度显著升高,导致癫痫病,D正确。
故选C。
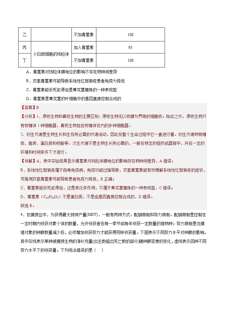
3.屠呦呦多年从事中药和中西药结合研究,突出贡献是创制新型抗疟药青蒿素和双氢青蒿素。1972年成功的从黄花蒿的叶片中提取到了一种分子式为C15H22O5的无色结晶体,命名为青蒿素。屠呦呦团队还发现双氢青蒿素能有效缓解系统性红斑狼疮的症状。我国科学家进行相关实验结果如下表,其中线粒体的膜电位相对值大小与线粒体的功能呈正相关。下列推测正确的是( )
A.青蒿素对线粒体膜电位的影响不存在物种间差异
B.双氢青蒿素可能导致系统性红斑狼疮患者免疫力降低
C.青蒿素能杀死疟原虫是黄花蒿植株的一种表现型
D.青蒿素是黄花蒿的叶细胞中的基因直接控制合成的
【答案】B
【分析】1、原核生物和真核生物的主要区别:原核生物无以核膜为界限的细胞核;除此之外,原核生物只有核糖体1种细胞器,真核生物包含核糖体在内的多种细胞器。
2、初生代谢是生物生长和生存所必需的代谢活动,因此在整个生命过程中它一直进行着。初生代谢物有糖类、脂质、蛋白质和核酸等。次生代谢不是生物生长所必需的,一般在特定的组织或器官中,并在一定的环境和时间条件下才进行。
【详解】A、表中实验结果显示青蒿素对线粒体膜电位的影响存在物种间差异,A错误;
B、系统性红斑狼疮属于自身免疫病,免疫功能过强导致,双氢青蒿素能有效缓解系统性红斑狼疮的症状,可推测双氢青蒿素可能导致患者免疫力降低,B正确;
C、青蒿素能杀死疟原虫,这是其化学作用,不属于黄花蒿植株的一种表现型,C错误;
D、青蒿素(C15H12O5)不是蛋白质,不是由基因直接控制合成的,D错误。
故选B。
4.在捕捞业中,为获得最大持续产量(MSY),一般有两种方式:配额限制和努力限制。配额限制是控制在一定时期内收获对象个体的数量,允许收获者在每一季节或每年收获一定数量的猎物种;努力限制是当捕猎对象的种群数量减少后,必须增加收获努力才能获得同样收获量。下图表示不同努力水平对种群的影响,其中实线表示某种被捕捞生物的净补充量(出生数超出死亡数的部分)随种群密度的变化,虚线表示四种不同努力水平下的收获量。下列说法错误的是( )
图中可以表示MSY的点是N
Nm点的种群数量特征是出生率与死亡率的差值最大
C.该种群数量增长曲线接近“S”形
D.若种群密度低于Nm,收获继续保持在MSY努力水平,不会导致种群灭绝
【答案】A
【分析】S型曲线表示在自然条件下种群数量的增长规律。种群增长率在各阶段不同,随着时间的增加,种群增长率先增大后减小,S型曲线实现的条件是:环境条件是资源和空间有限,存在天敌,种群数量增长受种群密度制约。
题图分析,实线表示某种被捕捞生物的净补充量(出生数超出死亡数的部分)随种群密度的变化,实际代表的是种群增长率随种群数量变化的曲线,为获得最大持续产量通常需要使捕捞后的数量保持在Nm值。
【详解】A、根据题意可知,MSY为获得最大持续产量,图中的Nm点可以表示MSY,该点的种群数量特征是出生率与死亡率的差值最大,A错误;
B、Nm点的种群数量特征是出生率与死亡率的差值最大,即种群增长速率最大时对应的种群密度,B正确;
C、图中实线表示某种被捕捞生物的净补充量(出生数超出死亡数的部分)随种群密度的变化,可以看出净补充量由小到大再到小,该种群数量增长曲线接近“S”形,C正确;
D、如果种群密度低于Nm,收获继续保持在MSY努力水平,则收获量将降低,但不会导致种群灭绝,D正确。
故选B。
5.西北牡丹在白色花瓣基部呈现色斑,极具观赏价值。研究发现,紫色色斑内会积累花色素苷。PrF3H基因控制花色素苷合成途径中关键酶的合成。如图,分别提取花瓣紫色和白色部位的DNA,经不同处理后PCR扩增PrF3H基因的启动子区域,电泳检测扩增产物。分析实验结果可以得出的结论是( )
A.花瓣紫色与白色部位PrF3H基因的碱基序列存在差异
B.白色部位PrF3H基因启动子甲基化程度高于紫色部位
C.PrF3H基因启动子甲基化程度高有利于花色素苷合成
D.启动子甲基化可调控基因表达说明性状并非由基因控制
【答案】B
【分析】生物的性状由基因决定,还受环境条件的影响,是生物的基因和环境共同作用的结果,即表现型=基因型+环境条件。
【详解】A、花瓣紫色与白色部位花色素苷的积累量不同,而PrF3H基因控制花色素苷合成途径中关键酶的合成,说明花瓣紫色与白色部位PrF3H基因的碱基序列存在差异,A正确;
B、依据图示信息,McrBC只能切割DNA的甲基化区域,电泳检测结果显示,紫色部位的甲基化程度高于白色部位,B错误;
C、依据电泳条带分析和题干信息“紫色色斑内会积累花色素苷”,可推知,PrF3H基因启动子甲基化程度高有利于花色素苷合成,C正确;
D、依据题干信息,启动子甲基化是可以可调控基因表达的,这说明了性状并非由基因控制,D正确。
6.圆褐固氮菌可独立固定空气中的氮气,且能够分泌生长素。巨大芽孢杆菌可将有机磷降解为可溶性磷。二者组合可将有机厨余垃圾迅速分解为水和二氧化碳。为制备分解有机厨余垃圾的微生物菌剂,某科研小组对两种菌种进行了最佳接种比例的探究实验,得出如图实验结果。下列说法错误的是( )
A.圆褐固氮菌和巨大芽孢杆菌在生长过程中都需要氮源
B.统计活菌数量可采用稀释涂布平板法
C.处理该厨余垃圾,两种菌种的最佳接种比例为1:2
D.两种菌种的组合菌剂还可制成微生物肥料施用到土壤中,提高农作物的产量
【答案】C
【分析】解决曲线类题目,要准确抓住曲线中的自变量、因变量、无关变量;对照组、实验组是什么,才能分析出正确的结论。该题目中自变量是圆褐固氮菌和巨大芽孢杆菌的最佳接种比例;因变量是有机垃圾的分解量(以二者的有效菌落数为指标),对照组是只接种一种菌,实验组是两种菌的接种比例。
【详解】A、虽然培养基的具体配方不同,但一般都含有水、碳源、氮源和无机盐。圆褐固氮菌的氮源来自于空气中的氮气,巨大芽孢杆菌的氮源来自于培养基。A正确;
B、稀释涂布平板法和平板划线法都能获得单细胞菌落,达到分离的目的,稀释涂布平板法还能对微生物计数,B正确;
C、实验的因变量是有机垃圾的分解量(以二者的有效菌落数为指标),接种量比例为1:2的有效菌落数小于接种量为1:1的有效菌落数,故接种量比例1:1时分解有机厨余垃圾的能力强。C错误;
D、植物在生长的过程中要吸收一定量的含N、P的无机盐和二氧化碳等营养物质,圆褐同氮菌可独立固定空气中的氮气,且能够分泌生长素。巨大芽孢杆菌可将有机磷降解为可溶性磷,二者能为植物提供含N、P的无机盐和二氧化碳等营养物质,故两菌种的组合菌剂还可制成微生物肥料施用到土壤中,提高农作物的产量。D正确。
故选C。
二、非选择题:共5题,共54分。
31.(11分)为探究外源油菜素内酯(BR)对干旱条件下玉米幼苗光合作用的影响,研究人员用聚乙二醇(PEG)模拟干旱条件处理玉米幼苗,对玉米幼苗进行了相关实验,得到部分实验结果如图所示(注:CK为对照组)。
回答下列问题:
(1)水在光反应阶段被分解产生 ,后者用于C3的还原。
(2)据甲图分析,用PEG处理玉米幼苗后,叶肉细胞的吸水能力 ,原因是 。
(3)由乙图可知,PEG能使叶绿素含量降低,叶绿素含量降低对玉米光合作用的影响是 。
(4)实验结果说明,BR的作用是 。
(5)研究发现,有些植物采取白天关闭气孔、晚上开放气孔的特殊方式以适应干旱环境,请分析气孔这一特点利于植物适应干旱环境的原因: 。
【答案】
(1)氧气和[H](或NADPH)(2分)
(2) 增强 PEG处理后,叶肉细胞细胞液的浓度变大,使细胞的吸水能力增强(2分)
(3)叶绿素含量降低,光能吸收减少,光反应减弱,进而抑制暗反应,使玉米的光合作用强度下降(2分)
(4)BR可以减弱PEG对玉米含水量和叶绿素含量的降低程度,但仍低于对照组(2分)
(5)干旱环境中,白天关闭气孔,减少水分的蒸腾;晚上开放气孔,吸收二氧化碳为光合作用提供原料,这样既能减少水分的散失,又能保证光合作用的进行(合理即可)(2分)
【分析】由图甲可知,CK组与PEG自变量为是否干旱处理,因变量为细胞相对含水量,由结果可知,干旱处理可导致细胞相对含水量下降,BR+PEG组可与PEG组对照,自变量为是否用BR处理,因变量检测细胞相对含水量,由结果可知,BR处理可提高干旱条件下细胞中的含水量,综合三组实验结果可知,BR具缓解因干旱导致的细胞含水量减少的作用;由图乙可知,CK组与PEG组对照,PEG可导致细胞中叶绿素含量下降,BR+PEG组与PEG组对照可知,BR处理可提高干旱条件下叶片叶绿素含量,综合三组实验结果可知,BR具有缓解因干旱导致的叶绿素含量降低的作用。
【详解】(1)光合作用光反应阶段,水在光下分解为氧气和NADPH,NADPH被运输至叶绿体基质,用于C3的还原,为C3的还原提供能量与还原剂。
(2)由甲图可知,PEG条件下,相较于CK组,细胞含水量降低,细胞液渗透压增高,吸水能力增强。
(3)叶绿素具有吸收、传递、转化光能的作用,使光合作用光反应的必要条件,因此,叶绿素含量减低会导致光反应过程光能吸收量减少,光反应减弱,ATP和NADPH生成量减少,进而抑制碳反应,使玉米的光合作用强度下降。
(4)由图甲可知,CK组与PEG自变量为是否干旱处理,因变量为细胞相对含水量,由结果可知,干旱处理可导致细胞相对含水量下降,BR+PEG组可与PEG组对照,自变量为是否用BR处理,因变量检测细胞相对含水量,由结果可知,BR处理可提高干旱条件下细胞中的含水量,综合三组实验结果可知,BR具缓解因干旱导致的细胞含水量减少的作用;由图乙可知,CK组与PEG组对照,PEG可导致细胞中叶绿素含量下降,BR+PEG组与PEG组对照可知,BR处理可提高干旱条件下叶片叶绿素含量,综合三组实验结果可知,BR具有缓解因干旱导致的叶绿素含量降低的作用。
(5)气孔是植物蒸腾作用水分散失的途径,植物从外界环境吸收二氧化碳的途径,干旱环境,白天气温较高,气孔关闭,可保持植物体内水分,维持细胞形态结构以及细胞代谢强度;晚上气温较低,气孔开放,可吸收二氧化碳,但因晚上无光照,光合作用无法进行,可利用相关酶将二氧化碳转化为苹果酸等物质将二氧化碳储存,白天有光照时再分解为二氧化碳共光合作用利用。通过以上过程,植物再干旱环境下既可保持体内水分维持植株形态及代谢,又可进行光合作用合成有机物。
32.(7分)唐鱼是华南地区的小型濒危杂食性鱼类,入侵物种食蚊鱼会捕食唐鱼。研究人员调查比较了在不同生境中唐鱼种群的体长在食蚊鱼入侵取样点与无入侵取样点间的差异。回答下列问题:
注:矩形代表体长集中分布区域,其内黑色横线表示平均值,垂直线段表示数值的变动范围,上下两端分别表示最大值和最小值。体长与鱼龄相关。
(1)不同生境中的唐鱼种群密度的增长曲线呈 形。区分溪流群落和农田群落的重要特征是 。
(2)食蚊鱼入侵导致唐鱼种群数量变化的影响因素属于 (填“密度制约因素”或“非密度制约因素”)。食蚊鱼入侵不利于唐鱼种群数量的增长,根据种群数量特征并结合图中数据分析,原因是 。
(3)不同生境里,食蚊鱼的入侵都使唐鱼的种内斗争激烈程度降低,原因是 。
【答案】
(1) S 物种组成
(2) 密度制约因素 食蚊鱼入侵使唐鱼种群的平均体长上升,说明幼小个体被捕食的几率更大,会使唐鱼的年龄结构变成衰退型(2分)
(3)与无食蚊鱼入侵相比,不同生境条件下,唐鱼的种群数量较少(2分)
【分析】影响种群数量变化的因素分两类,一类是密度制约因素,即影响程度与种群密度有密切关系的因素,如食物、流行性传染病等;另一类是非密度制约因素,即影响程度与种群密度无关的因素,气候、季节、降水等的变化。
【详解】(1)不同生境中唐鱼受到资源、空间等方面的限制,唐鱼种群经过一定时间的增长后,数量趋于稳定,增长曲线呈“S”形;区分不同群落的重要特征是物种组成,故区分溪流群落和农田群落的重要特征是群落的物种组成。
(2)食蚊鱼入侵导致唐鱼种群数量的变化的影响与种群密度有关,属于密度制约因素;在捕食者存在时,溪流生境比农田生境的唐鱼体长范围更大,据此可推测,入侵初期,与溪流生境相比农田生境中食蚊鱼更容易捕食到唐鱼幼体,从而使唐鱼的年龄结构变成衰退型,不利于唐鱼种群的数量增长。
(3)不同生境里,食蚊鱼的入侵会使唐鱼的种群数量下降,因而唐鱼的种内竞争激烈程度降低。
33.(11分)研究生长素的作用机制对认识植物生长发育有重要意义。
(1)生长素作为一种植物产生的信息物质,与 特异性结合后引发细胞内一系列信号转导过程,影响特定基因的表达,表现出生物学效应。
(2)生长素具有“酸生长”调节机制,即生长素低浓度时引起原生质体外(细胞膜外)pH降低,促进根生长;高浓度时引起原生质体外pH升高,抑制根生长。如图1所示,细胞膜上的P1结合生长素后激活H+-ATP酶,产生 根生长的效应。
(3)位于细胞质中的F1和细胞核中的T1均能与生长素结合(如图1)。分别对野生型拟南芥、F1缺失突变体、T1缺失突变体施加高浓度生长素,统计根生长增长率(施加生长素组根长增长量/未施加生长素组根长增长量),结果如图2。据图判断F1和T1均参与生长素抑制根生长的过程,依据是
。实验结果还显示F1和T1参与的生长素响应过程有快慢差异,根据图1推测存在差异的原因是 。
(4)综上所述,完善生长素的“酸生长”调控机制的流程图 。
(5)请分析生长素调节植物生长的过程中有多种受体参与的意义 。
【答案】
(1)受体(1分)
(2)促进(1分)
(3) 1h后两种突变体的根生长增长率均高于野生型 (2分) T1位于细胞核,与生长素结合后促进基因表达才能进一步调控生长,过程较慢;F1位于细胞质,与生长素结合后不需要改变基因表达即能调控生长(2分)
(4)(3分)
(5)不同受体参与的调控过程有快有慢,实现快速和长效调节;不同受体引起的效应不同,有促进有抑制,实现精细调节(2分)
【分析】分析图1可知,细胞膜上的P1结合生长素后激活H+-ATP酶,促进H+运出细胞,导致原生质体外(细胞膜外)pH降低,促进根生长;F1位于细胞质,与生长素结合后激活H+转运蛋白将H+运出细胞,导致原生质体外(细胞膜外)pH降低,促进根生长;T1位于细胞核,与生长素结合后促进基因表达,激活H+转运蛋白将H+运出细胞,导致原生质体外(细胞膜外)pH降低,促进根生长。
【详解】
(1)生长素首先与细胞内的生长素受体特异性结合,引发细胞内发生一系列信号转导过程,进而诱导特定基因的表达,从而产生效应。
(2)如图1所示,细胞膜上的P1结合生长素后激活H+-ATP酶,促进H+运出细胞,导致原生质体外(细胞膜外)pH降低,促进根生长。
(3)分析图2,1h后两种突变体的根生长增长率均高于野生型,由此可知,F1和T1均参与生长素抑制根生长的过程。因为T1位于细胞核,与生长素结合后促进基因表达才能进一步调控生长,过程较慢;F1位于细胞质,与生长素结合后不需要改变基因表达即能调控生长,故F1和T1参与的生长素响应过程有快慢差异。
(4)分析图1可知,细胞膜上的P1结合生长素后激活H+-ATP酶,促进H+运出细胞,导致原生质体外(细胞膜外)pH降低,促进根生长;F1位于细胞质,与生长素结合后激活H+转运蛋白将H+运出细胞,导致原生质体外(细胞膜外)pH降低,促进根生长;T1位于细胞核,与生长素结合后促进基因表达,激活H+转运蛋白将H+运出细胞,导致原生质体外(细胞膜外)pH降低,促进根生长;综上所述,生长素的“酸生长”调控机制的流程图为 。
(5)生长素调节植物生长的过程中有多种受体参与,不同受体参与的调控过程有快有慢,实现快速和长效调节;不同受体引起的效应不同,有促进有抑制,实现精细调节。
34.(14分)某昆虫的性别决定方式为XY型,其有眼与无眼由一对等位基因(B、b)控制,红眼与白眼由另一对等位基因(A、a)控制,两对基因均不位于Y染色体上。为确定两种性状的遗传方式,以无眼雌虫与白眼雄虫为亲本进行杂交,根据杂交结果绘制部分后代的系谱图,如图所示。不考虑突变和染色体交换的情况。
回答下列问题:
(1)据图可知,有眼性状的遗传方式是 ,判断的依据是 ;可以确定控制白眼性状的基因是 (填“A”或“a”),在II2,II3个体中a基因与b基因 (填“位于”“不位于”或“可能位于”)同一条染色体上。
(2)以系谱图中呈现的昆虫为实验材料,通过一次杂交实验,仅根据子代表型确定红(白)眼基因与染色体的位置关系。可选择 两个体相互杂交,若杂交子代中仅有 (填“雌”“雄”或“雌和雄”)虫出现 性状,则红(白)眼基因位于X染色体上。
(3)若该昆虫白眼性状产生的分子机制是控制红眼的基因中间插入了一段较长的DNA片段,则该变异属于 。以Ⅱ4为实验材料,设计合适的 扩增控制该对性状的完整基因序列,电泳检测PCR产物,若电泳结果为 ,则红(白)眼基因位于X染色体上。
(4)若确定红(白)眼基因位于X染色体上,Ⅲ1与Ⅲ2杂交子代中出现白眼的概率为 。
【答案】
(1) 常染色体显性遗传 Ⅱ2和Ⅱ3均为红眼(有眼),Ⅲ3为无眼(2分) a 不位于
(2)Ⅱ1(或Ⅱ3)和Ⅱ2(或Ⅱ4)(2分) 雄 白眼
(3) 基因突变 引物 仅有一个条带
(4)2/9(2分)
【分析】判断遗传方式的口诀“无中生有为隐性,隐性遗传看女病,女病父正非伴性”;“有中生无为显性,显性遗传看男病,男病女正非伴性”。
【详解】(1)根据II-2和II-3均为有眼,而子代出现了无眼的个体,说明有眼为显性遗传,若为伴X显性遗传,根据II-2有眼,子代雌性应均为有眼,与图中Ⅲ-3无眼矛盾,故有眼性状的遗传方式是常染色体显性遗传。根据II-2和II-3均为红眼,子代出现了白眼雄虫,说明白眼性状为隐性性状,其基因是a。根据子代有无眼和白眼个体出现,则II-2,II-3个体基因型均为AaBb,若II-2,II-3个体中a基因与b基因位于一条染色体上,且A和B在一条染色体上,子代基因型为AABB∶AaBb∶aabb=1∶2∶1,表型为红眼和无眼,不会出现白眼个体,因此可判断在II-2,II-3个体中a基因与b基因不位于同一条染色体上。
(2)若基因位于X染色体上,隐雌与显雄个体杂交后代,雌雄表型会有差异,但图中没有白眼雌性个体。因此可选择红眼杂合雌性与红眼雄性杂交,后代只在雄性中出现白眼。根据白眼为隐性性状,由于Ⅰ-2与Ⅰ-4均为白眼,因此子代表现为红眼的雌性一定是杂合子,故若通过一次杂交实验,仅根据子代表型确定红(白)眼基因与染色体的位置关系,可选Ⅱ-1(或Ⅱ-3)和Ⅱ-2(或Ⅱ-4)杂交。若白眼基因位于X染色体上,则Ⅱ-1(或Ⅱ-3)基因型为XAXa,Ⅱ-2(或Ⅱ-4)基因型为XAY,子代白眼只出现在雄性个体中。即若杂交子代中仅有雄虫出现白眼性状,则红(白)眼基因位于X染色体上。
(3)若该昆虫白眼性状产生的分子机制是控制红眼的基因中间插入了一段较长的DNA片段,则该变异导致了红眼基因碱基序列改变,属于基因突变。PCR扩增时需要设计合适的引物。Ⅱ-4是红眼的雄性,若红眼基因在X染色体上,则该个体基因型为XAY,由于只有一种类型的基因,故电泳结果只有一个条带。因此若电泳结果仅有一个条带,则红(白)眼基因位于X染色体上。
(4)若确定红(白)眼基因位于X染色体上,根据子代无眼,亲代至少含有一个无眼基因,可知Ⅱ-2基因型为BbXAY,Ⅱ-3基因型为BbXAXa,则Ⅲ-1基因型为1/3BB、2/3Bb;1/2XAXA、1/2XAXa,Ⅲ-2基因型为1/3BB、2/3Bb;XaY,子代bb的概率为2/3×2/3×1/4=1/9,则B-占8/9,子代XbXb、XbY的概率之和为1/2×1/2=1/4,因此Ⅲ-1与Ⅲ-2杂交子代为白眼的概率为8/9×1/4=2/9。
35.(11分)磷酸吡哆醛(PLP)是维生素B6的活性形式,是多种酶的重要成分。科研人员从大肠杆菌(E. clik12)中找到了合成PLP的关键酶A,通过基因工程构建了高产PLP的工程菌,流程如图甲所示。图甲中③过程后将工程菌置于含氨苄青霉素的培养基中培养,对筛选出的4个工程菌菌落进一步检测,结果如图乙所示。请回答下列问题:
(1)DNA复制时,DNA聚合酶沿着磷酸到五碳糖即 (填“5′→3′”或“3′→5′”)的方向合成互补链。②过程是基因工程的核心工作,需要用到的两种工具酶为 。
(2)由图乙分析,只有 号菌落才是高产PLP的工程菌菌落,原因是 。
(3)蔬菜是提供维生素的重要食物来源。科学家利用苏云金芽孢杆菌和具有防病等优良性状的枯草芽孢杆菌进行原生质体融合,构建了多功能工程菌,其对小菜蛾的杀虫率在59%以上,对防治蔬菜病虫害具有重要意义。
①苏云金芽孢杆菌与枯草芽孢杆菌的细胞壁的主要成分是 ,可选择 (填“纤维素酶和果胶酶”“蛋白酶”或“溶菌酶”)对这两种细菌进行去壁处理,从而获得两者的原生质体。
②从培养基类型(物理性质)来讲,如何对工程菌进行筛选与扩大培养? 。
【答案】
5′→3′ 限制酶和DNA连接酶
(2) 4 1号无杂交带产生,说明目的基因未导入;2号含有目的基因且能正常转录,但不能翻译;3号含有目的基因,但不能正常转录;4号含有目的基因且能正常转录、翻译(4分)
(3) 肽聚糖 溶菌酶 应选用固体培养基对构建的工程菌进行筛选,然后用液体培养基对工程菌进行扩大化培养(2分)
【分析】基因工程技术的基本步骤:目的基因的获取→基因表达载体的构建→将目的基因导入受体细胞→目的基因的检测与鉴定。
【详解】(1)DNA聚合酶沿着磷酸到五碳糖5′→3′的方向合成互补链。②过程表示基因表达载体的构建,是基因工程的核心工作,需要用到的两种工具酶为限制酶和DNA连接酶。
(2)图乙中1号无杂交带产生,说明目的基因未导入,1号只含有pETDuet-1质粒;2号经DNA-DNA分子杂交、RNA-DNA分子杂交均产生杂交带,但经抗原—抗体杂交未出现杂交带,说明2号含有目的基因且能正常转录,但不能正常翻译;3号经DNA-DNA分子杂交产生杂交带,但经RNA-DNA分子杂交、抗原—抗体杂交均未出现杂交带,说明3号含有目的基因,但不能正常转录;4号经DNA-DNA分子杂交、RNA-DNA分子杂交、抗原—抗体杂交均产生杂交带,说明4号含有目的基因且能正常转录、翻译,故只有4号菌落才是高产PLP的工程菌菌落。
(3)①苏云金芽孢杆菌与枯草芽孢杆菌等细菌的细胞壁的主要成分是肽聚糖,根据酶的专一性,可选用溶菌酶对细菌进行去壁处理;
②筛选工程菌时需在固体培养基上进行,扩大培养时需在液体培养基上进行。
组别
实验材料
实验处理
实验结果(线粒体的膜电位相对值)
甲
疟原虫的线粒体
加入青蒿素
55
乙
不加青蒿素
100
丙
小白鼠细胞的线粒体
加入青蒿素
95
丁
不加青蒿素
100
相关试卷
这是一份2024年高考押题预测卷—生物(辽宁卷01)(全解全析),共23页。试卷主要包含了干旱可促进植物体内脱落酸,肺牵张反射能调节呼气和吸气等内容,欢迎下载使用。
这是一份2024年高考押题预测卷—生物(江苏卷01)(全解全析),共17页。
这是一份2024年高考押题预测卷—生物(广东卷01)(全解全析),共19页。

