





2024年湖南省岳阳市中考一模物理试题(原卷版+解析版)
展开1.本试卷共四大题,22小题,满分100分,考试时量60分钟;
2.本试卷分为试题卷和答题卡两部分,所有答案都必须填涂或填写在答题卡上规定的答题区域内;
3.考试结束后,考生不得将试题卷、答题卡、草稿纸带出考场.
一、选择题(本大题共12小题,每小题3分,共36分。在每小题给出的四个选项中,只有一个选项符合题意)
1. 在2024年春节联欢晚会上,魏晨等歌手共同演唱《上春山》,唱出了万物复苏、草木葱茏的春意。下列说法正确的是( )
A. 歌声是由声带振动产生的B. 不同歌手发出声音的音色相同
C. 歌声可以在真空中传播D. 歌声在空气中的传播速度是
【答案】A
【解析】
【详解】A.声音是由物体振动产生,歌声是由声带振动产生的,故A正确;
B.音色是声音的品质,不同发声体发出声音的音色一般不同,不同歌手发出声音的音色不同,故B错误;
C.声音的传播需要介质,歌声不可以在真空中传播,故C错误;
D.歌声在空气中的传播速度是340m/s,故D错误。
故选A。
2. 如图是岳阳楼区某天天气预报的信息,关于图片中信息的解释正确的是( )
A. 预报的最低气温读作“摄氏零下1度”
B. 液体温度计是利用液体热胀冷缩的原理制成的
C. 雪的形成过程中水蒸气会吸收热量
D. 雪化成水是一种液化现象
【答案】B
【解析】
【详解】A.预报的最低气温读作“零下1摄氏度”,故A错误;
B.液体温度计是利用液体热胀冷缩的原理制成的,受热时,温度计内的液体体积膨胀,受冷时,温度计内的液体体积收缩,故B正确;
C.雪的形成过程中水蒸气会放出热量,故C错误;
D.雪化成水是固态变成液体的一种熔化现象,故D错误。
故选B。
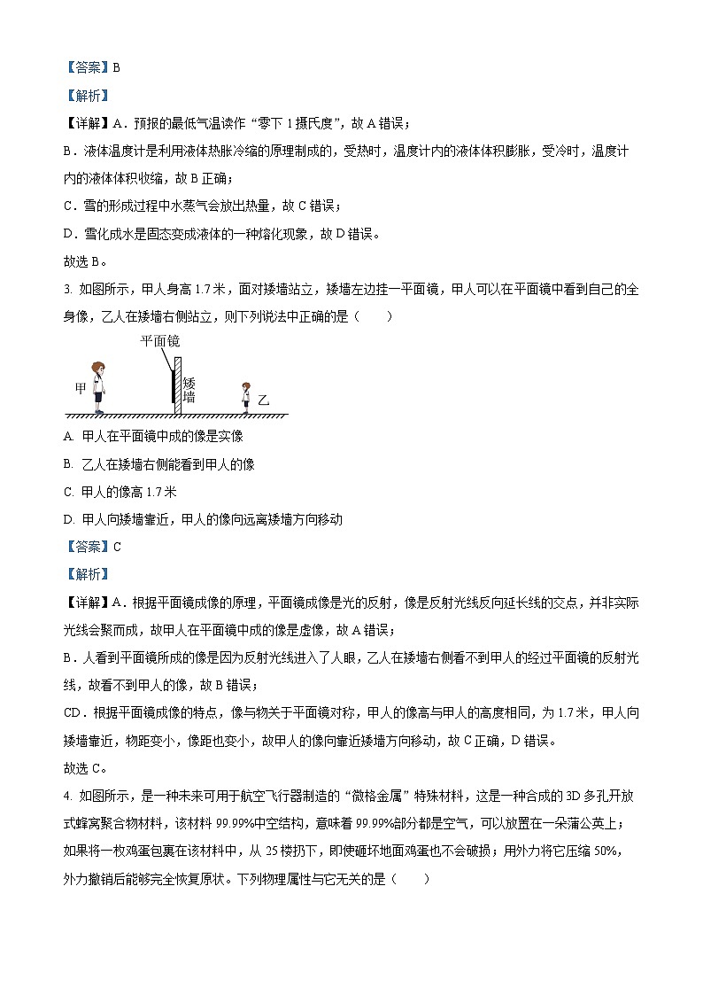
3. 如图所示,甲人身高1.7米,面对矮墙站立,矮墙左边挂一平面镜,甲人可以在平面镜中看到自己的全身像,乙人在矮墙右侧站立,则下列说法中正确的是( )
A. 甲人在平面镜中成的像是实像
B. 乙人在矮墙右侧能看到甲人的像
C. 甲人的像高1.7米
D. 甲人向矮墙靠近,甲人的像向远离矮墙方向移动
【答案】C
【解析】
【详解】A.根据平面镜成像的原理,平面镜成像是光的反射,像是反射光线反向延长线的交点,并非实际光线会聚而成,故甲人在平面镜中成的像是虚像,故A错误;
B.人看到平面镜所成的像是因为反射光线进入了人眼,乙人在矮墙右侧看不到甲人的经过平面镜的反射光线,故看不到甲人的像,故B错误;
CD.根据平面镜成像的特点,像与物关于平面镜对称,甲人的像高与甲人的高度相同,为1.7米,甲人向矮墙靠近,物距变小,像距也变小,故甲人的像向靠近矮墙方向移动,故C正确,D错误。
故选C。
4. 如图所示,是一种未来可用于航空飞行器制造的“微格金属”特殊材料,这是一种合成的3D多孔开放式蜂窝聚合物材料,该材料99.99%中空结构,意味着99.99%部分都是空气,可以放置在一朵蒲公英上;如果将一枚鸡蛋包裹在该材料中,从25楼扔下,即使砸坏地面鸡蛋也不会破损;用外力将它压缩50%,外力撤销后能够完全恢复原状。下列物理属性与它无关的是( )
A. 密度小B. 导热性好C. 硬度大D. 弹性好
【答案】B
【解析】
【详解】“微格金属”特殊材料可以放置在一朵蒲公英上,说明密度小;如果将一枚鸡蛋包裹在该材料中,从25楼扔下,即使砸坏地面鸡蛋也不会破损,说明硬度大;用外力将它压缩50%,外力撤销后能够完全恢复原状,说明该物质弹性好。故ACD不符合题意,B符合题意。
故选B。
5. 下列说法不正确的是( )
A. 目前的核电站都是利用核聚变释放的核能来发电的
B. 我国的北斗卫星定位系统是利用电磁波进行定位的
C. 微波通信、卫星通信、光纤通信、网络通信都可以用来传递信息
D. 以风能、水能、太阳能等为代表的可再生能源是未来理想能源的一个重要发展方向
【答案】A
【解析】
【详解】A.目前的核电站都是利用核裂变释放的核能来发电的,故A错误,符合题意;
B.电磁波的传播不需要介质,我国的北斗卫星定位系统是利用电磁波进行定位的,故B正确,不符合题意;
C.传递信息的方式有很多种,微波通信、卫星通信、光纤通信、网络通信都可以用来传递信息,故C正确,不符合题意;
D.可再生能源可以从自然界中源源不断地得到的能源,以风能、水能、太阳能等为代表的可再生能源是未来理想能源的一个重要发展方向,故D正确,不符合题意。
故选A。
6. 油电混合动力汽车逐渐走进普通家庭,混动汽车搭载了传统的内燃机,高效的电动机、发电机和蓄电池组。行驶过程中内燃机提供动力,同时可为蓄电池充电,也可以由蓄电池和电动机提供动力。下列关于汽车说法正确的是( )
A. 汽车高速行驶时上表面空气流速大压强大
B. 发电机的工作原理是利用电流的磁效应
C. 油电混动汽车的工作效率可以达到100%
D. 电动机的工作原理是通电导体在磁场中受力的作用
【答案】D
【解析】
【详解】A.汽车向上凸起,汽车高速行驶时上表面空气流速大压强小,故A错误;
B.发电机的工作原理是利用电磁感应现象,故B错误;
C.油电混动汽车运动过程中要克服摩擦阻力做功,工作效率小于100%,故C错误;
D.电动机的工作原理是通电导体在磁场中受力的作用发生运动,故D正确。
故选D。
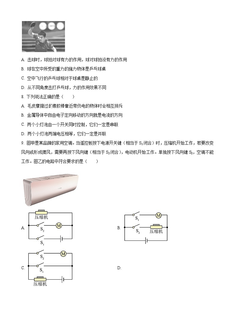
7. 2024年2月25日,中国男乒直落三局击败法国队,获得了世乒赛团体赛11连冠,第23次捧起斯韦思林杯。关于乒乓球比赛时的情景,下列说法正确的是( )
A. 击球时,球拍对球有力的作用,球对球拍没有力的作用
B. 球在空中所受的重力的施力物体是乒乓球桌
C. 空中飞行的乒乓球相对于球桌是静止的
D. 从不同角度击打乒乓球,力的作用效果不同
【答案】D
【解析】
【详解】A.击球时,球拍对球有力的作用,由于力的作用时相互的,球对球拍也有力的作用,故A错误;
B.重力是地球吸引而产生的力,球在空中所受的重力的施力物体是地球,故B错误;
C.空中飞行的乒乓球相对于球桌位置不断改变,是运动的,故C错误;
D.从不同角度击打乒乓球,力的作用点不同,力的作用效果不同,故D正确。
故选D。
8. 下列说法正确的是( )
A. 毛皮摩擦过橡胶棒靠近带负电的物体时会相互排斥
B. 金属导体中自由电子定向移动的方向就是电流的方向
C. 两个小灯泡由一个开关同时控制,它们一定是串联
D. 两个小灯泡两端电压相等,它们一定是并联
【答案】A
【解析】
【详解】A.毛皮摩擦过的橡胶棒,橡胶棒得到电子,带负电,根据电荷间的相互作用规律,同种电荷相互排斥,毛皮摩擦过的橡胶棒靠近带负电的物体时会相互排斥,故A正确;
B.物理学中规定,正电荷定向移动的方向为电流的方向,金属导体中自由电子定向移动的反方向就是电流的方向,故B错误;
C.灯泡串联时,开关可以同时控制两盏灯泡;灯泡并联时,若开关接在干路上,仍然可以控制两盏灯泡;则这两盏灯泡串联或并联都可以,故C错误;
D.当两灯并联时,各个灯泡两端电压都相等且等于电源电压,但是当两个完全一样的小灯泡串联时,各个灯泡两端电压也会相等且等于电源电压的一半,所以若灯两端电压都相等,两灯也可能是串联,故D错误。
故选A。
9. 图甲是某品牌的家用空调。当遥控板按下电源开关键(相当于S1闭合)时,压缩机开始工作,若要改变风向或形成摆风,需要再按下风向键(相当于S2闭合),电动机开始工作。单独按下风向键S2,空调不能工作。图乙的电路中符合要求的是( )
A. B.
C. D.
【答案】A
【解析】
【详解】闭合S1时,压缩机工作,再闭合S2时,电动机工作,单独闭合S2时,电动机不工作,则S2在支路,只控制电动机,S1在干路,控制整个电路。故A符合题意,故BCD不符合题意。
故选A
10. 将一块橡皮泥放入水中会下沉,捏成船形再放入水中(整个过程橡皮泥质量不变),它会漂浮在水面上,如图甲、乙所示。两次烧杯底受到水的压强分别是p甲、p乙,排开水的体积分别为V甲、V乙,浮力分别为F甲、F乙,排开水的质量分别为m甲、m乙,下列说法正确的是( )
A. p甲>p乙B. V甲>V乙C. F甲=F乙D. m甲
【解析】
【详解】C.根据题意可知,甲、乙为同一块橡皮泥做成不同形状的物体,因此两物体的质量相等,由G=mg可得,二者所受的重力相等;甲沉入水底,则F甲
D.由密度的变形公式m=ρV可得,排开水的质量m甲
11. 如图所示,用竖直向上50N的拉力F,在10秒内将重为120N的物体匀速提升3m(不计绳重及摩擦),下列说法正确的是( )
A. 自由端的速度为0.6m/sB. 拉力F的功率为15W
C. 滑轮组的机械效率为80%D. 动滑轮的重力为20N
【答案】C
【解析】
【详解】滑轮组
A.自由端移动距离
速度为
故A错误;
B.拉力F的功率为
故B错误;
C.有用功
总功
滑轮组的机械效率为
故C正确;
D.滑轮组的额外功
不计绳重及摩擦时,动滑轮的重力为
故D错误。
故选C。
12. 热爱物理的小新同学在家制作了一个简易台秤,用来测物体质量。内部电路如图甲所示,电源电压为18V,定值电阻R0为30Ω,电阻R为力敏电阻,其阻值与所受压力的变化情况如图乙所示,被测物体A放在R上方的托盘(绝缘体)里,电压表的量程为0~15V,电压表的表盘被改装为台秤的示数。以下分析正确的是( )
A. 力敏电阻的阻值随压力的增大而增大
B. 物体的质量越小,通过电路中的电流越大
C. 物体的质量越小,电路的总功率越大
D. 在保证电路安全的情况下,该台秤所能称量物体的最大重力为100N
【答案】D
【解析】
【详解】A.由图乙可知,力敏电阻的阻值随压力的增大而减小,故A错误;
BC.根据电路图可知,R与R0串联接入电路中,电压表测量R0两端的电压。被测者质量越小,根据图乙可知,R的阻值变大,电路的总电阻变大,根据欧姆定律可知,电路中的电流变小;根据P=UI可知,电路消耗的总功率变小,故BC错误;
D.由于电压表的量程为0~15V,因此定值电阻R0两端的电压最大为15V,电路的电流为
根据串联电路电压的特点可知,力敏电阻两端的电压为
UR=U-U0=18V-15V=3V
此时力敏电阻的阻值为
由图乙可知,此时称量物体的最大重力为100N,故D正确。
故选D。
二、填空题(本大题共4小题,每空2分,共18分)
13. 端午节是我国首个入选世界非物质文化遗产的节日,端午食粽的风俗由来已久。煮粽子时,闻到粽子的香味是______现象,改变粽子内能的方式是______。
【答案】 ①. 扩散 ②. 热传递
【解析】
【详解】[1]能闻到粽子的香味,由于分子不停地做无规则运动,属于扩散现象。
[2]煮粽子的过程是利用热传递的方法改变粽子的内能。
14. 2024年初哈尔滨冰雪大世界火热出圈,全国各地的游客纷纷去东北打卡,感受东北人民的热情。当游客脚踏滑雪板从斜坡上滑下来时,其重力势能主要转化为___能;滑过终点时,游客由于___很难立即停下来。
【答案】 ①. 动 ②. 惯性
【解析】
【详解】[1]当游客脚踏滑雪板从斜坡上滑下来时,质量不变,速度变快,高度降低,动能增大,重力势能减小,重力势能主要转化为动能。
[2]滑过终点时,游客由于惯性保持原来的运动状态,很难立即停下来。
15. 图甲中小木块长度是________cm,图乙中秒表的读数是_______s。
【答案】 ①. 3.40 ②. 337.5
【解析】
【详解】[1]刻度尺的分度值为0.1cm,木块的左端在1.00cm位置,右端在4.40cm位置,小木块长度是
[2]图乙中停表小表盘的分度值为0.5min,指针在5~6之间,且偏向6位置,读作5min;大表盘的分度值为0.1s,示数为37.5s,则停表的读数是
16. 在实践活动课上,小明同学设计了如图甲所示的模拟调光灯电路。电源电压恒定,为定值电阻。闭合开关S后,将滑动变阻器的滑片P由最右端向左移动,直至灯泡L正常发光。此过程中,电流表A的示数随两电压表(电压表未画出)示数变化关系图像如图乙所示。小灯泡正常发光时的电阻为_______Ω,电源电压为________V;若的滑片可任意滑动,为了保证灯泡的安全,电路中至少要再串联一个______________Ω的电阻。
【答案】 ①. 5 ②. 4.5 ③. 1.5
【解析】
【详解】由图甲得,灯泡、R1、R2串联,电压表测量灯泡电压,电流表测量电路电流。
[1]灯泡的电压变大,电流变大,图像中①表示灯泡的U-I图像,灯泡正常发光时,电路中电流最大,为0.5A,此时灯泡电压为2.5V,由欧姆定律得,小灯泡正常发光时的电阻为
[2]由图像得,电压表V2随电流增大而减小,说明电压表V2测量R1、R2电压或者测量R2电压,由图像得,电流变化相同时,两电压表示数变化不同,则电压表V2测量R2电压,由欧姆定律得
电源电压
[3]当电路中电流最大为0.5A时,电路中电阻为
若此时变阻器接入电路中电阻为0,电路中串联的电阻阻值最小,为
三、作图与实验探究题(本大题共5小题,第20题4分,其余每空2分,共28分)
17. 如图所示,这是厨房里用开关控制的三孔插座,请用笔画线代替导线将其接入电路中。
【答案】
【解析】
【详解】为了安全,开关接在火线上,三孔插座中上孔接地线,左孔接零线,右孔接火线,如下图所示:
18. 如图甲所示,桔槔是我国古代汲水的一种器具,可看作杠杆,图乙是其简化示意图。请在图乙的A点中作出水桶所受重力G的示意图,并画出力F1的力臂l1。
【答案】
【解析】
【详解】物体重力的方向总是竖直向下,因此过水桶的重心A沿竖直向下的方向作出一条有向线段,用G表示,即为水桶所受的重力;由乙图可知,以O点为支点,过支点O向动力F1作用线作垂线,即为动力的力臂l1。如图所示:
19. 在“探究凸透镜成像规律”的实验中:
(1)实验在______________(选填“较暗”或“较亮”)的环境中进行,现象更明显;
(2)将蜡烛、凸透镜和光屏依次放在光具座上,点燃蜡烛后,调整蜡烛、凸透镜和光屏的高度,使烛焰、凸透镜和光屏三者的中心大致在同一高度,这样做的目的是使像呈现在______________;
(3)在如图所示的位置,恰能在光屏上得到清晰的像,利用这一成像规律可制成______________。
【答案】 ① 较暗 ②. 光屏中央 ③. 照相机
【解析】
【详解】(1)[1]实验在较暗的环境中进行,可以增大像与背景的阴暗对比,使看到的像更清楚,现象更明显。
(2)[2]实验前要将烛焰、凸透镜和光屏三者的中心大致调整在同一高度,这样做的目的是使像呈现在光屏中央,便于观察和记录成像情况。
(3)[3]由图可知,物距
u=50cm-10cm=40cm
像距
v=74cm-50cm=24cm
物距大于像距,由凸透镜成像规律可知,此时成倒立、缩小的实像,利用这一成像规律可制成照相机。
20. 在探究“影响滑动摩擦力大小的因素”的实验中,装置如图所示,铝块和木块的外形相同,一端带有定滑轮的长木板固定不动,铝块通过细线与弹簧测力计相连。(忽略滑轮的摩擦)
(1)图甲中,将铝块放在水平木板上,竖直向上拉测力计,当铝块沿水平方向做______________运动时,铝块所受滑动摩擦力大小等于测力计的示数;
(2)比较甲、乙两次实验,可以得出:在______________相同时,______________越大,滑动摩擦力越大;
(3)请你判断:图丙中,铝块水平运动时所受滑动摩擦力______________(选填“大于”、“等于”或“小于”)图甲中铝块所受滑动摩擦力。
【答案】 ①. 匀速直线 ②. 接触面的粗糙程度 ③. 压力 ④. 等于
【解析】
【详解】(1)[1]图甲中,将铝块放在水平木板上,竖直向上拉测力计,当铝块沿水平方向做匀速直线运动时,铝块受平衡力作用,所受滑动摩擦力大小等于测力计的示数。
(2)[2][3]比较甲、乙两次实验,可以得出:在接触面粗糙程度相同时,压力越大,测力计示数越大,说明在接触面粗糙程度相同时,压力越大,滑动摩擦力越大。
(3)[4]图甲丙中,铝块水平运动时,对木板的压力相同,接触面粗糙程度相同,则丙图中铝块所受滑动摩擦力等于图甲中铝块所受滑动摩擦力。
21. 小明利用如图甲所示的电路,探究“电流跟电阻的关系”,并根据实验数据画出如图丙所示的Ⅰ-R图像。实验器材:电源(电压恒为4.5V),电流表、电压表各一只,一个开关,三个定值电阻(5Ω、10Ω、15Ω),两只滑动变阻器(“10Ω 2A”、“20Ω 1A”),导线若干。
(1)用笔画线代替导线完成图甲电路的连接________(要求滑动变阻器滑片右移时电流表示数变小);
(2)实验中小明发现,闭合开关后,两电表的指针处于图乙所示的状态,则电路故障可能是______________;
(3)改正错误后,小明先用5Ω的电阻做完实验后,断开开关,将10Ω的电阻接入电路,闭合开关发现电压表的示数变______________;
(4)当小明改用15Ω的电阻继续实验时,发现无论怎样移动滑动变阻器的滑片,都无法使电压表的示数达到实验要求的值,则小明选用的滑动变阻器的规格是______________;
(5)除了更换滑动变阻器的方案以外,小明想到原有器材不变,调整定值电阻两端的电压也可以完成实验,他应控制这三个定值电阻两端的电压范围是______________。
【答案】 ①. ②. 定值电阻断路 ③. 大 ④. 10Ω 2A ⑤. 2.7~3V
【解析】
【详解】(1)[1]实验中,定值电阻与变阻器串联,电压表串联定值电阻电压,电流表测量电路电流,滑动变阻器滑片右移时电流表示数变小,则变阻器的A端接入电路中,如图所示:
(2)[2]由图乙得,电压表的示数超过量程,电流表的示数为0,说明电路中电流为0,定值电阻的电压大于3V,则故障可能是与电压表并联的定值电阻断路。
(3)[3]改正错误后,小明先用5Ω的电阻做完实验后,断开开关,将10Ω的电阻接入电路,串联电路中电阻越大,分到电压越大,则闭合开关发现电压表的示数变大。
(4)[4]由图丙与欧姆定律得,定值电阻的电压控制为
2V,变阻器的电压为
由串联电路电流特点与欧姆定律得
当接入15Ω定值电阻时,变阻器接入电路中电阻为
无论如何移动滑动变阻器无法完成实验,说明此时变阻器需要接入电路中电阻大于变阻器的最大电阻,则小明选用的滑动变阻器的规格是10Ω 2A。
(5)[5]当当接入15Ω定值电阻时,变阻器接入电路中电阻最大,为10Ω时,定值电阻的电压最小,为
电压表的量程为0~3V,则定值电阻的最大电压为3V,则他应控制这三个定值电阻两端的电压范围是2.7~3V。
四、综合题(本大题共2小题,22小题9分,23小题9分,共18分。解答应写出必要的文字说明、公式和重要的演算步骤,只写出最后答案的不能得分)
22. 如图所示电路中,电源电压恒为10V,定值电阻的阻值大小为6Ω,闭合开关后电流表的示数为0.5A,求:
(1)闭合开关后电压表的示数;
(2)定值电阻的阻值;
(3)电路消耗的总功率。
【答案】(1)3V;(2)14Ω;(3)5W
【解析】
【详解】解:(1)由电路图可知,两电阻串联,电压表测两端的电压,电流表测串联电路中的电流。
由可得,电压表的示数
(2)因串联电路中总电压等于各分电压之和,所以,两端的电压
由可得,则的阻值
(3)电路消耗的总功率
答:(1)闭合开关后电压表的示数3V;
(2)定值电阻R2的阻值14Ω;
(3)电路消耗的总功率5W。
23. A、B两个实心正方体如图甲所示叠放在水平地面上,A的边长为20cm。沿水平方向切去厚度为h的部分,并将切去的部分平放在地面上,切去后A对地面的压强p1和切去的部分对地面的压强p2(若B切完后,再切A,则切去A的部分叠放在B的上面)随切去厚度h的变化关系图像如图乙所示。求:
(1)A和B的总重力;
(2)B的密度;
(3)切的过程中,当p1=p2时,切去的厚度h0的值。
【答案】(1)340N;(2)2×103kg/m3;(3)13cm
【解析】
【详解】解:(1)由图乙可知,切去高度为0时,B还在A的上面,此时它们对地面的压强为8500Pa,而A的边长为20cm,则由压强的变形公式F=pS可得它们对地面的压力为
因为A、B两个实心正方体叠放的物体放在水平地面上,所以它们对地面的压力大小等于它们的总重力,则A和B的总重力
G总=F=340N
(2)由图乙可知,切去高度为10cm时,刚好将B完全切掉,即B的边长为
LB=10cm=0.1m
此时B对地面的压强p2为2000Pa,根据压强的变形公式F=pS可知此时B对地面的压力为
因为B在水平地面上,则压力大小等于自身重力,则
GB=FB=20N
B的质量为
B的密度为
(3)A的重力为
GA=G总﹣GB=340N﹣20N=320N
由题知AB的底面积
SA=(20cm)2=400cm2
SB=(10cm)2=100cm2
SA=4SB
而此时压强相等,即
p1=p2
根据压强公式F=pS可得对地面压力关系
F1=4F2
即
GA﹣G切=4(GB+G切)
解得G切=48N,根据
G切∶GA=hA切∶hA
得到
48N∶320N=hA切∶20cm
解得hA切=3cm,所以,切去的厚度为
h0=hA切+LB=3cm+10m=13cm
答:(1)A和B的总重力为340N;
(2)B的密度为2×103kg/m3;
(3)切的过程中,当p1=p2时,切去的厚度h0的值为13cm。
2024年湖南省岳阳市第十八中学中考模拟物理试题(原卷版+解析版): 这是一份2024年湖南省岳阳市第十八中学中考模拟物理试题(原卷版+解析版),文件包含精品解析2024年湖南省岳阳市第十八中学中考模拟物理试题原卷版docx、精品解析2024年湖南省岳阳市第十八中学中考模拟物理试题解析版docx等2份试卷配套教学资源,其中试卷共25页, 欢迎下载使用。
2023年湖南省岳阳市中考一模物理试题(含解析): 这是一份2023年湖南省岳阳市中考一模物理试题(含解析),共16页。试卷主要包含了多选题,单选题,实验题,填空题,作图题,计算题等内容,欢迎下载使用。
初中物理中考复习 精品解析:2020年湖南省岳阳市中考物理试题(原卷版): 这是一份初中物理中考复习 精品解析:2020年湖南省岳阳市中考物理试题(原卷版),共9页。试卷主要包含了下列与热学有关叙述合理的是,关于流体的力现象表述正确的是,对物理量的关系式理解正确的是,关于能源和信息的说法,正确的是等内容,欢迎下载使用。