





2024年河南省周口市西华县中考二模语文试题(原卷版+解析版)
展开
这是一份2024年河南省周口市西华县中考二模语文试题(原卷版+解析版),文件包含2024年河南省周口市西华县中考二模语文试题原卷版docx、2024年河南省周口市西华县中考二模语文试题解析版docx等2份试卷配套教学资源,其中试卷共28页, 欢迎下载使用。
1.本试卷共6页,五个大题,满分120分,考试时间120分钟。
2.本试卷上不要答题,请按答题卡上注意事项的要求,直接把答案写在答题卡上。答在试卷上的答案无效。
一、积累与运用 (共24分)
临近“五一”,为提升同学们的劳动素养,学校拟开展“农耕研学”实践活动, 以下是班长小豫准备的部分材料,请你帮他完善。
1. 下面开场白,其中有些字词小豫拿不准,请你帮他判断。
春水潺潺,草长莺飞,农民在孕育着希望的田间辛勤播种,看种子萌发出新芽,他们的脸上露出了微笑;夏日炎炎,①炽( )热的太阳炙烤着大地,空气里弥散着麦香。实验室里,科研人员以“不耽误、②不懈怠( )”的敬业精神投入到烦琐③枯zà ( )的工作之中;街头巷尾,环卫工人用满是褶皱的双手呵护着城市的美丽……千千万万的劳动者正用行动发出 ④zhèn ( )耳欲聋的呐喊——劳动最光荣!
回望历史,中华民族一直是勤于劳作、善于创造的民族。今天,我们依旧需要弘扬劳动精神,脚踏实地,肩负起时代赋予我们的责任和使命,做“新时代好少年”。
2. 班主任写了一段“农耕研学”寄语,请你补写下面语段中相应的诗句。
热爱劳动是中华民族的优秀传统。我们从“参差荇菜,①________”(《关雎》)中看到欢快的劳动场景,从“唧唧复唧唧,②________”(《木兰诗》)感受到劳动者的美好形象,从“③________,男女衣着,悉如外人”(《桃花源记》)品读劳动的幸福安宁,也从“满面尘灰烟火色,④________”(《卖炭翁》)体会劳动的艰辛。陶渊明的“⑤________,悠然见南山”,表现归隐田园的恬淡;柳宗元的“⑥________,下见小潭”,寄寓发现美景的欣喜;《岳阳楼记》中的“⑦________,此乐何极”,抒发了劳动者的畅快之情;《悯农》中的“⑧________,粒粒皆辛苦”,让我们珍惜来之不易的劳动果实。
3. 研学基地要种植辣椒,小语负责设计一份“劳动作业单”,但她把种植步骤弄错了,请你帮他排列出正确的一项是( )
劳动作业单——为学校小菜园种植辣椒
① 种植时要注意保证土壤疏松不板结,保持湿润,播种后才能顺利发芽
② 另外,要注意辣椒喜欢充足的光照
③ 因为5月气温较高,可以不必泡种,不必催芽,所以它是小菜园本月种植首选
④ 苗与苗之间不要靠太近,否则光照与营养都会不够
⑤ 辣椒喜热,5月正最佳种植期
A. ③①④⑤②B. ⑤①②④③C. ⑤③①②④D. ③⑤①②④
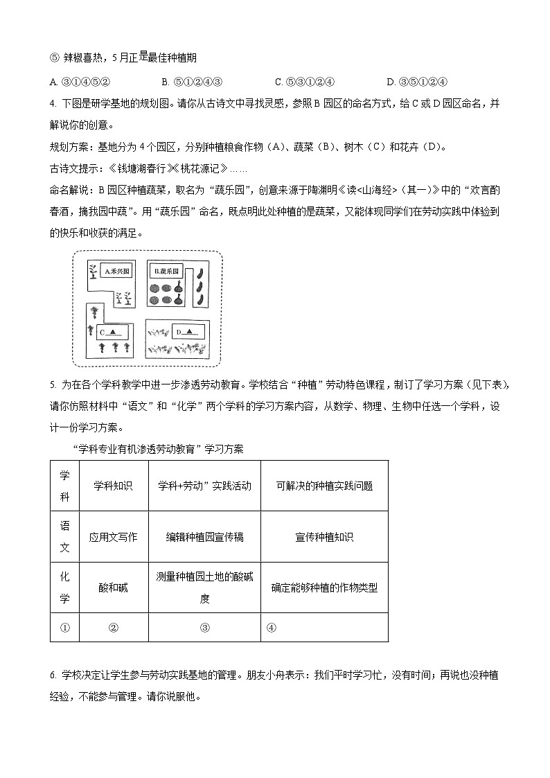
4. 下图是研学基地的规划图。请你从古诗文中寻找灵感,参照B园区的命名方式,给C或D园区命名,并解说你的创意。
规划方案:基地分为4个园区,分别种植粮食作物(A)、蔬菜(B)、树木(C)和花卉(D)。
古诗文提示:《钱塘湖春行》《桃花源记》……
命名解说:B园区种植蔬菜,取名为“蔬乐园”,创意来源于陶渊明《读(其一)》中的“欢言酌春酒,摘我园中蔬”。用“蔬乐园”命名,既点明此处种植的是蔬菜,又能体现同学们在劳动实践中体验到的快乐和收获的满足。
5. 为在各个学科教学中进一步渗透劳动教育。学校结合“种植”劳动特色课程,制订了学习方案(见下表),请你仿照材料中“语文”和“化学”两个学科的学习方案内容,从数学、物理、生物中任选一个学科,设计一份学习方案。
“学科专业有机渗透劳动教育”学习方案
6. 学校决定让学生参与劳动实践基地的管理。朋友小舟表示:我们平时学习忙,没有时间;再说也没种植经验,不能参与管理。请你说服他。
二、现代文阅读 (共26分)
(一)(共16分)
阅读下面的文学类文本,完成下面小题。
日子
①早晨,天未亮,山里便嘈杂起来了。
②那是鸟叫声。
③不知是什么鸟,也不知有多少,个头有多大,就在屋边的树丛里叽叽喳喳地叫。叫声很欢快,很清脆,也很灵动。每天清晨,我在鸟叫声中醒来,神清气爽。
④天亮后,鸟儿轻盈地从这枝头飞到那枝头,啼鸣声便像风一样从这儿飘到那儿,旋转个不停。
⑤土育树,树生风,风生雨,而生云。云为鹤家乡,树为鸟天地。
⑥这里树多,老伯上山时种了很多树。
⑦老伯在这里种了两棵很漂亮的树。
⑧一棵是牛甘果树。
⑨这棵树,就像一个看守寨门的卫士,立在屋下那道坡中段的路边。树干已有手臂粗了,有些弯曲。树身上有寄生虫,树皮被咬出了一个个伤疤,伤疤上又长成了瘤,树身便疙疙瘩瘩的,有一种古老、苍劲的神韵。
⑩这种树,滥生、贱生,广西南方荒山野岭到处可见。一般有一两米高,春天长叶,七月结果。一张枝叶,丫杈纷繁。丫杈上的叶子,只有蛾翅般大小,到深秋,转青变黄。所结之果,如小孩玩的玻珠球般大小,浑圆,青中泛黄,如润玉般有透明之质感。
⑪另一棵是柠檬树。
⑫它就长在老伯的厨房门口。树皮灰黑,带白斑点。树茎挺直,有手臂粗。从树根到树顶,两米多高,直溜溜竟无枝丫,但到了树顶,枝丫繁茂,亭亭如盖,像一把绿伞。所结之果,初呈青色,熟后呈黄色,如乒乓球般大小,煞是好看。
⑬这棵漂亮的树,无论远看近看,其貌其形其神其态,皆如盆景,有缩龙成寸、以小见大之妙。这样的树,若长在庭院,便显富贵;而长在山野,则显慧雅,有幽幽仙气,令人心生敬意。
⑭柠檬树终日伴着老伯,老伯与人言无二三,却能与树倾心交谈。树下嗅雨,孤屋御风,与鹿为群,同草木为伴,这就是老伯的日子。老伯的日子清淡,却不乏诗意。
⑮只是,仅过了一年多,那棵柠檬树就死了。
⑯张岱的《陶庵梦忆》,有一篇《朱文懿家桂》,记载了朱文懿家的后院里,种有一棵桂树,“干大如斗,枝叶溟蒙(茂盛),樾荫(树荫)亩许,下可坐客三四十席。”此树之所以能如此壮观,是因为主人在树下“不亭、不屋、不台、不栏、不砌……”,“花时不许人入看,而主人亦禁足勿往,听其自开自谢。”也就是说,这颗树始终保持原生状态,没有受到人为干扰。老伯种的柠檬树,正好就在厨房门口,火烟熏扰,枯死就不足为奇了。
⑰同样,人不能太热闹,太热闹的日子会乱心;心乱则惘。
⑱山多草木,亦多草虫。热天住在山间,虫子让人备受困扰。晚上刚躺下,刚盖上被子,手脚、身上就痒痒的。先是有一两个小虫不知从哪儿偷袭上来,轻手轻脚的,然后就是闲庭信步,悠然自得,实在是胆大妄为。我轻轻伸出手往痒痒的地方捏,想把那虫子捏住,却总也捏不到。不一会儿,这儿也痒,那儿也痒。一抓,便起疙瘩。一折腾,睡意全消。
⑲我把对虫子的厌烦与老伯说了,希望老伯能把这些虫子灭了。可老伯却说,唉,别跟它们计较,我吃鸡,鸡吃虫,虫咬我,过日子就是这样的啦……
⑳至此,我渐渐明了,我到山里偶作闲居的原因了。在山里,草木也罢,蛇虫也罢,都是山的公民,彼此相依相偎,当可善待……
㉑这个理,我们这些所谓的文化人,未必比老伯明白。
(作者:严风华。选自《一座山,两个人》,有改动)
7. (散文·理景物事件)文章主要叙写了两。类景物和一个事件,请梳理全文内容,将下面的图补充完整。
8 (散文·品语言之味)
(1)先是有一两个小虫不知从哪儿偷袭上来,轻手轻脚的,然后就是闲庭信步,悠然自得,实在是胆大妄为。(品味句中加点部分的用词之妙)
(2)这棵漂亮的树,无论远看近看,其貌其形其神其态,皆如盆景,有缩龙成寸、以小见大之妙。(画线句语言极具表现力,请品析“其”表达效果。提示:可参考《湖心亭看雪》“天与云与山与水”的“与”字的品析方法)
9. (散文·析构思之妙)联系上下文分析⑯段作者引用张岱《陶庵梦忆》中的内容有何作用。
10. (散文·悟文本主旨)本文意蕴丰富,表达了作者对生活的多种感悟,请结合全文内容简要分析。
(二)(共10分)
阅读下面两个文本,完成下面小题。
【文本一】
①错把麦苗当韭菜、以为南瓜长在树上、不知芝麻为何物等情况,在城里的孩子中并不鲜见。之所以出现这样的情况,主要是因为城里的孩子们缺少接触农业的机会。农业是我国国民经济发展的根本。民以食为天;农业稳,天下稳;农民安,天下安。无论是现在还是未来,都有必要让孩子们懂得这样的道理,亲身体验农耕文化,并乐于从事农业实践。
②农耕文化教育,让学生懂得稼穑之艰辛。改革开放以来,尤其是党的十八大以来,中国农业已经有了很大的发展,从人畜耕作的传统农业逐步走向现代农业。但是,农业生产依然艰辛,远不像坐在教室里那般清爽干净。一次农耕文化体验教育,能让孩子们知晓农作物耕种的不易,涵养内置于心的恤农情结,也许远比千百次说教更能让他们懂得节约的意义和价值。
③农耕文化教育,培育学生的爱农情怀。袁隆平院士曾言, “我希望更多青年从事现代农业。现代农业是高科技的农业,不是过去面朝黄土背朝天的农业。希望广大知识青年投身农业研究!”而将自己一生的青春与热血都奉献给农业,需要一份爱农情怀。农耕文化教育不仅能让学生增长农业知识,还能培育一份爱农情怀,让更多的年轻人在未来爱上农业,从事农业,发展农业,让农业生机勃勃。
④农耕文化教育,让优良的传统文化得以传承。一些农耕文化平时散落在田间地头,隐匿在乡村角落。流传千百年的农耕文化资源,若不及时加以收集、整理和保护,随着一些村庄的变迁或消失,也会有失传的风险。开展农耕文化教育,借助农民丰收节的推动,大力建设相应的教育基地,可以让农耕文化得以保护和更好地传承。
⑤农耕文化教育,给农村增添一抹亮色。现代农业的发展,已不再单纯依靠农业生产,还与农业旅游等密切相关。建立农耕文化教育基地,让城里的孩子亲近土地、了解农业,还能激活乡村旅游,助农增收,可谓一举多得。
(选自《湖南日报》,有删改)
【文本二】
①农耕文化中不可缺少农耕文化教育的传承,中国的教育不能抛弃农耕文化教育,而且,必须把农耕文化教育放在重要的基础教育位置。
②农耕文化教育是新时期劳动教育的重要组成部分,落实农耕文化教育,要把农耕文化教育作为劳动教育课程的一部分,从而奠定其课程地位。落实农耕文化教育,场地问题也不可忽视,这个环节需要农村学校、城市学校、城郊结合部学校根据各自情况去联系、建设,共建农耕文化教育场地。此外,具有农耕经验的劳动者缺乏教育教学经验,而一线教师又缺乏实践知识和实践经验。同此,只有培养专业的劳动教育师资队伍,才能不断提高劳动教育质量。最后,还需要建设一支劳动教育研究与实践探索的队伍,通过吸收专家学者、各类学生、中小学教师、农村的劳动致富能人等方面的人才,联合组建队伍,获得理论上有高度、实践上接地气的农耕教育研究成果。
(摘自百度百科)
11. 下列对文本一和文本二的理解和分析,不正确的一项是( )
A. 农业是我国国民经济发展的根本,改革开放以来,中国农业已经有了很大的发展,正逐步走向现代农业。
B. 一次农耕文化体验教育,也许远比千百次说教更能让孩子们懂得节约的意义和价值。
C. 文本一第③段引用袁隆平院士的话属于道理论证,有力证明了农耕文化教育,可以让学生懂得农作物耕种不易的道理。
D. 开展农耕文化教育,建设农耕文化教育基地,可以保护和传承农耕文化。
12. 请简要梳理文本一的论证思路。
13. 请结合两个文本谈谈如何落实农耕文化教育。
三、古诗文阅读。(15分)
(一)(共11分)
阅读下面两个文段,完成下面小题。
【甲】
世有伯乐,然后有千里马。千里马常有,而伯乐不常有。故虽有名马,祗辱于奴隶人之手,骈死于槽枥之间,不以千里称也。
马之千里者,一食或尽粟一石。食马者不知其能千里而食也。是马也,虽有千里之能,食不饱,力不足,才美不外见,且欲与常马等不可得,安求其能千里也?
策之不以其道,食之不能尽其材,鸣之而不能通其意,执策而临之,曰:“天下无马!”呜呼!其真无马邪?其真不知马也!
(选自韩愈《马说》)
【乙】
骥不称其力,称其德也。臣有二马,故常奇之。日啖刍豆数斗,饮泉一斛,然非清洁,则宁饿死不受。介胄而驰,其初若不甚疾,比行百余里,始振鬣①长鸣,奋迅示骏,自午至酉,犹可二百里。褫②鞍甲而不息、不汗,若无事然。此其为马,受大而不苟取,力裕而不求逞,致远之材也。
值复襄阳,平杨么,不幸相继以死。今所乘者不然。日所受不过数升,而秣不择粟,饮不择泉。揽辔未安,踊跃疾驱,甫③百里,力竭汗喘,殆欲毙然。此其为马,寡取易盈,好逞易穷,驽钝之材也。
(节选自岳飞《论马》)
【注】①鬣:liè,马、狮子等颈上的长毛。②褫:chǐ,解,脱。③甫:副词。刚;才。
14. 根据语境,参考方法提示,解释下列加点词语的意思。
15. 把甲文段中画横线的句子翻译成现代汉语。
且欲与常马等不可得,安求其能千里也?
16. 有同学在学习甲文的时候,向老师提出一个疑问:“天下无马”是一个陈述句,不应该用句号吗?你怎么看?请谈谈你的看法。
17. 两文都用了托物寓意的写法,但阐述的观点有所不同,请结合文本简述。
(二)(共4分)
阅读下面一首词,完成下面小题。
南乡子·登京口北固亭有怀
辛弃疾
何处望神州?满眼风光北固楼。千古兴亡多少事?悠悠。不尽长江滚滚流。
年少万兜鍪,坐断东南战未休。天下英雄谁敌手?曹刘。生子当如孙仲谋。
18. 在古典诗歌中, “悠悠”一词意蕴丰富,请根据提示完成下面的表格。
19. 如果为这首词配背景音乐,背景音乐的感情基调应该是下面哪一种?请结合词作内容简要分析。
① 清新明丽 ② 沉郁悲怆 ③ 慷慨激昂
四、名著阅读 (5分)
20. 在“名著主题大家谈”活动中,不同的作品也可能有相同的主题这一话题引起了同学们的热烈讨论。请任选一组谈谈你的看法,并结合名著内容简要分析。
①作品:《西游记》《钢铁是怎样炼成》 主题:磨难、成长
②作品:《海底两万里》《简·爱》 主题:自由、平等
21. 一个好的中心人物能带动整个团队,成就精彩。这一点我们可以从名著中得到启示。《水浒传》《西游记》中都有中心人物,哪个中心人物最值得学习?请你结合具体情节、人物性格进行分析。
五、作文 (50分)
22. “你若爱,生活哪里都可爱。你若恨,生活哪里都可恨。你若感恩,处处可感恩。你若成长,事事可成长。不是世界选择了你,是你选择了这个世界。”
——丰子恺
上面的材料引发你怎样的体验、感触或思考?请你根据材料的含义写一篇文章。
要求:①题目自拟,立意自定,文体自选,字迹工整,书写规范;②表达意图明确,内容具体充实,600字左右;③文中请回避与你有关的人名、校名、地名。
23. 阅读下面的文字,根据要求写作文。
任何一项劳动都是崇高的,通向荣誉的道路是由劳动铺设的。——谚语
看啊!世界不是劳动的艺术品吗?没有劳动就没有世界。——邓中夏
伟大的成绩和辛勤的劳动是成正比例的,有一分劳动就有一分收获,日积月累,从少到多,奇迹就可以创造出来。——鲁迅
人在自己的劳动中创造自己并理解劳动的美。——苏霍姆林斯基
请以“劳动”为话题,写一篇文章。
要求:①题目自拟;②除诗歌外文体不限,可以记述经历,发表看法,抒发感情;③字迹工整,书写规范,字数不少于600字;④文中请不要出现真实的姓名、校名;⑤文中不得引用、抄袭本试卷阅读理解部分的材料。
学科
学科知识
学科+劳动”实践活动
可解决的种植实践问题
语文
应用文写作
编辑种植园宣传稿
宣传种植知识
化学
酸和碱
测量种植园土地的酸碱度
确定能够种植的作物类型
①
②
③
④
文言语句
方法提示
解释
骈死于槽枥之间
字形推断法:形声字。从马,并声,两马并驾。
①______
食不饱,力不足
课内迁移法:弗食,不知其旨也。(《虽有嘉肴》)
②______
犹可二百里
成语推测法:记忆犹新
③______
诗句
“悠悠”的意蕴
念天地之悠悠
时间的久远和空间的广大
白云千载空悠悠
飘荡样子
羌管悠悠霜满地
①_______
千古兴亡多少事?悠悠
既指时间的漫长久远,又指②_______
相关试卷
这是一份2024年河南省周口市西华县中考二模语文试题,共6页。
这是一份2024年河南省周口市西华县中考二模语文试题,共6页。
这是一份2024年河南省周口市第一初级中学中考二模语文试题(原卷版+解析版),文件包含2024年河南省周口市第一初级中学中考二模语文试题原卷版docx、2024年河南省周口市第一初级中学中考二模语文试题解析版docx等2份试卷配套教学资源,其中试卷共25页, 欢迎下载使用。
