










江西省(新七省通用卷)2024年高考考前政治押题密卷(Word版附答案)
展开
这是一份江西省(新七省通用卷)2024年高考考前政治押题密卷(Word版附答案),文件包含政治新七省通用卷全解全析docx、政治新七省通用卷考试版A4docx、政治新七省通用卷考试版A3docx、政治新七省通用卷答题卡docx、政治新七省通用卷参考答案及评分标准docx、政治新七省通用卷答题卡pdf等6份试卷配套教学资源,其中试卷共36页, 欢迎下载使用。
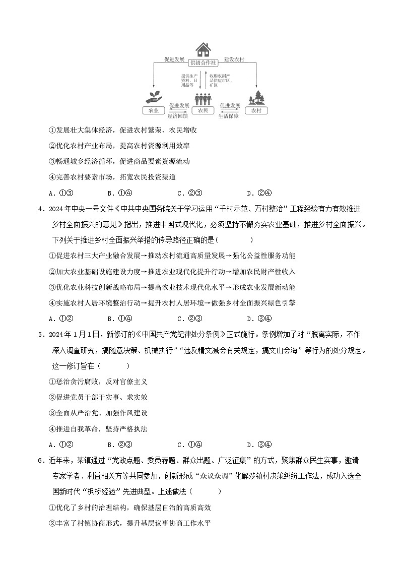
政治
班级姓名学校考场号座位号
注意事项
.答题前请将姓名、班级、考场、座号和准考证号填写清楚。
.客观题答题,必须使用2B铅笔填涂,修改时用橡皮擦干净。
.主观题必须使用黑色签字笔书写。
.必须在题号对应的答题区域内作答,超出答题区域书写无效。
.保持答卷清洁完整。
准考证号
正确填涂
错误填涂
考生禁填
(由监考老师填
缺考
违规
涂)
[ 0 ]
[ 0 ]
[ 0 ]
[ 0 ]
[ 0 ]
[ 0 ]
[ 0 ]
[ 0 ]
[ 0 ]
[ 0 ]
[ 1 ]
[ 1 ]
[ 1 ]
[ 1 ]
[ 1 ]
[ 1 ]
[ 1 ]
[ 1 ]
[ 1 ]
[ 1 ]
[ 2 ]
[ 2 ]
[ 2 ]
[ 2 ]
[ 2 ]
[ 2 ]
[ 2 ]
[ 2 ]
[ 2 ]
[ 2 ]
[ 3 ]
[ 3 ]
[ 3 ]
[ 3 ]
[ 3 ]
[ 3 ]
[ 3 ]
[ 3 ]
[ 3 ]
[ 3 ]
[ 4 ]
[ 4 ]
[ 4 ]
[ 4 ]
[ 4 ]
[ 4 ]
[ 4 ]
[ 4 ]
[ 4 ]
[ 4 ]
[ 5 ]
[ 5 ]
[ 5 ]
[ 5 ]
[ 5 ]
[ 5 ]
[ 5 ]
[ 5 ]
[ 5 ]
[ 5 ]
[ 6 ]
[ 6 ]
[ 6 ]
[ 6 ]
[ 6 ]
[ 6 ]
[ 6 ]
[ 6 ]
[ 6 ]
[ 6 ]
[ 7 ]
[ 7 ]
[ 7 ]
[ 7 ]
[ 7 ]
[ 7 ]
[ 7 ]
[ 7 ]
[ 7 ]
[ 7 ]
[ 8 ]
[ 8 ]
[ 8 ]
[ 8 ]
[ 8 ]
[ 8 ]
[ 8 ]
[ 8 ]
[ 8 ]
[ 8 ]
[ 9 ]
[ 9 ]
[ 9 ]
[ 9 ]
[ 9 ]
[ 9 ]
[ 9 ]
[ 9 ]
[ 9 ]
[ 9 ]
选择题 (共16题,共48分)
主观题(共4题,共52分)
17 .(1)(4分)
(2)(12分)
请在各题目的作答区域内作答,超出矩形边框限定区域的答案无效
第1页 共2页
1
[A] [B] [C] [D]
6
[A] [B] [C] [D]
11 [A] [B] [C] [D]
16 [A] [B] [C] [D]
2
[A] [B] [C] [D]
7
[A] [B] [C] [D]
12
[A] [B] [C] [D]
3
[A] [B] [C] [D]
8
[A] [B] [C] [D]
13
[A] [B] [C] [D]
4
[A] [B] [C] [D]
9
[A] [B] [C] [D]
14
[A] [B] [C] [D]
5
[A] [B] [C] [D]
10 [A] [B] [C] [D]
15
[A] [B] [C] [D]
请保持答题卡干净整洁,不要污损
请在各题目的作答区域内作答,超出矩形边框限定区域的答案无效
.(10分)
.(1)(8分)
(2)(8分)
20 .(12分)
请在各题目的作答区域内作答,超出矩形边框限定区域的答案无效
第2页 共2页
相关试卷
这是一份江西省(新七省通用卷)2024年高考押题预测政治试卷01(Word版附解析),文件包含政治新七省通用卷01全解全析docx、政治新七省通用卷01考试版A4docx、政治新七省通用卷01考试版A3docx、政治新七省通用卷01答题卡docx、政治新七省通用卷01参考答案docx、政治新七省通用卷01答题卡pdf等6份试卷配套教学资源,其中试卷共35页, 欢迎下载使用。
这是一份2023年高考考前押题密卷政治试题(天津卷)(Word版附解析),共16页。
这是一份2023年山东卷高考政治考前押题密卷,共11页。
