





2024届湖北省武汉市高三下学期4月调研(二模)物理试题(原卷版+解析版)
展开武汉市教育科学研究院命制
本试题卷共6页,15题。全卷满分100分。考试用时75分钟。
★祝考试顺利★
注意事项:
1.答题前,先将自己的姓名、准考证号、考场号、座位号填写在试卷和答题卡上,并将准考证号条形码粘贴在答题卡上的指定位置。
2.选择题的作答:每小题选出答案后,用2B铅笔把答题卡上对应题目的答案标号涂黑。写在试卷、草稿纸和答题卡上的非答题区域均无效。
3.非选择题的作答:用黑色签字笔直接答在答题卡上对应的答题区域内。写在试卷、草稿纸和答题卡上的非答题区域均无效。
4.考试结束后请将本试卷和答题卡一并上交。
一、选择题:本题共10小题,每小题4分,共40分。在每小题给出的四个选项中,第1~7题只有一项符合题目要求,第8~10题有多项符合题目要求。全部选对的得4分,选对但不全的得2分,有选错的得0分。
1. 2024年2月29日,国际热核聚变实验堆(ITER)组织与中核集团牵头的中法联合体正式签署真空室模块组装合同,中国将再次为ITER计划顺利推进贡献智慧和力量。下列核反应方程,属于热核反应的是( )
A B.
C. D.
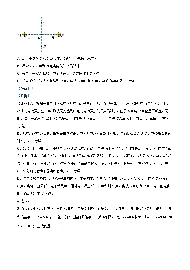
2. 如图所示,在水平面上M、N两点固定着两个电荷量相等的正点电荷,A、B为MN上的两点,C、D为MN中垂线上的两点,且到MN中点O的距离相等。下列说法正确的是( )
A. 沿中垂线从C点到D点电场强度一定先减小后增大
B 沿MN从A点到B点电势先升高后降低
C. 将电子在C点释放,电子将在C、D之间做简谐运动
D. 将电子沿直线从A点移到O点,再从O点移到C点,电子的电势能一直增加
3. 在和的空间分别分布着均匀介质1和均匀介质2。时刻,x轴上的波源S沿y轴方向开始做简谐振动。时刻,x轴上的P点恰好开始振动,波形如图。已知S点横坐标为,P点横坐标为,下列说法正确的是( )
A. 波由介质1进入介质2周期变小
B 波由介质1进入介质2传播速度不变
C. 波源振动的周期为
D. 波在介质2中的传播速度为
4. 如图是一个既适用于220V,又适用于110V电源的理想变压器,其中两个原线圈完全相同,且允许通过的最大电流均为0.30A。用于220V时,应把两个原线圈串联起来再接电源(B、C相接,再从A、D端引线接电源);用于110V时,应把两个原线圈并联起来再接电源(A、C相接,B、D相接,再从A、B端引线接电源)。已知副线圈的输出功率为50W,则( )
A. 用于220V电源时,变压器不能正常使用
B. 用于110V电源时,变压器不能正常使用
C. 把B、D相接并从A、C端引线接电源,变压器不能正常使用
D. 把A、C相接并从B、D端引线接电源,变压器仍能正常使用
5. 2023年5月,我国成功发射北斗卫星导航系统第56颗卫星。图(a)是西安卫星测控中心对某卫星的监控画面,图中左侧数值表示纬度,下方数值表示经度,曲线是运行过程中,卫星和地心的连线与地球表面的交点(即卫星在地面上的投影点,称为星下点)的轨迹展开图。该卫星运行的轨道近似为圆轨道,高度低于地球同步卫星轨道,绕行方向如图(b)所示。已知地球自转周期为24小时,地球半径为R,地球同步卫星轨道半径约为6.6R。根据以上信息可以判断( )
A. 该卫星轨道平面与北纬30°线所在平面重合
B. 该卫星运行速度大于第一宇宙速度
C. 该卫星运行周期为12小时
D. 该卫星轨道半径约为3.3R
6. 如图所示,固定的倾斜光滑杆上套有一个重环,绕过光滑定滑轮的轻绳一端与重环相连,另一端施加拉力F使重环从A点缓慢上升到B点。设杆对重环的弹力大小为,整个装置处于同一竖直平面内,在此过程中( )
A. F逐渐增大,逐渐增大
B. F逐渐增大,先减小后增大
C. F先减小后增大,逐渐增大
D. F先减小后增大,先减小后增大
7. 如图,某透明介质(折射率)由两个半径分别为2R和R的半球叠合而成,O为二者的球心,OA为与两半球接触面垂直的半径。现有一束细单色光在纸面内从A点以入射角i射入介质,不考虑多次反射,要使折射光能从小半球面射出,则入射角i的最大取值范围是( )
A. B.
C. D.
8. 彩灯串是由几十个额定电压约为6V的小灯泡串联组成,小灯泡的结构如图所示:小灯泡内有一根表面涂有氧化层(导电性能很差)的细金属丝(电阻可忽略)与灯丝并联,正常工作时,细金属丝与灯丝支架不导通;当加上较高电压时,细金属丝的氧化层被击穿,与灯丝支架导通。当某个小灯泡的灯丝熔断时,下列说法正确的是( )
A. 彩灯串上其他小灯泡仍能发光
B. 彩灯串上其他小灯泡不能发光
C. 彩灯串上其他小灯泡两端电压均略有增加
D. 彩灯串上其他小灯泡两端电压均保持不变
9. 如图,电阻不计固定直角金属导轨AOC的两边,角度为45°的“”形均匀金属杆可绕O'转动,转动过程中金属杆与导轨接触良好。最初“”形金属杆的a段恰好与A端接触,b段恰好与O接触,整个空间存在磁感应强度大小为B、方向垂直纸而向里的匀强磁场。“”形金属杆从图示位置以恒定角速度ω沿逆时针方向转动45°的过程中( )
A. 回路中感应电流先沿顺时针方向,后沿逆时针方向
B. 穿过回路的磁通量先增大后减小
C. 回路中感应电动势的最大值为
D. “”形金属杆a、b两段产生的焦耳热相等
10. 如图所示,水平面上放置着半径为R、质量为3m的半圆形槽,AB为槽的水平直径。质量为m的小球自左端槽口A点的正上方距离为R处由静止下落,从A点切入槽内。已知重力加速度大小为g,不计一切摩擦,下列说法正确的是( )
A. 槽向左运动的最大位移为0.5R
B. 小球在槽中运动的最大速度为
C. 小球能从B点离开槽,且上升的最大高度小于R
D. 若槽固定,小球在槽中运动过程中,重力做功的最大功率为
二、非选择题:本题共5小题,共60分。
11. 某同学用如图(a)所示的装置探究气体等温变化的规律,空气柱的压强可以通过压力表读出,空气柱的体积即空气柱的长度与横截面积的乘积。整个装置安装在固定架上,把柱塞置于注射器玻璃管的某一刻度处,将橡胶套套在玻璃管的下端,把一段空气柱封闭在玻璃管中,实验中空气柱质量保持不变。
(1)请将下列实验步骤补充完整:
①读出初始状态下空气柱的压强p和空气柱的长度l;
②________(填“缓慢”或“快速”)向上拉或向下压柱塞,待压力表示数稳定后,读出空气柱的压强和空气柱的长度;
③重复步骤②,记录多组数据;
(2)某次实验时,压力表的示数如图(b)所示,则空气柱的压强________Pa;
(3)以p为纵坐标,以_______为横坐标,把采集的各组数据在坐标纸上描点,各点位于过原点的同一条直线上,由此得出结论:在实验误差允许范围内,一定质量的气体,在温度不变的情况下,压强与体积成反比。
12. 某同学用如图(a)所示的电路描绘电动机的伏安特性曲线,并同时测量电源的电动势和内阻。现有实验器材:待测电源、电压表(内阻很大)、电流表(内阻很小)、电阻箱、滑动变阻器、待测电动机M、开关若干、导线若干。
(1)描绘电动机的伏安特性曲线步骤如下:
①断开、、,先将滑动变阻器的滑片P滑到______(填“c”或“d”)端;
②闭合开关,接a,调节滑动变阻器,读出电流表、电压表的示数,将数据记入表格;
③以电动机两端的电压U为纵坐标,以通过电动机的电流I为横坐标,根据数据描点作图,得到电动机的伏安特性曲线如图(b)所示。请简要说明图中OA段为直线的原因:______。
(2)测电源的电动势和内阻步骤如下:
①断开,闭合,接b;
②调节电阻箱,读出相应的阻值和电压表示数;
③多次测量后,以为横坐标,为纵坐标,描点连线,得到图(c),由此可得电源电动势E=______V,内阻r=______Ω;(结果均保留2位有效数字)
(3)把上述两个规格相同的电动机串联后接在该电源两端,则其中一个电动机的电功率为______W(结果保留2位有效数字)。
13. 在滑雪比赛中,某运动员从跳台上的A点以速度与水平方向成角斜向上起跳,落在倾角的斜坡上的B点,着陆时速度方向与斜坡的夹角,如图所示。已知运动员和装备(均可视为质点)总质量,着陆缓冲的时间,着陆缓冲过程运动员不反弹、沿斜坡方向的速度不变,重力加速度大小,不计空气阻力,,,,。求:
(1)运动员在空中飞行的时间;
(2)运动员着陆缓冲过程受到的平均支持力大小。
14. 如图,水平直边界下方存在垂直纸面向里的匀强磁场,O、P、Q为边界上的三个点,一电荷量为q()的粒子在纸面内以水平向右的速度经过O点正下方M点,分裂成两个质量相等的、带正电的粒子1和粒子2,分裂后两粒子的运动方向与分裂前相同,粒子1从P点离开磁场时、粒子2也恰好从Q点离开磁场。已知,,。不计粒子重力和粒子间的相互作用。
(1)求粒子1、2各自在磁场中运动的半径;
(2)求粒子1所带的电荷量;
(3)若边界上方同时存在磁感应强度大小相同、方向垂直纸面向外的匀强磁场,当粒子2第二次经过边界时,求两粒子之间的距离。
15. 如图所示,倾角的足够长斜面固定在水平面上,时刻,将物块A、B(均可视为质点)从斜面上相距的两处同时由静止释放。已知A的质量是B的质量的3倍,A、B与斜面之间的动摩擦因数分别为、,A、B之间的碰撞为弹性碰撞,且碰撞时间极短,重力加速度大小,求:
(1)A、B发生第一次碰撞后瞬间,A、B的速度大小;
(2)A、B发生第三次碰撞时刻;
(3)从静止释放到第n次碰撞,A运动的位移。
2024届广西“贵百河高三下学期质量调研联考(二模)物理试题(原卷版+解析版): 这是一份2024届广西“贵百河高三下学期质量调研联考(二模)物理试题(原卷版+解析版),文件包含2024届广西“贵百河高三下学期质量调研联考二模物理试题原卷版docx、2024届广西“贵百河高三下学期质量调研联考二模物理试题解析版docx等2份试卷配套教学资源,其中试卷共29页, 欢迎下载使用。
2024届湖北省武汉市高三下学期4月调研(二模)物理试题: 这是一份2024届湖北省武汉市高三下学期4月调研(二模)物理试题,共10页。
2024届湖北省武汉市高三下学期4月调研(二模)物理试题 Word版: 这是一份2024届湖北省武汉市高三下学期4月调研(二模)物理试题 Word版,共11页。试卷主要包含了选择题的作答,非选择题的作答,如图,某透明介质等内容,欢迎下载使用。