

小学数学人教版五年级下册体积和体积单位一课一练
展开
这是一份小学数学人教版五年级下册体积和体积单位一课一练,共4页。试卷主要包含了选择题,填空题,判断题,解答题等内容,欢迎下载使用。
1. 至少用( )个同样的大小的正方体可以拼成一个大正方体。
2. 小雅每天上学都会带一个保温杯,她的保温杯的容积可能是( )。
3. 一本书的体积约是290( ),一桶油菜籽的体积约是5.5( )。
4. 将6升水倒入一个长方体玻璃容器中(玻璃厚度不计),如果要计算容器中水面的高度,需要知道长方体玻璃容器的( )。
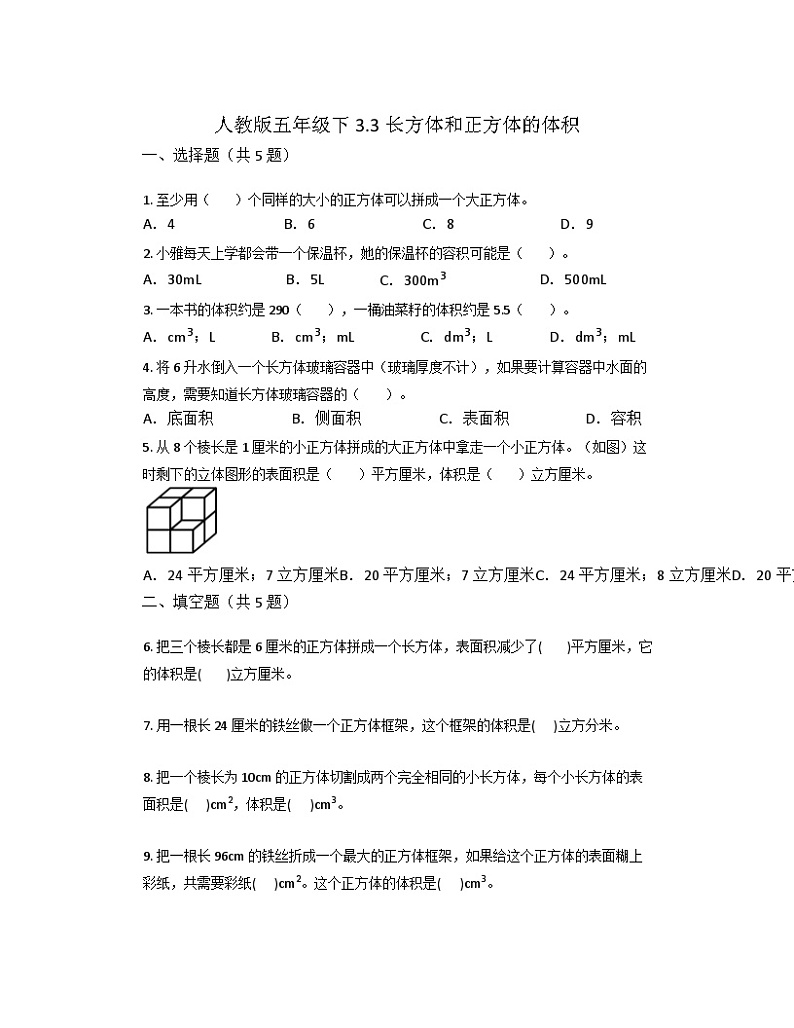
5. 从8个棱长是1厘米的小正方体拼成的大正方体中拿走一个小正方体。(如图)这时剩下的立体图形的表面积是( )平方厘米,体积是( )立方厘米。
二、填空题(共5题)
6. 把三个棱长都是6厘米的正方体拼成一个长方体,表面积减少了( )平方厘米,它的体积是( )立方厘米。
7. 用一根长24厘米的铁丝做一个正方体框架,这个框架的体积是( )立方分米。
8. 把一个棱长为10cm的正方体切割成两个完全相同的小长方体,每个小长方体的表面积是( )cm2,体积是( )cm3。
9. 把一根长96cm的铁丝折成一个最大的正方体框架,如果给这个正方体的表面糊上彩纸,共需要彩纸( )cm2。这个正方体的体积是( )cm3。
10. 按要求填空。
(1)下面的三个图形分别是从哪个方向观察看到的?填一填。
( )面 ( )面 ( )面
(2)把上面的立体图形补搭成一个大正方体,至少还需要( )个小正方体。
三、判断题(共4题)
11. 长方体的底面积越大,它的体积就越大。( )
12. 把一个长方体形橡皮泥捏成一个正方体形,表面积和体积都不变。( )
13. 一个正方体的棱长扩大到原来的3倍。则它的体积和表面积也同时扩大到原来的3倍。( )
14. 一个表面积是54dm2的正方体,它的体积是27dm3。( )
四、解答题(共7题)
15. 一个长方体水箱,从里面量它的长是1.2分米,宽是40厘米,高是8分米,这个水箱最多能装水多少升?
16. 爸爸准备请王师傅做一个无盖的长方体玻璃鱼缸。长9分米,宽6分米,高5分米。
(1)做这个鱼缸至要准备玻璃多少平方分米?
(2)这个鱼缸一共可装水多少升?
17. 把一个体积为120立方分米的铁块完全浸没在一个长15分米,宽4分米的长方体容器中,此时水面高度为10分米,如果把铁块捞出,那么水面高度为多少分米?
18. 一个长方体水槽,从里面量长、宽都是2分米,向水槽中倒入5.5升水,再把一块土豆放入水槽中,土豆完全浸没,这时量得水槽内水深15厘米,水没有溢出,这块土豆的体积是多少立方分米?
19. 下图两个长方形分别是一个长方体的前面和左面。
(1)计算这个长方体的体积。
(2)计算这个长方体的表面积。
20. 先从一张长40厘米,宽35厘米的长方形铁皮的四个角各剪去一个边长是5厘米的正方形,然后做成一个无盖的长方体盒子。
(1)这个盒子用了多少平方厘米铁皮?
(2)这个铁皮盒子的容积是多少立方厘米?
21. 先阅读下面的背景材料,再从中选择恰当的数学信息解决问题。
三星堆博物馆里有个便民超市,超市房间从里面量长8米、宽5.6米、高3米,门窗面积共5.2平方米。超市收银台旁有一个长6分米、宽5分米、高4分米的长方体鱼缸。今年3月,超市重新进行了装修:房间的四壁和房顶贴上了新的墙纸,地面重新铺了正方形的地砖,鱼缸(无盖)的棱上贴上了装饰条,鱼缸里还放了美丽的珊瑚石……
(1)铺地时,每平方米需要人工费55元,铺完这块地一共需要人工费多少钱?
(2)超市装修时至少用了多少平方米的墙纸?
(3)鱼缸里原来水深2.8分米,放入珊湖石(珊瑚石被淹没)后,水面上升到3分米,珊瑚石的体积是多少立方分米?(鱼缸的厚度忽略不计)A.4
B.6
C.8
D.9
A.30mL
B.5L
C.300m3
D.500mL
A.cm3;L
B.cm3;mL
C.dm3;L
D.dm3;mL
A.底面积
B.侧面积
C.表面积
D.容积
A.24平方厘米;7立方厘米
B.20平方厘米;7立方厘米
C.24平方厘米;8立方厘米
D.20平方厘米;8立方厘米
相关试卷
这是一份人教版五年级下册体积和体积单位一课一练,共3页。试卷主要包含了填空题,选择题,判断题,解决问题等内容,欢迎下载使用。
这是一份小学数学人教版五年级下册体积和体积单位练习题,共2页。试卷主要包含了选择题,填空题,判断题,解答题等内容,欢迎下载使用。
这是一份小学人教版长方体和正方体的表面积当堂检测题,共3页。试卷主要包含了选择题,填空题,判断题,解答题等内容,欢迎下载使用。
