2024大理白族自治州民族中学高一下学期4月月考地理试题含解析
展开考试时间:90分钟
一、单选题(本大题共40小题,每小题1.5分,共60.0分)
四川省是我国人口大省,人口分布极不均衡,以平武盐源一线为界,川东与川西人口分布差异悬殊。四川省也是我国农村留守儿童数量最多的省份之一,其中川东丘陵山区农村留守儿童数量较多,成都农村留守儿童现象并不突出。下图示意四川省平武——一盐源人口界线。据此完成下面小题。
1. 影响川东与川西人口分布差异悬殊的主导自然因素是( )
A. 河流B. 气候C. 地形D. 植被
2. 解决川东丘陵山区农村留守儿童数量较多的主要措施( )
①发展劳动密集型产业②改善交通条件③加快农业现代化④加大基础教育投入
A. ①②B. ①④C. ②③D. ③④
下图为美国本土人口密度图,图中柱子越高表示人口密度越大,U字型是美国人口界线,被称为“美国胡焕庸线”。据此完成下面小题。
3. 导致美国U字型线以内③区域人口相对稀疏的主导因素是( )
A. 交通条件B. 科技水平C. 气候和地形D. 城市分布
4. 与②④两地相比,形成①区域人口分布状况的优势条件是( )
A. 经济发达B. 开发历史悠久C. 地势平坦D. 交通便捷
5. 目前,①区域年轻人口大量向②区域迁移,目主要是( )
A. 与家人团聚B. 追求宜人气候
C 开发矿产资源D. 寻找新兴职业岗位
台湾岛是我国人口密度较大的岛屿。下图为台湾岛人口密度分布图。据此完成下列小题。
6. 台湾岛人口分布的特点有( )
①空间分布不均衡②岛屿东北部人口稀少③人口主要集中于西部城市④沿海地区均人口稠密
A. .①②B. ③④C. ①③D. ②④
7. 影响台湾岛人口空间分布的主要因素是( )
A. 政策、文化因素B. 社会、经济因素C. 科技、人才因素D. 矿产、淡水因素
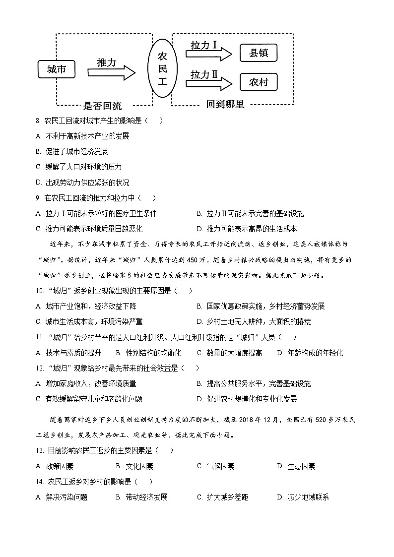
读“农民工回流地点选择的推力、拉力示意图”,完成下面小题。
8. 农民工回流对城市产生的影响是( )
A. 不利于高新技术产业发展
B. 促进了城市经济发展
C. 缓解了人口对环境的压力
D. 出现劳动力供应紧张的状况
9. 在农民工回流的推力和拉力中( )
A. 拉力Ⅰ可能表示较好的医疗卫生条件B. 拉力Ⅱ可能表示完善的基础设施
C. 推力可能表示环境质量日趋恶化D. 推力可能表示高昂的生活成本
近年来,不少在城市积累了资金、习得专长的农民工开始逆向流动、返乡创业,这类人被媒体称为“城归”。据统计,近年来“城归”人数累计达到450万。随着乡村振兴战略的提出与实施,将有更多的“城归”返乡创业,这将给家乡的社会经济发展带来不可估量的现实影响。据此完成下面小题。
10. “城归”返乡创业现象出现的主要原因是( )
A. 城市产业饱和,经济效益下降B. 国家优惠政策实施,乡村经济蓄势发展
C. 城市生活成本高,环境污染严重D. 乡村土地无人耕种,大面积的撂荒
11. “城归”给乡村带来的是人口红利升级。人口红利升级指的是“城归”人员( )
A. 技术与素质的提升B. 性别结构的均衡化C. 数量的大幅度提高D. 年龄构成的年轻化
12. “城归”现象给乡村最先带来的社会效益是( )
A. 增加家庭收入,改善环境质量B. 提高公共服务水平,完善基础设施
C 有效缓解留守儿童和老龄化问题D. 促进农村规模化和专业化发展
随着国家对返乡下乡人员创业创新支持力度的不断加大,截至2018年12月,全国已有520多万农民工返乡创业,发展农产品加工、观光农业等。据此完成下面小题。
13. 目前影响农民工返乡的主要因素是( )
A. 政策因素B. 文化因素C. 气候因素D. 生态因素
14. 农民工返乡对乡村的影响是( )
A. 解决污染问题B. 带动经济发展C. 扩大城乡差距D. 减少地域联系
2020年初,中国大陆新冠肺炎疫情从武汉迅速扩散蔓延,疫情覆盖面较广。读2020年1月某时段内,从武汉出发人流量统计图,完成下面小题。
15. 流出湖北的人口中,河南、安徽、湖南和重庆的人口较多,其主要原因是( )
A. 政府安排B. 生态移民C. 地理位置D. 文化水平
16. 大规模的人口流动( )
①减慢了人口老龄化进程②加强了流入区和流出区的联系,缩小地区间经济差异③调节了地区间人才的余缺④缓解了交通运输压力
A. ①②B. ②③C. ③④D. ①④
读“长江中下游地区与青海、西藏土地生产潜力和最大人口密度表”,完成下面小题。
17. 青海、西藏资源环境承载力远远低于长江中下游地区的主要原因有( )
①地势高,气候寒冷②生态环境脆弱
③自然资源丰富④土地生产潜力小
A. ①③④B. ②③④C. ①②③D. ①②④
18. 据研究推测,西藏的人口合理容量正在减少,主要原因可能是( )
①消费水平迅速上升②生态环境遭到破坏
③青藏铁路的开通④自然灾害的增多
A. ①②③B. ①②④C. ①③④D. ②③④
下图为我国某城市功能区分布简图。读图,完成下面小题。
19. 从图中城市功能区分布的格局来看,最接近( )
A. 同心圆模式B. 扇形模式
C. 多核心模式D. 田园模式
20. 图中可能为高级居住区的是( )
A. ①B. ②C. ③D. ④
城市天际线是指站在城市某处环顾时,看到的一条天地相交处的分界线,又称城市轮廓。下图为"北京主城区的天际线示意图"。读图完成下面小题。
21. 北京的城市天际线在市中心附近下凹,影响其形成的主导因素是( )
A. 自然地理条件B. 历史文化因素
C. 经济发展水平D. 交通运输状况
22. 北京主城区的天际线如碗状下凹,可能带来的影响是( )
A. 市中心人口集中B. 逆城镇化现象显著
C. 土地价格较低D. 污染物不容易扩散
聚落是一种人工复合生态系统,包含民居及其周边地理环境。中国传统聚落受“天人合一”思想的影响,塑造了一种背山临水,阳光充足,交通方便,兼顾供水和排水的理想聚落模式,四川盆地东部宝胜村就是该模式的典型代表。下图示意宝胜村聚落。据此完成下列各题。
23. 传统聚落发展过程中,优化聚落空间布局的基本出发点是
A. 增加耕地面积B. 控制人口增长C. 提高生活品质D. 改善交通条件
24. 从合理利用资源的角度考虑,宝胜村的布局有利于
A. 汇聚坡面径流B. 增加大气降水C. 收集生活污水D. 预防洪涝灾害
“共享村落”是一种新的农村资源利用方式,村集体或农户委托村集体经济合作社在农村产权交易平台上进行流转交易闲置宅基地和房屋。它是促进乡村振兴的一项创新举措。下图为“共享村落”主要服务功能示意图,读图,完成下面小题。
25. 共享村落可以( )
A. 进行房地产开发B. 解决农村养老问题
C. 有效盘活农村闲置房屋D. 形成城乡要素流动的壁垒
26. “共享村落”建设的意义是( )
①促进农村社会经济发展②满足部分城市人的田园梦想③吸引社会资本参与乡村建设④加快城镇化速度
A. ①②③B. ①②④C. ①③④D. ②③④
27. 下图为某特大城市甲、乙两功能区之间某工作日的人流量状况统计图。根据人流量的实际变化,推测甲、乙两功能区分别是( )
A. 住宅区、工业区B. 工业区、住宅区
C. 住宅区、商业区D. 商业区、住宅区
福建永定土楼是一种大型民居建筑,永定土楼中最大的土楼直径达七八十米,高四五层,内有四五百间住房,可住七八百人。土楼还具备完善的防御功能。下图为“福建永定土楼内剖面示意图和景观图”。读图,回答下面小题。
28. 永定土楼反映当地自然环境的特点是( )
A. 地势平坦B. 气候干旱C. 土质黏重D. 草原广阔
29. 目前永定土楼除了居住功能外,还具有的主要功能是( )
A. 安全防卫B. 工业生产C. 信息传递D. 文化交流
读“云南省某乡村景观示意图”,完成下面小题。
30. 图中( )
A. 山顶森林能够涵养水源B. 山腰村落居民出行便利
C. 山坡梯田宜机械化耕种D. 山脚河流引发旱涝灾害
31. 图中最能体现当地地域文化景观的有( )
①植被②河流③梯田④民居
A. ①②B. ①④C. ②③D. ③④
32. 蘑菇房反映的当地地理环境特征是( )
A. 地形平坦B. 气候湿润C. 人口稠密D. 农业发达
宗堡是我国一种重要的传统建筑类型,目前现存的遗址及遗迹仅60多处。江孜宗堡位于雅鲁藏布江支流年楚河上游北岸海拔4020m的宗山上,相对高度125m,四周土墙(墙体高4m,厚约1m)环绕,是现存保留最完整的一处宗堡。下图示意江孜宗堡周边地形及景观图。据此完成下面小题。
33. 江孜宗堡建设之初最可能是为了( )
A. 仓储B. 御寒防风C. 圈养牲畜D. 军事防御
34. 江孜宗堡建筑的典型特征是( )
A. 规模较小B. 中轴对称C. 依山就势D. 楼宇层叠
35. 江孜宗堡反映出当地的自然环境特征是( )
A. 太阳辐射弱B. 昼夜温差大C. 气候温暖湿润D. 土壤较肥沃
读欧洲西部四个国家城镇化水平年均增长速度示意图,完成下面小题。
36. 下列有关图中四个国家城镇化的表述,正确的是( )
A. ①国处于城镇化的起步阶段B. ②国处于郊区城镇化阶段
C. ③国处于逆城镇化阶段D. ④国处于城镇化的倒退阶段
37. 1980—1984年,图示出现逆城镇化的国家有( )
A. 1个B. 2个C. 3个D. 4个
下图示意某城市不同时期人口密度与距市中心距离关系。据此完成下面小题。
38. 按城镇化发展过程,四条曲线的排序依次是( )
A. ①②③④B. ①③②④C. ②①④③D. ④③②①
39. ①阶段中心城区人口密度较低,形成的主要条件是( )
A. 中心城区经济发展B. 远郊区服务业崛起
C. 交通运输快速发展D. 中心城区绿地增加
40. 城镇化早期,该城市金融业最为集中的地段是( )
A. 0~3kmB. 6~9kmC. 12~15kmD. 18~21km
二、综合题:本大题共2小题,共40分。
41. 阅读图文材料,完成下列问题。
材料一:留守儿童问题受到全社会的关注。在贵州黔东南苗族侗族自治州(以下简称“黔东南州”)雷山县荣防村,青壮年几乎都外出打工,当地留守儿童比例一度高达90%。近年,随着脱贫攻坚、新型城镇化建设、乡村振兴战略等重大决策部署推进实施,全国农村留守儿童总体数量持续减少。目前,四川、安徽、湖南、河南、江西、湖北、贵州等省份的留守儿童数量仍较多。
材料二:我国外出农民工就业地域分布比例图。
(1)结合材料,描述我国留守儿童的空间分布特征。
(2)指出雷山县荣防村青壮年外出打工目的地,并分析原因。
(3)2009至2019年,长江三角洲和珠江三角洲农民工就业比例有什么变化?利用所学知识分析其原因。
42. 读某城市建成区用地面积变化图(图甲)与该城市土地利用结构比例图(图乙),回答下列问题。
(1)说出该城市主要土地利用方式,说明该城市20世纪50年代以来土地利用方式的变化趋势。
(2)说出该城市的A、B、C三大城市功能区类型、在城市中位置及原因。
(3)随着城市的发展,建成区面积不断扩大,会带来什么问题。
地区
年生物量/万t
可承载人口数/万人
最大人口密度/(人/km﹣2)
长江中下游
88600
22000
395
青海、西藏
10000
1000
4
2024大理白族自治州民族中学高二下学期4月月考地理试题含解析: 这是一份2024大理白族自治州民族中学高二下学期4月月考地理试题含解析,文件包含云南省大理市白族自治州民族中学2023-2024学年高二下学期4月月考地理试题含解析docx、云南省大理市白族自治州民族中学2023-2024学年高二下学期4月月考地理试题无答案docx等2份试卷配套教学资源,其中试卷共26页, 欢迎下载使用。
云南省大理市大理白族自治州民族中学2023-2024学年高一下学期4月月考地理试题(原卷版+解析版): 这是一份云南省大理市大理白族自治州民族中学2023-2024学年高一下学期4月月考地理试题(原卷版+解析版),文件包含云南省大理市大理白族自治州民族中学2023-2024学年高一下学期4月月考地理试题原卷版docx、云南省大理市大理白族自治州民族中学2023-2024学年高一下学期4月月考地理试题解析版docx等2份试卷配套教学资源,其中试卷共32页, 欢迎下载使用。
云南省大理市大理白族自治州民族中学2023-2024学年高二下学期4月月考地理试题(原卷版+解析版): 这是一份云南省大理市大理白族自治州民族中学2023-2024学年高二下学期4月月考地理试题(原卷版+解析版),文件包含云南省大理市大理白族自治州民族中学2023-2024学年高二下学期4月月考地理试题原卷版docx、云南省大理市大理白族自治州民族中学2023-2024学年高二下学期4月月考地理试题解析版docx等2份试卷配套教学资源,其中试卷共26页, 欢迎下载使用。

