所属成套资源:2024昭通一中教研联盟高一上学期期末考试及答案(九科)
2024昭通一中教研联盟高一上学期期末生物A卷含解析
展开
这是一份2024昭通一中教研联盟高一上学期期末生物A卷含解析,文件包含云南省昭通市第一中学教研联盟2023-2024学年高一上学期期末质量检测生物试题A卷含解析docx、云南省昭通市第一中学教研联盟2023-2024学年高一上学期期末质量检测生物试题A卷无答案docx等2份试卷配套教学资源,其中试卷共36页, 欢迎下载使用。
本试卷分第I卷(选择题)和第Ⅱ卷(非选择题)两部分。第I卷第1页至第6页,第Ⅱ卷第6页至第8页。考试结束后,请将本试卷和答题卡一并交回。满分100分,考试用时90分钟。
第I卷(选择题,共45分)
注意事项:
1.答题前,考生务必用黑色碳素笔将自己的姓名、准考证号、考场号、座位号在答题卡上填写清楚。
2.每小题选出答案后,用2B铅笔把答题卡上对应题目的答案标号涂黑。如需改动,用橡皮擦干净后,再选涂其他答案标号。在试题卷上作答无效。
一、选择题(本大题共30小题,每小题1.5分,共45分。在每小题给出的四个选项中,只有一项是符合题目要求的)
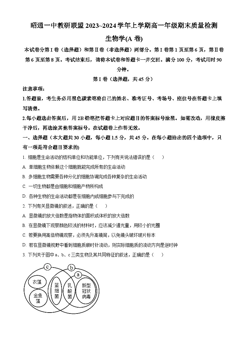
1. 细胞是生命活动的结构单位和功能单位,下列有关说法错误的是( )
A. 单细胞生物依赖这个细胞就能完成所有的生命活动
B. 多细胞生物需要各种分化的细胞协调完成各种复杂的生命活动
C. 一切生物都是由细胞和细胞产物所构成
D. 各种生物的生命活动都是在细胞内或细胞参与下完成的
2. 下列有关显微镜的叙述,正确的是( )
A. 显微镜的放大倍数是指物体的面积或体积的放大倍数
B. 在显微镜下观察颜色较浅的材料时,应该减少通光量,用较小的光圈
C. 若要换用高倍物镜观察,必须先升高镜筒,以免镜头破坏玻片标本
D. 若在显微镜视野中看到细胞质顺时针流动,则实际细胞质的流动方向是逆时钟
3. 下列关于图中a、b、c三类生物及其共同特征的叙述,正确的是( )
A. a中的生物都以RNA为遗传物质
B. b中只有蓝细菌是自养生物,因其含有能进行光合作用的叶绿体
C. c中生物都没有以核膜为界限的细胞核
D. c中生物都有核糖体
4. 下列各项中,在人体内含量很少,但又不可或缺的元素是( )
A. PB. MgC. ZnD. Ca
5. 2022年卡塔尔世界杯中,中国企业成为大赛最大饮料赞助商,各种功能性饮料可为运动员补充水、能量、无机盐等营养。下列有关叙述正确的是( )
A. 水是极性分子,因此自由水和结合水都是细胞内的良好溶剂
B. 无机盐在细胞中大多以化合物的形式存在,含量少但作用大
C. 人体缺Na+会引发神经、肌肉的兴奋性降低,最终引发肌肉酸痛、无力等
D. 糖类都是细胞内的能源物质
6. 下列物质与其功能不符的是( )
A. 葡萄糖—“生命的燃料”
B. Fe—叶绿素的组成成分
C. 胆固醇—构成动物细胞膜的重要成分
D. 脱氧核糖核酸—细胞中携带遗传信息的物质
7. 1965年9月17日,我国科学家成功合成了结晶牛胰岛素,这是世界上第一个人工合成的蛋白质。胰岛素分子有A、B两条肽链,A链有21个氨基酸,B链有30个氨基酸。下列关于胰岛素的说法正确的是( )
A. 变性后胰岛素加入双缩脲试剂不会变成紫色
B. 含有49个肽键
C 能催化肝糖原分解
D. 至少含有一个游离的氨基
8. 如图为组成核酸的基本单位的模式图,相关叙述正确的是( )
A. DNA和RNA的区别仅在于c的不同
B. 乳酸菌细胞中b有1种,c有4种,d有4种
C. HIV中可以检测到c有5种
D. 人体细胞质中的核酸彻底水解,将产生1种a、2种b、5种c
9. 作为系统的边界,下列哪项不是细胞膜的功能( )
A. 支持和保护细胞
B. 控制物质进出细胞
C. 进行细胞间信息交流
D. 将细胞与外界环境分开
10. 下列有关真核细胞细胞膜的叙述,错误的是( )
A. 功能越复杂的细胞膜,其蛋白质的种类和数量越多
B. 细胞膜上的磷脂分子和大多数蛋白质分子都能运动
C. 细胞膜的内表面既有糖蛋白又有糖脂
D. 抗体的分泌过程伴随着细胞膜成分的更新
11. 如图表示某细胞的部分结构,下列有关叙述不正确的是( )
A. 该细胞可能是植物细胞
B. 结构①具有双层膜,含四层磷脂双分子层
C. 结构⑦主要由DNA和蛋白质构成
D. 结构⑧绘制不严谨,应该是不连续的双层膜
12. 下列关于细胞内“骨架”或“支架”的叙述,错误的是( )
A. 真核细胞中的细胞骨架是由纤维素组成的网架结构
B. 生物大分子都以碳链为基本骨架
C. 生物膜都具有相似的基本骨架
D. 磷脂双分子层构成了细胞膜的基本支架
13. 下列有关分泌蛋白的合成与分泌过程的叙述,错误的是( )
A. 常用同位素标记法研究分泌蛋白的合成和分泌过程
B. 消化酶、抗体、性激素都是常见的分泌蛋白
C. 高尔基体在其中起着重要交通枢纽作用
D. 该过程体现了生物膜系统在功能上的紧密联系
14. 图中的a、b分别为两种物质运输方式的曲线图,相关说法正确的是( )
A. 方式a的运输需要消耗能量
B. 方式b运输一定需要消耗能量
C. 方式a、b的运输分别需要通道蛋白和载体蛋白的协助
D. 方式b的最大转运速率可能与载体蛋白数量有关
15. 下列有关探究植物细胞的吸水和失水的实验,叙述正确的是( )
A. 紫色洋葱根尖分生区的细胞不适宜于作为该实验的材料
B. 实验所选材料的细胞液必须有颜色,否则不能发生质壁分离和复原
C. 外界溶液的浓度无特殊要求,任何浓度均可以
D. 外界溶液可以选质量浓度为30%的盐酸溶液
16. 下列关于物质跨膜运输的叙述,错误的是( )
A. 护肤品中的甘油进入皮肤细胞的方式为自由扩散
B. 肌肉细胞逆浓度吸收Na+的方式为主动运输
C. 葡萄糖进入红细胞的方式为主动运输
D. 巨噬细胞摄入病原体的过程属于胞吞
17. 下列对酶的叙述,正确的是( )
A. 酶都由核糖体合成
B. 在细胞内、外均能发挥作用
C. 有分泌能力的细胞才能产生
D. 酶具有高效性主要是因为酶一旦生成可以多次发挥作用
18. 下列是对探究酶作用特性的实验的完善和分析,错误的是( )
A. 该实验探究的是酶的专一性
B. 该实验第2步,应加入蔗糖酶溶液1mL
C. 该实验第4步,应加入斐林试剂
D. 实验结果只有乙组出现砖红色沉淀,甲组和丙组均为无色
19. 图所示四种化合物的“O”所对应的名称,正确的是( )
①表示腺苷 ②表示腺嘌呤 ③表示腺嘌呤脱氧核苷酸 ④表示腺嘌呤脱氧核苷酸
A. ①②B. ②③C. ①④D. ③④
20. 关于“探究酵母菌的呼吸方式”实验的叙述,错误的是( )
A. 该实验没有单独的对照组,为对比实验
B. 实验中需控制的无关变量有温度、pH、培养液浓度等
C. 可通过观察澄清石灰水是否变浑浊来判断酵母菌的呼吸方式
D. 可用酸性重铬酸钾溶液检测酒精的产生
21. O2在有氧呼吸中的作用是( )
A. 氧化葡萄糖形成丙酮酸
B. 与葡萄糖中的碳结合生成CO2
C. 在线粒体内膜上与NADH结合生成水
D. 参与酶的催化作用
22. 根据细胞呼吸原理分析,下列说法正确的是( )
A. 包扎伤口选用透气的创可贴,目的是促进伤口细胞的有氧呼吸,利于伤口恢复
B. 选低温干燥环境为水果保鲜,这样可以降低细胞呼吸强度,以延长水果保存时间
C. 采用快速短跑进行有氧运动,这样不会使肌细胞因无氧呼吸产生乳酸,引起肌肉酸胀乏力
D. 真空包装食品,可以抑制微生物的细胞呼吸,以延长食品保质期
23. 利用纸层析法可分离光合色素(如图所示)。下列说法错误的是( )
A. 分离色素时需要层析液而不是无水乙醇
B. Ⅱ、Ⅳ不能分离出图中所示的结果
C. 只有Ⅲ是分离色素的正确操作,色素中溶解度最大的是叶绿素b
D. 分离结果可看出,色素含量最多的是叶绿素a
24. 科学家研究小麦25℃(光合作用最适温度)时光合作用强度与光照强度的关系,得到如图所示曲线,下列有关叙述不正确的是( )
A. 若a点时将温度升高至小麦呼吸作用的最适温度30℃,则a点将降下移
B. b点时,适当增大二氧化碳的供应量,则b点将右移
C. c点与b点相比较,c点时叶肉细胞中的C3含量更低
D. cd段曲线不再持续上升的原因可能是二氧化碳限制
25. 将某绿色植物放在特定的实验装置中,研究温度对光合作用和呼吸作用的影响(其他实验条件都是理想的),下列分析正确的是( )
A. 每天光照12小时,20℃时该植物积累有机物最多
B. 每天光照12小时,30℃时积累的有机物是10℃时的2倍
C. 昼夜不停地光照,在35℃时该植物不能生长
D. 昼夜不停地光照,在20℃时该植物生长得最快
26. 下列关于细胞周期的叙述,正确的是( )
A. 抑制DNA的合成,细胞将停留在分裂期
B. 细胞周期中分裂期时间比分裂间期的时间长
C. 同一生物体的细胞,细胞周期的时间均相同
D. 连续分裂的细胞其核膜、核仁会周期性地消失或出现
27. 下列对图所示有丝分裂相关曲线图的说法,正确的是( )
A. 该图可用来表示染色体数目的变化
B. 该图可用来表示染色单体数目的变化
C. 若该图表示一条染色体中DNA的含量变化,则a→c过程染色体数目不变
D. 若该图表示一个细胞中核DNA的含量变化,则a→c过程染色体数目不变
28. 下列对细胞分化和全能性的分析,正确的是( )
A. 进行了DNA复制及蛋白质的合成表明细胞已发生分化
B. 壁虎的断尾再生,体现了细胞的全能性
C. 细胞全能性是指细胞具有产生完整有机体的潜能
D. 造血干细胞能产生多种血细胞,并未体现细胞的全能性
29. 下列有关实验的说法,不正确的是( )
A. 人鼠细胞融合实验的研究运用了荧光标记法
B. 观察质壁分离和复原时,可利用黑藻作为实验材料
C. 希尔实验可以说明光合作用产生的氧气中的氧元素全部都来自于水
D. 观察根尖分生组织细胞的有丝分裂实验中,解离与压片步骤均有利于细胞分散开来
30. 下列有关人体细胞的生命历程的叙述,不正确的是( )
A. 处于分裂间期的细胞与外界环境的物质交换效率降低
B. 细胞衰老过程中所有酶的活性均会下降
C. 被病原体感染的细胞的清除是通过细胞凋亡完成的
D. 细胞自噬对于细胞自我更新,维持细胞内部环境的动态平衡有积极意义
第Ⅱ卷(非选择题,共55分)
注意事项:
第Ⅱ卷用黑色碳素笔在答题卡上各题的答题区域内作答,在试题卷上作答无效。
二、简答题(本大题共5小题,共55分)
31. 肥胖对健康的影响引起社会的广泛关注,研究人员对肥胖的成因进行了相关的研究(如图所示),请回答以下问题:
(1)脂肪是人体细胞良好的__________物质,可用___________染液鉴定,鉴定时使用体积分数为50%的酒精的目的是_____________,最终会呈现_____________色。脂肪主要通过饮食摄入,也可以由糖类或蛋白质等物质转化而来。
(2)科研人员选取同龄且健康的A、B、C三个品系的小鼠,每个品系分为对照组和实验组,现有等量的高脂饲料和常规饲料,对照组应饲喂等量的____________饲料,实验组饲喂等量的__________饲料,接着,在适宜环境中饲养8周,禁食12h后检测__________相对值(反映小鼠的肥胖程度),结果如图甲所示。三个品系小鼠中,最适宜作为肥胖成因研究对象的是__________品系小鼠。
(3)检测上述所选品系小鼠细胞内与脂肪代谢相关酶的含量,结果如图乙所示,图中HSL、ATGL和TGH分别代表激素敏感脂酶、脂肪甘油三酯酶和甘油三酯水解酶。据图乙推测,小鼠肥胖的原因可能是其细胞内____________的含量明显低于正常鼠,影响了脂肪的利用与转化。
32. 如图是两种细胞的亚显微结构示意图,请据图回答:
(1)图甲中有而图乙中没有的细胞器是_____________(填名称),用_________法将细胞器分离出来,可以分别研究其功能。
(2)图乙细胞中与合成及分泌抗体有关的具有膜结构的细胞器是_________(填标号)。抗体分泌出细胞体现了细胞膜的__________特性。(填字母a流动性b选择透过性)如果图乙所示的细胞是豚鼠的胰腺腺泡细胞,提供含放射性同位素3H的氨基酸作为合成消化酶的原料,则3H依次出现的结构是__________(填序号)。
(3)如果用某种药物处理图甲细胞,发现对Ca2+的吸收速率大大降低,而对其他物质的吸收速率没有影响,说明这种药物的作用是_____________。
33. 如图是酵母菌呼吸作用的图解,请据图回答有关问题:
(1)A物质是_________;D物质消耗的场所是________。
(2)人体不能进行___________(填序号)过程。
(3)利用酵母菌酿酒时,其产生CO2的场所是_________,图中__________(填字母)代表酒精。
(4)酵母菌有氧呼吸和无氧呼吸产生等量的CO2时,无氧呼吸与有氧呼吸的葡萄糖消耗之比是______。
34. 图是绿色植物叶肉细胞光合作用过程的部分图解,请据图分析并回答下列问题:
(1)图中未表示出的是光合作用的__________阶段,其场所在______________。
(2)图示中B表示的过程是__________,该过程中能量的变化为_____________。
(3)如果用含18O的H2O浇灌该植物,则一段时间后___________(填“能”或“不能”)在③中检测到18O,原因是________。
35. 如图表示某高等动物细胞有丝分裂的相关图像。图I表示在分裂过程中某种结构的变化,图Ⅱ表示分裂过程中一个细胞中染色体数目的变化,图Ⅲ表示部分细胞的分裂示意图。请据图回答:
(1)图I中A→B表示_________过程;B→C的变化过程发生于图Ⅲ中的__________(“甲”“乙”或“丙”)细胞时期。
(2)图中①时期细胞核DNA含量和染色体数目之比为__________;②时期的细胞中染色体数目增倍的原因是_____________。
(3)如果图Ⅲ中的甲、乙、丙细胞来自同一细胞有丝分裂过程的不同时期,则其发生的前后顺序为________。该细胞有丝分裂过程与高等植物细胞的区别主要体现在有丝分裂的________时期。组别 步骤
甲
乙
丙
1
2%蔗糖溶液2mL
2%蔗糖溶液2mL
2%蔗糖溶液2mL
2
蒸馏水1mL
蔗糖酶溶液mL
唾液淀粉酶溶液1mL
3
37℃恒温水浴,保温10mi
4
加入1mL
5
50℃~65℃温水中加热2min
结果
___________
__________
_________
温度(℃)
5
10
15
20
25
30
35
光照下释放O2(mg/h)
1.25
2.00
2.45
3.5
4.00
3.75
3.25
黑暗中吸收O2(mg/h)
0.75
1.00
1.25
1.75
2.50
3.25
3.75
相关试卷
这是一份云南省昭通市第一中学教研联盟2023-2024学年高一上学期期末生物A卷(Word版附解析),文件包含云南省昭通市第一中学教研联盟2023-2024学年高一上学期期末质量检测生物试题A卷Word版含解析docx、云南省昭通市第一中学教研联盟2023-2024学年高一上学期期末质量检测生物试题A卷Word版无答案docx等2份试卷配套教学资源,其中试卷共36页, 欢迎下载使用。
这是一份云南省昭通市一中教研联盟2023-2024学年高一上学期期末考试生物试卷(B卷)试卷(Word版附解析),共32页。
这是一份2024昭通一中教研联盟高一上学期期末考试生物(B卷)含解析,共32页。

