河南省驻马店市经济开发区高级中学2023-2024学年高二下学期4月期中考试政治试题
展开一、单选题(每小题3分,共48分)
1. 电视剧《我爱我家》中纪春生懒散歪斜地躺靠在沙发的一幕,形成了“葛优躺”这个 词,这幅画面也被人制成表情包, 一直火到现在。面对大家的调侃,纪春生的扮演者 基优并不乐于见到这种行为。截至2022年5月,针对使用了剧中“葛优躺”画面截图
的公司,葛优先后提起了398起诉讼。下列对此理解正确的有( )
①相关侵权公司应该停止侵害、赔偿损失以及消除危险
②使用真人表情包,要以不侵犯他人合法权益为前提
③未经授权擅自将裁图用于商业目的侵犯了葛优的肖像权
④作为被侵权方的葛优是在依法维护自身的隐私权、荣誉权
A.①② B.①④ C.②③ D.③④
2. A、B公司存在会展展台搭建的合作关系。2020年1月, A公司完成展台设计图。3月, 双方原定在某会展中心的搭展工作因新冠肺炎疫情原因取消。2021年1月, A公司再 次通过微信聊天与B公司协商搭展工作,并将展台设计图发给B公 司 ,B 公司以价格 高为由拒绝合作。后B 公司自行委托其他公司搭建展台,并采用了A 公司的展台设计
图。据此,下列判断正确的是( )
①该知识产权关系的客体是行为
② B公司侵害了A 公司的著作权
③A公司的作品没有进入公共领域
④B 公司以不正当手段获取了A 公司的商业秘密
A.①② B.①④ C.②③ D.③④
3. 最近,家住5楼的老赵很是苦恼,他家楼上(顶楼)的小高养了近百只鸽子,难闻的 鸽粪气味,坐在家里都闻得到。百只鸽子争相鸣叫,致使老赵的老伴睡眠不好,萎靡
不振。老赵多次找小高商谈,小高置之不理。对此,下列说法正确的是( )
①老赵可以要求小高停止侵害,赔礼道歉
②小高没有妥善处理相邻关系,侵犯老赵的相邻权
③小高的养鸽扰民行为构成违约侵权,应该赔偿损失
④小高有权在自己不动产范围内饲养动物,他人无权干涉
A.①② B.①③ c.②④ D.③④
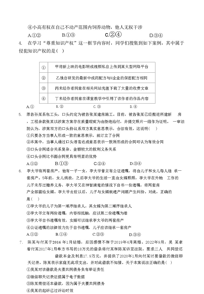
4. 在学习“尊重知识产权”这一框节内容时,同学们搜集到如下案例,其中属于侵犯知识产权的是( )
A.① B.② C.③ D.④
5. 原告孙某系包工头,口头约定为被告张某建房施工。目前,被告张某已经搬进所建新 房,工程余款张某以涉案方案存在质量瑕疵为由拒绝给付,并提交照片一组作为证明。 一审法院认为,涉案双方的口头协议系双方真实意思表示,合法有效。这说明( )
①只要各方当事人形成一致的意思表示,就订立了合同
②本案中,当事人通过口头语言达成意思表示一致所形成的合同可认为有效合同
③口头合同适合关系复杂、金额较大的权利义务关系
④口头合同比书面合同更具有明显的优势
A.①② B.①③ C.②④ D.③④
6. 李大爷有两套房产,他有一子一女,李大爷曾立有公证遗嘱,将由儿子和女儿每人继 承一套房产。5年前,女儿病故,之后李大爷的生活一直由女婿照顾,李大爷在外地 工作的儿子未尽过赡养义务,李大爷又在神智清楚的情况下自书一份遗嘱,将两套房
产全部留给女婿。李大爷去世以后,儿子与女婿就遗产问题产生纠纷。对此,正确的
是( )
①李大爷的儿子为第一顺序继承人,其女婿为第二顺序继承人
②李大爷立有两份遗嘱,内容相抵触,应以第二份遗嘱为准
③李大爷自书遗嘱有效,女婿可以继承李大爷的两套房产
④公证遗嘱的法律效力先于自书遗嘱,儿子应该继承一套房产
A.①② B.①④ C.②③ D.③④
7. 陈某与付某于2016 年1月结婚,后因感情不和于2019年4月离婚。2022年9月,吴 某拿着付某2017年1月单方书写的18万元的借条将付某和陈某诉至法院,要求二人 共同偿还借款本金及利息17.9万元,并提供了2020年1月向付某讨要借款的微信聊
天记录。陈某表示家庭无此项支出,并对此借款不知情。关于本案说法正确的是( )
①吴某对该借款是夫妻共同债务负有举证责任
②微信聊天记录证据属于电子数据
③陈某需偿还本借款,因为属于夫妻共同债务
④吴某的起诉已过诉讼时效
A.①③ B.①② C.②④ D.③④
8. 《孝经》有言:“夫孝,天之经也,地之义也,民之行也。”意思是说,孝道犹如天上 日月星辰的运行,地上万物的自然生长,天经地义,是人本有的自然的行为。关于子
女对父母的义务,我国民法典也有相关规定。对此类规定理解正确的是( )
①成年子女对父母有抚养的义务
②成年子女拒不履行赡养义务的,必须承担刑事责任
③父母签署成年意定监护协议的,子女仍需尽赡养义务
④赡养老人不仅是道德规范的要求,也是法律规定公民应尽的义务
A.①② B.①③ C.②④ D.③④
9. 金英与王力于2009年9月离婚,但继续同居生活。同居生活期间,二人于2010年10 月生下儿子王同心,二人共同抚养。2013年以后,金英与王力产生方盾后分居,王同 心与母金英共同生活,这期间父亲王力未支付抚养费。2016年3月,儿子王同心要求
父亲支付抚养费。对此,下列说法正确的是( )
①王同心虽然不是王力的婚生子,但王力作为父亲应当负担王同心的抚养费
②因王同心与母亲金英生活在一起,所以应当由其母亲负担全部的抚养费
③因儿子王同心不是由王力直接抚养的,因此王力应负担儿子全部的抚养费
④非婚生子女享有与婚生子女同等的权利,王同心有权要求其父支付抚养费
A.①② B.①④ C.②③ D.③④
10. 方某、赵某再婚后, 一起将赵某的儿子小赵抚养成人。赵某去世后,小赵与方某签订协 议,双方约定只要方某不改嫁,小赵承担方某晚年一切生活用度。几年后,方某另嫁他
人,但由于年老多病,生活困顿,遂要求小赵支付赡养费。对此分析正确的是( )
①方某虽已改嫁,但她与小赵之间仍存在抚养关系
②该协议是对某方婚姻自由的限制,没有法律效力
③小赵赡养方某虽于法无据,但符合公序良俗
④方某若有其他赡养人,则小赵无需赡养方某
A.①② B.①③ C.②④ D.③④
11. 考前再做对于很多思想前卫的年轻人来说,闪婚闪离的“快餐式”婚姻不足为奇。某 女星黄某与姜某相识41天闪婚,因彼此并不是很了解,婚后夫妻二人矛盾不断,八个 月后夫妻感情破裂而后分居,并协商离婚。双方就财产的分割发生纠纷。以下属于黄
某个人财产的是( )
①黄某婚后购买的价值数万元的限量版女装
②黄某婚后接受姜某父亲指定赠与的跑车
③黄某婚后拍摄电影电视剧所获得的收益
④黄某婚后用婚前个人财产炒股所获得的收益
A.①② B.①④ c.②③ D.③④
12. 俗话说“好事多磨”,一对准新郎、新娘来到婚姻登记机关申请办理结婚登记,却因一
些理由被拒绝。下列各项,可能导致两人结婚登记申请被拒的原因有( )
①准新娘曾经两次离婚
②准新郎、新娘是同一外祖父母的表兄妹关系
③准新郎、新娘均未达到国家规定的结婚年龄
④准新郎年过40岁,而准新娘只有22岁
A.①② B.②③ C.①④ D.③④
13. 王某于2023年4月入职某公司,月工资10000元。该公司在与王某订立劳动合同时, 要求其订立一份协议作为合同附件,协议内容包括“我自愿申请加入公司奋斗者计划, 放弃加班费。”半年后,王某因加班负担过重提出解除劳动合同,并要求支付加班费。 该公司认可王某加班事实,但以其自愿订立放弃加班费协议为由拒绝支付。对此认识
不正确的是( )
①合同附件既违反法律规定,也违背公平原则
②若王某申请仲裁,会因缺少有效仲裁协议被拒绝
③对于王某的诉求该公司可直接向人民法院提起诉讼
④公司应统筹好促进自身发展与维护劳动者权益的关系
A.①② B.①④ C.②③ D.③④
14.2021年1月,潘某入职南京一家软件公司,不久后被委派到杭州出差5个多月,出差 结束回南京后不久潘某便决定辞职,其向公司索要在职期间的加班费遭拒,遂提起诉
讼法法院最终判决,公司支付潘某在南京工作期间正常打卡的43个小时的加班费
4700多元,驳回其要求支付出差期间加班费的诉讼请求。法院如此判决的原因是( )
A.出差期间工作时间较为灵活不易量化,举证困难
B. 索要出差加班费加重了企业负担,影响企业经济效益
C.构建和谐劳动关系,需要劳动者履行劳动义务
D.劳动者有休息休假权利,企业加班侵犯劳动者权益
15. 刘某在羹某装饰材料店铺打工已有3年多,但从未签订过劳动合同。 一日刘某驾驶店 铺的三轮摩托车送货,因车辆年久失修,刹车失灵,在一陡坡处侧翻,刘某受伤住院。
康复后刘某计划就医药费、误工费等问题与类某进行协商。此案中( )
①樊某侵犯了刘某获得劳动安全卫生保护的权利
②若协商不成,刘某可申请仲裁,也可直接起诉
③因未签订劳动合同,刘某的权利得不到保障
④二人协商解决劳动纠纷顺应了和谐社会的要求
A.①② B.①④ C.②③ D.③④
16.“诚招天下客,誉从信中来,经商信为本,买卖礼在先。”这句谚语给我们的启示是( )
A.企业经营者应该注意提高自己的销售策略和技巧
B.企业只有诚信经营才能塑造良好的信誉赢得客户
C. 企业经营者应该以追求利益最大化为最重要原则
D. 企业经营者要具有法律意识才能依法进行经营
二、材料分析题(共52分)
17. 阅读材料,回答问题。
公正司法,维护公民权利。
甲系重庆市潼南区某小区业主。2021年5月,甲驾驶其自有的电动三轮摩托车在小区 车行道上超速行驶(限速5公里),与横穿道路的乙(时年7周岁)相撞,致乙腿部骨折。 发生事故的这条道路系消防车通道,并未划定车位,根据小区监控录像显示,当时丙、丁
所有的车辆依次停靠在消防车通道道路右侧,乙与同伴玩耍追逐时从停放车辆中间冲出,
与甲驾驶的电动三轮车相撞,导致事故发生。
2022年5月,乙的父母将甲、丙、丁、小区物业公司同时诉至潼南区法院,请求赔偿
因此造成的各项损失。
结合材料,运用法律与生活的知识,法院是否会支持乙父母的诉求? (13分)
18. 阅读材料,完成问题。
老旧小区加装电梯是一项暖心的民生工程。然而, 一些工程在具体实施中遇阻重重。
某校思政实践小分队围绕“老旧小区加装电梯”问题开展社会实践活动。
Y小区因民意协商不成,导致加装电梯项目搁置四年。思政实践小分队深入社区调查 发现,该小区11号楼加装电梯项目搁置极具典型性。该楼居住着11位80岁以上的老人, 14户业主中只有一楼的2户反对,符合该市老旧小区住宅加装电梯管理办法的加装电梯条 件。但一楼业主为加装电梯并未给自己带来实质性的利益,反而因加装电梯影响了居住环
境,如采光、安全、通风、噪峦等,导致自己利益受损,因此反对加梯。
请运用相关法律知识评述一楼业主反对加装电梯的行为。 (13分)
19. 阅读材料,完成下列要求。
北京的苏爷爷与李奶奶育有四个子女,在西城区有一套四居室住房。小儿子夫妇没有 住房, 一直与老人共同居住,并照顾其日常起居。其他三个子女经济条件较好,每月只给 老人瞻养费,但较少探望。苏爷爷与李奶奶在无其他人见证的情况下立下口头遗嘱,将房 子赠送给小儿子。李奶奶去世后,苏爷爷和小儿子签订了一纸房屋买卖合同,象征性地约 定房款为100元,并迅速办完了产权过户手续。其他三个子女得知房子被父亲“递”给了
小弟后,把父亲和弟弟告上人民法院。苏爷爷不明白,和睦的一家怎么就对簿公堂了?
假如你是审理此案的法官,运用法律与生活知识,请断一断这起房产纠纷案。 (13分)
20. 某公司因女职工怀孕对其予以解聘,并要求该职工承担相关违约责任。下面是该公司
提供的劳动合同。
假若你是审理此案的法官,你支持该公司的主张吗?请阐述你的理由。 (13分)
①
甲将新上映的电影转成视频私自上传到某大型网络平台
②
乙独自研发的最新中成药配方与H企业的保密配方相同
③
丙未经作者同意在相关网站充值下载了大量的收费文章
④
丁未经作者同意在课堂教学中引用了该作者的作品内容
劳动合同书
甲方:某公司 乙方:王女土
甲乙双方依法签订本劳动合同,共同遵守本合同所列条款;
一、乙方被甲方录用后,需按时保质保量完成工作,保守商业机密。
二、乙方如违反劳动纪律,甲方依章给予纪律处分,直至解除本合同。
三、乙方三年内不准结婚、怀孕,若发生工伤事故一概由乙方本人负责。
四、本合同期满后,双方可以续订,如乙方违约,则需给予甲方赔偿。
五、本合同自签订之日起生效,有效期三年。
甲方(盖章)某公司 乙方(盖章)王女士
签订日期:2023年5月12E
河南省南阳市2023-2024学年高二下学期期中考试政治试题: 这是一份河南省南阳市2023-2024学年高二下学期期中考试政治试题,文件包含河南省南阳市2023-2024学年高二下学期期中考试政治试题pdf、2024年春期高二政治期中参考答案docx等2份试卷配套教学资源,其中试卷共8页, 欢迎下载使用。
河南省郑州市新郑双语高级中学2023-2024学年高二下学期期中考试政治试题(原卷版+解析版): 这是一份河南省郑州市新郑双语高级中学2023-2024学年高二下学期期中考试政治试题(原卷版+解析版),文件包含河南省郑州市新郑双语高级中学2023-2024学年高二下学期期中考试政治试题原卷版docx、河南省郑州市新郑双语高级中学2023-2024学年高二下学期期中考试政治试题解析版docx等2份试卷配套教学资源,其中试卷共22页, 欢迎下载使用。
河南省郑州市新郑双语高级中学2023-2024学年高二下学期期中考试政治试题: 这是一份河南省郑州市新郑双语高级中学2023-2024学年高二下学期期中考试政治试题,文件包含期中政治pdf、24高二政治下期中答案pdf等2份试卷配套教学资源,其中试卷共8页, 欢迎下载使用。

