2024年江西省赣州市寻乌县中考一模生物试题(原卷版+解析版)
展开一、单项选择题(本大题共20小题,每小题1分,共20分)在每小题列出的四个备选项中只有一项是符合题目要求的,请将其代码填涂在答题卡相应位置。错选、多选或未选均不得分。
1. “乳鸦啼散玉屏空,一枕新凉一扇风。睡起秋色无觅处,满阶梧桐月明中。”这首诗中描写的乳鸦和梧桐的结构和功能的基本单位是( )
A. 细胞核B. 细胞C. 叶绿体D. 器官
【答案】B
【解析】
【分析】 细胞是生物体结构和功能的基本单位,据此解答。
【详解】除病毒外细胞是生物体结构和功能的基本单位。生物体的细胞有细胞膜,可以保护细胞,同时控制物质的进出,使之从结构上成为一个独立的单位;细胞内有细胞核内含有遗传物质;细胞质里有能量转换器--线粒体,把有机物分解并释放出能量供细胞生命活动利用,使之从功能上成为一个独立的单位。因此从细胞的结构及功能的角度来看,细胞是生物体进行生命活动的基本单位。因此,B符合题意,ACD不符合题意。
故选B。
2. 在人的生殖和发育过程中,早期胚胎(胚泡)和胎儿发育所需的营养物质主要来自( )
A. 卵黄、胚盘B. 母体、母体
C. 卵黄、母体D. 母体、胎儿本身
【答案】C
【解析】
【分析】人类胚胎发育初期所需的营养物质来自卵黄,发育中后期胚胎的营养物质来自母体。
【详解】人体胚胎发育初期所需要的营养物质是由母亲卵细胞中的卵黄提供的;而当胚胎植入子宫内膜后,胎儿通过胎盘与母体进行物质交换,从母亲的血液中获得氧气和营养物质,故C正确,ABD错误。
故选C。
3. 下列不属于单细胞生物的是( )
A. 大肠杆菌B. 草履虫C. 绿眼虫D. 血吸虫
【答案】D
【解析】
【分析】生物可以根据构成的细胞数目分为单细胞生物和多细胞生物.单细胞生物只由单个细胞组成,全部生命活动在一个细胞内完成.
【详解】单细胞生物虽然只由一个细胞构成,但也能完成营养、呼吸、排泄、运动、生殖和调节等生命活动。常见的单细胞生物有酵母菌、草履虫、衣藻、绿眼虫、变形虫、大肠杆菌等。血吸虫属于扁形动物,属于多细胞动物,故ABC不符合题意,D符合题意。
故选D。
4. 为进一步优化生育政策,促进人口长期均衡发展,我国已实施三孩政策。“全面三孩”政策实施以后,优生再次成为众多家庭关注的话题,下列做法不利于优生的是( )
A. 禁止近亲结婚B. 提倡高龄生育
C. 鼓励遗传咨询D. 建议产前诊断
【答案】B
【解析】
【分析】优生优育的措施有:进行产前诊断、提倡遗传咨询、禁止近亲结婚、适龄生育、孕妇定期到医院检查身体等。
【详解】A.禁止近亲结婚可以降低隐性遗传病的患病率,达到优生的目的,A不符合题意。
B.提倡适龄生育,高龄生育会导致胎儿畸变率明显增大,不利于优生,B符合题意。
C.鼓励遗传咨询,可以避免患有遗传病的孩子出生,达到优生的目的,C不符合题意。
D.进行产前诊断,可以监测婴儿的发育状况,根据胎儿的胎位,发育情况、有无脐带缠脖等,选择科学的分娩措施以及做好产前准备采取科学的分娩措施,可以避免对胎位不正、脐带缠脖等的伤害,D不符合题意。
故选B。
5. 下列有关显微镜的使用,说法错误的是( )
A. 转动c可使物像变清晰
B. 显微镜的放大倍数是a和e放大倍数的乘积
C. 要使视野中观察到的细胞数目更多,应选镜头②和③
D. 可转动图中f和g来调节视野的亮度
【答案】C
【解析】
【分析】观图可知:a目镜、b粗准焦螺旋、c细准焦螺旋、d转换器、e物镜、f遮光器、g反光镜、①③无螺纹属于目镜、②④有螺纹属于物镜,解答即可。
【详解】A.c细准焦螺旋的作用是较小幅度的升降镜筒,能调出更加清晰的物像,A正确。
B.显微镜的放大倍数=物镜倍数×目镜倍数。显微镜的放大倍数是a目镜和e物镜放大倍数的乘积,B正确。
C.显微镜的放大倍数=物镜倍数×目镜倍数。物镜越长放大倍数越大,目镜越短放大倍数越大。显微镜的放大倍数越大,看到的细胞数目越少,细胞的体积越大,显微镜放大的倍数越小,看到的细胞数目越多,细胞的体积越小。要使视野中观察到的细胞数目更多,则显微镜放大的倍数最小,应选镜头①和④,C错误。
D.显微镜视野亮度的调节方法为:小光圈通过的光线少,视野暗,平面镜只能反射光线不能改变光线强弱,用小光圈、平面镜调节会使视野变暗;大光圈通过的光线多,视野亮,凹面镜使光线汇聚,能提高视野的亮度,用大光圈、凹面镜调节,会使视野变亮。可转动图中f遮光器和g反光镜来调节视野的亮度,D正确。
故选C。
6. 江西赣州盛产脐橙,脐橙肉质脆嫩、化渣,风味浓甜芳香,有较浓郁的橙香味,口感甜酸适度。在采摘脐橙时要保护好橙皮以免刮破,否则脐橙很容易腐烂,构成橙皮的主要组织是( )
A. 上皮组织B. 分生组织C. 保护组织D. 营养组织
【答案】C
【解析】
【分析】植物的组织有:分生组织、保护组织、营养组织、机械组织、输导组织。
【详解】A.上皮组织由上皮细胞构成,细胞排列紧密,具有保护、分泌等功能,皮肤的表皮,小肠腺上皮,消化道壁的内表面,呼吸道的表面等,A错误。
B.分生组织细胞小,细胞壁薄、细胞核大、细胞质浓,具有很强的分裂能力。能通过细胞的分裂和分化形成其他组织,B错误。
C.保护组织一般都分布在植物体的表面,细胞排列紧密,没有细胞间隙,而且在与空气接触的细胞壁上有着角质,对内部各种组织起保护作用,所以在采摘脐橙时要保护好橙皮以免刮破,否则脐橙很容易腐烂,构成橙皮的主要组织是保护组织,C正确。
D.营养组织,细胞壁薄、液泡较大,有储存营养物质的功能,有叶绿体的还能进行光合作用,D错误。
故选C。
7. 下列关于光合作用、呼吸作用和蒸腾作用的叙述正确的是( )
A. 光合作用、呼吸作用和蒸腾作用分别在光下、光下与黑暗条件下进行
B. 光合作用是分解有机物释放能量,呼吸作用是合成有机物储存能量
C. 绿色植物通过光合作用吸收二氧化碳、产生氧气,维持碳—氧平衡
D. 植物生长过程中,根吸收的水分大部分用于光合作用
【答案】C
【解析】
【分析】(1)绿色植物通过叶绿体,利用光能把二氧化碳和水合成有机物,把光能转变成化学能,释放出氧气并储存能量的过程叫光合作用。
(2)细胞利用氧,将有机物分解成二氧化碳和水,并且将储存在有机物中的能量释放出来,供给生命活动的需要,这个过程叫做呼吸作用。
(3)植物体内的水以气体的形式散失到空气中的过程叫蒸腾作用。
【详解】A.光合作用的条件是光照,场所是叶绿体,光合作用必须在光下进行,呼吸作用和蒸腾作用有光无光都可进行,A错误。
B.光 合作用的实质是制造有机物,释放出氧气,呼吸作用是的实质是分解有机物,释放出二氧化碳,同时释放出能量,B错误。
C.绿色植物通过叶绿体,利用光能把二氧化碳和水合成有机物,把光能转变成化学能,释放出氧气并储存能量,维持生物圈中的碳—氧平衡具有重要作用,C正确。
D.植物体内的水以气体的形式散失到空气中的过程叫蒸腾作用,所以植物的蒸腾作用是一种“泵”的原理,它为根吸水提供了向上的拉力,同时溶解在水中的无机盐也一同被向上运输,动力都是来自于植物的蒸腾作用;使根吸收的水和无机盐不断的向上运输,植物生长过程中,根吸收的水分大部分用于蒸腾作用,D错误。
故选C。
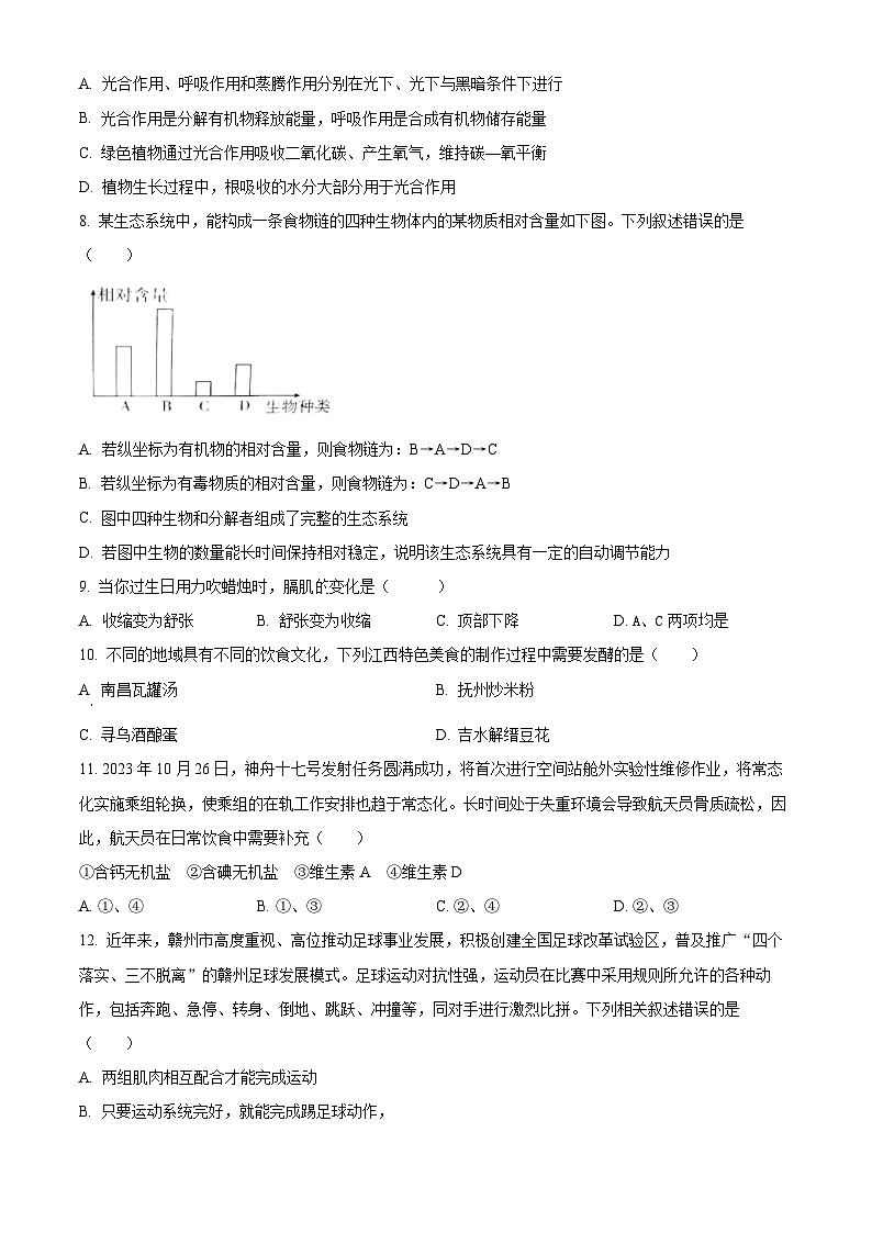
8. 某生态系统中,能构成一条食物链的四种生物体内的某物质相对含量如下图。下列叙述错误的是( )
A. 若纵坐标为有机物的相对含量,则食物链为:B→A→D→C
B. 若纵坐标为有毒物质的相对含量,则食物链为:C→D→A→B
C. 图中四种生物和分解者组成了完整的生态系统
D. 若图中生物的数量能长时间保持相对稳定,说明该生态系统具有一定的自动调节能力
【答案】C
【解析】
【分析】生态系统中能量流动特点是单向流动,逐级递减。一般来说,只有10%~20%的能量流入下一个营养级,营养级越多,能量消耗就越多。
【详解】A.在生态系统中,物质和能量是沿着食物链和食物网流动并逐渐减少。在食物链中,营养级越低,相对数量越多;营养级越高,相对数量越少。若纵坐标为有机物的相对含量,从多到少依次是B、A、D、C。因此四种生物构成的食物链是:B→A→D→C,A正确。
B.有毒物质在食物链中生物的营养越高有毒物质越多,营养级越低有毒物质越少,分析图可知,B中含有毒物质最多,营养级最高,C中含有毒物质最少,营养级最低,是生产者,形成的食物链是C→D→A→B,B正确。
C.生态系统包括生物部分和非生物部分,非生物部分包括阳光、水分、空气等,生物部分包括生产者、消费者和分解者。图中的食物链只包括生产者和消费者,若要构成生态系统还应有分解者和非生物部分,C错误。
D.生态系统中各种生物的数量和所占的比例是相对稳定的状态。这种平衡是一种动态平衡,之所以会出现这种平衡是因为生态系统具有一定的自动调节能力。所以,若图中生物的数量能长时间保持相对稳定,说明该生态系统具有一定的自动调节能力,D正确。
故选C。
9. 当你过生日用力吹蜡烛时,膈肌的变化是( )
A. 收缩变为舒张B. 舒张变为收缩C. 顶部下降D. A、C两项均是
【答案】A
【解析】
【分析】呼气和吸气是呼吸作用中的肺的通气过程,呼气时,膈肌、肋肌都舒展,吸气时都相反。
【详解】当你过生日用力吹蜡烛时,是人的呼气动作,要呼气,肺内容积就要减小,肺内容积的减小依靠膈肌舒展、膈顶上升,使胸阔的上下径减小,肋肉舒展,胸骨和肋骨回落,使胸廓的横径膈肌减小,胸廓容积减小,压强增大,气体出肺。由此可知A符合题意。
【点睛】理解记忆吸气呼气时胸廓的变化,以及与之有关的结构的变化。
10. 不同地域具有不同的饮食文化,下列江西特色美食的制作过程中需要发酵的是( )
A. 南昌瓦罐汤B. 抚州炒米粉
C. 寻乌酒酿蛋D. 吉水解缙豆花
【答案】C
【解析】
【分析】发酵技术是指利用微生物的发酵作用,运用一些技术手段控制发酵过程,大规模的生产发酵产品的技术。微生物的发酵技术在食品、药品的制作中具有重要意义。
【详解】A.南昌瓦罐汤,不需要微生物发酵,A错误。
B.抚州炒米粉,不需要微生物发酵,B错误。
C.酿酒要酵母菌和霉菌,其中霉菌主要起到糖化的作用,把米中的淀粉转化成葡萄糖;酵母菌在无氧的条件下,再把葡萄糖分解成酒精和二氧化碳,所以寻乌酒酿蛋需要经过微生物发酵,C正确。
D.吉水解缙豆花是用黄豆研磨而成,不需要微生物发酵,D错误。
故选C。
11. 2023年10月26日,神舟十七号发射任务圆满成功,将首次进行空间站舱外实验性维修作业,将常态化实施乘组轮换,使乘组在轨工作安排也趋于常态化。长时间处于失重环境会导致航天员骨质疏松,因此,航天员在日常饮食中需要补充( )
①含钙无机盐 ②含碘无机盐 ③维生素A ④维生素D
A. ①、④B. ①、③C. ②、④D. ②、③
【答案】A
【解析】
【分析】食物中含有六大类营养物质:蛋白质、糖类、脂肪、维生素、水和无机盐,它们的作用不同,其中糖类是人体最主要的供能物质,糖类也是构成细胞的一种成分;脂肪是人体内备用的能源物质,同时也参与细胞膜的构建。
【详解】①钙是构成牙齿和骨骼的主要成分,缺钙儿童会造成佝偻病,中老年人和妇女易患骨质疏松。②碘是合成甲状腺激素的重要物质,缺乏含碘的无机盐,会造成地方性甲状腺肿。③维生素A能促进人体正常发育,增强抵抗力,维持人的正常视觉,缺乏维生素A时引起夜盲症、皮肤干燥、干眼症。④维生素D促进钙、磷吸收和骨骼发育,缺乏维生素D时引起佝偻病、骨质疏松等。因此,航天员在日常饮食中需要补充①含钙无机盐,④维生素D。A符合题意,BCD不符合题意。
故选A。
12. 近年来,赣州市高度重视、高位推动足球事业发展,积极创建全国足球改革试验区,普及推广“四个落实、三不脱离”的赣州足球发展模式。足球运动对抗性强,运动员在比赛中采用规则所允许的各种动作,包括奔跑、急停、转身、倒地、跳跃、冲撞等,同对手进行激烈比拼。下列相关叙述错误的是( )
A. 两组肌肉相互配合才能完成运动
B. 只要运动系统完好,就能完成踢足球动作,
C. 运动不当容易造成脱臼,使关节头从关节窝中脱落出来
D. 踢球时所需要的动力来源于骨骼肌的收缩
【答案】B
【解析】
【分析】人体的任何一个动作,都是在神经系统的支配下,由于骨骼肌收缩,并且牵引了所附着的骨,绕着关节活动而完成的。在运动中,神经系统起调节作用,骨起杠杆的作用,关节起支点作用(也有说枢纽作用),骨骼肌起动力作用。
【详解】A.同一块骨骼肌的两端跨过关节分别固定在两块不同的骨上。骨骼肌有受刺激而收缩的特性,当骨骼肌受神经传来的刺激收缩时,就会牵动着它所附着的骨,绕着关节活动,于是躯体就产生了运动。但骨骼肌只能收缩牵拉骨而不能将骨推开,任何一个动作的完成,至少由两组骨骼肌、至少二块骨和关节三者协调配合,在神经系统的支配和其他系统的辅助下完成的,A正确。
B.运动并不是仅靠运动系统来完成。它需要神经系统的控制和调节。它需要能量的供应,因此还需要消化系统、呼吸系统、循环系统等系统的配合,B错误。
C.关节由关节面、关节囊和关节腔组成,关节面由关节头和关节窝组成,关节面的表面覆盖一层关节软骨,所以运动不当容易造成脱臼,使关节头从关节窝中脱落出来,C正确。
D.骨骼肌由肌腹和肌腱组成,具有收缩的特性,所以踢球时所需要的动力来源于骨骼肌的收缩,D正确。
故选B。
13. 2023年女篮亚洲杯,中国女篮时隔12年重夺亚洲杯冠军。大家都通过直播见证了这一激动人心的时刻。观众观看直播时,视觉形成的部位是( )
A. 视网膜B. 视神经C. 晶状体D. 大脑皮层
【答案】D
【解析】
【分析】视觉形成的过程是:外界物体反射来的光线,经过角膜、房水,由瞳孔进入眼球内部,再经过晶状体和玻璃体的折射作用,在视网膜上能形成清晰的物像,物像刺激了视网膜上的感光细胞,这些感光细胞产生的神经冲动,沿着视神经传到大脑皮层的视觉中枢,就形成视觉。即:角膜→房水→瞳孔→晶状体→玻璃体→视网膜→视神经→大脑皮层(的视觉中枢)。
【详解】A.视网膜上有很多感光细胞,能感受光的刺激,并转换成神经冲动,A错误。
B.视神经将神经冲动传导到大脑皮层,B错误。
C.晶状体像双凸透镜,起折射光线的作用,C错误。
D.外界物体反射的光线经折射后在视网膜上成像,物像刺激了视网膜上的感光细胞,这些感光细胞产生的神经冲动,沿着视神经传到大脑皮层的视觉中枢,就形成视觉,D正确。
故选D。
14. 下列关于生活中的一些做法的说法错误的是( )
A. 在酿酒时,如果容器没有密封,酿酒会失败,是因为酵母菌死亡
B. 做馒头时,往面粉里面放一块发酵过的老面,这个过程相当于接种
C. 衣服上不小心沾染了绿色的菠菜叶汁,可以用酒精去除
D. 将剩菜放入冰箱保存,是因为低温抑制细菌和真菌的生长和繁殖
【答案】A
【解析】
【分析】1.培养细菌、真菌的一般方法:配制培养基,高温灭菌,冷却,接种,恒温培养。
2.微生物的发酵技术在食品、药品的生产中具有广泛的应用,如制馒头或面包和酿酒要用到酵母菌,制酸奶和泡菜要用到乳酸菌,制作腐乳要用到多种霉菌,制醋要用到醋酸杆菌,制酱要用到曲霉,制味精要用到棒状杆菌,利用青霉可以提取出青霉素等。
3.食物腐败变质是由于微生物的生长和大量繁殖而引起的。根据食物腐败变质的原因,食品保存就要尽量的杀死或抑制微生物的生长和大量繁殖,传统的食品保存方法有盐腌、糖渍、干制、酒泡等。现代的贮存方法主要有罐藏、脱水、冷冻、真空包装、添加防腐剂、溶菌酶等。
【详解】A.酿酒时,酵母菌需要无氧环境进行发酵产生酒精。如果容器没有密封,空气进入会导致酵母菌进行有氧呼吸而不是发酵,从而影响酒精的产生。此外,未密封还可能导致其他微生物污染,但这并不意味着酵母菌死亡,A错误。
B.在制作馒头的过程中,加入已经发酵过的面团(老面)是为了引入活性酵母菌,这相当于为新的面团接种了发酵所需的酵母菌,从而促进面团的发酵过程,B正确。
C.菠菜叶汁中含有绿色素,这种色素可以溶解在有机溶剂中,而酒精就是一种常用的有机溶剂。因此,使用酒精可以帮助溶解并去除衣物上的菠菜叶汁污渍,C正确。
D.细菌和真菌的生长繁殖速度与温度有密切关系,低温可以显著减缓它们的代谢活动和繁殖速度,从而延长食物的保质期。所以,将剩菜放入冰箱保存,是因为低温抑制细菌和真菌的生长和繁殖,D正确。
故选A。
15. 人的红绿色盲是由X染色体隐性基因控制的,下图是某家族红绿色盲的遗传系谱图,据图可知( )
A. 致病基因是显性基因B. I-1携带色盲基因
C. Ⅱ-4的致病基因来自I-2D. Ⅱ-5携带色盲基因
【答案】B
【解析】
【分析】红绿色盲是伴X染色体的隐性遗传病,男患者的致病基因只能来自母亲且传递给女儿,女性有携带者,男性要么患病、要么正常,没有携带者。
【详解】A.由题意可知,人的红绿色盲是由X染色体隐性基因控制的,可知致病基因是隐性基因,A错误。
BC.人类的性别遗传图解如下图:
Ⅱ-4为男性且患病,其Y染色体肯定来自父亲I-2,携带致病基因的X染色体肯定来自母亲I-1,因此,I-1携带色盲基因,B正确,C错误。
D.男性的性染色体组成为XY,因此,男性的X染色体只要携带致病基因肯定患病。Ⅱ-5表现正常,说明Ⅱ-5不携带色盲基因,D错误。
故选B。
16. 江西省将“为适龄女生免费接种HPV疫苗”列为2023年10件民生实事之一,该为民办实事项目可以有效预防宫颈癌的发生。接种的HPV疫苗相当于( )
A. 抗原B. 抗体C. 溶菌酶D. 淋巴细胞
【答案】A
【解析】
【分析】人体三道防线,第一道防线是皮肤、黏膜及分泌物(唾液、胃液),阻挡杀死病原体,清除异物,属于非特异性免疫,第二道防线是体液中的杀菌物质和吞噬细胞,溶解、吞噬和消灭病菌,属于非特异性免疫,第三道防线是免疫器官和免疫细胞,产生抗体,消灭病原体,属于特异性免疫。
【详解】A.引起淋巴细胞产生抗体的物质就是抗原,抗原包括进入人体的微生物等病原体、异物、异体器官等。接种的HPV疫苗相当于抗原,A符合题意。
B.抗体是指抗原物质侵入人体后,刺激淋巴细胞产生的一种抵抗该抗原物质,B不符合题意。
C .溶菌酶又称胞壁质酶或N-乙酰胞壁质聚糖水解酶,是一种能水解细菌中黏多糖的碱性酶,C不符合题意。
D.淋巴细胞是白细胞的一种,是体积最小的白细胞。其由淋巴器官产生,主要存在于淋巴管中循环的淋巴液中,是机体免疫应答功能的重要细胞成分,是淋巴系统几乎全部免疫功能的主要执行者,是对抗外界感染和监控体内细胞变异的一线“士兵”,D不符合题意。
故选A。
17. 研究发现,猴头菇的提取物及其活性成分可大大增加生长锥(神经元轴突和树突生长的末端)的大小。下图中主要功能是接受信息的结构是( )
A. ①B. ②C. ③D. ④
【答案】B
【解析】
【分析】图可知,①细胞体,②树轴,③轴突,④神经末梢。
【详解】神经元又叫神经细胞,是神经系统的结构和功能单位,神经元的基本结构包括细胞体和突起两部分。神经元的突起一般包括一条长而分支少的轴突和数条短而呈树状分支的树突。长的突起外表大都套有一层鞘,组成神经纤维,神经纤维末端的细小分支叫作神经末梢。神经纤维集结成束,外面包有膜,构成一条神经。神经元的主要功能是接受刺激,并传导神经冲动。②树突呈树枝状,数量较多,有利于收集信息和将信息传至胞体,③轴突较长,可将胞体发出的神经冲动传到肌肉、腺体或其他神经元。ACD不符合题意,B符合题意。
故选B。
18. 《赣南脐橙保护条例》于2024年1月1日起施行,赣南脐橙已成为中国国家地理标志产品,现有纽荷尔,奈维林娜,华脐,朋娜,佛罗斯特,清家,红肉脐橙,福本等适生优良品种,这体现了生物多样性中的( )
A. 环境多样性B. 生态系统多样性
C. 生物种类多样性D. 基因多样性
【答案】D
【解析】
【分析】生物的多样性包括生物种类的多样性、基因的多样性和生态系统的多样性三个层次。
【详解】A.环境多样性是环境的基本属性之一,是人类与环境相互作用中的基础规律。环境多样性包括自然环境多样性、人类需求与创造多样性以及人类与环境相互作用多样性,A不符合题意。
B.生态系统的多样性是指生物群落及其生态过程的多样性,以及生态系统的环境差异、生态过程变化的多样性是指生物所生存的生态环境类型的多样性等,B不符合题意。
C.生物种类的多样性是指一定区域内生物钟类(包括动物、植物、微生物)的丰富性,如人类已鉴定出的物种,大约有170多万个,我国已知鸟类就有1244种之多,被子植物有3000种,即物种水平的生物多样性及其变化,C不符合题意。
D.基因的多样性是指物种的种内个体或种群间的基因变化,不同物种(兔和小麦)之间基因组成差别很大,生物的性状是由基因决定的,生物的性状千差万别,表明组成生物的基因也成千上万,同种生物如兔之间(有白的、黑的、灰的等)基因也有差别,每个物种都是一个独特的基因库,基因的多样性决定了生物种类的多样性,所以现有纽荷尔,奈维林娜,华脐,朋娜,佛罗斯特,清家,红肉脐橙,福本等适生优良品种,这体现了生物多样性中的基因多样性,D符合题意。
故选D。
19. 下列有关概念图的叙述,错误的是( )
A. 若该图表示绿色植物,Ⅰ表示种子植物,则a可以表示藻类植物
B. 若该图表示血液,Ⅰ表示血浆,则a可以表示红细胞
C. 若该图表示神经系统,Ⅱ表示中枢神经系统,则a可以表示脑神经
D. 若该图表示染色体,Ⅰ表示蛋白质,则a可以表示基因
【答案】C
【解析】
【分析】分析图可知,Ⅰ和Ⅱ表示并列关系,Ⅱ包含a,属于包含关系。
【详解】A.植物包括Ⅰ表示种子植物和Ⅱ孢子植物,Ⅱ孢子植物包括a藻类植物,苔藓植物和蕨类植物,A正确。
B.血液包括Ⅰ表示血浆和Ⅱ血细胞,Ⅱ血细胞包括可a红细胞、白细胞和血小板,B正确。
C.若该图表示神经系统Ⅰ周围神经系统和Ⅱ表示中枢神经系统,Ⅱ中枢神经系统包括大脑,小脑和脑干,而则脑神经是属于周围神经系统的组成部分,C错误。
D.若该图表示染色体包括Ⅰ表示蛋白质和ⅡDNA组成,具有遗传效应的DNA片段叫基因,则a可以表示基因,D正确。
故选C。
20. 当前,文旅市场强势复苏,“村BA”、“村超”、“淄博烧烤”等现象火爆出圈,吸引了大量外地游客,还有力带动了当地乡村旅游业的发展,但同时环境污染也可能随之而来。下列不利于环境污染防治的是( )
A. 垃圾就地焚烧B. 使用清洁能源
C. 垃圾分类处理D. 污水处理排放
【答案】A
【解析】
【分析】环境污染通常指由于人类活动导致的环境质量恶化,如空气污染、水污染和土壤污染等。污染防治措施则是指为了减少或消除污染而采取的各种行动和技术手段,例如垃圾分类处理、污水处理和清洁能源的使用等。可持续旅游发展强调在满足当前旅游需求的同时,不损害未来世代满足自身需求的能力,注重环境保护和社会经济效益的平衡。
【详解】A.垃圾就地焚烧虽然可以减少垃圾的体积,但会产生大量的有害气体和颗粒物,对空气质量造成严重影响,增加大气污染,不利于环境污染防治,A错误。
B.清洁能源指的是在生产和使用过程中对环境影响较小的能源,如太阳能、风能、水能和地热能等。使用清洁能源可以减少化石燃料的消耗,降低温室气体和其他污染物的排放,有利于环境污染防治,B正确。
C.通过垃圾分类,可以将可回收物、有害垃圾、湿垃圾和干垃圾等不同类型的垃圾分开处理。这样不仅可以提高资源的回收利用率,还可以减少垃圾处理过程中的环境污染,有利于环境污染防治,C正确。
D.污水处理是将污水中的有害物质去除或转化为无害物质的过程。经过处理的污水可以安全排放到环境中,减少对水体和土壤的污染,有利于环境污染防治,D正确。
故选A。
二、综合题(本大题共5小题,每空1分,共30分)
21. 阅读下列材料,回答相关问题
材料一:近期,全国各地流感大爆发,经检测,此次流感以乙流为主。乙流是由乙型流感病毒感染所引起的传染病,可以通过飞沫传播。国家卫健委发布的《应对急性传染病的总体方案》指出,每个人都是自己健康第一责任人,大家要坚持佩戴口罩、勤洗手等良好卫生习惯,在公共场所保持人际距离,积极参加体育锻炼,增强身体免疫力,及时接种疫苗。
材料二:青霉素是青霉菌在代谢过程中产生的能够抑制细菌生长的广谱抗生素。青霉素抑制细菌生长的原理是它能够抑制繁殖期细菌细胞壁的合成,使之成为球形体破裂溶解,从而杀死细菌。
(1)乙型流感病毒没有细胞结构,由蛋白质外壳和内部的_______组成,不能独立生活。从传染病的角度分析,乙型流感病毒属于_______。
(2)材料一中提到“及时接种疫苗”,接种疫苗是预防传染病的最经济、最有效的措施,接种疫苗获得的免疫属于_______(填“特异性免疫”或“非特异性免疫”)。“佩戴口罩、勤洗手”属于预防传染病措施中的_______。
(3)材料二中提到的青霉菌与细菌的区别是_______。根据材料推测,青霉素_______(填“能”或“不能”)用于治疗乙型流感病毒感染。
【答案】(1) ①. 遗传物质 ②. 病原体
(2) ①. 特异性免疫 ②. 切断传播途径
(3) ①. 青霉菌有成形的细胞核 ②. 不能
【解析】
【分析】(1)人体三道防线,第一道防线是皮肤、黏膜及分泌物(唾液、胃液),阻挡杀死病原体,清除异物,属于非特异性免疫,第二道防线是体液中的杀菌物质和吞噬细胞,溶解、吞噬和消灭病菌,属于非特异性免疫,第三道防线是免疫器官和免疫细胞,产生抗体,消灭病原体,属于特异性免疫。
(2)病毒无细胞结构,只由蛋白质外壳和内部遗传物质组成,不能独立生活,只能寄生在其它生物的活细胞里。
(3)传染病的预防措施包括控制传染源、切断传播途径、保护易感人群等措施。
【小问1详解】
乙型流感病毒没有细胞结构,结构简单,由蛋白质外壳和内部的遗传物质组成,寄生在活细胞内生活,不能独立生活。病原体是指引起传染病的细菌、病毒和寄生虫等生物,从传染病的角度分析,乙型流感病毒属于病原体。
【小问2详解】
材料一中提到“及时接种疫苗”,接种疫苗是预防传染病的最经济、最有效的措施,接种疫苗获得的免疫属于特异性免疫,后天获得的,具有选择性和特异性。切断传播途径最好的办法就是要切实搞好个人卫生和环境卫生,对带有病原体的物品要进行消毒,并消灭传播疾病的媒介生物等,使病原体失去感染健康人的机会,所以佩戴口罩、勤洗手属于预防传染病措施中的切断传播途径。
【小问3详解】
细菌由细胞壁,细胞膜,细胞质等组成,没有成形的细胞核。真菌由细胞壁,细胞膜,细胞质和细胞核等组成。材料二中提到的青霉菌与细菌的区别是青霉菌有成形的细胞核。根据材料推测,青霉素不能用于治疗乙型流感病毒感染,青霉素对防治细菌性疾病具有作用。
22. “烧烤”是年轻人喜欢的一种美食。现在,淄博烧烤已经成功出圈,城市空气中弥漫着“羊肉肉香”味,“进淄赶考”已经成为网络流行语,小饼,小葱,酱的三件套搭配更是开创了一种新的烧烤吃法。请结合图1(①——④图中表示心脏的四个腔,⑤表示生理过程,⑥⑦表示和心脏相连的血管)和图2,回答下列问题。
(1)羊肉中含有的供能物质主要是_______,在胃部开始消化,最终在小肠内被分解为_______。
(2)营养物质通过过程⑤_______进入血液后,最先到达心脏的哪个腔?_______(填图中标号)。
(3)烧烤活动中,小明的手被火烫了一下,不由自主的把手缩了回来,上述反射的神经传导途径正确的顺序是_______。(用图2中的字母和箭头表示)
(4)露天烧烤过程中会产生大量烟雾,这些烟雾会进一步分散到周围的空气中,形成霾,造成空气质量下降;烧烤过程中,食物中的一些营养物质会与烤炉产生高温反应,产生有害物质,危害人体健康,对此,你有什么好的建议?(任写一条,合理即可)_______。
【答案】(1) ①. 蛋白质 ②. 氨基酸
(2) ①. 吸收 ②. ①
(3)e→d→a→b→c
(4)无烟烧烤、用电烤,少吃烧烤等(合理即可)
【解析】
【分析】图1中,①右心房,②左心房,③右心室,④左心室,⑤吸收,⑥上下腔静脉,⑦肺静脉。
图2中,a神经中枢,b传出神经,c效应器,d传入神经,e感受器。
【小问1详解】
食物中的供能物质有糖类、脂肪和蛋白质,羊肉中的营养物质主要是蛋白质,蛋白质在胃中开始被消化,胃腺分泌的胃液中含有胃蛋白酶,该酶可把蛋白质分解成多肽。进入小肠后,在小肠分泌的肠液和胰腺分泌的胰液的作用下,蛋白质和多肽被彻底分解成氨基酸。
【小问2详解】
营养物质被消化后,穿过消化道进入血液的过程叫做吸收。营养物质通过过程⑤吸收进入血液。体循环是:左心室→主动脉→各级动脉分支→身体各处的毛细血管网→上、下腔静脉→右心房。营养物质被吸收到小肠内的毛细血管,经过下腔静脉最先进入心脏的①右心房。
【小问3详解】
神经调节的基本方式是反射,反射的结构基础是反射弧。反射弧的组成是:a神经中枢,b传出神经,c效应器,d传入神经,e感受器。小明的手被火烫了一下,不由自主的把手缩了回来,这是一个缩手反射,神经传导途径正确的顺序是e感受器→d传入神经→a神经中枢→b传出神经→c效应器。
【小问4详解】
为减少烧烤过程中产生的烟雾,可以采取的措施有:无烟烧烤、用电烤,少吃烧烤等。
23. 在生物模型制作活动中,生物兴趣小组的同学用铁丝、绿豆和轻轻泥等材料制作了叶片结构模型。请据图回答问题。
(1)模型中的轻轻泥相当于叶片的_______,其中央围成的______是植物与外界进行气体交换的“门户”。
(2)模型中的绿豆相当于_______,其内含有的_______能进行光合作用。
(3)铁丝模拟的是_______,其内部的导管可以运输_______。
【答案】(1) ①. 保卫细胞 ②. 气孔
(2) ①. 叶肉 ②. 叶绿体
(3) ①. 叶脉 ②. 水和无机盐
【解析】
【分析】叶片的结构包括叶肉、叶脉、表皮三部分。
【小问1详解】
叶片的表皮上有气孔,气孔是由一对半月形保卫细胞构成,气孔的大小是由保卫细胞控制,气孔是气体进出和水分散失的门户。因此,模型中的轻轻泥相当于叶片的保卫细胞,其中央围成的气孔是植物与外界进行气体交换的“门户”。
【小问2详解】
叶肉由叶肉细胞构成,包括栅栏组织和海绵组织组成,叶肉细胞中含有叶绿体,在光照下合成叶绿素。因此,模型中的绿豆相当于叶肉,其内含有的叶绿体能进行光合作用。
【小问3详解】
叶脉里含有导管和筛管,可以运输水分、无机盐和有机物,具有支持和输导作用,属于输导组织。因此,铁丝模拟的是叶脉,其内部的导管可以运输水和无机盐。
24. 通过“互联网+新农业应用”,农民通过控制系统对百香果大棚内的水分、二氧化碳、温度等实时监控,为作物提供最佳的生长环境。甲图是二氧化碳发生器(增加二氧化碳浓度的一种仪器),乙图表示大棚内百香果二氧化碳吸收量与光照强度变化的关系,丙表是百香果放在特定的实验装置中,连续12小时光照,再连续12小时黑暗的实验结果。分析并回答下列问题。
丙:
(1)百香果由花的子房发育而来,吃的时候会发现果实中有很多枚种子,这是因_______。
(2)大棚中安装土壤温湿度传感器可检测土壤中的含水量,实现农作物的自动灌溉。根吸收的水分主要用于_______。大棚中安装二氧化碳发生器的目的是提高农作物的产量,原理是_______。
(3)下面是四位同学对图乙的理解,其中分析正确的是_______。
A B点表示该植物既不进行光合作用,也不进行呼吸作用
B. BC段表示该植物只进行光合作用
C. AC段表示该植物的光合作用强度随光照强度的增强而增强
D. AB段表示该植物只进行呼吸作用
(4)分析丙表可得出,温度控制在_______℃时,百香果积累的有机物最多。
(5)请你运用有关光合作用和呼吸作用的知识,帮助农民提出在果业生产上提高产量的措施:_______(写出一点即可)。
【答案】(1)一个子房里有很多个胚珠
(2) ①. 蒸腾作用 ②. 二氧化碳是光合作用的原料 (3)C
(4)25 (5)增加大棚内昼夜温差;适当增加光照强度;延长光照时间等等
【解析】
【分析】(1)一般当花完成传粉与受精后只有子房进一步发育。子房发育成果实,子房壁发育成果皮,胚珠发育成种子,珠被发育成种皮。
(2)图乙:①A点光照强度为零,植物只进行细胞呼吸,该点即表示植物呼吸速率。②AB段表明随光照强度加强,光合作用逐渐加强,二氧化碳的释放量逐渐减少,有一部分用于光合作用,但光合作用强度小于细胞呼吸强度。③B点时,细胞呼吸释放的二氧化碳全部用于光合作用,即光合作用强度等于细胞呼吸强度,B点称为光补偿点。④BC段表明随光照强度不断加强,光合作用强度不断加强,且光合作用强度大于细胞呼吸强度。⑤C点及该点以后,光照强度加强,但光合作用强度不再增加,C点对应的光照强度称为光合作用的饱和点,C点对应的二氧化碳吸收值表示净光合速率。
【小问1详解】
花经过传粉和受精后的发育情况为:
百香果由花的子房发育而来,吃的时候会发现果实中有很多枚种子,这是因一个子房里有很多个胚珠。
【小问2详解】
蒸腾作用是水分从活的植物体内以水蒸气的状态散失到大气中的过程,植物的蒸腾作用散失的水分约占植物吸收水的99%,所以,根吸收的水分主要用于蒸腾作用。光合作用是指绿色植物通过叶绿体,利用光能,把二氧化碳和水转化成储存能量的有机物(如淀粉),并且释放出氧气的过程。因此,大棚中安装二氧化碳发生器的目的是提高农作物的产量,原理是二氧化碳是光合作用的原料,适当提高二氧化碳浓度,能够使植物积累更多的有机物,提高产量。
【小问3详解】
A.B点表示该植物二氧化碳的吸收相对值是零,说明植物的光合作用强度等于细胞呼吸强度,A错误。
B.BC段表明随光照强度不断加强,光合作用强度不断加强,且光合作用强度大于细胞呼吸强度,B错误。
C.由曲线在AC段呈现出上升趋势可知:AC段表示该植物的光合作用强度随光照强度的增强而增强,C正确。
D.AB段表明随光照强度加强,光合作用逐渐加强,二氧化碳的释放量逐渐减少,但光合作用强度仍然小于细胞呼吸强度。故AB段该植物进行光合作用和呼吸作用,D错误。
故选C。
【小问4详解】
光合作用需要光,呼吸作用有光无光都可进行。故在光下,植物进行光合作用和呼吸作用;在黑暗中,植物只进行呼吸作用。所以,表格丙中,蔬菜在24小时吸收二氧化碳的量=12小时光照下吸收二氧化碳的量-12小时黑暗下释放二氧化碳。因此,经过计算可知,在25℃时,该数据最大(3.85-2.25=1.6mg/h)。所以,分析丙表可得出:温度控制在25℃时,该蔬菜积累的有机物最多。
【小问5详解】
白天有光,植物能进行光合作用、呼吸作用和蒸腾作用,所以二氧化碳的浓度越高、光照时间越长,植物的光合作用越强,制造的有机物就越多。夜晚无光,植物只能进行呼吸作用和蒸腾作用。由于在一定范围内,温度越低,植物的呼吸作用就越弱,消耗的有机物就越少,所以夜晚适当降低温度,也能使农作物的产量提高。因此,在农业生产上提高农作物产量的措施有:增加大棚内昼夜温差;适当增加光照强度;延长光照时间等等。
25. “课后延时服务”实施以来,同学们有更多的课外时间开展生物实践活动,某生物兴趣小组利用鲫鱼探究酒精对生命活动的影响,实验设计如下:
步骤一:取4个大小相同的烧杯,依次加入等量的浓度为5%、10%、15%和20%的酒精溶液。
步骤二:每个烧杯放入三条体积大小及发育程度相近的鲫鱼,记录下三十分钟内鲫鱼出现侧翻和死亡的时间。
步骤三:重复以上实验三次。统计三次实验的平均值,结果如下表。分析回答下列问题。
(1)该实验设计中有不足之处,请指出来:_______;实验变量是_______。
(2)对各组实验中的数据取平均值的目的是_______。
(3)四组与一组相比,鲫鱼出现侧翻的平均时间减少了_______秒。通过对以上数据分析可知:酒精对鲫鱼的生命活动有影响,酒精浓度越高,鲫鱼出现侧翻和死亡的时间越_______。
(4)请结合所学知识谈谈酗酒对健康的危害:_______。
【答案】(1) ①. 没有设置对照组,对照组应用等量清水(答到“没有设置对照组”给分) ②. 酒精浓度(只答“酒精”不给分)
(2)减小实验误差 (3) ①. 45 ②. 短
(4)酗酒会导致心血管疾病、肝损伤等
【解析】
【分析】对照实验:在探究某种条件对研究对象的影响时,对研究对象进行的除了该条件不同以外,其他条件都相同的实验。根据变量设置一组对照实验,使实验结果具有说服力。一般来说,对实验变量进行处理的是实验组,没有处理的就是对照组。
【小问1详解】
对照实验要设置对照组和实验组,分析实验可知,该实验没有设置对照组,对照组应用等量的清水。该实验的变量是不同的酒精浓度。
【小问2详解】
在实验中,对各组实验中的数据取平均值的目的是减小误差,提高实验准确性。
【小问3详解】
四组酒精浓度20%,鲫鱼出现侧翻的平均时间20秒,一组酒精浓度5%,鲫鱼出现侧翻的平均时间65秒,四组与一组相比,鲫鱼出现侧翻的平均时间减少了45秒。通过对以上数据分析可知:酒精对鲫鱼的生命活动有影响,酒精浓度越高,鲫鱼出现侧翻和死亡的时间越短。
【小问4详解】
酒中含有酒精,饮酒多了,会使脑处于过度兴奋或麻痹状态,引起神经衰弱和智力减退。酗酒会导致心血管疾病、肝损伤等。温度℃
10
15
20
25
30
35
光照下吸收二氧化碳(mg/h)
1.75
2.50
3.15
3.85
3.50
3.00
黑暗下释放二氧化碳(mg/h)
0.75
1.10
1.65
2.25
3.00
2.35
组别
一组
二组
三组
四组
处理方式
5%酒精溶液
10%酒精溶液
15%酒精溶液
20%酒精溶液
出现侧翻时间/秒
65
44
29
20
死亡时间/秒
535
402
305
196
2024年江西省吉安市吉水县中考一模考试生物试题(原卷版+解析版): 这是一份2024年江西省吉安市吉水县中考一模考试生物试题(原卷版+解析版),文件包含2024年江西省吉安市吉水县中考一模考试生物试题原卷版docx、2024年江西省吉安市吉水县中考一模考试生物试题解析版docx等2份试卷配套教学资源,其中试卷共27页, 欢迎下载使用。
江西省九江市修水县2024年中考一模生物试题(原卷版+解析版): 这是一份江西省九江市修水县2024年中考一模生物试题(原卷版+解析版),文件包含江西省九江市修水县2024年中考一模生物试题原卷版docx、江西省九江市修水县2024年中考一模生物试题解析版docx等2份试卷配套教学资源,其中试卷共27页, 欢迎下载使用。
2024年广东省中考一模生物试题(原卷版+解析版): 这是一份2024年广东省中考一模生物试题(原卷版+解析版),文件包含2024年广东省中考一模生物试题原卷版docx、2024年广东省中考一模生物试题解析版docx等2份试卷配套教学资源,其中试卷共35页, 欢迎下载使用。

