河北省保定市定州市2023-2024学年高二下学期4月期中生物试题(原卷版+解析版)
展开
这是一份河北省保定市定州市2023-2024学年高二下学期4月期中生物试题(原卷版+解析版),文件包含河北省保定市定州市2023-2024学年高二下学期4月期中生物试题原卷版docx、河北省保定市定州市2023-2024学年高二下学期4月期中生物试题解析版docx等2份试卷配套教学资源,其中试卷共31页, 欢迎下载使用。
注意事项:
1.答卷前,考生务必将自己的姓名、准考证号填写在答题卡上。
2.回答选择题时,选出每小题答案后,用2B铅笔把答题卡上对应题目的答案标号涂黑。如需改动,用橡皮擦干净后,再选涂其它答案标号。回答非选择题时,将答案写在答题卡上。写在本试卷上无效。
3.考试结束后,将本试卷和答题卡一并交回。
一、单项选择题:本题共13小题,每小题2分,共26分。在每小题给出的四个选项中,只有一项符合题目要求。
1. 中国的许多传统美食制作过程蕴含了生物发酵技术。下列叙述正确的是( )
A. 泡菜制作过程中,乳酸菌将葡萄糖分解成乳酸,有机物的干重和种类减少
B. 果酒制作过程中,葡萄糖转化为酒精所需的酶存在于细胞质基质和线粒体
C. 米酒制作过程中,乙醇既是发酵的产物,又可以抑制杂菌繁殖
D. 酸奶制作过程中,后期低温处理可产生大量乳酸菌
【答案】C
【解析】
【分析】1、参与腐乳制作的微生物主要是毛霉,其新陈代谢类型是异养需氧型.腐乳制作的原理:毛霉等微生物产生的蛋白酶能将豆腐中的蛋白质分解成小分子的肽和氨基酸;脂肪酶可将脂肪分解成甘油和脂肪酸。
2、参与泡菜制作的微生物是乳酸菌,泡菜制作的原理:
(1)乳酸菌在无氧条件下,将糖分解为乳酸;
(2)利用乳酸菌制作泡菜的过程中会引起亚硝酸盐的含量的变化。
3、醋酸菌好氧性细菌,当缺少糖源时和有氧条件下,可将乙醇(酒精)氧化成醋酸;当氧气、糖源都充足时,醋酸菌将葡萄汁中的糖分解成醋酸;醋酸菌生长的最佳温度是在30℃~35℃。
【详解】A、泡菜制作过程中有机物干重减少,种类增多,A错误;
B、果酒制作过程中,葡萄糖转化为乙醇所需的酶只存在于细胞质基质,B错误;
C、米酒制作过程中,酵母菌无氧呼吸产生乙醇,乙醇达到一定浓度又可以抑制杂菌繁殖,C正确;
D、微生物生长繁殖需要适宜的温度,低温处理不利于乳酸菌繁殖,酸奶制作后期低温处理的目的是抑制乳酸菌繁殖,控制发酵进程,保证产品品质,D错误。
故选C。
2. 下列有关消毒和灭菌的说法正确的是( )
A. 耐高温和需要保持干燥的物品,如玻璃器皿、金属用具可采用干热灭菌处理
B. 在接种箱或超净工作台的使用过程中,可用紫外线照射30min进行消毒
C. 植物组织培养时,外植体用酒精、次氯酸钠消毒后需用蒸馏水清洗2-3次
D. 含血清的动物细胞培养液可以采用高压蒸汽灭菌法进行灭菌处理
【答案】A
【解析】
【分析】无菌操作技术有消毒和灭菌,消毒有煮沸消毒法、巴氏消毒法和化学药剂消毒法,灭菌有灼烧灭菌法,适用于接种工具、干热灭菌法适用于玻璃器皿和金属工具、高压蒸汽灭菌法适用于培养基及容器的灭菌。
【详解】A、耐高温的和需要保持干燥的物品,如玻璃器皿、金属用具可采用干热灭菌处理, A正确;
B、在使用接种箱或超净工作台前,可用紫外线照射30min进行消毒,B错误;
C、植物组织培养时,外植体用酒精、次氯酸钠消毒后需用无菌水清洗2-3次,C错误;
D、血清中的活性成分不耐高温,不能采用高压蒸汽灭菌法处理,可通过过滤法灭菌,D错误。
故选A。
3. 土壤中重金属铬(Cr6+)污染对植物的影响较大,并可通过食物链富集进入人和动物体内,危害人畜健康。科研人员期望通过实验筛选出对重金属Cr6+污染具有耐受性和修复能力的细菌,实验流程如图所示。下列分析错误的是( )
A. 处理A、培养基甲、培养基乙都需要添加重铬酸钠等使Cr6+达到一定浓度
B. 培养I能筛选耐受Cr6+的菌株,培养Ⅱ能筛选修复Cr6+污染能力强的菌株
C. 若接种I采用稀释涂布平板法,需用涂布器蘸取菌液均匀涂布于平板表面
D. 接种I后,待菌液被培养基吸收,将平板倒置于恒温培养箱中培养
【答案】C
【解析】
【分析】培养基:人们按照微生物对营养物质的不同需求,配制出供其生长繁殖的营养基质,是进行微生物培养的物质基础。微生物培养基需要为微生物繁殖提供碳源、氮源、水、无机盐等营养物质,此外还要满足微生物对特殊营养物质,pH和O2的需求。筛选目的微生物最好应该到目的微生物含量丰富的地方取样,如果没有这样的环境,应该人为创造适宜其生长的环境。
【详解】A、进行处理A之前为无重金属污染的土壤,需要向土壤中添加重铬酸钠至Cr6+达到一定离子浓度,来创造有利于该微生物生长的环境,培养基甲、乙要用于筛选或研究对重金属铬具有耐受性和修复能力的细菌,也需要添加重铬酸钠至Cr6+达到一定离子浓度,A正确;
B、结合题图和题干可知,培养I能筛选耐受Cr6+的菌株,培养Ⅱ用于进一步筛选耐铬菌株中对土壤中Cr6+的修复污染能力强的菌株,B正确;
C、若接种I采用稀释涂布平板法,将菌液滴加在培养基表面之后再用涂布器蘸取菌液均匀涂布于平板表面,C错误;
D、接种I后,待菌液被培养基吸收,将平板倒置于恒温培养箱中培养,防止冷凝水滴落于培养基造成污染,同时也能防止培养基的水分过快蒸发开裂,D正确。
故选C。
4. 下列关于发酵工程及其应用的叙述中,错误的是( )
A. 获得发酵工程所需的纯净的微生物培养物的关键是分离、纯化技术
B. 工业化生产青霉素时,高产菌株经扩大培养后才可接种到发酵罐中
C. 发酵罐中微生物的生长繁殖、代谢物的形成速度都与搅拌速度有关
D. 微生物农药是利用微生物或其代谢物来防治病虫害的生物防治手段
【答案】A
【解析】
【分析】发酵过程中,发酵罐内发酵是发酵工程的中心环节。在发酵过程中,要随时检测培养液中的微生物数量、产物浓度等,以了解发酵进程。还要及时添加必需的营养组分,要严格控制温度、pH和溶解氧等发酵条件。环境条件不仅会影响微生物的生长繁殖,而且会影响微生物代谢物的形成。
【详解】A、获得发酵工程所需的纯净的微生物培养物的关键是防止杂菌污染,A错误;
B、工业化生产青霉素时选育出高产菌株经扩大培养后才可接种到发酵罐中,B正确;
C、搅拌可增加发酵液中的溶氧量,使菌体与发酵液中的营养物质充分接触,故发酵罐中微生物的生长繁殖、代谢物的形成速度都与搅拌速度有关,C正确;
D、微生物农药是利用微生物或其代谢物来防治病虫害的,微生物农药作为生物防治的重要手段,将在农业的可持续发展方面发挥越来越重要的作用,D正确。
故选A。
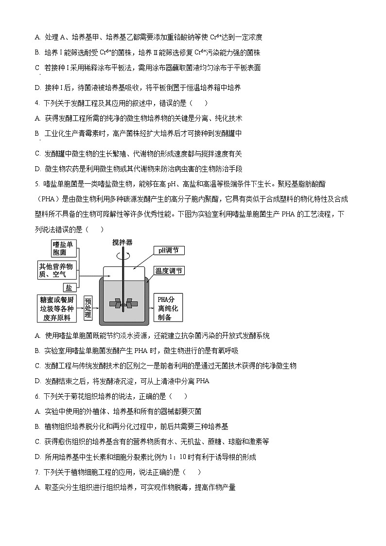
5. 嗜盐单胞菌是一类嗜盐微生物,能够在高pH、高盐和高温等极端条件下生长。聚羟基脂肪酸酯(PHA)是由微生物利用多种碳源发酵产生的高分子胞内聚酯,它具有类似于合成塑料的物化特性及合成塑料所不具备的生物可降解性等许多优秀性能。下图为实验室利用嗜盐单胞菌生产PHA的工艺流程,下列说法错误的是( )
A. 使用嗜盐单胞菌既能节约淡水资源,还能建立抗杂菌污染的开放式发酵系统
B. 实验室用嗜盐单胞菌发酵产生PHA时,微生物进行的是有氧呼吸
C. 发酵工程与传统发酵技术的区别之一是前者利用的是通过无菌技术获得的纯净微生物
D. 发酵结束之后,将发酵液沉淀,可从上清液中分离PHA
【答案】D
【解析】
【分析】1、在微生物学中,将允许特定种类的微生物生长,同时抑制或阻止其他种类微生物生长的培养基,称为选择培养基。虽然各种培养基的具体配方不同,但一般都含有水、碳源(提供碳元素的物质)、氮源(提供氮元素的物质)和无机盐。另外还需要满足微生物生长对pH、特殊营养物质以及氧气的要求。
2、发酵工程是指采用现代工程技术手段,利用微生物的某些特定功能,为人类生产有用的产品,或直接把微生物应用于工业生产过程的一种技术。发酵工程的内容包括菌种选育、培养基的配制、灭菌、种子扩大培养和接种、发酵过程和产品的分离提纯(生物分离工程)等方面。
3、如果发酵产物是微生物本身可在发酵结束之后,采用过滤沉淀的方法,将菌体分离和干燥即可得到产品。如果产品是代谢物可根据产物的性质,采取适当的提取分离和纯化措施来获得产品。
【详解】A、嗜盐单胞菌是一类嗜盐微生物,能够在高pH、高盐和高温等极端条件下生长,所以使用嗜盐单胞菌能够节约淡水资源,即便在没有灭菌的情况下也很难感染杂菌,A正确;
B、图示用嗜盐单胞菌发酵产生PHA时有提供空气,所以提供的是有氧发酵条件,故实验室用嗜盐单胞菌发酵产生PHA时,微生物进行的是有氧呼吸,B正确;
C、发酵工程与传统发酵技术都需要利用微生物来进行发酵,发酵工程应用无菌技术获得纯净的微生物,利用单一菌种,传统发酵技术利用天然的混合菌种,C正确;
D、PHA是嗜盐单胞菌的代谢产物,在发酵后应采取适当的提取、分离和纯化措施来获得产品,采用过滤、沉淀等方法得到的是菌体,D错误。
故选D。
6. 下列关于菊花组织培养的说法,正确的是( )
A. 实验中使用的外植体、培养基和所有的器械都要灭菌
B. 植物组织培养脱分化和再分化过程中,前后共需要三种培养基
C. 获得愈伤组织的培养基含有的营养物质有水、无机盐、蔗糖、琼脂和激素等
D. 所用培养基中生长素和细胞分裂素比例为1:10时有利于诱导根的形成
【答案】B
【解析】
【分析】植物组织培养的过程为:离体的植物组织,器官或细胞经过脱分化(避光)形成愈伤组织;愈伤组织经过再分化(需光)过程形成胚状体,进一步发育形成植株。
【详解】A、无菌技术包括消毒和灭菌,植物组织培养需要无菌操作,防止杂菌污染,培养基和所有的器械都要灭菌,外植体需消毒操作,A错误;
B、因为激素配比不同,诱导愈伤组织、生芽、生根培养基不同,所以前后共需要三种培养基,B正确;
C、琼脂不能提供营养,C错误;
D、生长素和细胞分裂素比例小于1,有利于生芽,D错误。
故选B。
7. 下列关于植物细胞工程的应用,说法正确的是( )
A. 取茎尖分生组织进行组织培养,可实现作物脱毒,提高作物产量
B. 单倍体育种时,需对F1的花药进行筛选后才可继续进行组织培养
C. 细胞产物的工厂化生产提高了单个细胞中次生代谢物的含量
D. 微型繁殖技术可以改良植物的遗传特性
【答案】A
【解析】
【分析】植物组织培养是指将离体的植物器官、组织或细胞等,培养在人工配制的培养基上,给予适宜的培养条件,诱导其形成完整植株的技术。该技术可以应用于单倍体育种、细胞产物的工厂化生产等领域。
【详解】A、取茎尖分生组织进行组织培养,可实现作物脱毒,提高作物产量,A正确;
B、单倍体育种时F1的花药无法筛选,需要对培育的植株进行筛选,B错误;
C、细胞产物的工厂化生产无法提高单个细胞中次生代谢物含量,但可以提高次生代谢物的总量,C错误;
D、微型繁殖技术属于无性繁殖技术,可以保持品种的遗传特性,D错误。
故选A。
8. 下列关于细胞工程等相关生物技术的叙述,错误的是( )
A. 通过胚胎分割获得同卵双胎的过程属于有性生殖
B. 去除卵母细胞的细胞核时,可采用梯度离心、紫外线短时间照射等方法
C. 克隆羊、试管羊培育过程中都用到了胚胎移植技术
D. 利用自体细胞诱导iPS细胞可以治疗小鼠的镰状细胞贫血
【答案】A
【解析】
【分析】动物细胞工程常用的技术手段有动物细胞培养、动物细胞核移植、动物细胞融合、生产单克隆抗体等,其中动物细胞培养技术是其他动物工程技术的基础。
【详解】A、通过胚胎分割获得同卵双胎的过程属于无性生殖,A错误;
B、去除卵母细胞细胞核时,可采用显微操作、梯度离心、紫外线短时间照射等方法,B正确;
C、克隆羊属于无性生殖、试管羊属于有性生殖,在培育过程中,都用到了胚胎移植技术,C正确;
D、iPS细胞又称诱导多能干细胞,可以用iPS细胞治疗小鼠的镰状细胞贫血症,D正确。
故选A。
9. 双特异性单克隆抗体是指可同时与癌细胞和药物结合的特异性抗体,下图是科研人员通过杂交—杂交瘤细胞技术(免疫的B细胞和杂交瘤细胞杂交技术)生产能同时识别癌胚抗原和长春碱(一种抗癌药物)的双特异性单克隆抗体的部分过程,以下说法错误的是( )
A. 制备双特异性单克隆抗体的过程中用到的技术有动物细胞培养、动物细胞融合等
B. ④为克隆化培养和抗体检测,需控制多孔培养板每个孔中的初始细胞数不多于1个
C. 获得的单克隆杂交—杂交瘤细胞中含有四个染色体组
D. 杂交-杂交瘤细胞传代培养时可直接收集分瓶,无需用机械法或胰蛋白酶处理
【答案】C
【解析】
【分析】单克隆抗体的制备过程:
(1)二次筛选:①筛选得到杂交瘤细胞(去掉未杂交的细胞以及自身融合的细胞);②筛选出能够产生特异性抗体的细胞群。
(2)细胞来源:B淋巴细胞:能产生特异性抗体,在体外不能无限繁殖;骨髓瘤细胞:不产生专一性抗体,体外能无限繁殖。
(3)杂交瘤细胞的特点:既能大量增殖,又能产生特异性抗体。
(4)提取单克隆抗体:从培养液或小鼠腹水中提取。
【详解】A、制备双特异性单克隆抗体过程涉及到克隆化培养,免疫的B细胞和骨髓瘤细胞融合,免疫的B细胞和杂交瘤细胞融合等,用到的动物细胞工程技术有动物细胞融合和动物细胞培养等,A正确;
B、④为克隆化培养和抗体检测,需控制多孔培养板每个孔中的初始细胞数不多于1个,达到单克隆培养的目的,B正确;
C、小鼠为二倍体,正常细胞有两个染色体组,免疫的B细胞和骨髓瘤细胞融合的杂交瘤细胞中有四个染色体组,再将免疫的B细胞和杂交瘤细胞融合得到的单克隆杂交—杂交瘤细胞中应当含有六个染色体组,C错误;
D、杂交-杂交瘤细胞具有无限增殖的特点,无接触抑制的现象,传代培养时可直接收集分瓶,无需用机械法或胰蛋白酶处理,D正确。
故选C。
10. 和牛是世界公认的高档肉牛品种,其体型较小肉质鲜嫩营养丰富。我国科研人员利用胚胎移植技术,按如图所示流程操作,成功地批量培育了和牛这一优良品种,以下说法错误的是( )
A. 用外源促性腺激素处理,可使供体母牛超数排卵
B. 批量培育和牛的过程中用到的技术有体外受精、早期胚胎培养、胚胎分割和胚胎移植等
C. 为提高体外受精成功率,新采集的精子应直接用于体外受精
D. 胚胎移植的实质是早期胚胎在相同生理环境条件下空间位置的转移
【答案】C
【解析】
【分析】1、胚胎工程是指对动物早期胚胎或配子所进行的多种显微操作和处理技术。包括体外受精、胚胎移植、胚胎分割移植、胚胎干细胞培养等技术。胚胎工程的许多技术,实际是在体外条件下,对动物自然受精和早期胚胎发育条件进行的模拟操作;
2、胚胎分割是指采用机械方法将早期胚胎切割成2等份,4等份或8等份等,经移植获得同卵双胎或多胎的技术。胚胎分割可以提高胚胎利用率,但是要注意胚胎分割次数不能过多,过多易导致分割后胚胎成活概率低;
3、动物的胚胎发育过程是:受精卵→桑椹胚→囊胚→原肠胚→幼体。
【详解】A、给供体母牛注射促性腺激素,诱发卵巢排出比自然情况下更多成熟的卵子,即超数排卵,A正确;
B、胚胎工程包括体外受精、胚胎移植、胚胎分割移植、胚胎干细胞培养等技术,B正确;
C、新采集的精子不具备受精的能力,需要在体外进行获能处理,使其获得受精的能力,C错误;
D、胚胎工程的许多技术实际是在体外条件下,对动物自然受精和早期胚胎发育条件进行的模拟操作,胚胎移植的实质是早期胚胎在相同生理环境条件下空间位置的转移,D正确。
故选C。
11. 下表列举了几种限制酶识别序列及其切割位点(箭头表示相关酶的切割位点)。下列说法正确的是( )
A. 限制酶的切点均位于识别序列的内部,限制酶切割一次断裂2个磷酸二酯键
B. 图中4种限制酶作用后均发生磷酸二酯键和氢键的断裂
C. Sau3AI和BamHI切割产生的黏性末端连接后的片段不一定能被BamHI再切割
D. 从图中可以看出一种DNA的碱基序列只能被1种限制酶识别并切割
【答案】C
【解析】
【分析】限制性内切核酸酶,简称限制酶:(1)来源:主要从原核生物中分离纯化出来;(2)特异性:能够识别双链DNA分子的某种特定核苷酸序列,并且使每一条链中特定部位的两个核苷酸之间的磷酸二酯键断裂;(3)结果:形成黏性末端或平末端。
【详解】A、限制酶的切点不一定位于识别序列的内部,A错误;
B、 AluI和Sma3AI作用后只发生磷酸二酯键的断裂,B错误;
C、BamHⅠ切割G↓GATCC,Sau3AⅠ切割↓GATC,故二者切割后产生的黏性末端是相同的,因此二者切割后产生的黏性末端能够相连,连接后仍然存在GATC的序列,能被Sau3AⅠ切割,但是BamHⅠ不一定能切割,C正确;
D、一种DNA的碱基序列可能被多种限制酶识别并切割,D错误。
故选C。
12. 枯草杆菌蛋白酶广泛应用于洗涤剂、食品等行业。某研究小组利用蛋白质工程将该蛋白酶中第188位丙氨酸替换为脯氨酸、第239位谷氨酰胺替换为精氨酸、第262位缬氨酸替换为亮氨酸,结果发现枯草杆菌蛋白酶的催化活性大幅度提高。下列叙述正确的是( )
A. 对枯草杆菌蛋白酶进行改造是通过直接改造蛋白酶的分子结构实现的
B. 经蛋白质工程改造后的枯草杆菌蛋白酶活性提高这一性状是可遗传的
C. 蛋白质工程最终要达到的目的是获取编码蛋白质的基因序列信息
D. 蛋白酶的改造属于蛋白质工程,自然界中的酶都可通过蛋白质工程进行改造
【答案】B
【解析】
【分析】蛋白质工程是指以蛋白质分子的结构规律及其生物功能的关系作为基础,通过基因修饰或基因合成,对现有蛋白质进行改造,或者制造一种新的蛋白质,以满足人类的生产生活需求。
【详解】A、对枯草杆菌蛋白酶进行改造是通过改造基因实现的,A错误;
B、经蛋白质工程改造后的枯草杆菌蛋白酶的基因发生了改变,因此这一性状可以遗传,B正确;
C、蛋白质工程通过获取编码蛋白质的基因序列信息进而合成相关的基因并最终获得符合人们需求的蛋 白质,这是蛋白质工程的最终目的,C错误;
D、蛋白酶的改造属于蛋白质工程,酶的化学本质大多数是蛋白质,少数是RNA,蛋白质工程只能用于改造蛋白质类酶,D错误。
故选B。
13. 下列关于DNA粗提取与鉴定、DNA片段的扩增与电泳鉴定的叙述,正确的是( )
A. 利用DNA溶于冷酒精而蛋白质不溶于冷酒精的特点,可将DNA和蛋白质分开
B. DNA粗提取物溶于2ml/LNaCl,加入二苯胺试剂后立即呈现蓝色
C. PCR扩增4次循环后,得到的含有两种引物的DNA片段所占比例为1/8
D. 电泳鉴定时,在带电量相同的情况下相对分子质量越大的DNA片段距离加样孔越近
【答案】D
【解析】
【分析】DNA粗提取和鉴定的原理:
(1)DNA的溶解性:DNA和蛋白质等其他成分在不同浓度NaCl溶液中溶解度不同;DNA不溶于酒精溶液,但细胞中的某些蛋白质溶于酒精;DNA对酶、高温和洗涤剂的耐受性。
(2)DNA的鉴定:在沸水浴的条件下,DNA遇二苯胺会被染成蓝色。
【详解】A、利用DNA不溶于冷酒精而蛋白质溶于冷酒精的特点,可将 DNA和蛋白质分开, A错误;
B、DNA粗提取物溶于2ml/LNaCl后,加入二苯胺试剂后应沸水浴加热后才能呈现蓝色,B错误;
C、PCR扩增 4次即DNA复制4次,共形成16个DNA,根据半保留复制, 有 2个子代DNA含有其中一种引物,14个子代DNA同时含有两种引物,因此同时含有 两种引物的 DNA占 14/16=7/8,C错误;
D、电泳鉴定时,在带电量相同的情况下相对分子质量越大的 DNA片段距离加样孔越近,D正确。
故选D。
二、多项选择题:共5小题,每小题3分,共15分,在每小题给出的四个选项中,有两个或两个以上选项符合题目要求,全部选对得3分,选对但不全的得1分,有选错的得0分。
14. 《齐民要术》记载了一种称为“动酒酢(‘酢’同‘酷’)法”的酿醋工艺:“大率酒一斗,用水三斗,合瓮盛,置日中噪之。”“七日后当臭,衣(指菌膜)生,勿得怪也,但停置,勿移动、挠搅之。数十日,酢成,衣沈(通‘沉’),反更香美。日久弥佳。”下列叙述正确的是( )
A. 该方法依据的原理是醋酸菌在缺少糖源和氧气时可将乙醇转化为醋酸
B. 加水的目的是对酒进行稀释,避免酒精浓度过高杀死醋酸菌
C. “衣”位于变酸的酒表面,是由原酒中的酵母菌大量繁殖形成的
D. 现代发酵制醋时常进行通气搅拌,目的是增加培养液中的溶解氧,以利于醋酸菌生长
【答案】BD
【解析】
【分析】参与果醋制作的微生物是醋酸菌,其新陈代谢类型是异养需氧型,果醋制作的原理:
(1)当氧气、糖源都充足时,醋酸菌将葡萄汁中的葡萄糖分解成醋酸;
(2)当缺少糖源时,醋酸菌将乙醇变为乙醛,再将乙醛变为醋酸。
【详解】A、该方法依据的原理是醋酸菌在氧气充足、糖源不足时可将酒精(乙醇)转化为醋 酸(乙酸),A错误;
B、加水的目的是对酒进行稀释,避免高浓度酒精导致醋酸菌失水过多死亡,B正确;
C、“衣”位于变酸的酒表面,主要是由空气中的醋酸菌大量繁殖形成的,C错误;
D、醋酸菌是好氧菌,现代发酵制醋时常进行通气搅拌,目的是增加培养液中的溶解氧,以利于醋酸菌生长,D正确。
故选BD。
15. 微生物驯化是指在微生物培养过程中,逐步加入某种物质,让微生物逐渐适应,从而得到对此物质高耐受或能降解该物质的微生物。科研人员采用微生物驯化结合传统接种的方法筛选能高效降解有机磷农药——敌敌畏的微生物,并设计了如下实验流程。以下说法正确的是( )
A. 用于筛选的样品应来自常年施用敌敌畏的土壤,以增加获得目的菌的概率
B. 物质X是敌敌畏,培养基B用于鉴别分解敌敌畏能力较强的微生物
C. 可以通过测定培养基C中敌敌畏的剩余量,确定微生物分解敌敌畏能力的大小
D. 根据图中3个平板的结果计算出培养基C中活菌数为1.25×107个/mL,则涂布的菌液Y为0.2mL
【答案】ACD
【解析】
【分析】1、培养基从功能上可划分为选择培养基和鉴别培养基,从物理性质上可划分为固体培养基、液体培养基和半固体培养基,从成分上可划分为天然培养基和合成培养基。
2、为了防止培养皿盖上的冷凝水滴落到培养基上造成污染,且避免培养基中的水分快速挥发,培养基冷凝后要将平板倒置。
【详解】A、该实验目的是筛选高效降解敌敌畏的微生物,故用于筛选的样品应来自常年施用敌敌畏的土壤,这样能够增加获得目的菌的概率,A正确;
B、驯化时向培养液中逐步加入的物质X是敌敌畏,图中培养基以敌敌畏为唯一碳源,属于选择培养基,B错误;
C、该实验目的是筛选高效降解敌敌畏的微生物,可以通过测定培养基C中敌敌畏的剩余量,确定微生物分解敌敌畏能力的大小,C正确;
D、稀释涂布平板法计数时培养基中的菌落数需在30-300之间,故对250、247、253求平均值为250,图中稀释倍数为104倍,则可列方程为250/Y×104=1.25×107个/mL,解得Y=0.2mL,D正确。
故选ACD。
16. “中中”和“华华”克隆猴的成功培育标志着我国非人灵长类疾病动物模型研究处于国际领先水平。“中中”和“华华”的克隆流程如下图所示,下列相关叙述错误的是( )
A. 该过程属于无性繁殖,体现了动物细胞核具有全能性
B. 图中的卵子需在体外培养至MⅡ,并去除由核膜包被的细胞核
C. 中中、华华的性别由成纤维细胞的遗传物质决定
D. 通过①过程得到的重构胚可立即进行分裂分化
【答案】D
【解析】
【分析】动物细胞核移植技术是将动物的细胞核移入一个去核卵母细胞中,并使重组细胞发育成新胚胎,继而发育成动物个体的技术。分析图示可知,①为将纤维细胞注射到去核的卵母细胞中,②为对重组细胞进行体外培养,发育成新胚胎,再进行③胚胎移植过程,最终获得克隆猴。
【详解】A、该过程没有经过精卵的结合,属于无性繁殖过程,重组细胞能发育成完整个体说明动物细胞核具有全能性,A正确;
B、采取的卵子需在体外培养至MⅡ,并去除由核膜包被的细胞核,用于核移植,B正确;
C、中中、华华是由重组细胞发育而来,其细胞核内的遗传物质来自纤维细胞,因此性别由纤维细胞的遗传物质决定,C正确;
D、①过程产生的重构胚需要用物理或化学方法激活才能完成分裂和发育进程,D错误。
故选D。
17. 北极比目鱼中有抗冻基因,其编码的抗冻蛋白具有11个氨基酸的重复序列,该序列重复次数越多,抗冻能力越强,下图是获取转基因抗冻番茄植株的过程示意图。经检测,培育的抗冻番茄植株的基因组中含有2个抗冻基因,有关叙述错误的是( )
A. 抗冻番茄植株自交后代中抗冻性状能稳定遗传的个体占1/4或7/16
B. ①过程合成的目的基因中含有启动子和终止子,分别启动和终止翻译进程
C. 过程②构成的重组质粒缺乏标记基因,需要转入农杆菌才能进行筛选
D. 在构建重组质粒时,应设法将目的基因插入T-DNA中
【答案】ABC
【解析】
【分析】分析题图:①表示反转录法获取目的基因的过程;②表示基因表达载体的构建过程;之后采用农杆菌转化法,将目的基因导入番茄组织块;最后采用植物组织培养技术,将导入目的基因的番茄组织细胞培养成抗冻番茄植株。
【详解】A、抗冻番茄植株的基因组中含有 2个抗冻基因,基因插入染色体的位置不确定,可能位于同源染色体上,也可能位于非同源染色体上,还可能在同一条染色体上,所以抗冻番茄植株自交后代中抗冻性状能稳定遗传的分别占1、3/16或 1/4,A错误;
B、①过程为反转录合成目的基因的过程,不含有启动子和终止子,此外启动子和终止子分别启动和终止转录进程,而非翻译进程,B错误;
C、②是基因表达载体的构建过程,基因表达载体通常由启动子、目的基因、终止子和标记基因构成,其中标记基因的作用是筛选重组质粒,利用农杆菌转化法只能将质粒导入受体细胞,不能对重组质粒进行筛选,C错误;
D、在构建重组质粒时,应设法将目的基因插入T-DNA中,通过农杆菌的转化作用,就可以使目的基因进入植物细胞,D正确。
故选ABC。
18. CRISPR/Cas9基因编辑技术的原理是由一条单链向导RNA引导内切核酸酶Cas9到一个特定的基因位点进行切割。通过设计向导RNA中的识别序列,可人为选择DNA上的目标位点进行切割。如图是利用该技术对某生物B基因进行编辑的过程,下列叙述错误的是( )
A. B基因被编辑后因不能转录而无法表达出相关蛋白质
B. 根据B基因被编辑后生物体的功能变化,可推测B基因的功能
C. 基因定点编辑前需要设计与靶基因全部序列完全配对的sgRNA
D. 图中sgRNA1的碱基序列和sgRNA2的碱基序列相同或互补
【答案】ACD
【解析】
【分析】分析题图可知,sgRNA可指引核酸内切酶Cas9结合到特定位点进行切割,使B基因中的基因Ⅱ被切除,连接基因Ⅰ和基因Ⅲ,形成新的基因B。
【详解】A、B基因被编辑后启动子、终止子等结构可能不受影响,仍能转录,A错误;
B、通过基因编辑技术,获得编辑后的B基因,根据B基因被编辑后生物体的功能变化,可推测 B基因的功能,B正确;
C、基因定点编辑前需 要设计与被切割DNA片段两端碱基序列配对的sgRNA,C错误;
D、图中sgRNA1的碱基序 列和 sgRNA2的碱基序列结合的是不同的DNA片段,故二者一般情况下既不相同也不互 补,D错误。
故选ACD。
三、非选择题:本题共5小题,共59分。
19. 塑料废物处理是世界环境难题,近期有研究报道黄粉虫可啮食聚苯乙烯泡沫塑料。我国科学家从黄粉虫肠道内分离出了能够降解聚苯乙烯(塑料的主要成分,缩写PS)的细菌,为解决塑料污染问题打开了一扇新的大门。研究人员计划在实验室分离纯化能高效降解聚苯乙烯的细菌,以期实现塑料的生物降解。研究的流程如下图所示(100r/min为振荡培养的震荡速度)。
注:I号培养基:物质X、无机盐、氮源、水;Ⅱ号培养基:物质X、无机盐、氮源、物质Y、水
(1)物质X和物质Y分别是_______和________。
(2)上图培养基Ⅱ纯培养操作过程中,需使用的下图工具有________(编号选填)。
(3)从上述平板中共得到颜色、透明度、菌落形状等不同的3种菌落PI、P2和P3.研究人员欲进一步比较3种菌对PS的分解效率,请补充完善分离实验的操作步骤。
①分别挑取3种菌,制成菌悬液。
②实验组处理:将适量菌悬液分别加入含聚苯乙烯薄片的_______(填“液体”或“固体”)无碳培养基中培养。对照组的处理是________。
③60天后,比较各组的塑料薄片大小。
(4)除上述方法外,也可用鉴别培养基鉴定分解效率:将红色PS粉碎成粉末,均匀混合在无碳固体培养基中,再接种经过稀释的三种菌液,一段时间后测得透明圈直径大小(D)与菌落直径大小(d)(如图)。其中分解效率最高的菌种是_______,理由是_____。
【答案】(1) ①. 聚苯乙烯(PS) ②. 琼脂(“凝固剂”) (2)②③
(3) ①. 液体 ②. 将等量无菌水加入含聚苯乙烯薄片的无碳液体培养基中培养(培养未接种的含聚苯乙烯薄片的无碳液体培养基)
(4) ①. P1 ②. P1的透明圈大小(D)与菌圈大小(d)的比值最大,对PS塑料的降解效果最好
【解析】
【分析】培养基的概念及营养构成 :
(1)概念:人们按照微生物对营养物质的不同需求,配制出的供其生长繁殖的营养基质;
(2)营养构成:各种培养基一般都含有水、碳源、氮源、无机盐,此外还要满足微生物生长对pH、特殊营养物质以及氧气的要求.例如,培养乳酸杆菌时需要在培养基中添加维生素,培养霉菌时需将培养基的pH调至酸性,培养细菌时需将pH调至中性或微碱性,培养厌氧微生物时则需要提供无氧的条件。
【小问1详解】
培养基Ⅰ为用于富集培养的液体培养基,应以PS为唯一碳源,无琼脂;培养基Ⅱ为用于涂布平板的固体选择培养基,应以PS为唯一碳源,含有琼脂,故物质X和物质Y分别是聚苯乙烯(PS)和琼脂。
【小问2详解】
接种到培养基Ⅰ需要用到③移液器,利用无菌水进行稀释并接种到培养基Ⅱ是涂布平板操作,需要用到移液器和涂布器,故选②③。
【小问3详解】
实验需要通过相同时间内PS薄片的体积变化比较分解效率的高低,故应使用液体培养基。对照组是为了证明无PS分解菌的分解作用时,PS薄片的体积不会随时间变小,故应在含有PS薄片的液体培养基中加入等量无菌水。
【小问4详解】
当出现透明圈(说明目的菌种将PS分解)时,分解效率的衡量指标应为透明圈与菌落面积的比值而不是透明圈的面积,故其中分解效率最高的菌种是P1,因为P1的透明圈大小(D)与菌圈大小(d)的比值最大,对PS塑料的降解效果最好。
20. 紫花苜蓿是常用豆科牧草,但易使家畜患鼓胀病;百脉根富含物质X,X可与紫花苜蓿中特定蛋白结合,抑制鼓胀病的发生。为培育抗鼓胀病的苜蓿新品种,我国科学家利用紫花苜蓿和百脉根为材料进行了实验,主要流程如图所示。
(1)实验中步骤①一般用____酶处理,获得紫花苜蓿和百脉根有活力的原生质体A和B。
(2)诱导原生质体融合常用的物理法是_____。只考虑两个原生质体融合的情况下,原生质体A和B经诱导融合后,可以得到_______种融合的原生质体。
(3)为高效筛选所需融合原生质体、科研人员在A和B融合前,分别用I0A处理百脉根原生质体、R-6G处理紫花苜蓿原生质体、得到的融合的原生质体C置于________(填序号;①特定的选择培养基②MS培养基)培养,以期得到所需要的杂种愈伤组织。(注:IOA可抑制植物细胞呼吸第一阶段,R-6G可阻止线粒体的呼吸作用)。请根据提示解释筛选原理_______的原生质体在培养基上不能再生愈伤组织;_______的原生质体,恢复了正常的______、可持续分裂,生长成愈伤组织。
(4)若得到的杂种植株具有紫花苜蓿和百脉根两套基因,但没有保留原紫花苜蓿的优良性状,也没有获得抗鼓胀病的性状。试从基因角度,解释可能的原因________。
【答案】(1)纤维素酶和果胶
(2) ①. 电融合法、离心法 ②. 3##三
(3) ①. ② ②. 未经融合的原生质体和其同源融合(或 A、B、AA、BB) ③. 异源融合 (或AB) ④. 细胞呼吸(或能量代谢或能量供应)
(4)两套基因基因表达相互调控、相互影响,不能有序表达
【解析】
【分析】据图分析:①用纤维素酶和果胶酶去除细胞壁,②诱导原生质体融合,③再生出细胞壁,④脱分化,⑤再分化,AB为紫花苜蓿原生质体和百脉根原生质体,C为融合原生质体;D为杂种细胞;E为愈伤组织;F为杂种植株。
【小问1详解】
细胞壁的组成成分为纤维素和果胶,所以实验中步骤①一般用纤维素酶和果胶酶处理,获得紫花苜蓿和百脉根有活力的原生质体A和B。
【小问2详解】
诱导原生质体融合常用的物理法有电融合法、离心法。只考虑两个原生质体融合的情况下,原生质体A和B经诱导融合后,可以得到AA、BB、AB三种融合情况。
【小问3详解】
根据原理可知,IOA可抑制植物细胞呼吸第一阶段,R-6G可阻止线粒体的呼吸作用,所以未经融合的原生质体和其同源融合的原生质体,能量代谢途径不完整, 能量供应有缺陷,导致不能正常分裂,不能形成愈伤组织;异源融合的原生质体恢复了完整的细胞呼吸途径,可以正常分裂,形成愈伤组织,该过程不需要特殊的培养基,选择②MS培养基培养。
【小问4详解】
若得到的杂种植株具有紫花苜蓿和百脉根两套基因,但没有保留原紫花苜蓿的优良性状,也没有获得抗鼓胀病的性状。从基因角度,可能的原因是两种细胞的两套基因组中的基因表达相互调控、相互影响,不能有序表达。
21. 为研究多种血糖调节因子的作用,我国科学家开发出胰岛素抵抗模型鼠。为扩增模型鼠数量,科学家通过诱导优良模型鼠体细胞转化获得诱导多能干细胞(iPS细胞)、继而利用iPS细胞培育出与模型鼠遗传特性相同的克隆鼠,具体步骤如图所示,请据图回答下列问题:
(1)诱导优良模型鼠体细胞转化为iPS细胞的过程类似于植物组织培养的______。
(2)研究发现,小鼠四倍体胚胎具有发育缺陷,只能发育成胎盘等胚胎以外的结构。iPS细胞能够诱导分化形成所有的细胞类型,但很难分化形成胎盘。四倍体胚胎与iPS细胞的嵌合体则会使二者的发育潜能相互补偿,图中的特殊处理是将2细胞期胚胎用______诱导法(动物特有)使两细胞融合,得到四倍体胚胎。
(3)嵌合体胚胎发育至_______阶段后再移植入小鼠子宫内才可以进一步发育。
(4)胚胎发育过程中,重构胚进一步扩大导致透明带破裂的过程称为______。
(5)为确定克隆鼠培育是否成功,须对黑色鼠3进行________的相关检测。
【答案】(1)脱分化 (2)灭活病毒
(3)囊胚期 (4)孵化
(5)胰岛素抵抗
【解析】
【分析】干细胞的培养成功是动物细胞培养领域重大的成就之一。干细胞存在于早期胚胎、骨髓和脐带血等多种组织和器官中,包括胚胎干细胞和成体干细胞等。
【小问1详解】
植物组织培养的脱分化过程是让已经分化的细胞,经过诱导后,失去其特有的结构和功能而转变成未分化细胞的过程。优良模型鼠体细胞在诱导因子的作用下转化为iPS细胞的过程与植物组织培养中的脱分化过程类似。
【小问2详解】
动物细胞融合特有的方法是灭活的病毒诱导法。
【小问3详解】
胚胎工程是对小鼠自然生殖的模拟,所以需要将胚胎培养到桑葚胚或囊胚期阶段, 据图可知,需要培养到囊胚期进行移植。
【小问4详解】
组织细胞恢复分裂能力后,囊胚进一步扩大,会导致透明带的破裂,胚胎从其中伸展出来,这一过程叫做孵化。
【小问5详解】
据图示,最终得到了黑色鼠3个体,实验最终目的为 “开发出胰岛素抵抗模型鼠” , 故为确定克隆鼠培育是否成功,须对黑色鼠3进行胰岛素抵抗的相关检测。
22. 利用基因工程技术,可以让哺乳动物批量生产药物。某科研团队利用牛乳腺生物反应器生产人生长激素,用于治疗幼年垂体发育不良引起的身材矮小症。回答下列问题:
(1)培育转基因奶牛的核心工作是_______。
(2)将人生长激素基因导入受体细胞时,使用的载体除质粒外,还有_______。它们之所以能作为基因工程中的“分子运输车”,是因为具有________(答出1点即可)特点。
(3)为了使奶牛乳腺分泌生长激素,需要将人生长激素基因与____启动子等调控元件重组在一起,通过_______法导入牛的受精卵中,经早期胚胎培养至囊胚后,常取________细胞进行DNA分析,鉴定性别后,将雌性胚胎移植到受体内继续发育。
(4)PCR是获取、扩增目的基因的常用的技术手段,扩增过程通常包括变性、复性、延伸3步,其中复性的作用是_________。
(5)上述PCR扩增后,将产物进行电泳,结果如图。出现图中结果的原因可能有______(填序号)。
①引物自连或互连②复性温度偏低③引物太短④延伸温度偏低
【答案】(1)构建基因表达载体
(2) ①. 动物病毒 ②. 能够自我复制、有一至多个限制酶切割位点、有标记基因、对细胞无害
(3) ①. 乳腺中特异表达的基因 ②. 显微注射 ③. 滋养层
(4)2种引物分别与各自互补的单链DNA结合 (5) ②③
【解析】
【分析】基因的表达需要启动子,启动子是RNA聚合酶特异性识别和结合的DNA序列, 若要转入生长激素基因的牛可通过乳腺细胞分泌乳汁来生产人生长激素,则人生长激素基因的首端必须含有乳腺蛋白基因的启动子。
【小问1详解】
构建基因表达载体是培育转基因生物的核心工作。
【小问2详解】
由于目的基因导入的是动物细胞时,除了使用质粒外,还有动物病毒。运载体的特点有能够自我复制、有一至多个限制酶切割位点、有标记基因、对细胞无害。
【小问3详解】
为了使奶牛乳腺分泌生长激素,需要将人生长激素基因与乳腺中特异表达的基因启动子等调控元件重组在一起,通过显微注射法导入牛的受精卵中,经早期胚胎培养至囊胚后,常取滋养层细胞进行DNA分析,鉴定性别后,将雌性胚胎移植到受体内继续发育。
【小问4详解】
PCR是获取、扩增目的基因的常用的技术手段,扩增过程通常包括变性、复性、延伸3步,其中复性的作用是2种引物分别与各自互补的单链DNA结合.
【小问5详解】
①扩增结束后,常采用琼脂糖凝胶电泳来鉴定PCR的产物,引物自连或互连会导致扩增失败,无法得到任何片段,①错误;
②③扩增结束后,常采用琼脂糖凝胶电泳来鉴定PCR的产物,检测发现扩增产物中除目的基因外,还有其他不同大小片段的非目的基因,复性温度偏低、引物太短都可能导致引物和其他位置配对,导致从非正确位置扩增,从而使扩增产物中除目的基因外,还有其他不同大小片段的非目的基因片段,②③正确;
④延伸温度偏低会导致PCR过程的效率,不是导致电泳产物中有其他片段的原因,④错误。
故选②③。
23. 科研人员常常通过基因工程培育具有优良遗传特性的工程菌,用于发酵工程。下图甲表示培育某工程菌时,所使用的质粒、目的基因的结构及其相关限制酶识别位点(限制酶的识别序列和切割位点如表所示),其中lacZ基因表达的产物可将无色物质X-gal催化为蓝色物质,从而使菌落呈现蓝色。回答下列问题:
(1)进行该工作之前需要利用PCR技术获取和扩增目的基因,已知需扩增的目的基因两侧相关序列如下,扩增时选用的引物碱基序列为______(标注清楚序列的5'、3'端)。
(2)分析图甲,为将目的基因准确插入质粒中,最好选用________酶切割目的基因,酶切处理后的目的基因和质粒需使用_______酶处理,才能得到重组质粒。
(3)将目的基因导入受体菌时,可能出现未成功导入质粒、导入的为重组质粒或导入了空白质粒(未导入目的基因),若要准确筛选出含重组质粒的受体菌,需要将其培养在添加了_____的培养基上。
(4)若将重组质粒用EcRI充分酶切后,通过_____电泳分离,可得到长度为___bp的条带。
【答案】(1)5’-CTTGGA-3’和5’-TCTGTT-3’
(2) ①. XmaI和BamH ②. DNA连接酶
(3)Y抗生素和X−gal
(4) ①. 琼脂糖凝胶 ②. 1700bp和260bp
【解析】
【分析】1、基因工程的基本操作程序:⑴ 目的基因的获取;⑵基因表达载体的构建;⑶将目的基因导入受体细胞;⑷目的基因的检测与鉴定;
2、首位核苷酸的5号碳上只连接一个磷酸集团,故把这一端称作DNA的5' 端;处在核苷酸长链尾部的3号碳上,只连接一个羟基,故把这一端称作DNA的3' 端。
【小问1详解】
若需要扩增图中目的基因,由于DNA复制时,子链只能由5′向3′方向延伸,则利用PCR技术扩增该基因时需要选择引物2和3的组合作为引物。碱基序列分别为5’-CTTGGA-3’和5’-TCTGTT-3’;
【小问2详解】
图甲,为将目的基因准确插入质粒中,最好选用XmaI和BamHI酶切割目的基因;酶切处理后的目的基因和质粒需使用DNA连接酶处理,才能得到重组质粒;
【小问3详解】
由图甲可知,质粒中含有LacZ基因和Y抗生素抗性基因,在构建基因表达载体时用BamHI切割质粒,LacZ基因被破坏,无法使无色的X−gal变为蓝色。因此,在培养基中应加入的物质有Y抗生素和X−gal,只有成功导入目的基因的重组质粒的细菌才能不被Y抗生素杀死,同时表现为无色菌落;
【小问4详解】
根据质粒和目的基因中EcRI的酶切位点可知,正向连接后用EcRI切割,可以得到两个片段分别为:400+700+600=1700,10+50+200=260,故通过琼脂糖凝胶电泳分离后,可得到长度为1700bp和260bp的条带。限制酶
AluI
BamHI
Sma3AI
Sau3AI
识别序列
切割位点
限制酶
BamHI
EcRI
Sau3AI
SmaI
XmaI
识别序列和切割位点
—G↓GATCC—
—G↓AATTC—
—↓GATC—
—CCC↓GGG—
—C↓CCGGG—
相关试卷
这是一份河北省保定市定州市2023-2024学年高一下学期4月期中生物试题,共6页。
这是一份河北省保定市定州市2023-2024学年高二下学期4月期中生物试题(无答案),共8页。
这是一份2024届河北省保定市高考一模生物试题(原卷版+解析版),文件包含2024届河北省保定市高考一模生物试题原卷版docx、2024届河北省保定市高考一模生物试题解析版docx等2份试卷配套教学资源,其中试卷共34页, 欢迎下载使用。

