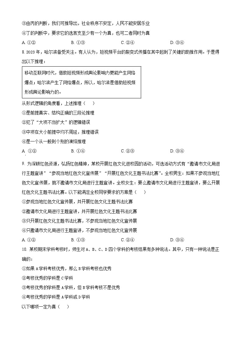
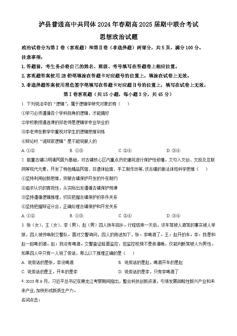
四川省泸州市泸县普通高中共同体2023-2024学年高二下学期4月期中联考政治试题(原卷版+解析版)
展开四川省泸州市泸县普通高中共同体2023-2024学年高二下学期4月期中联考政治试题: 这是一份四川省泸州市泸县普通高中共同体2023-2024学年高二下学期4月期中联考政治试题,共6页。
四川省泸州市泸县高中共同体2023-2024学年高一下学期期中联合考试政治试题: 这是一份四川省泸州市泸县高中共同体2023-2024学年高一下学期期中联合考试政治试题,共6页。
四川省眉山市仁寿2023-2024学年高二下学期4月期中联考政治试题(原卷版+解析版): 这是一份四川省眉山市仁寿2023-2024学年高二下学期4月期中联考政治试题(原卷版+解析版),文件包含四川省眉山市仁寿2023-2024学年高二下学期4月期中联考政治试题原卷版docx、四川省眉山市仁寿2023-2024学年高二下学期4月期中联考政治试题解析版docx等2份试卷配套教学资源,其中试卷共27页, 欢迎下载使用。

