还剩3页未读,
继续阅读
所属成套资源:2024河南省多校高一下学期4月期中联考试题及答案(九科)
成套系列资料,整套一键下载
2024河南省多校高一下学期4月期中联考试题政治含答案
展开
这是一份2024河南省多校高一下学期4月期中联考试题政治含答案,共6页。试卷主要包含了习近平总书记强调,下图为国家五年规划编制流程等内容,欢迎下载使用。
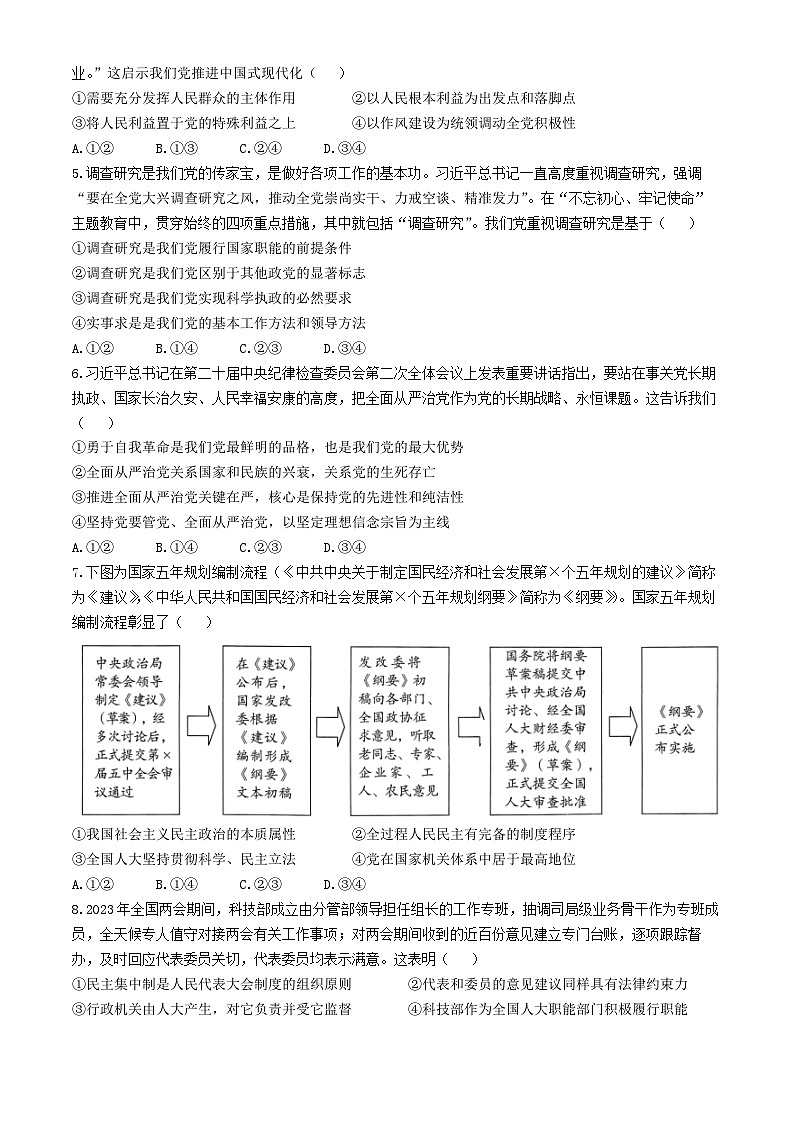
相关试卷
河南省新乡市多校2023-2024学年高一下学期4月期中联考政治试题:
这是一份河南省新乡市多校2023-2024学年高一下学期4月期中联考政治试题,共8页。
河南省多校2023-2024学年高一下学期4月期中联考政治试卷(Word版附答案):
这是一份河南省多校2023-2024学年高一下学期4月期中联考政治试卷(Word版附答案),共6页。试卷主要包含了习近平总书记强调,下图为国家五年规划编制流程等内容,欢迎下载使用。
河南省南阳市六校2023-2024学年高一下学期期中联考政治试题:
这是一份河南省南阳市六校2023-2024学年高一下学期期中联考政治试题,共8页。

