资料中包含下列文件,点击文件名可预览资料内容






还剩4页未读,
继续阅读
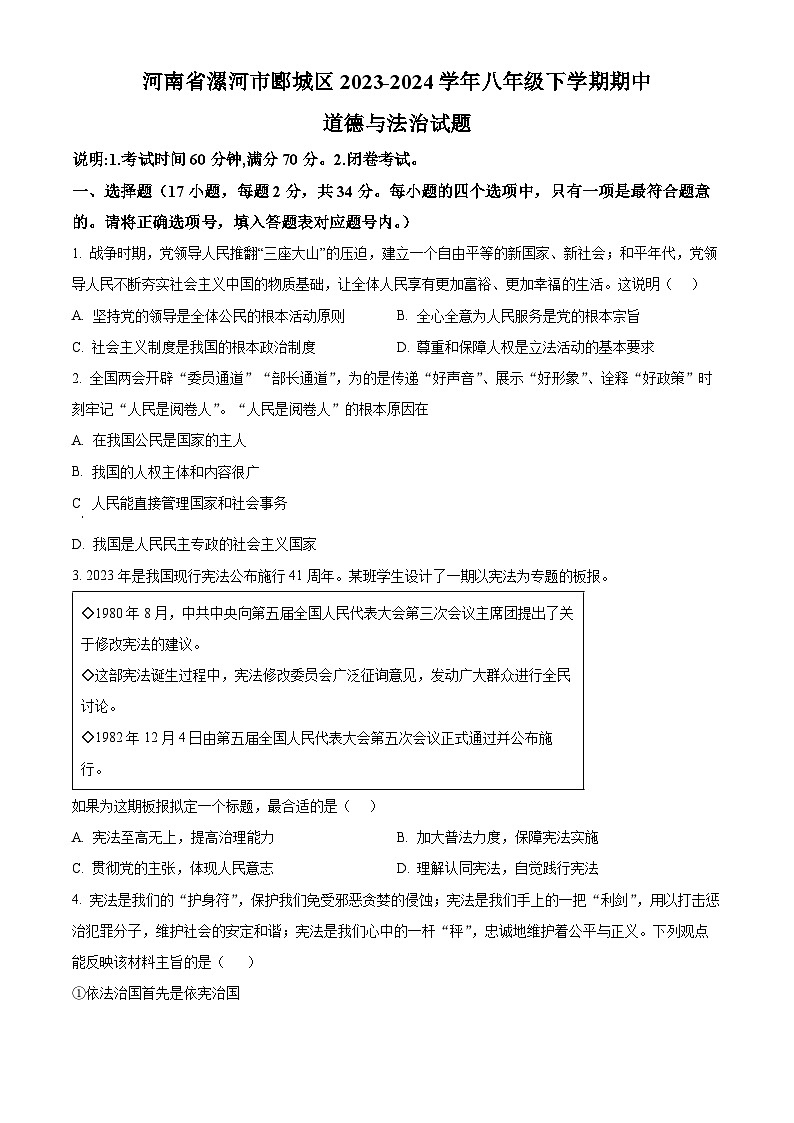
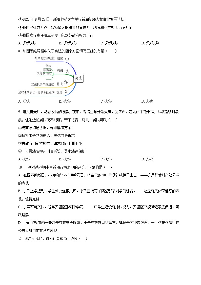
河南省漯河市郾城区 2023-2024学年八年级下学期期中道德与法治试题(原卷版+解析版)
展开相关试卷
河南省驻马店市驿城区第二初级中学2023-2024学年八年级下学期期中道德与法治试题(原卷版+解析版):
这是一份河南省驻马店市驿城区第二初级中学2023-2024学年八年级下学期期中道德与法治试题(原卷版+解析版),文件包含河南省驻马店市驿城区第二初级中学2023-2024学年八年级下学期期中道德与法治试题原卷版docx、河南省驻马店市驿城区第二初级中学2023-2024学年八年级下学期期中道德与法治试题解析版docx等2份试卷配套教学资源,其中试卷共20页, 欢迎下载使用。
山东省潍坊市潍城区2023-2024学年八年级下学期期中道德与法治试题(原卷版+解析版):
这是一份山东省潍坊市潍城区2023-2024学年八年级下学期期中道德与法治试题(原卷版+解析版),文件包含山东省潍坊市潍城区2023-2024学年八年级下学期期中道德与法治试题原卷版docx、山东省潍坊市潍城区2023-2024学年八年级下学期期中道德与法治试题解析版docx等2份试卷配套教学资源,其中试卷共21页, 欢迎下载使用。
山东省枣庄市薛城区2023-2024学年八年级下学期期中道德与法治试题(原卷版+解析版):
这是一份山东省枣庄市薛城区2023-2024学年八年级下学期期中道德与法治试题(原卷版+解析版),文件包含山东省枣庄市薛城区2023-2024学年八年级下学期期中道德与法治试题原卷版docx、山东省枣庄市薛城区2023-2024学年八年级下学期期中道德与法治试题解析版docx等2份试卷配套教学资源,其中试卷共17页, 欢迎下载使用。