资料中包含下列文件,点击文件名可预览资料内容






还剩5页未读,
继续阅读
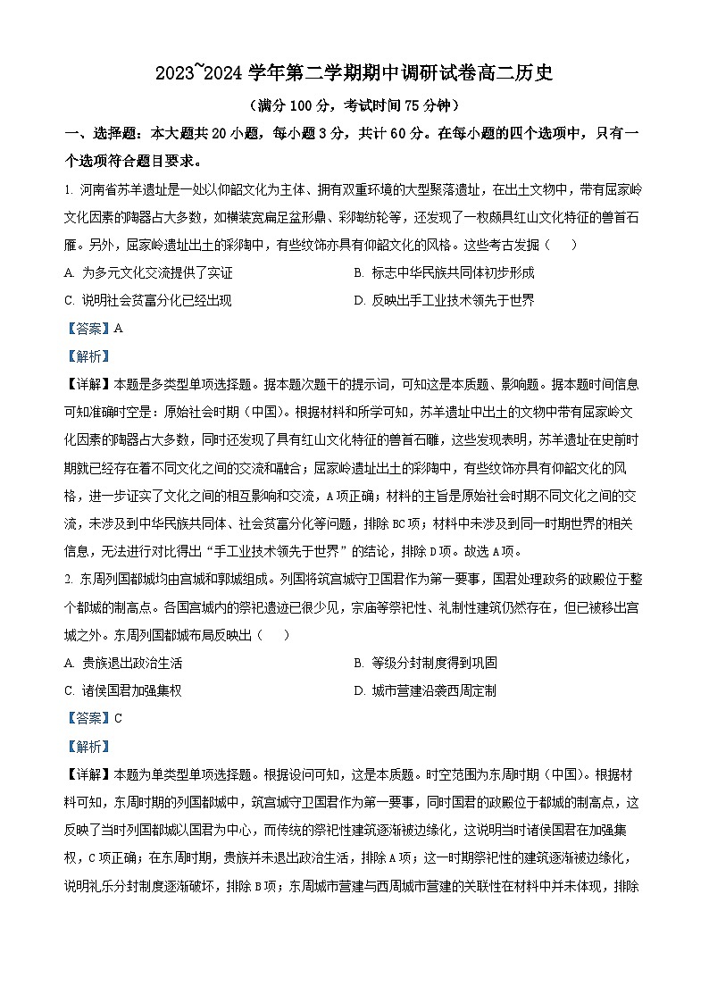
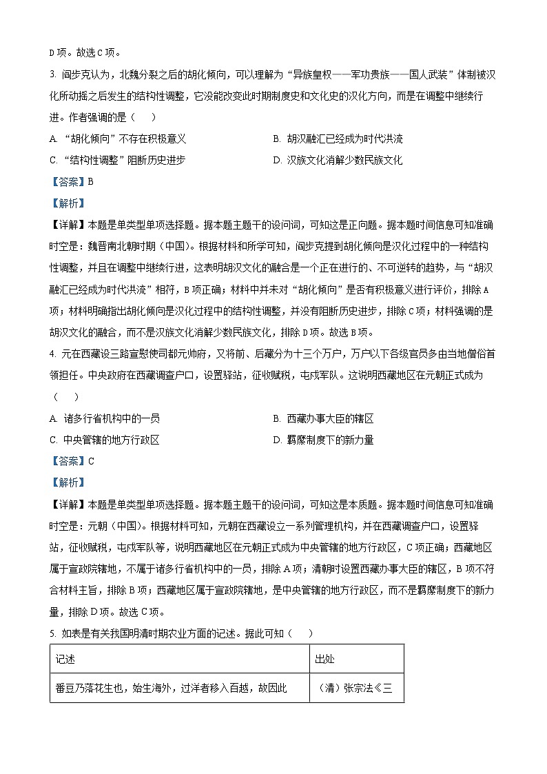
江苏省宿迁市泗阳县2023-2024学年高二下学期期中考试历史试题(原卷版+解析版)
展开
这是一份江苏省宿迁市泗阳县2023-2024学年高二下学期期中考试历史试题(原卷版+解析版),文件包含江苏省宿迁市泗阳县2023-2024学年高二下学期期中考试历史试题原卷版docx、江苏省宿迁市泗阳县2023-2024学年高二下学期期中考试历史试题解析版docx等2份试卷配套教学资源,其中试卷共23页, 欢迎下载使用。
相关试卷
江苏省连云港市东海县2023-2024学年高二下学期期中考试历史试题(原卷版+解析版):
这是一份江苏省连云港市东海县2023-2024学年高二下学期期中考试历史试题(原卷版+解析版),文件包含江苏省连云港市东海县2023-2024学年高二下学期期中考试历史试题原卷版docx、江苏省连云港市东海县2023-2024学年高二下学期期中考试历史试题解析版docx等2份试卷配套教学资源,其中试卷共22页, 欢迎下载使用。
江苏省盐城市五校联考2023-2024学年高二下学期期中考试历史试题 (原卷版+解析版):
这是一份江苏省盐城市五校联考2023-2024学年高二下学期期中考试历史试题 (原卷版+解析版),文件包含江苏省盐城市五校联考2023-2024学年高二下学期期中考试历史试题原卷版docx、江苏省盐城市五校联考2023-2024学年高二下学期期中考试历史试题解析版docx等2份试卷配套教学资源,其中试卷共19页, 欢迎下载使用。
江苏省海安市实验中学2023-2024学年高二下学期期中历史试题(原卷版+解析版):
这是一份江苏省海安市实验中学2023-2024学年高二下学期期中历史试题(原卷版+解析版),文件包含江苏省海安市实验中学2023-2024学年高二下学期期中历史试题原卷版docx、江苏省海安市实验中学2023-2024学年高二下学期期中历史试题解析版docx等2份试卷配套教学资源,其中试卷共20页, 欢迎下载使用。