- 2024合肥高三下学期二模语文试题含解析 试卷 1 次下载
- 2024合肥高三下学期二模政治试题含解析 试卷 4 次下载
- 2024合肥高三下学期二模历史试题含解析 试卷 2 次下载
- 2024合肥高三下学期二模生物试题含解析 试卷 2 次下载
- 2024合肥高三下学期二模物理试题含解析 试卷 2 次下载
2024合肥高三下学期二模地理试题含解析
展开(考试时间:75分钟满分:100分)
注意事项:
1.答卷前,务必将自己的姓名和座位号填写在答题卡和试卷上。
2.回答选择题时,选出每小题答案后,用铅笔把答题卡上对应题目的答案标号涂黑。如需改动,务必擦净后再选涂其它答案标号。回答非选择题时,将答案写在答题卡上。写在本试卷上无效。
3.考试结束后,将本试卷和答题卡一并交回。
一、选择题:本题共16小题,每小题3分,共48分。在每小题所给出的四个选项中,只有一项是符合题目要求的。
上世纪七十年代,京津冀地区开始开采地下热水供暖。近年来,该地区开采深层地热水,并将热能利用后的含有害成份的地热尾水重新灌入开采层,环境效益显著。据此完成下面小题。
1. 京津冀地区利用地热能供暖有助于当地( )
A. 优化产业结构B. 推进降碳减排C. 建设海绵城市D. 防治地面沉降
2. 将利用后的地热尾水回灌开采层可以( )
①提高地热水的温度②稳定地热水的水量
③减轻地表水土污染④减缓城市内涝灾害
A. ①②B. ①④C. ②③D. ③④
【答案】1. B 2. C
【解析】
【1题详解】
地热能利用中碳排放少,利用地热能供暖有助于当地优化能源消费结构,促进降碳减排,但对产业结构影响不大,A错,B正确。建设海绵城市需要增加城市绿地和水域面积,C错。开采深层地热水利用地热能,会加剧地面沉降,D错。故选B。
【2题详解】
利用后的地热尾水回灌开采层可以稳定地热水的水量,缓解地面沉降。同时,将热能利用后的含有害成份的地热尾水重新灌入开采层,减轻地表水土污染,②③正确。地热尾水的热量已经利用,回灌不能提高地热水的温度,①错。这对缓解城市内涝影响不大,④错。故选C。
【点睛】对于城市内涝的治理,首先,应健全气象灾害预报预警机制,加强灾害的监测能力;其次,采用透水性能较好的渗水砖,加强地表水的下渗能力,同时完善城市排水系统,加强排水能力;再次,增加城市植被覆盖率,增加水域面积(如湖泊、池塘等),建设海绵型城市,增加绿地和水域对地表径流的调蓄能力;最后,加强政府在灾害面前的管理能力和应急能力,提高民众防灾减灾的意识。
生活在大兴安岭北段的鄂温克族人曾以游猎、捕鱼和饲养驯鹿为生,形成一种移动的生态迁移聚落。这种聚落由若干家庭共同组成,称为“乌力楞”。“乌力楞”实行生产资料公有、共同劳动、猎获品平均分配等制度。图示意鄂温克族人生存空间格局。据此完成下面小题。
3. “乌力楞”选址主要考虑当地的( )
A. 地形和水源B. 气候和土壤C. 军事和交通D. 政治和文化
4. “乌力楞”蕴含的地域文化有利于鄂温克族人( )
①稳定食物来源②抵御野兽侵袭③适应气候变化④开垦肥沃土地
A. ①②B. ①③C. ②④D. ③④
【答案】3. A 4. A
【解析】
【3题详解】
“乌力楞”选址靠近河流,便于获得水源,且位于河流凸岸,凸岸堆积作用明显,地形相对平坦,便于聚落建设,主要考虑地形和水源,A正确。气候、土壤、军事、政治文化等均不是主要考虑因素。故选A。
【4题详解】
鄂温克族人以游猎、捕鱼和饲养驯鹿为生,四周多原始森林,便于捕猎,靠近河流,便于捕鱼,可以获得稳定食物来源;且“乌力楞”由若干家庭共同组成,便于抵御野兽侵袭,①②正确。与适应气候关系不大;以游猎、捕鱼和饲养驯鹿为生,并非定居开垦农田,所以与开垦肥沃土地无关,③④错。故选A。
【点睛】聚落是人类聚居和生活的场所,又分为乡村和城市,河流有供水、军事防卫和运输等功能,对聚落选址具有深远影响,河流干支流的交汇处、河口及河流两岸聚落城市较多,越往下游城市越密集。
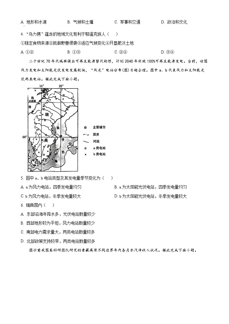
二十世纪70年代瑞典提出可再生能源替代构想,计划2040年实现100%可再生能源发电。当前,该国风力发电和太阳能光伏发电发展较快,“风光”电站分布(图)日趋合理。图中a、b代表风力和太阳能光伏两类电站。据此完成下面小题。
5. 图中a、b电站类型及其发电量季节变化为( )
A. a为风力电站,四季发电量均匀B. a为太阳能光伏电站,四季发电量均匀
C. b为风力电站,冬季发电量较大D. b为太阳能光伏电站,冬季发电量较大
6. 瑞典国内( )
A. 东部沿海年降水多,光伏电站数量较少
B. 西部地形较为平坦,风力电站数量较少
C. 南部电力需求量大,两类电站数量较多
D. 北部政策支持较早,两类电站数量较多
【答案】5. C 6. C
【解析】
【5题详解】
结合该地纬度,受盛行西风和副极地低气压的影响,太阳能资源并不是十分丰富,所以太阳能电站数量相对较少,对应a类电站,太阳能发电季节变化明显,AB错;b数量多,应为风力电站,冬季风力强劲,发电量更大,C正确,D错。故选C。
【6题详解】
东部沿海位于西风的背风地带,降水相对较少,A错;结合河流流向,西部海拔较高,起伏大,地形不平坦,B错;南部纬度较低,城市多,对电力的需求量大,两类电站数量较多,北部纬度高,对电力需求少,两类电站数量相对较少,D错,C正确。故选C。
【点睛】新能源的开发利用条件分析:①资源的数量和质量(集群状况);②市场需求量或与市场的距离;③资金与技术水平。新能源开发一般投资大,技术水平要求高;④太阳能风能的开发占地面积广,需要广阔的土地条件;生物能的开发需要考虑靠近原料地;水能的开发需要考虑建坝条件;核能的开发需要考虑当地常规能源缺乏以及技术水平、资金等;⑤其他条件:如基础设施(如电网线路建设等)、交通便捷度(利于设备运入等)、生态环境等。
图示意我国某科研团队研究的青藏高原不同边界年内各月水汽净收入状况。据此完成下面小题。
7. 青藏高原水汽净收入最多的季节是( )
A. 春季B. 夏季C. 秋季D. 冬季
8. 青藏高原冬季水汽的主要来源地和夏季水汽输入的主要动力分别是( )
A. 印度洋东北季风B. 太平洋东南季风
C. 北冰洋西北季风D. 大西洋西南季风
【答案】7. B 8. D
【解析】
【7题详解】
读图,整体而言,东、南、北边界等均在6-8月水汽净收入最大,所以青藏高原水汽净收入最多的季节是夏季。故选B。
【8题详解】
读图,冬季西边界水汽净收入最大,结合当地纬度,主要受中纬西风从大西洋带来水汽的影响;夏季南边界水汽净收入最大,主要受西南季风从印度洋带来水汽的影响。故选D。
【点睛】西南季风盛行于南亚和东南亚一带的夏季风,以印度夏季风最为典型。来源于印度洋上的东南信风,穿越赤道后,受地球自转偏向力影响转向西南方向,路经热带海洋,携带大量水汽,为印度半岛和东南亚一带降水的主要来源。经印度半岛、孟加拉湾向东,可影响到中国华南一带。
图示意某年8月3日晴天午后我国某绿洲和周边沙漠的气温随高度变化。据此完成下面小题。
9. 图示时刻,在距地面1-10米范围内绿洲地区气温( )
A. 垂直变率上部较大B. 一直高于周边沙漠
C. 垂直变率大于沙漠D. 随高度升高而升高
10. 图示时刻,绿洲地区( )
A. 空气对流运动弱,利于水分保持B. 气压较低,利于干燥气流汇入
C. 空气对流运动强,利于水分散失D. 气压较高,利于湿润气流流入
【答案】9. D 10. A
【解析】
9题详解】
读图,在距地面1-10米范围内,绿洲地区气温随高度升高而升高,但同一高度下气温低于沙漠,且整体而言,绿洲在该海拔范围内气温的变化幅度较小,其垂直变率小于沙漠,且绿洲气温在该海拔的上部地区变化幅度更小,垂直变率较小,D正确,ABC错。故选D。
【10题详解】
图示时刻,绿洲气温较沙漠低,气温较低,气压较高,近地面气流向沙漠流动,不利于沙漠干燥气流汇入,且有可能导致部分水汽从近地面向沙漠散失,BD错。上空热气流从沙漠向绿洲上空汇集,绿洲“下冷上热”,大气层结稳定,空气对流运动弱,利于水分保持,A正确,C错。故选A。
【点睛】热力环流的形成过程:①地面受热不均,导致近地面气温出现差异;②近地面气温出现差异,导致空气的垂直运动,热空气膨胀上升,冷空气收缩下沉;③同一水平面出现高低气压差异;④空气的水平运动,在同一水平面,空气由高压流向低压,最终形成热力环流。
白令海是同纬度海洋生物量最高的海域。该海域通常每年11月自诺顿湾开始结冰,3月海冰面积达到最大。2018年3月,白令海海冰面积异常减小,且高生物量海区生物量较往年增多,研究表明该现象主要与阿留申低压中心位置变化有关。图示意2018年3月白令海及周边部分地理要素分布。据此完成下面小题。
11. 相较于白令海峡,诺顿湾海水结冰早的主要影响因素有( )
①潮汐潮差②海水运动速度③纬度位置④海域封闭程度
A. ①②B. ①③C. ②④D. ③④
12. 2018年3月白令海海冰面积异常减小的主要原因是阿留申低压中心位置( )
A. 偏西,偏北风携带冷空气南下B. 偏西,偏南风携带暖空气北上
C. 偏东,偏北风携带冷空气南下D. 偏东,偏南风携带暖空气北上
13. 2018年3月白令海高生物量海区生物量较往年增多,主要得益于该处( )
A. 海面获得太阳辐射减少B. 洋流在大陆坡处抬升增强
C. 入海径流带来养分增多D. 寒暖流交汇强度有所加大
【答案】11. C 12. B 13. B
【解析】
【11题详解】
相较于白令海峡,诺顿湾的纬度更低,但结冰更早,说明与纬度无关(如果受纬度因素的影响,纬度低则结冰晚),③错;诺顿湾位于海湾,海域封闭程度高,海水运动速度较慢,更易结冰,②④正确;而如果考虑潮差,受海湾地形的影响,潮差可能增大,不利于结冰,与材料信息矛盾,①错误。故选C。
【12题详解】
偏北风携带冷空气南下会造成降温,海冰面积会异常增加,AC错;结合图中白令海和低压中心的位置可知,2018年3月阿留申低压中心位置偏西,诱导偏南风携带暖空气北上,海水温度相对较高,海冰面积异常减小,B正确,D错。故选B。
【13题详解】
图中洋流向北流动,结合图中等深线信息可知,洋流从等深线3000m急剧过渡到等深线100m,该处应为坡度巨大的大陆坡,洋流在大陆坡处抬升增强,携带营养盐分上升,饵料丰富,形成高生物量海区,B正确;海面获得太阳辐射减少,海水温度下降,不一定导致海洋生物增多,A错;该处位于大洋中部,与入海径流无关,C错;图中信息显示该处并无寒暖流交汇,D错。故选B。
【点睛】洋流对地理环境的影响:①影响沿岸气候:暖流增温增湿,寒流降温减湿。②对渔场分布的影响:寒暖流交汇处以及上升补偿流附近,底层营养物质上涌,藻类以及浮游生物丰富,饵料充足,鱼类资源丰富。③对海洋航行的影响:顺洋流航行速度加快且节省燃料;寒暖流相遇附近海雾较多,北极地区的冰山随洋流南下,都会影响海洋航行安全。④对污染物的影响:一方面加快了污染物的净化速度,另一方面也扩大了污染物的影响范围。
某沿海山谷中的机场时有雾出现,影响飞机起降。图示意该地雾消散频率的时间分布,粗线表示该地日出和日落时间变化。据此完成下面小题。
14. 该机场位于( )
A. 欧洲南部B. 北美洲西部C. 南美洲东部D. 非洲南部
15. 下列时间段中该机场1月份飞机起降受雾影响较小的时段为( )
A. 4-6时B. 6-8时C. 8-10时D. 10-12时
16. 该机场雾形成的主要条件是( )
A. 沿岸寒流水温低,白天暖湿空气流经后降温
B. 夏季风携带水汽,白天谷底冷空气聚集降温
C. 副高控制晴天多,夜间山腰处水汽上升降温
D. 西风携带水汽多,夜间谷底冷空气聚集降温
【答案】14. A 15. D 16. D
【解析】
【14题详解】
图中日落与日出之间的间隔为该月的平均昼长,由此可知,该地在北半球夏季昼长更长,应位于北半球,CD错误。图中3月中下旬的日出时间(格林尼治时间)约为4点,此时位于春分前后,当地地方时约为6点,表明该地可能位于经度30°E附近,不可能位于北美洲,而欧洲南部有这种可能,A正确,B错误。故选A。
【15题详解】
该机场位于沿海山谷中,夜间至日出前后,山谷盛行上升气流,暖空气上升,山坡冷空气沿山坡下沉至谷地堆积,易形成逆温,大气稳定,雾气不易消散,ABC均位于该时间段;10-12时(该地比格林尼治时间早约2小时,此时当地约为12-14点,正值正午前后,对流强)随着气温升高,逆温消散,对流增强,雾气消散,对飞机起降影响小,故D正确,ABC错误。故选D。
【16题详解】
结合前面分析,该地可能位于欧洲南部,受西风影响,携带水汽多,且该机场位于山谷中,夜间谷地冷空气聚集降温,水汽易凝结形成雾,D正确。该地雾多在夜间形成,AB错误。副高控制形成下沉气流,水汽难以上升,C错误。故选D。
【点睛】雾是悬浮于近地面空气中的大量水滴或冰晶,使水平能见度小于1㎞的物理现象。形成雾的基本条件是近地面空气水汽充沛,有使水汽发生凝结的冷却过程和凝结核的存在。根据雾形成的天气条件,可将雾分为气团雾和锋面雾两大类,气团雾是在气团内形成,锋面雾是锋面活动的产物。
二、非选择题:本题共3小题,共52分。
17. 阅读图文材料,完成下列要求。
卡拉奇位于印度河三角洲,历史上为印度洋沿岸的渔村。20世纪中叶,卡拉奇渔港成为巴基斯坦最大的渔港,但多以小船捕获近海渔业资源为主。近年来,随着渔业捕捞量增多,渔港内加工和冷藏技术落后导致大量海鲜变质,附近社区居民因大气污染严重要求搬迁渔港的呼声越来越高。当前该国积极邀请中国规划、共建卡拉奇新渔港,新渔港配套建产业园。图示意卡拉奇渔港周边地理事物分布。
(1)简析卡拉奇渔港形成的水域条件。
(2)从气候角度分析附近社区居民要求搬迁渔港的原因。
(3)推测新渔港将对巴基斯坦海洋渔业资源开发利用产生的积极影响。
【答案】(1)浅海大陆架面积宽广,海洋渔业资源丰富;河流携带大量营养盐类进入海洋,使得渔港附近渔业资源丰富;渔港外海堤围挡,形成良好的避风港湾;港湾水域面积开阔,可停靠众多渔船。
(2)纬度较低,气温高,(渔业资源捕获量大,加工和冷藏技术落后)海鲜变质腐烂产生污染气体;降水少,对污染气体沉降作用弱;受西南风影响,污染气体被带到附近社区,影响居民生活。
(3)新港水深,可停靠大型渔船,利于开发远洋渔业资源;配套渔业产业园建设,可及时将海鲜加工冷藏保鲜,减少渔业资源浪费;距物流园较近,利用交通优势将渔业资源优势转变为经济优势。
【解析】
【分析】本题考查自然地理环境的整体性原理,区域发展与因地制宜,国际合作等相关知识,考查学生获取与解读地理信息,调动与运用地理知识的能力,培养学生区域认知,综合思维等学科核心素养。
【小问1详解】
根据图中等深线信息可知,该地位于浅海大陆架,浅海面积宽广,海洋渔业资源丰富。该地位于印度河的入海口附近,河流携带大量营养物质进入海洋,饵料丰富,使得渔港附近渔业资源丰富。结合右图信息可知,在渔港外有海堤围栏,从而使得渔港内形成了良好的避风港湾,水域面积开阔,可以停靠众多渔船,促进了该地渔港的形成。
【小问2详解】
注意从气候角度分析。结合图中纬度信息可知,该地纬度较低,气温高,而结合材料信息可知,由于渔业捕捞量增多,而当地的加工和冷藏技术落后,大量海鲜在高温的作用下腐烂变质产生污染气体。其次,结合图中沙漠信息可知,该地降水较少,对污染气体的自然沉降作用较弱。再结合右图中的社区分布等信息可知,区域夏季盛行西南风,西南风容易将污染气体带到附近的社区,从而影响居民生活。
【小问3详解】
结合右图信息可知,新渔港位于海堤之外,水域深度更深,可以停靠大型渔船,有利于开发远洋渔业资源。结合材料信息可知,当地积极邀请中国规划共建新渔港,并配套建设产业园。产业园以渔业产品为原料,可及时将海鲜产品进行加工后冷藏保鲜,从而减少了渔业资源的浪费。同时,结合右图信息可知,产业园与物流园相对较近,从而可以更好地发挥交通联动优势,促进产品的调出,将渔业资源优势转化为经济优势。
18. 阅读图文材料,完成下列要求。
统计学上一般采用扭曲系数反映某资源配置状况:扭曲系数大于或小于1,表示该资源配置多或不足。农业资源错配会阻碍粮食增产,影响粮食安全。图示意我国2015和2020年农业资本与劳动力扭曲系数。
(1)从自然条件对机械化水平影响的角度,分析我国稻谷生产劳动力扭曲系数低的原因。
(2)分析2015-2020年我国经济作物生产中劳动力配置变化对稻谷生产的不利影响。
(3)为保障我国稻谷增产稳产,请就投资在稻谷生产上的资本应用方向提出合理化建议。
【答案】(1)我国稻谷主产区在南方地区,南方地区河湖众多,耕地分散,不利于机械化操作,需要劳动力多,实际参与稻谷生产劳动力少,劳动力扭曲系数低。
(2)2015-2020年,经济作物劳动力扭曲系数大于1,且持续增大,反映经济作物生产吸引大量劳动力投入,加重稻谷生产中劳动力资源配置不足状况;甚至压缩稻谷种植面积,阻碍稻谷增产,威胁国家粮食安全。
(3)培育优良稻种;修建高标准农田;推广科学种田方法;增加农业机械化投入;加大粮食生产补贴;提高粮食收购价。
【解析】
【分析】本题主要考查农业的区位条件及其变化,国家粮食安全等相关知识,考查学生获取与解读地理信息,调动与运用地理知识的能力,培养学生区域认知,综合思维等学科核心素养。
小问1详解】
根据材料信息可知,扭曲系数小于1,表示该资源配置不足,而题干要求从自然条件对机械化水平影响的角度分析,结合所学地理知识可知,我国的稻谷主产区位于南方地区,而南方地区河网密布,河湖众多,耕地相对分散,不集中,不利于开展机械化工作,需要的劳动力数量多,而实际参与稻谷生产的劳动力数量少,从而导致劳动力配置不足,其扭曲系数低。
【小问2详解】
根据图示信息可知,从2015-2020年,我国经济作物生产中劳动力扭曲系数变大(大约从1.25变到1.5),反映经济作物生产过程中劳动力配置充足,吸引了大量劳动力的投入。而这种变化导致在稻谷生产中劳动力配置不足,影响稻谷生产;经济作物生产吸引了大量劳动力投入,经济作物的生产面积增大,可能会压缩稻谷种植面积,阻碍稻谷生产,降低粮食生产总量,威胁国家粮食安全。
【小问3详解】
在资本应用方向提出建议,主要从资本对耕地质量影响以及对农业生产投入等方向分析作答。在耕地质量培育方面,要加大高标准农田建设,加大技术推广,推广科学种田方法,实现稻谷增产稳产。在农业生产投入上,一方面,要加强稻谷优良品种的培育。另一方面,要增加农业机械化投入,实现稻谷的增产和稳产。另外,作为政府层面,还可以加大对粮食生产的补贴,提高粮食收购价,从而提高农民种粮的积极性,促使稻谷增产稳产。
19. 阅读图文材料,完成下列要求。
地中海沿岸M河流域地形以低山为主,中上游峡谷与盆地相间,盆地内有大型咸水湖沼沉积物遗迹。M河下游发育于两个断层之间相对下陷的较稳定区域。距今2万年前后的末次冰期,M河源头在甲以西。末次冰期结束时,流域降水略有增加,区域水系重组,M河流域下游泥沙沉积速度明显加快。距今6千年来气候相对稳定三角洲呈带状逐渐发育,南侧海湾形成了F咸水湖。图为当前M河流域地理事物分布。
(1)说明咸水湖沼沉积物遗迹形成过程。
(2)分析水系重组后M河下游泥沙沉积速度变快的原因。
(3)简述F处由海湾演变为咸水湖的过程。
【答案】(1)末次冰期前,遗迹区位于内陆盆地,雨水和径流汇入形成内流湖沼;地处副热带,降水小于蒸发,形成咸水湖沼;径流携带泥沙和盐分汇入,经过较长时间形成咸水湖沼沉积物;后来M河溯源侵蚀下切,湖沼水外泄,咸水湖沼沉积物遗迹出露。
(2)水系重组后,(咸水湖沼流域成为M河流域)M河流域面积扩大;M河流经湖沼遗址,带来更多沉积物;降水增多,径流增强,带来更多泥沙;末次冰期结束,气候变暖,海平面上升,海水对M河下游顶托作用增强,流速减缓,泥沙沉积速度加快。
(3)距今6千年来,河流搬运的物质在河口沉积,三角洲呈带状向前延伸,阻断F处海湾与海洋的联系,形成湖泊;在地中海气候条件下,F湖流域最后达到水平衡,形成稳定内流咸水湖。
【解析】
【分析】本题考查自然地理环境的整体性原理,湖泊的演化历程,河流地貌的发育,水量平衡等相关知识。综合性较强,难度较大,考查学生获取与解读地理信息,调动与运用地理知识,描述和阐述地理原理的能力,培养学生区域认知,综合思维等学科核心素养。
【小问1详解】
根据材料信息可知,M河流域中上游峡谷和盆地相间,盆地内有大型咸水湖沼沉积物遗迹。结合图中咸水湖沼沉积物遗迹区、甲位置以及M河流域等信息可知。在末次冰期前,遗迹区所属地区位于内陆盆地,地势较低,受雨水和径流的影响汇入,形成内流湖沼,由于该地位于地中海气候区附近,夏季受副热带高压带影响较强,降水量小于蒸发量,盐度不断浓缩,形成咸水湖沼。而径流会携带泥沙和盐分汇入,经过长时间的累积,形成咸水湖沼沉积物。根据材料信息可知,在距今2万年前后的末次冰期,M河源头在甲以西,后来随着末次冰期结束,降水增加,M河附近溯源侵蚀加剧(注意甲附近存在峡谷,下蚀相对较为严重)。由于溯源侵蚀导致湖沼水外泄,咸水湖沼沉积物出露地表。
【小问2详解】
结合上述分析可知,由于溯源侵蚀导致水系重组,咸水湖沼流域成为了M河流域的一部分,M河流域面积扩大,泥沙来源变多。同时,由于M河流域经过了湖泊遗址,携带了历史时期沉积的泥沙,泥沙来源增大。末次冰期结束后,流域降水增加,径流量增大,侵蚀能力增强,携带泥沙能力增强。同时,末次冰期结束后,全球气候转暖,海平面上升,海水对M河下游的顶托作用增强,促使流速进一步减缓,泥沙沉积速度加快。
【小问3详解】
根据材料信息可知,距今6000年来气候相对稳定,三角洲呈带状逐渐发育。所以泥河流携带泥沙在河口处沉积,三角洲呈带状不断向前延伸,阻断了F处海湾与外海的联系,形成湖泊。同时,该地位于地中海气候控制下,蒸发量相对较大, F湖流域水量收入与支出大致平衡,最终达到水量平衡,盐分不断累积,形成稳定的内流咸水湖。
2024宁波高三下学期二模地理试题含解析: 这是一份2024宁波高三下学期二模地理试题含解析,文件包含浙江省宁波市2024届高三下学期二模地理试题含解析docx、浙江省宁波市2024届高三下学期二模地理试题无答案docx等2份试卷配套教学资源,其中试卷共28页, 欢迎下载使用。
2024台州高三下学期二模地理试题含解析: 这是一份2024台州高三下学期二模地理试题含解析,文件包含浙江省台州市2024届高三下学期二模地理试题含解析docx、浙江省台州市2024届高三下学期二模地理试题无答案docx等2份试卷配套教学资源,其中试卷共26页, 欢迎下载使用。
2024年安徽省合肥市高三下学期二模考试 地理试题: 这是一份2024年安徽省合肥市高三下学期二模考试 地理试题,文件包含2024年合肥市高三第二次教学质量检测地理试卷pdf、地理答案pdf等2份试卷配套教学资源,其中试卷共7页, 欢迎下载使用。

