资料中包含下列文件,点击文件名可预览资料内容
还剩3页未读,
继续阅读
2024届内蒙古自治区包头市高三下学期第三次模拟考试文综
展开
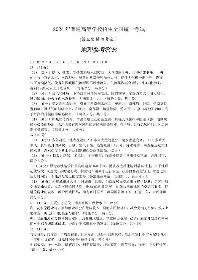
这是一份2024届内蒙古自治区包头市高三下学期第三次模拟考试文综,文件包含2024届内蒙古自治区包头市高三下学期第三次模拟考试文综试题pdf、文综答案pdf等2份试卷配套教学资源,其中试卷共10页, 欢迎下载使用。
相关试卷
内蒙古自治区包头市2024届高三下学期三模文综试题(PDF版附答案):
这是一份内蒙古自治区包头市2024届高三下学期三模文综试题(PDF版附答案),共9页。
2024届内蒙古自治区包头市高三下学期第三次模拟考试文综试题:
这是一份2024届内蒙古自治区包头市高三下学期第三次模拟考试文综试题,文件包含2024届内蒙古自治区包头市高三下学期第三次模拟考试文综试题pdf、文综答案pdf等2份试卷配套教学资源,其中试卷共10页, 欢迎下载使用。
2024届内蒙古自治区包头市高三下学期第三次模拟考试文综试题及答案:
这是一份2024届内蒙古自治区包头市高三下学期第三次模拟考试文综试题及答案,共10页。

