


河南省许昌高级中学2023-2024学年高一下学期4月月考地理试题(Word版附解析)
展开
这是一份河南省许昌高级中学2023-2024学年高一下学期4月月考地理试题(Word版附解析),共12页。试卷主要包含了甲地的人口增长状况会引起,“凸空间”街区多出现在城市的等内容,欢迎下载使用。
注意事项:
1.答卷前,考生务必将自己的姓名和座位号填写在答题卡上。
2.回答选择题时,选出每小题答案后,用铅笔把答题卡对应题目的答案标号涂黑。如需改动,用橡皮擦干净后,再选涂其他答案标号。回答非选择题时,将答案写在答题卡的相应位置上。写在本试卷上无效。
3.考试结束后,将本试卷和答题卡一并交回。
选择题(共30小题,每题2分,共60分)
2023年春运2月15日结束,以春节为界,节前15天,节后25天,共40天,全社会人员流动量约47.33亿人次。其中,营业性客运量约15.95亿人次,比2022年同期增长50.5%,恢复至2019年同期的53.5%。节前,以探亲流、旅游流为主,北京、长三角、珠三角等地区出发客流相对集中;节后,以返程流、务工流、学生流为主,成渝、东北、湖南、湖北等地区出发客流相对集中。近年来,“反向春运”比例不断升高。“反向春运”指部分年轻人不回家乡过年,而是父母到子女工作的城市过年产生的“春运”现象。据此完成下面小题。
1.节前出发客流主要集中在长三角、珠三角等南方地区的原因是( )
A.气候温暖,来此避寒人数增加B.环境优美,吸引大量老年人
C.经济发展较快,外来人口较多D.侨乡众多,海外游客迅猛增加
2.春运结束前,北京出现流入人口小高峰,最可能是( )
A.外来务工人员B.外来经商人员
C.错峰旅游的老年人D.外来求学的学生
3.“反向春运”形成的原因主要有( )
①社会经济发展,观念改变②大部分老年人收入很高③部分年轻人在大城市居有定所④城乡基础设施日益完善
A.①③④B.①②③C.②③④D.①②④
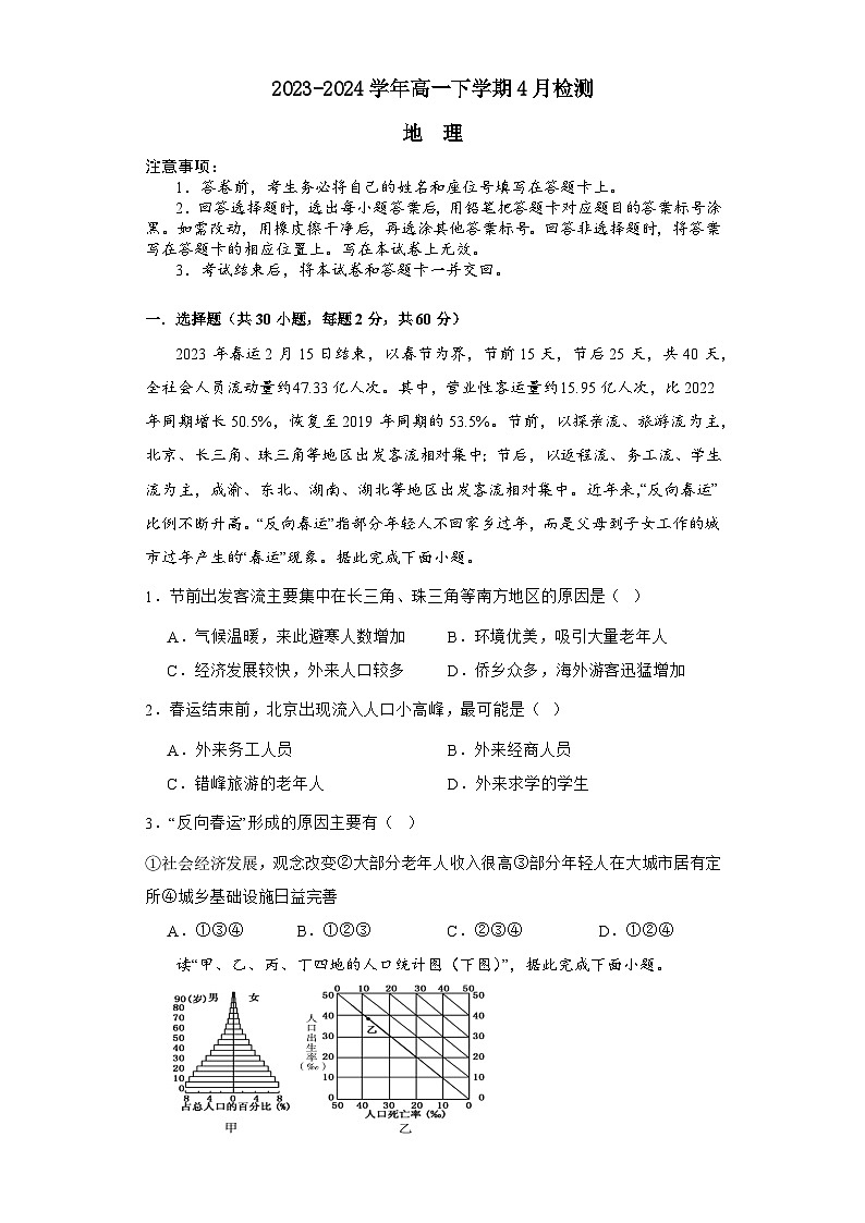
读“甲、乙、丙、丁四地的人口统计图(下图)”,据此完成下面小题。
4.甲、乙、丙、丁四地人口自然增长率按从高到低排列正确的是( )
A.甲、乙、丙、丁B.丁、丙、乙、甲
C.甲、丙、乙、丁D.丁、乙、丙、甲
5.与丁地人口增长模式最相似的国家是( )
A.中国B.日本C.美国D.印度
6.甲地的人口增长状况会引起( )
A.人口与资源、环境协调发展B.养老压力加大
C.劳动力不足D.教育压力加大
西藏“一江两河”地区是指雅鲁藏布江中部及其支流拉萨河和年楚河的中部流域,位于青藏高原南部。“一江两河”地区人口数量约占西藏总人口的三分之一,环境承载力高于西藏其他地区。下图分别为“一江两河”地区人口密度与距河流距离的关系图和“一江两河”地区人口密度与海拔的关系图。据此完成下面小题。
7.“一江两河”地区人口分布的特点是( )
A.人口密度随距河距离增加而持续减小
B.距河4千米范围内人口密度最大,人口分布均匀
C.人口密度随海拔的升高而不断减小
D.海拔3600-3699米人口密度最大,人口总数最多
8.影响“一江两河”地区人口分布的根本因素是( )
A.经济因素B.自然条件C.政策因素D.历史因素
9.“一江两河”地区比西藏其他地区的环境承载力高的主要原因是( )
A.土地生产力高 B.人口密度大
C.矿产资源丰富 D.科技水平高
“凸空间”指在平面上呈现为凸形的一系列建筑实体及开放空间,其概念源自人类的空间体验和美学经验。“凸空间”有利于彰显公共空间的多元性,提升街区活力。下图示意某城市“凸空间”街区空间结构。据此完成下面小题。
10.“凸空间”街区多出现在城市的( )
A.住宅区B.商业区C.工业区D.政务区
11.有利于营造“凸空间”、塑造多样化城市景观的是( )
A.大街区、密路网结构B.大街区、大马路结构
C.小街区、大马路结构D.小街区、密路网结构
下图示意我国某城市商业、居住、工业用地面积的空间变化,完成下面小题。
12.图中曲线①②③对应的用地类型分别是( )
A.商业用地、居住用地、工业用地 B.商业用地、工业用地、居住用地
C.居住用地、商业用地、工业用地D.工业用地、居住用地、商业用地
13.该城市市中心三种用地面积均较小的原因最可能是( )
A.地租高B.环境质量差C.历史悠久D.地势起伏大
P城地处我国东南沿海、是国家历史文化名城。其古城布局具有“枕山襟水”的自然环境和“一轴重城”的空间格局,蕴含着我国古代营城的众多智慧。图示意P古城空间布局。完成下面小题。
14.直到明清时期子城一直是P城空间的核心,其承担的首要职能是( )
A.行政中枢B.商业中心
C.文化高地D.交通枢纽
15.东岩山原城墙“跨山腰之半,遗其高者于外”,明万历九年(1581年)新拓城垣将山体包围。导致这次拓城的因素是( )
A.技术B.宗教C.旅游D.军事
16.民国时由于城市发展、战争等原因古城墙被逐步拆除,原城墙基址最可能改建为( )
A.公共绿地B.水运通道C.绕城公路D.亲水平台
在我国乡村发展历程中,介于县城和乡村之间的建制镇(乡)发挥着重要作用。近年来随着国家对县城和乡村的投资力度增大,县城对乡村地区的服务功能愈发突出,镇逐渐成为城乡建设中的薄弱环节。下图示意广东省某典型县域“县-镇-村”空间服务结构的演变。完成下面小题。
17.从阶段I到阶段Ⅱ的跨越,优先发展的是( )
A.交通运输B.乡村农业C.乡镇企业D.科学技术
18.与阶段I相比,阶段Ⅱ的县城驻地( )
A.服务空间范围不变B.吸引村民就业减少
C.人口平均年龄变小D.城市等级明显提升
19.阶段II①②③④建制镇中,对农村地区服务功能仍较强的是( )
A.①B.②C.③D.④
2024年1月20日,央视新闻《抢抓黄金期建设高标准农田》报道了当前全国各地正在进行的高标准农田建设。在江西省安义县,记者看到各种机械在田间作业。高标准农田是“田块平整、集中连片、设施完善、节水高效、农电配套、宜机作业、土壤肥沃、生态友好、抗灾力强”的农田。据此完成下面小题。
20.高标准农田建设抢抓“黄金期”,体现了农业生产具有( )
A.地域性B.周期性C.季节性D.连续性
21.江西省鄱阳湖平原地区高标准农田建设应重点实施( )
A.田块规整B.排灌工程C.土壤培肥D.道路修建
22.为了高效统筹安排高标准农田建设,应采用的主要地理信息技术是( )
A.北斗卫星导航系统(BDS)B.地理信息系统(GIS)
C.全球卫星导航系统(GNSS)D.遥感(RS)
2023年9月,南美白对虾、三文鱼、大螃蟹……新疆迎来了“海鲜”大丰收。当地通过陆地上营造接近海洋的、生态环境·人工养殖重、虾、蟹、贝各式海产品,形成了“海鲜陆养”模式。该模式不仅促进农户增收带动当地经济发展,还有利于改善生态环境。目前,新疆“海鲜”已走入国际市场,销往日本、俄罗斯、新加坡等国家。据此完成下面小题。
23.与沿海渔场相比,新疆发展“海水”养殖的突出优势是( )
A.地广人稀,水质优良B.边境省区,便于出口
C.气候干旱,盐湖众多D.养殖技术水平高
24.“海鲜陆养”模式对生态环境的收善主要体现在( )
①改造盐碱地,减少土壤污染②扩大水域面积,利于土壤盐分淋溶③植被覆盖率增加,缓解风沙危害④稳定海鲜市场供应,保护海洋生物资源
A.①④B.①③C.②③D.②④
25.为促进“海鲜”进一步走入国际市场,新疆积极发展冷链物流,其目的是( )
①改善产品品质②缩短运输周期③扩大销售范围④延长销售时间
A.①②B.③④C.①③D.②④
某品牌咖啡采用“互联网线上+线下”深度融合的新零售方式而迅速崛起,已在全国范围内开出2000多家门店。其主要消费场景以自提为主,门店通常不大。完成下面小题。
26.在上海,该品牌咖啡门店偏向于写字楼密集区而非商场密集区,其主要影响因素是( )①地租②人流量③交通④消费人群
A.①②B.③④C.②③D.①④
27.与传统的咖啡零售店相比,该品牌咖啡店的销售方式优势是( )
A.节约人力成本B.了解消费习惯C.提高产品质量D.创设休闲环境
内蒙古宁城县是全国优质膨润土原材料基地。该县利用膨润土发展猫砂加工产业,猫砂产量约占全国总产量的2/3。目前全县有31家膨润土猫砂加工企业,产品远销80多个国家和地区。据此完成下面小题。
28.宁城县猫砂产业发展的基础优势是( )
A.劳动力丰富B.原材料丰富C.水源丰富D.交通便利
29.宁城县多家猫砂企业集聚可以( )
①加强企业间的信息交流与协作 ②降低原料成本 ③增强竞争力 ④共用基础设施
A.①②③B.②③④C.①②④D.①③④
30.如今,众多厂商发展了直播带货,这种销售方式可以在短时间内( )
A.了解消费者需求B.给消费者让利
C.扩大猫砂产量D.提升猫砂质量
二、综合题(40分)
31.阅读材料,完成下列问题。(9分)
沧源县拱弄村位于云南省西南部,境内山谷多,平坝少。在这里聚居的佤族在历史上是一个不太喜欢流动的民族,但近年来,随着城市化进程的加快,该村人们同外界交流增多,人口呈现向外流失趋势。目前该村现有农户319户,人口1395人,青壮年劳动力506人,其中从事第一产业人数472人。下图为拱弄村位置示意图。
(1)结合人口迁移的推拉理论说明拱弄村人口向外流失的原因。(3分)
(2)评价拱弄村人口迁移对当地社会经济发展的影响。(3分)
(3)很多乡村通过招商引资、发展乡镇企业来实现乡村振兴,分析拱弄村不适合采取此措施的原因。(3分)
32.阅读图文资料,完成下列要求。(8分)
辽宁省抚顺市是我国北方重要的工业基地(如图)。抚顺市早期城市中心和工矿区主要分布在浑河南岸。由于煤炭开采与城市建设矛盾日益突出,1972年城市发展重心开始向浑河北岸转移,然而1983年城市发展重心又转回浑河南岸。近年来,抚顺市为推动城市高质量发展,不断优化城区功能布局。
(1)说出抚顺市早期的城市形态及其主要影响因素。(2分)
(2)分析1983年抚顺市城市发展重心转回浑河南岸的原因。(3分)
(3)为推动抚顺市高质量发展,优化城区功能布局。某班学习小组展开讨论,形成了不同方案,请你对各组方案加以评价。(4分)
①组:向东建设新城镇发展带②组:向南建设宜居宜业新区
③组:向西承接沈阳产业外延④组:向北拓展工业发展空间
33.阅读图文材料,完成下列要求。(10分)
岭南地区古村落的建筑顺坡而建,前低后高,像梳子一样纵向排列,前后建筑之间空隙很小,两列建筑之间有一小巷作为村内的主要交通道路,村落多以水为中心布局,村前多为湖泊或池塘。该地区为季风气候,夏季高温多雨,受台风带来的降水影响大。下图示意我国岭南地区古村落“梳式布局”。
(1)试从气候角度分析,岭南地区古村落“梳式布局”在夏季时的合理性。(2分)
(2)推测古村落前面池塘在生产和生活中的作用。(4分)
(3)岭南古村落建筑承载着岭南地区的地域文化特色和历史记忆,提出对该村进行旅游开发的合理措施。(4分)
34.阅读图文材料,完成下列要求。(13分)
猕猴桃原产自中国,适宜生长在年均温11-18℃、土壤肥沃且透气性良好的地区。20世纪80年代,新西兰利用从中国引进的猕猴桃种子开展品种选育工作。目前,新西兰已成为世界猕猴桃第一大出口国,丰盛湾是新西兰猕猴桃主产地,产业集约化程度高,品牌享誉世界,产品远销欧美。近年来,农业病虫害在新西兰猕猴桃种植区大规模传播,对当地猕猴桃产业带来了严重威胁。下图示意新西兰丰盛湾地理位置和范围。
(1)简述新西兰丰盛湾猕猴桃种植有利的气候条件和土壤条件。(3分)
(2)分析新西兰猕猴桃远销欧美的原因。(3分)
(3)分析农业病虫害传播对新西兰猕猴桃产业危害较为严重的原因。(3分)
(4)借鉴新西兰猕猴桃产业的发展,为中国猕猴桃产业发展提出合理化建议。(4分)
地理答案
1.C 2.D 3.A
【解析】1.由材料“节前,以探亲流、旅游流为主,北京、长三角、珠三角等地区出发客流相对集中”可知,北京纬度较高,冬季寒冷,节前出发客流多为旅游流,长三角、珠三角经济发达,就业机会多,外来人口较多,节前出发客流多为探亲流,C正确;节前长三角、珠三角等南方地区是人口流出,而避寒人数增加、吸引老年人及海外游客增加是人口流入,与题干不符,ABD错误。故选C。
2.材料“节后,以返程流、务工流、学生流为主,成渝、东北、湖南、湖北等地区出发客流相对集中”。北京教育水平高,高校学生数量多。春运结束前,距离春节已经过去25天,此时返京人群出现高峰,最可能是返校学生,D正确;中国春节法定假期为7天,春节后一周大多数人已正常工作,外来务工人员和外来经商人员大多会在春节后一周或元宵前后返城,AB错误;冬季老年人多选择温暖的南方旅游,C错误。故选D。
3.传统观念认为,春节是亲朋团圆的日子,因此需返乡过年。“反向春运”指部分年轻人不回家乡过年,而是父母到子女工作的城市过年产生的“春运”现象,说明随着社会经济发展,人们传统观念发生改变,①正确;老年人一般没有工作,收入较低,且老年人到子女工作的城市过年,由子女负责生活起居,与老年人收入关系不大,②错误;部分年轻人在大城市居有定所,才能接父母到自己工作的城市过年,③正确;城乡基础设施日益完善,尤其交通和通信的发展,使得父母到子女工作的城市过年成为可能,④正确。综上所述,A正确,排除BCD。故选A。
【点睛】人口迁移一般指的是人口在两个地区之间的空间移动,这种移动通常涉及人口居住地由迁出地到迁入地的永久性或长期性的改变。人口流动是人口在短期离开后又返回原居住地的现象,一般指离家外出工作、读书、旅游、探亲和从军一段时间,未改变定居地的人口移动。人口流动不属于人口迁移,比人口迁移更为普遍和经常。
4.C 5.B 6.D
【解析】4.甲为人口金字塔图,塔基宽说明人口自然增长率高,并且甲地20岁以下人口占比超过28%,说明其自然增长率最高。乙地人口出生率与死亡率相等,人口自然增长率为0。丙地65岁及以上人口在5%左右,15-64岁人口在70%以上,0-14岁人口在25%左右,人口年龄结构呈成年型,说明人口自然增长率应低于甲,但高于乙。丁地人口自然增长率为负,说明其自然增长率应为四地中最低,因此四地人口自然增长率从高到低依次为甲、丙、乙、丁。C正确,ABD错误。故选C。
5.丁地为人口增长呈现负增长,属于低出生率、低死亡率和低自然增长率的现代型,并且应存在较为严重的人口老龄化问题,日本属于该类型国家,中国、美国和印度人口的自然增长率都大于零。B正确,ACD错误。故选B。
6.据图可知甲地少年儿童人口占总人口比重大,预示着未来人口的发展趋势是增长的,故教育压力会加大,D正确;甲地人口呈增长趋势,故会使甲地的资源、环境压力逐渐增大,A错误;甲地年轻人口占比较大,老年人口占比较小,所以养老负担相对较轻,B错误;在甲地的年龄结构中,年轻人口占比较大,提供了充足的劳动力资源,C错误。故选D。
【点睛】人口增长模式主要有三种: 原始型。基本特点为高出生率、高死亡率、低自然增长率,主要分布在原始社会和现非洲个别国家的个别地区。传统型。基本特点为高出生率、低死亡率、高自然增长率,主要分布在农业社会和大多数发展中国家(除中国、俄罗斯)。 现代型。基本特点为低出生率、低死亡率、低自然增长率,主要分布在大部分发达国家、中国、俄罗斯。
7.D 8.B 9.A
【解析】7.由图可知,“一江两河”地区距河越远,人口密度越小,但并非是持续减小,如距河流9-10KM处人口密度差不多,A错误;距河4千米范围内人口密度最大,但该范围内距河越远人口密度越小,人口分布不均,B错误;人口密度随海拔的升高先增大后减小,海拔在3800米以上时,人口密度才随海拔的升高而不断减小,C错误;海拔3600-3699米人口密度最大,人口总数最多,D正确。故选D。
8.西藏海拔高,自然环境恶劣,不利于人类生存。由图可知,“一江两河”地区人口主要分布在地势较低的河谷地带,河谷地带热量条件相对较好,地形平坦,水源充足,土壤肥沃,交通便利,适宜人居,有利于发展经济,人口和城市比较密集,因此,“一江两河”地区相对优越的自然环境,使该地人口数量约占西藏总人口的三分之一。故自然条件是影响该地区人口分布的最根本因素,B正确;社会、经济的发展也是以优越的自然条件和自然资源为基础的,因此经济、政策、历史因素等不是影响人口分布的根本因素,ACD错误。故选B。
9.“一江两河”地区自然条件较西藏其他地区优越,土地生产力高,环境承载力比西藏其他地区高,A正确;人口密度大是环境承载力高的结果,而不是影响环境承载力高低的原因,B错误;“一江两河”地区的矿产资源并不比西藏其他地区丰富,C错误;“一江两河”地区的科技水平与西藏其他地区相差不大,D错误。故选A。
【点睛】环境承载力的影响因素有自然资源总量、科技水平、地区开发程度、人口的文化和生活消费程度等。人们用环境承载力作为衡量人类社会经济与环境协调程度的标尺。环境承载力决定着一个流域或区域经济社会开展的速度和规模。
10.B 11.D
【分析】10.由图可知,“凸空间”街区空间布局具有多样性。通常来讲,商业区地价高,单个建筑占地面积较小,布局灵活,且商业区经营空间更具灵活性,布局更加多样,易于形成“凸空间”,B正确。住宅区、工业区、政务区的建筑结构和空间布局更有规律,住宅区的住宅楼分布有一定的设计标准和规范,工业区多是占地面积较大的单体建筑(如厂房),政务区则是相对整齐划一的行政大楼等,排除A、C、D。故选B。
11.相同土地面积情况下,小街区、密路网结构能够分隔形成更多的街区,便于灵活布局不同的建筑实体,通过街道的形态设计和空间的搭配组合营造“凸空间”,塑造多样化城市景观,D正确,排除A、B、C。故选D。
【点睛】城市主要功能区是商业区、住宅区、工业区,其中最基本的功能区是住宅区。
12.A 13.C
【解析】12.曲线②总面积最大,为居住用地;曲线①在市中心附近面积最大,为商业用地;曲线③在城区外缘总面积最大,为工业用地,故选A。
13.城市市中心处地租高,但是商业活动付租能力强,往往形成商业用地,A错;工业用地的位置选择对环境质量要求不高,B错;城市中心一般地势起伏不会很大,D错。一些历史悠久的城市,市中心处古建筑较多,不易形成其他功能区,C对。
【点睛】商业用地:面积较小,多集中在城市中心、主干道两侧、街角路口处。住宅用地:面积广,多位于工业用地与商业用地之间。工业用地:多分布在城市外缘,处于对外交通干线附近。
14.A 15.D 16.C
【解析】14.由材料可知,P城地处我国东南沿海、是国家历史文化名城。且直到明清时期子城一直是P城空间的核心,它承担的首要职能是行政中枢,A正确;商业中心、文化高地、交通枢纽是近代新兴城市具有的主要职能,BCD错误。故选A。
15.由于材料可知,东岩山易守难攻,原来的城墙横在东岩山山腰处,将高处的山峰孤立在城墙之外,明万历九年(1581年)新拓城垣将山体包围,导致这次拓城的因素是军事防御,D正确。技术、宗教、旅游都不是当时拓城的主要原因。故选D。
16.民国时由于城市发展、战争等原因古城墙被逐步拆除,原城墙基址地基夯实,最可能改建为绕城公路,改建成公共绿地、水运通道、亲水平台工程量大,成本较高,ABD错误。故选C。
【点睛】中国古代都城选址的主要原则第一,地面要平坦开阔;第二,水源要充足;第三,交通要通畅;第四,周围要山环水绕,便于防守;第五,地域经济要发达;第六,山川要秀丽,景色宜人。
17.A 18.C 19.A
【解析】17.县城对乡村地区的服务功能愈发突出,而交通条件的改善可以加强县一村的空间联系,因此可推测近年来国家对县城和乡村投资的重点是交通等基础设施的建设。比较两阶段的图可知,与阶段I相比,阶段Ⅱ县与镇的空间联系增强,县与村之间直接空间联系增多,县城对乡村的直接服务加强,这主要得益于交通条件的改善,A正确。村与镇的空间联系渠道由单一向多点多重联系转变,与优先发展乡村农业、乡镇企业和科学技术关系不大。排除B、C、D。故选A。
18.比较两阶段的图可知,与阶段I相比,阶段Ⅱ县与镇的空间联系增强,县与村之间直接空间联系增多,县城对乡村的直接服务加强。图示县城服务范围变化不大,但不代表不变,A错误;县城对乡村地区的服务功能愈发突出,说明吸引村民就业应增加,B错误;县城驻地成为乡村剩余劳动力就业的主要场所,大量的年轻劳动力在县城就业,会使人口平均年龄变小,C正确;图示县城服务范围变化不大,推测城市等级无明显提升,D错误。故选C。
19.由材料可知,介于县城和乡村之间的建制镇一直发挥着重要作用,由阶段2的图可知,①地与建制镇的联系比较紧密,与县城的联系较少,而②③④地与县城的联系都较紧密,故阶段Ⅱ①②③④建制镇中,对农村地区服务功能仍较强的是①,A正确,排除B、C、D。故选A。
【点睛】建制镇即"设镇",是指经省、自治区、直辖市人民政府批准设立的镇。
20.C 21.B 22.B
【解析】20.高标准农田建设建设必须选在农闲期冬季,此时田地里没有作物,可以进行大规模的农业建设,这体现了农业生产的季节性,C正确,排除ABD。故选C。
21.江西省鄱阳湖平原地区地势低平、土地平整辽阔,属亚热带季风气候区域,水旱灾害多发,是以水田为主的水稻种植区,水稻种植业水利设施要求高,为了当地旱涝保收,首先要做好排灌工程的建设,B正确;鄱阳湖平原地形平坦,土壤肥沃,田块规整、土壤培肥、道路修建不是重点实施的活动,ACD错误。故选B。
22.为了高效统筹安排高标准农田建设,必须将全国或区域的农田的面积、地块大小、高程、水文地质、土质肥力等诸多信息进行汇总分析,然后根据具体情况合理地安排各项农田改造工程。这个对信息汇总分析的过程必须采用地理信息系统,B正确;北斗卫星导航系统和全球卫星导航系统主要功能是定位、导航,不能统筹安排高标准农田建设,AC错误;遥感主要用于获取地理信息,不能统筹安排高标准农田建设,D错误。故选B。
【点睛】农业生产具有周期性、季节性、地域型的特点。农业生产在空间分布上具有明显的地域差异,不同地域的生产结构、品种和数量都不同;一切生产活动都按照季节顺序进行,并具有一定的变化周期。
23.A 24.D 25.B
【解析】23.新疆因气候干旱,人口稀少,但土地面积大,地广人稀,人类对水环境影响较小,以冰川融水和地下水作为养殖用水,水质优良,农产品优质,A正确;新疆临近中亚地区,但其产品销往日本、俄罗斯、新加坡等国家,远离日本和新加坡,并不便于出口,B错误;新疆相比于沿海地区水域面积相对较小,盐湖数量也并不多,C错误;新疆养殖“海鲜”时间短,养殖技术水平并不高,D错误。故选A。
24.“海鲜陆养”需要一定的盐分来调配养殖用水,可能会对盐碱地造成一定的影响,但是养殖废水也会土壤污染,①错误;通过扩大水域面积,加强该地的蒸发,促使当地降水增多,同时水域面积扩大也可以加强对土壤盐分的淋溶,降低盐碱化水平,②正确;“海鲜陆养”模式对促进植被覆盖率没有影响,③错误;新疆“海鲜陆养”丰富了海产品,稳定海鲜市场供应,也有利于保护海洋生物资源,④正确。故选D。
25.冷链物流主要针对海鲜产品的运输,不会影响“海鲜”的生长,不能改善产品品质,①错误;冷链运输不会对运输速度产生影响,不会缩短运输周期,②错误;冷链运输能更长时间的保障农产品鲜活,可以延长销售时间,并扩大销售范围,③④正确。故选B。
【点睛】农业区位条件包括自然条件和社会条件。自然条件主要是气候(热量、光照、水分、昼夜温差)、水资源、地形、土壤因素,社会条件主要是市场需求、交通运输、国家政策、农业生产技术、劳动力因素。
26.D 27.A
【解析】26.由题干信息可知,品牌咖啡的售价较高,其门店偏向于写字楼密集区,是因为写字楼密集区是咖啡主要消费人群聚集区;写字楼密集区位于市中心,地价高,品牌咖啡店作为较为高端的服务业付租能力较强,①④是选址的主要因素,D正确;与写字楼密集区相比,商场密集区人流量则更大,交通也相对更加便利,②③与题干信息不符合,排除ABD。故选D
27.咖啡店的传统销售方式是入店消费,门店较大,服务人员较多。由材料“该品牌的咖啡店形成“互联网线上+线下"深度融合的新零售方式”“消费场景以自提为主,门店通常不大”可知,与传统销售方式相比,该品牌通过零售及线上销售、线下自提,可减少服务员,节约人力成本,A正确;两种销售方式都可以了解用户的消费习惯,但通过互联网了解用户的消费习惯,效率更高,B错误;互联网线上线下结合的零售方式并不会提高产品质量,C错误;“以自提为主,门店通常不大”,说明“互联网线上+线下”没有创设休闲环境,D错误。故选A。
【点睛】服务业的区位选择受自然因素的影响较小,除旅游业外,其他大部分服务业主要受市场、交通、劳动力、政策、科技、集聚、历史文化等人文因素的影响。
28.B 29.D 30.A
【解析】28.内蒙古宁城县是全国优质膨润土原材料基地,原材料丰富是宁城县猫砂产业发展最基础条件,B正确;内蒙古地广人稀,且当地位于县城,劳动力不算丰富,A错误;内蒙古是温带大陆性气候,降水量较少,水源相对匮乏,C错误;没有题目信息表明该处交通便利,D错误。故选B。
29.多家相似企业集聚首先可以共用基础设施和公共服务,由于产业相似,聚在一起可加强企业间的信息交流与协作,扩大产业规模,提高规模效益,从而提高整体竞争力,①③④正确;集聚并不能降低原材料成本,②错误。故选D。
30.众多消费者通过直播带货可以在短时间内按个人的喜好购买所需的产品,这可以在短时间内帮助厂家了解消费者的需求,从而制定市场战略规划,A正确;直播带货的目的是为了盈利,不是为了给消费者让利,B错误;直播带货只是针对销售方式的改变,不能影响产品的生产环节,不能扩大猫砂产量和提高品质,CD错误。故选A。
【点睛】工业集聚的优点:①可以加强企业间信息的交流与合作②降低中间产品的运输费用和能源消耗③共同利用基础设施,节约了生产建设的投资。④有利于生产效益与利润的提高,从而有利于降低生产成本,取得规模效益。缺点:①工业的集聚会使得当地的污染②用地用水紧张,出现争夺公共设施的现象。
31.(1)拱弄村经济以第一产业为主,人们收入水平低,劳动力流出的推力较强;周边大城市经济发展迅速,劳动力需求量大,劳动力收入水平高,劳动力流入的拉力较强。
(2)有利影响:加强与外界经济、文化等方面的联系;缓解当地人地矛盾,有利于保护生态环境。
不利影响:劳动力的流失导致当地人口老龄化和留守儿童现象严重,社会负担加重。
(3)地处偏远山区,地形闭塞,交通不便,吸引资本能力弱;以第一产业为主,发展乡镇企业的基础差;劳动力数量较少,且劳动力素质不高。
【详解】(1)据材料“沧源县拱弄村位于云南省西南部,境内山谷多,平坝少。”可知拱弄村经济以第一产业为主,经济收入水平低,使得劳动力流出的推力较强;周边丽江、昆明等大城市经济发展迅速,对于劳动力的需求量大,收入水平相对高,劳动力流入的拉力较强。
(2)结合所学知识,评价影响要从有利和不利两方面分析。有利影响:加强拱弄村与外界经济、文化等方面的交流和联系;人口迁出,可以缓解当地人多地少的矛盾,有利于保护当地的生态环境。不利影响:大量的劳动力的流失导致当地人口老龄化,留守儿童增加,社会负担加重,不利于当地的发展。
(3)读图可知,该地地处偏远山区,距离发达地区较远,且交通不便,吸引资本的能力较弱;该村以农业为主,发展乡镇企业的基础较薄弱;该地劳动力数量非常少(仅有506人),且素质不高,发展乡镇企业难以形成规模。
32.(1)城市形态:带状。主要影响因素:资源。
(2)浑河北岸为丘陵,受地形限制,发展空间狭小;南岸是老工业基地,经济改革开放后,为促进经济发展,城市发展重心转回南岸。
(3)①组:抚顺市城市形态总体呈东西向带状分布,但由图可知,东侧为水库,不适宜向东建设新城镇发展带。
②组:抚顺南部为重化工业集中分布区,环境污染较严重,不适合建设宜居宜业新区。
③组:抚顺市西侧邻近沈阳市,空间距离较近,可以向西承接沈阳产业外延。
④组:抚顺北部海拔高,发展条件不好,不宜向北拓展工业发展空间。
【详解】(1)由材料可知,抚顺市早期城市中心和工矿区主要分布在浑河南岸,呈带状。抚顺市是一个煤炭资源型城市,影响其城市形态的主要因素是资源的分布位置。
(2)浑河北岸地形以丘陵为主,受地形限制,其发展空间狭小;经济改革开放后,1983年抚顺市经济依赖重化工业,浑河南岸是老工业基地,为促进经济发展,其经济发展促使重心转回浑河南岸。
(3)功能区布局需考虑地价、交通、劳动力、科技、环境等因素,评价包括有利条件和不利条件。抚顺市城市形态总体呈东西向带状分布。①组:由图可知东侧为水库,不适宜向东建设新城镇发展带;②组:抚顺南部为重化工业集中分布区,环境污染较严重,不适合建设宜居宜业新区。③组:抚顺市西侧邻近沈阳市,空间距离较近,可以向西承接沈阳产业外延。④组:抚顺北部海拔高,发展条件不好,不宜向北拓展工业发展空间。
33.(1)气温:该地纬度低,夏季气温炎热,“梳式布局”利于通风散热;降水:夏季降水量大,“梳式布局”利于排泄雨水,防止积涝。
(2)消防用水;盥洗物品(清洗物品);防洪蓄水;灌溉农田;调节气候。
(3)完善古村落基础设施,整治美化农村人居环境;加大资金投入,加强古建筑的维护;弘扬和传承非遗文化,适度发展乡村旅游,严禁过度开发;加大宣传推介,将重点传统古村落纳入乡村旅游精品路线。
【详解】(1)我国岭南地区为亚热带季风气候夏季高温多雨,村落多采用“梳式布局”可利用村前的池塘水域与村落的热力性质差异形成局部性的热力环流,建筑物之间的小巷能加大风速,便于通风、散热;夏季降水量大,“梳式布局”有利于利于雨水从小巷中排出,减少对地表径流的阻挡作用,防止积涝。
(2)根据图中信息,结合所学内容可以判断出图中池塘靠近民居及农田。据材料可知,岭南地区村落采用“梳式布局”,房屋前后的间隙小,因而火灾隐患较大,靠近池塘,可就近取水灭火利于防火;池塘水源丰富,居民可就近取水,既可方便家中生活所需,又可就近灌溉农田;池塘本身可以养殖,丰富居民食物种类;当地夏季气温较高,池塘可以调节气候,起到降暑的作用;在降水较集中的夏季可以防洪蓄水,保障降水少的时候的用水。
(3)完善古村落基础设施,整治美化农村人居环境,留住当地人,防止因基础设施落后而导致的人员外迁;岭南风格建筑是岭南文化外在的重要体现,由于年代久远,许多建筑需要修缮和翻新才能继续使用,要加大资金投入,加强古建筑的维护;弘扬和传承非遗文化要适度发展乡村旅游,严禁过度开发,保持其原本面貌最重要,不能因为经济效益而忽略了对它的保护;加大宣传推介,将重点传统古村落纳入乡村旅游精品路线,让大家了解岭南文化,共同保护古村落;加强宣传,提高村民保护古村落意识,保护自己生活的家园。
34.(1)气候全年温和湿润,满足猕猴桃生长期的热量和水分需求;多火山,土层厚,土壤疏松透气; 土壤有机质含量高。
(2)新西兰位于南半球,错季销售可满足欧美市场对时令鲜果的需求;冷链运输业发展,保证了猕猴桃的新鲜程度;欧美地区收入水平高,消费能力强。
(3)新西兰全年温和湿润,常年盛行西风,病虫害易繁衍和传播;种植区规模大且集中连片, 品种单一,病虫害易流行;产业生产协作强,产业链条长,病虫害传播间接影响运输、 仓储等相关产业发展。
(4)推广农业技术,改良耕作土壤; 培育新型品种,满足市场需求; 利用互联网技术,开拓国际市场; 加强品牌建设, 强化知识产权保护。
【详解】(1)气候条件主要包括光照、气温(热量)、降水、昼夜温差等。猕猴桃适宜生长在年均温11-18℃,新西兰气候全年温和湿润,满足猕猴桃生长期的热量和水分需求;猕猴桃适宜生长在土壤肥沃且透气性良好的地区,新西兰多火山,土层厚,火山灰土土壤疏松透气;火山灰土土壤有机质含量高。
(2)可从市场和交通运输等角度展开分析。新西兰位于南半球,其猕猴桃上市季节和北半球错开,错季销售可满足欧美市场对时令鲜果的需求;随着冰箱冷藏技术及交通的发展,冷链运输业发展,保证了猕猴桃的新鲜程度。
(3)新西兰属于温带海洋性气候,全年温和湿润,常年盛行西风,适宜的气候下病虫害易繁衍和传播;丰盛湾是新西兰猕猴桃主产地,据图可以看出,种植区规模大且集中连片,品种单一,病虫害易流行;新西兰产业集约化程度高,产业生产协作强,产业链条长,病虫害传播间接影响运输、仓储等相关产业发展,因此农业病虫害传播对新西兰猕猴桃产业危害较为严重。
(4)新西兰技术较发达,中国应该推广农业技术,改良耕作土壤,增加产出;发展农业技术,培育新型品种,提高单产、提高产品品质,进而满足市场需求;新西兰猕猴桃品牌享誉世界,故我国也可充分利用互联网技术,开拓国际市场,增加销量;加强品牌建设,强化知识产权保护,提高知名度。
相关试卷
这是一份河南省信阳高级中学2023-2024学年高一下学期4月月考地理试卷(Word版附解析),共10页。试卷主要包含了选择题,非选择题等内容,欢迎下载使用。
这是一份河南省郑州市宇华实验学校2023-2024学年高一下学期3月月考地理试题(Word版附解析),共24页。试卷主要包含了 图中三条曲线代表的含义分别是, 由图可知,赤道附近的表层海水等内容,欢迎下载使用。
这是一份河南省许昌高级中学2023-2024学年高一下学期开学考试地理试卷(Word版附解析),共30页。
