资料中包含下列文件,点击文件名可预览资料内容
还剩3页未读,
继续阅读
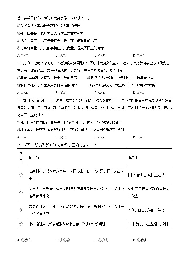
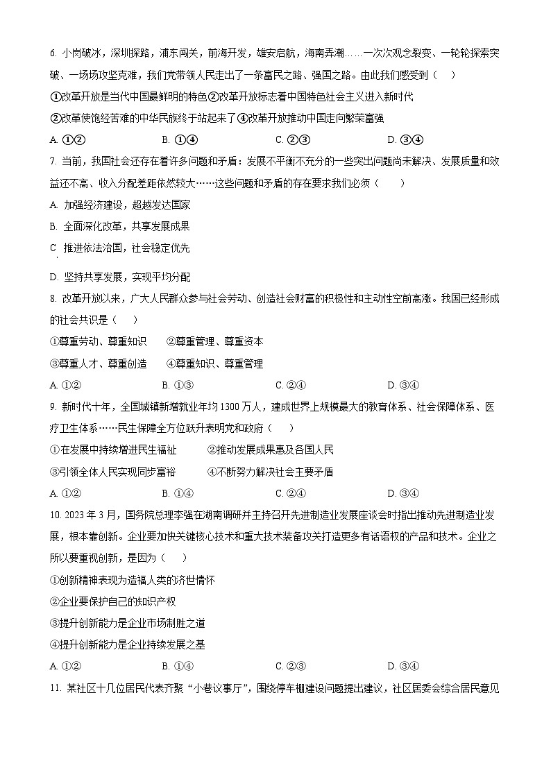
江西省宜春市丰城中学2023-2024学年八年级下学期期中道德与法治试题(原卷版+解析版)
展开相关试卷
江西省南昌一中教育集团2023-2024学年八年级下学期期中道德与法治试题(原卷版+解析版):
这是一份江西省南昌一中教育集团2023-2024学年八年级下学期期中道德与法治试题(原卷版+解析版),文件包含江西省南昌一中教育集团2023-2024学年八年级下学期期中道德与法治试题原卷版docx、江西省南昌一中教育集团2023-2024学年八年级下学期期中道德与法治试题解析版docx等2份试卷配套教学资源,其中试卷共21页, 欢迎下载使用。
江西省宜春市丰城中学2023-2024学年七年级下学期3月月考道德与法治试题(原卷版+解析版):
这是一份江西省宜春市丰城中学2023-2024学年七年级下学期3月月考道德与法治试题(原卷版+解析版),文件包含江西省宜春市丰城中学2023-2024学年七年级3月月考道德与法治试题原卷版docx、江西省宜春市丰城中学2023-2024学年七年级3月月考道德与法治试题解析版docx等2份试卷配套教学资源,其中试卷共21页, 欢迎下载使用。
江西省丰城市第九中学2022-2023学年七年级下学期期末道德与法治试题(B卷)(原卷版+解析版):
这是一份江西省丰城市第九中学2022-2023学年七年级下学期期末道德与法治试题(B卷)(原卷版+解析版),文件包含精品解析江西省丰城市第九中学2022-2023学年七年级下学期期末道德与法治试题B卷原卷版docx、精品解析江西省丰城市第九中学2022-2023学年七年级下学期期末道德与法治试题B卷解析版docx等2份试卷配套教学资源,其中试卷共23页, 欢迎下载使用。

