还剩3页未读,
继续阅读
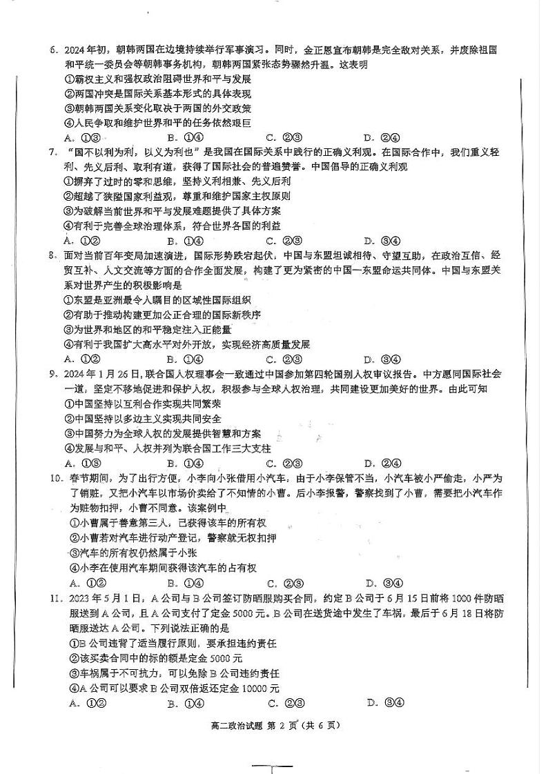
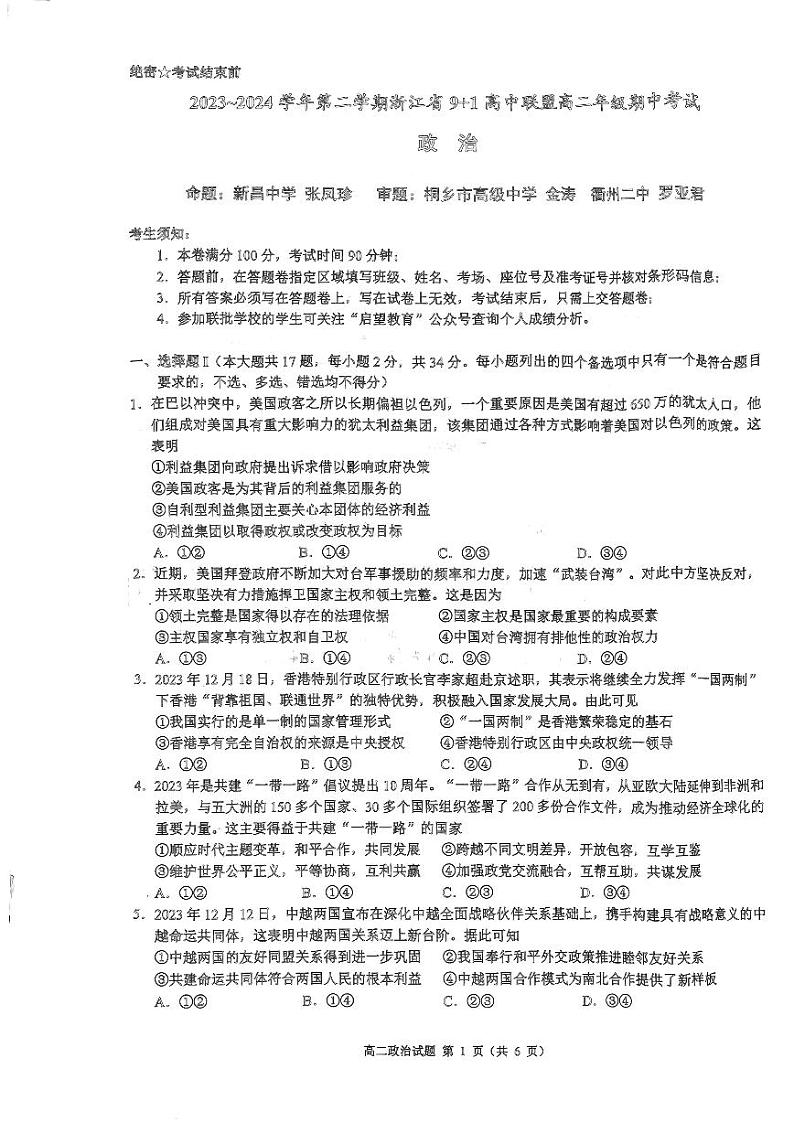
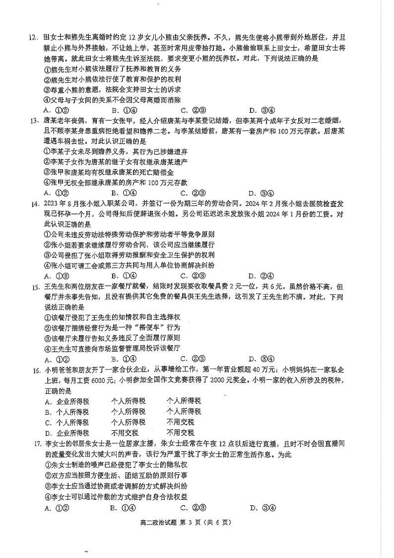
浙江省9+1高中联盟2023-2024学年高二下学期期中考试政治试题
展开
这是一份浙江省9+1高中联盟2023-2024学年高二下学期期中考试政治试题,共6页。
相关试卷
浙江省9+1高中联盟2023-2024学年高三下学期3月联考政治试题含答:
这是一份浙江省9+1高中联盟2023-2024学年高三下学期3月联考政治试题含答,共9页。
浙江省9+1高中联盟2023-2024学年高三下学期3月模拟联考政治试题:
这是一份浙江省9+1高中联盟2023-2024学年高三下学期3月模拟联考政治试题,共9页。
浙江省9+1高中联盟2023-2024学年高二上学期11月期中联考政治试题(解析版):
这是一份浙江省9+1高中联盟2023-2024学年高二上学期11月期中联考政治试题(解析版),共18页。

