资料中包含下列文件,点击文件名可预览资料内容






还剩15页未读,
继续阅读
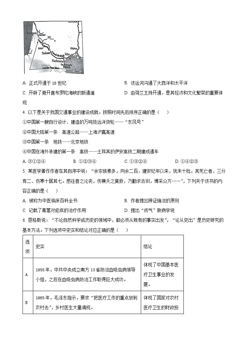
浙江省七彩阳光新高考研究联盟2023-2024学年高二下学期期中联考历史试卷(Word版附解析)
展开
这是一份浙江省七彩阳光新高考研究联盟2023-2024学年高二下学期期中联考历史试卷(Word版附解析),文件包含浙江省七彩阳光新高考研究联盟2023-2024学年高二下学期期中联考历史试题Word版含解析docx、浙江省七彩阳光新高考研究联盟2023-2024学年高二下学期期中联考历史试题Word版无答案docx等2份试卷配套教学资源,其中试卷共27页, 欢迎下载使用。
相关试卷
浙江省七彩阳光新高考研究联盟2023-2024学年高一下学期期中联考历史试卷(Word版附解析):
这是一份浙江省七彩阳光新高考研究联盟2023-2024学年高一下学期期中联考历史试卷(Word版附解析),文件包含浙江省七彩阳光新高考研究联盟2023-2024学年高一下学期期中联考历史试题Word版含解析docx、浙江省七彩阳光新高考研究联盟2023-2024学年高一下学期期中联考历史试题Word版无答案docx等2份试卷配套教学资源,其中试卷共25页, 欢迎下载使用。
浙江省七彩阳光新高考研究联盟2023-2024学年高二下学期期中联考历史试题+:
这是一份浙江省七彩阳光新高考研究联盟2023-2024学年高二下学期期中联考历史试题+,共9页。试卷主要包含了考试结束后,只需上交答题纸,某医学著作作者在其自序中说,恩格斯说等内容,欢迎下载使用。
浙江省“七彩阳光”新高考研究联盟2023-2024学年高二上学期期中联考历史试题(Word版附解析):
这是一份浙江省“七彩阳光”新高考研究联盟2023-2024学年高二上学期期中联考历史试题(Word版附解析),共16页。试卷主要包含了选择题Ⅰ,选择题Ⅱ,非选择题等内容,欢迎下载使用。