湖南省永州市2024年(届)高三年级高考第三次模拟考试历史
展开湖南省永州市2024年(届)高三年级高考第三次模拟考试历史试题: 这是一份湖南省永州市2024年(届)高三年级高考第三次模拟考试历史试题,文件包含湖南卷湖南省永州市2024年届高三年级高考第三次模拟考试永州三模422-424历史试卷docx、湖南卷湖南省永州市2024年届高三年级高考第三次模拟考试永州三模422-424历史试卷答案docx、湖南卷湖南省永州市2024年届高三年级高考第三次模拟考试永州三模422-424历史试卷答案pdf等3份试卷配套教学资源,其中试卷共12页, 欢迎下载使用。
2024届湖南省永州市高三下学期第三次模拟考试历史试题(原卷版+解析版): 这是一份2024届湖南省永州市高三下学期第三次模拟考试历史试题(原卷版+解析版),文件包含2024届湖南省永州市高三下学期第三次模拟考试历史试题原卷版docx、2024届湖南省永州市高三下学期第三次模拟考试历史试题解析版docx等2份试卷配套教学资源,其中试卷共21页, 欢迎下载使用。
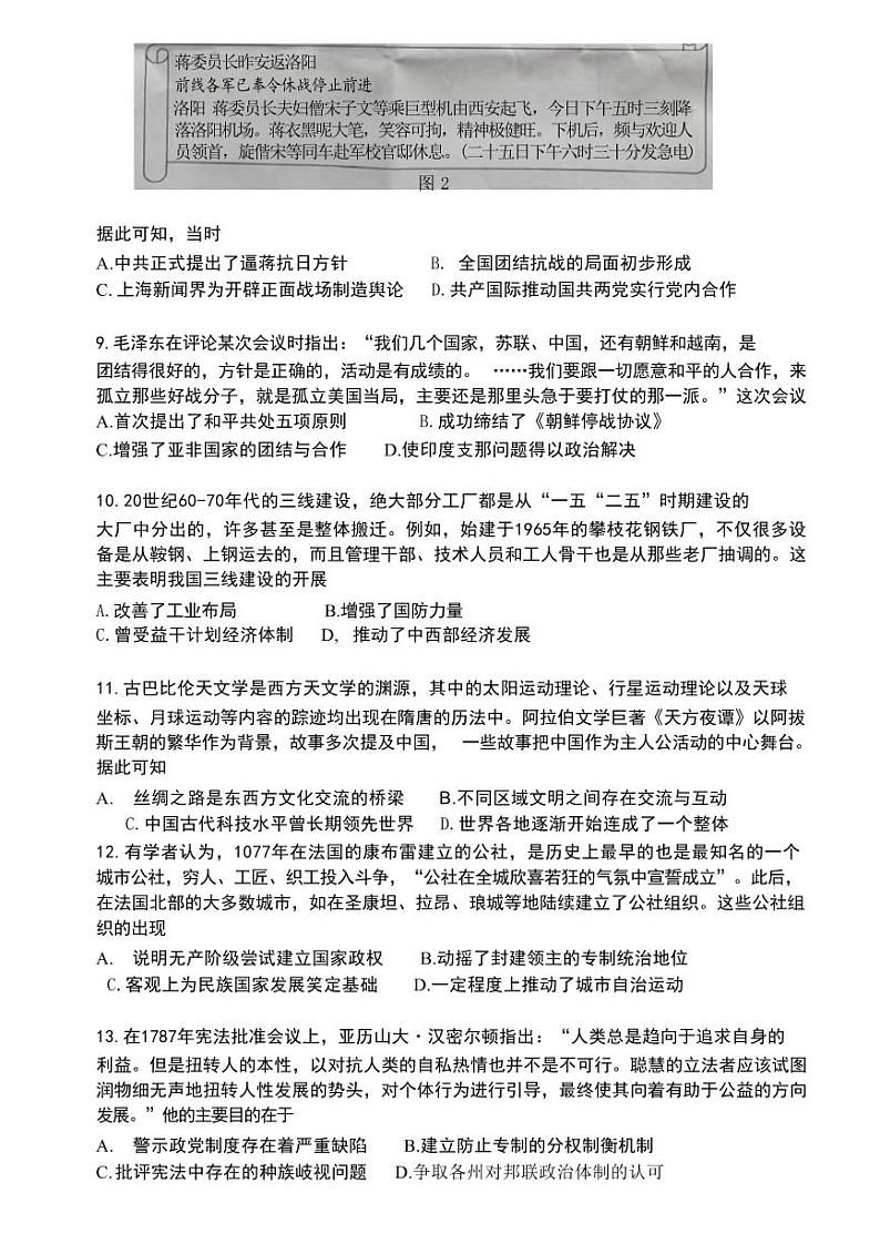
2024届湖南省永州市高三一模历史试题含答案: 这是一份2024届湖南省永州市高三一模历史试题含答案,共13页。试卷主要包含了本试卷分选择题和非选择题两部分,考试结束时,只交答题卡,梁启超《古议院考》称等内容,欢迎下载使用。

