资料中包含下列文件,点击文件名可预览资料内容
还剩3页未读,
继续阅读
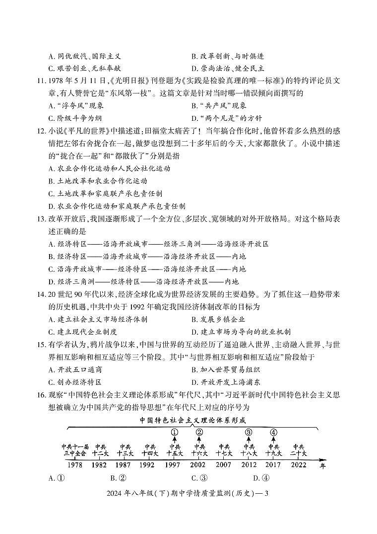
湖南省邵阳市新邵县2023-2024学年八年级下学期4月期中历史试题
展开
这是一份湖南省邵阳市新邵县2023-2024学年八年级下学期4月期中历史试题,文件包含八年级历史pdf、八年级历史答案pdf等2份试卷配套教学资源,其中试卷共7页, 欢迎下载使用。
相关试卷
湖南省邵阳市新邵县2023-2024学年七年级下学期4月期中历史试题:
这是一份湖南省邵阳市新邵县2023-2024学年七年级下学期4月期中历史试题,文件包含七年级历史pdf、七年级历史答案pdf等2份试卷配套教学资源,其中试卷共7页, 欢迎下载使用。
湖南省邵阳市新邵县2023-2024学年八年级下学期4月期中历史试题:
这是一份湖南省邵阳市新邵县2023-2024学年八年级下学期4月期中历史试题,共6页。
湖南省邵阳市新邵县2023-2024学年七年级下学期期中历史试题:
这是一份湖南省邵阳市新邵县2023-2024学年七年级下学期期中历史试题,共6页。

