所属成套资源:2024年高考数学二轮复习通用版(学生版+教师版)
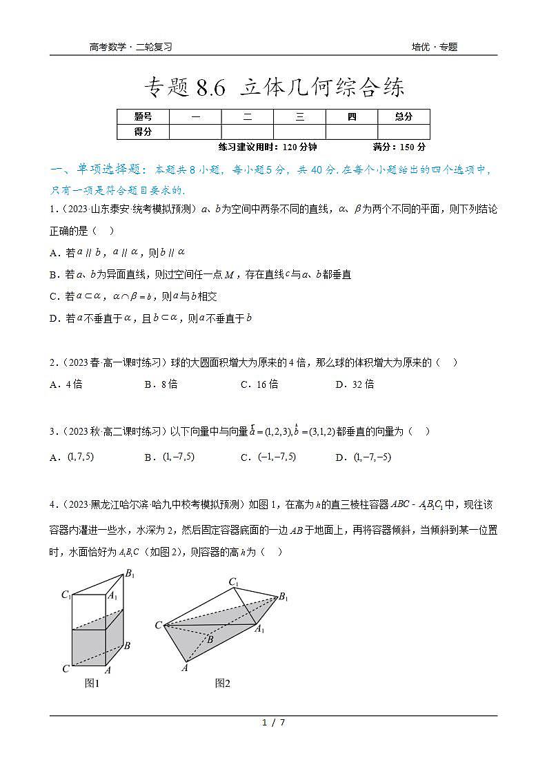
2024年通用版高考数学二轮复习专题8.6 立体几何综合练(学生版)
展开这是一份2024年通用版高考数学二轮复习专题8.6 立体几何综合练(学生版),共1页。
相关试卷
这是一份2024年通用版高考数学二轮复习专题8.6 立体几何综合练(教师版),共1页。
这是一份2024年通用版高考数学二轮复习专题7.6 数列综合练(学生版),共1页。
这是一份2024年通用版高考数学二轮复习专题6.4 平面向量,复数综合练(学生版),共1页。

