- 2024年上海市浦东新区初三二模化学试卷和答案. 试卷 6 次下载
- 2024年上海市虹口区初三二模化学试卷和答案 试卷 6 次下载
- 2024年上海市长宁区初三二模化学试卷和答案 试卷 6 次下载
- 2024年上海市静安区初三二模化学试卷和答案 试卷 5 次下载
- 2024年上海市黄埔区初三二模化学试卷和答案 试卷 6 次下载
2024年上海市金山区初三二模化学试卷和答案
展开相对原子质量:H-1C-12O-16
化学部分
五、选择题(共 20 分)
请将正确选项的代号用 2B 铅笔填涂在答题纸的相应位置上,更改答案时,用橡皮檫去,重新填涂。
第 21-34 题,每题均只有 1 个正确选项。
21.属于化学变化的是
A.汽油挥发B.海水晒盐C.碳酸受热分解D.矿石粉碎 22.空气中含量最多的气体是
A.N2B.O2C.CO2D.He
有关水的说法正确的是
水是一种常见的溶质B.水可以用胆矾来检验
C.水是由氢元素、氧元素组成D.水是由氢、氧原子构成的
铁酸镍(NiFe2O4)可作为催化剂将 CO2 转化为 O2,已知 NiFe2O4 中 Fe 为+3 价,则 Ni 元素的化合价为
A.+1B.+2C.+3D.+4
胃液中过多的盐酸可用止酸剂中的氢氧化镁缓解,发生的化学反应属于
取少量生石灰,加入适量的水形成的溶液,其 pH 可能为
A.4B.6C.7D.11
俗名通常体现了物质的组成、性质或用途。下列对物质俗名的理解正确的是
A.食盐:NaCl 可用作食品调味剂B.水银:汞(Hg)是液态的银(Ag) C.火碱:NaOH 具有可燃性D.纯碱:纯净的碱
下列化学方程式△书写正确的是
A.CO + CuO = Cu + CO2 ↑B.CaCO3 + 2HCl = CaCl2 + H2O + CO2 ↑ C.Cu + 2AgCl = CuCl2 + 2AgD.Fe2O3 + 3H2SO4 = F2(SO4)3 + 3H2O
下列物质的用途只利用其物理性质的是
A.CO2 用于灭火B.稀有气体用作电光源C.熟石灰改良酸性土壤 D.氢气冶炼金属
“赠人玫瑰,手留余香”,玫瑰中大马酮(化学式为 C13H18O)是其香味的来源。下列有关大马酮的说法,正确的是
一个分子含有 9 个 H2B.碳、氢元素的质量比为 13:18
A.化合反应
26.属于复合肥料的是
B.分解反应
C.置换反应
D.复分解反应
A.NH4NO3
B.Ca(NO3)2
C.(NH4)3PO4
D.K2SO4
C.该分子中氢元素的质量分数最大D.该物质的摩尔质量是 190g/ml
据 Science 杂志报道,科学家合成了一种环状碳分子——C18,这种分子具有广泛的应用前景。下列有关说法正确的是
A.C18 属于有机物B.C18 和金刚石是同素异形体
C.C18 完全燃烧后的产物是 COD.C18 和金刚石的化学性质完全不同 33.实验现象描述正确的是
A.木炭和氧化铜在高温的条件下反应,黑色固体变红色 B.硫粉在空气中燃烧,观察到明亮的蓝紫色火焰
C.氢氧化钠溶液中滴入足量的稀硫酸,溶液由红色变无色 D.打开浓盐酸的试剂瓶,瓶口会出现白烟
实验操作能达到目的的是
第 35~37 题,每题有一个或两个正确选项。
下列物质中,氧元素仅以游离态存在的是
A.空气B.水C.液氮D.氧气
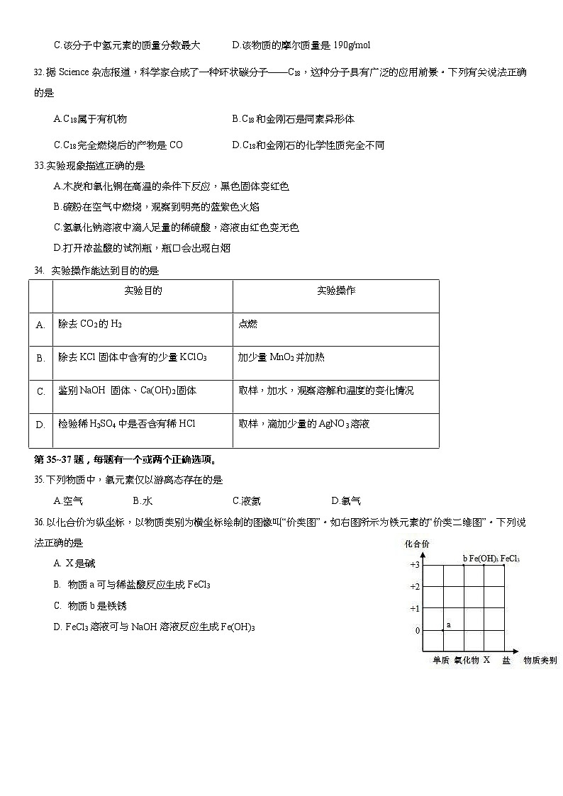
以化合价为纵坐标,以物质类别为横坐标绘制的图像叫“价类图”。如右图所示为铁元素的“价类二维图”。下列说法正确的是
X 是碱
物质 a 可与稀盐酸反应生成 FeCl3
物质 b 是铁锈
FeCl3 溶液可与 NaOH 溶液反应生成 Fe(OH)3
实验目的
实验操作
A.
除去 CO2 的 H2
点燃
B.
除去 KCl 固体中含有的少量 KClO3
加少量 MnO2 并加热
C.
鉴别 NaOH 固体、Ca(OH)2 固体
取样,加水,观察溶解和温度的变化情况
D.
检验稀 H2SO4 中是否含有稀 HCl
取样,滴加少量的 AgNO3 溶液
如下图表示甲、乙、丙三类物质的相互关系,甲包含全部乙、部分丙及其他物质,下表中符合图示关系的是
选项
甲
乙
丙
A.
氧化物
酸性氧化物
碱性氧化物
B.
含金属元素的盐
钾盐
硫酸盐
C.
含氢元素的化合物
碱
盐
D.
纯净物
单质
化合物
六、简答题(共 30 分,第 38 题 7 分,第 39 题 8 分,第 40 题 9 分,第 41 题 6 分)请根据要求在答题纸的相应位置作答
“碳中和”是推进中国现代化的必经之路,需减少排放并吸收剩余碳,共筑绿色未来。
下图是 2015 年和展望 2030、2050 年的能源结构图,比较三张能源结构图,其中化石能源占比日益减少的是煤炭、。
科学家发现海底蕴藏着大量可燃冰,富含甲烷水合物,为能源新希望。可燃冰分解可产生甲烷,甲烷在空气中充分燃烧的化学方程式是。
“碳中和”推进直接影响烧制生石灰行业,该产业直接排放 CO2 且能耗大,其中生石灰中的金属元素是
(填元素名称)。
清华大学团队成功研发纳米纤维催化剂,可将 CO2 高效转化为液体燃料甲醇(CH3OH),实现环保能源转化新突破,其微观示意图如下图所示(图中的微粒恰好完全反应)。
甲醇(CH3OH)是由种元素组成,每摩尔甲醇中含有个碳原子。该反应中,每摩尔乙物质参加反应,可生成克丁物质。
下列做法不能实现“碳中和”的是(填字母)。
工业废气高空排放B.发展公共交通事业,提倡绿色出行C.退耕还林,大力植树造林 39.水,是地球上最宝贵的资源之一,也是一切生命的起源点。
净化水可使用分子筛,其表面疏松多孔,结构与活性炭类似,具有作用。
航天员呼吸所需的 O2 来自水的电解,其反应的化学方程式是。
理论上,通过测量外星球矿样中氢元素的质量,可推算出水含量。若 1kg 某矿样含氢的质量为 0.08g,则
该矿样中含水的质量 m(H2O)=g。
氯化钠、硝酸钾在水中的溶解度曲线和溶解度数据表如图所示。
温度/℃
溶解度/g/100g 水
氯化钠
硝酸钾
0
35.7
13.3
20
36.0
31.6
40
36.6
63.9
60
37.3
110
80
38.4
169
溶解度/g/100g 水
170
160
150
140
130
120
110
100
90
80
70
60
50
40
30
20
10
①0 图10中2P0点t 3的0 含40义5是0 60 70 80 温度/℃。
②硝酸钾溶液中有少量氯化钠,提纯硝酸钾的方法是加热浓缩、。
③某同学按下图所示步骤进行实验。
烧杯 C 中的溶液质量是克。
烧杯 D 中的溶液是硝酸钾的(填“饱和”或“不饱和”)溶液。
烧杯 E 所得溶液的溶质质量分数为。
某便携式制氧机中有一包白色固体和一包黑色粉末,其中白色固体是过碳酸钠(Na2CO3·3H2O2),遇水后可得
到碱性溶液和过氧化氢溶液。水水
白色固体
白色固体黑色粉末
a
b
【探究活动一】
如图,分别取等质量的白色固体和等体积的水加入 a、b两支试管,再向试管 b 中加入黑色粉末。观察到试管 a 仅有少量气泡,试管 b 有大量气泡。黑色粉末可能是 (填编号)。
A.Fe(OH)3B.CuSO4·5H2OC.BaSO4D.MnO2
【探究活动二】制氧机部分说明见下表。
正常人每分钟需要约 1-2L 的氧气,若突发缺氧性疾病,在呼叫救护的同时进行吸氧,应选择的最佳配方
白色固体
黑色粉末
平均供氧量(升/分钟)
供氧时间(分钟)
配方一
1 袋
1 袋
≥0.32
≥15
配方二
1.5 袋
1 袋
≥1
≥15
配方三
2 袋
1 袋
≥0.5
≥25
是。
按配方一在水中反应 6 小时后,无明显气泡产生。取反应后混合物进行下列实验:将反应后混合物过滤,得到滤液和黑色滤渣。
根据质量守恒定律,上述反应后滤液中溶质的成分可能为:
①只含 NaOH②只含 Na2CO3③NaOH 和 Na2CO3 的混合物……
【资料查阅】部分溶液滴入石蕊试液后的颜色。
序号
操作和现象
实验结论
实验 1
取一份滤液,用洁净的铂丝蘸取后,在火焰上灼烧,火焰呈色。
溶液中含有钠元素
实验 2
取一份滤液,滴加过量稀盐酸,产生能使澄清石灰水变浑浊的气体
溶液中含(填原子团符号)
实验 3
取一份滤液,滴加试剂,溶液呈红色
溶液呈碱性
甲、乙同学先针对前三种可能性,分别设计下列实验进行验证。
ab
实验 2 中滴加过量稀盐酸时一定发生反应的化学方程式是;产生的气体通入装有澄清石灰水的右图装置,气体应从(填“a”或“b”)导管通入。
在实验 3 中的红色溶液中继续加入溶液,观察到的现象,则滤液中只含有 Na2CO3。 41.对金属材料的研究,在人类发展的历史长河中起着非常重要的作用。某研究小组对合成铜银元素新型复合材料的剩余溶液进行探究。已知该剩余溶液是含 Cu(NO3)2、AgNO3、X(NO3)2 的硝酸盐混合溶液,流程如下(X 表示一种金属元素):
试液
HCl
H2SO4
NH4Cl
BaCl2
Ba(NO3)2
Na2SO4
CaCl2
Ca(NO3)2
NaOH
Ba(OH)2
Na2CO3
颜色
红色
紫色
蓝色
(已知:铁元素的溶液均为有色溶液)
滤液 A
过量X过滤
无色滤液B
滤渣乙
一定量AgNO3 溶液过滤
滤液 D滤渣丁
硝酸盐
混合溶液
过量铁
过滤
滤渣甲
过量稀 HCl过滤
气体 M滤液 C
滤渣丙
根据实验探究流程,回答下列问题:
写出加入过量铁时发生反应的化学方程式:(书写一个即可)。
气体 M 的化学式为。
比较金属 Fe、Cu、Ag、X 的活动性,金属活动性最强的是。
滤液 D 中所含溶质的成分中一定含(填选项)。
A.Cu(NO3)2B.AgNO3C.X(NO3)2D.Fe(NO3)2
将上述滤渣洗涤烘干后,可能得到纯净物的是滤渣(填“甲”、“乙”、“丙”或“丁”)。若想通过其他滤渣得到更多的该纯净物,请写出具体的实验步骤。
五、选择题(共 20 分)
化学部分 参考答案
21-34 每题 1 分;35-37 每题 2 分,选对 1 个得 1 分,多选或错选不给分。
六、简答题(共 30 分,第 38 题 7 分,第 39 题 8 分,第 40 题 9 分,第 41 题 6 分,每空均 1 分)
题号
21
22
23
24
25
26
27
28
29
30
答案
C
A
C
B
D
C
D
A
B
B
题号
31
32
33
34
35
36
37
答案
D
B
A
C
D
AD
C
(1)石油(2)CH4+2O2
点_燃CO2+2H2O(3)钙
三或 36.02×102318
(5)A
(1)吸附(2)2H2O钠和硝酸钾的溶解度相等
通_电2H2↑+O2↑(3)0.72(4)① t℃时,氯化
② 降温结晶③65.8不饱和
(1)D(2)配方二
1 或 25%
4
(3) 黄CO3酚酞Na2CO3 + 2HCl = 2NaCl + H2O + CO2 ↑
a足量或过量的 BaCl2 或 Ba(NO3)2 或 CaCl2 或 Ca(NO3)2
白色沉淀,溶液呈无色
41.(1)Fe + 2AgNO3 = Fe(NO3)2 + 2Ag 或 Fe + Cu(NO3)2 = Fe(NO3)2 + Cu
(2)H2(3) X(4)C
(5)丁取滤渣甲或滤渣乙或滤渣丙,加入足量或过量的硝酸银溶液,过滤,取滤渣洗涤并烘干。
2024年上海市黄埔区初三二模化学试卷和答案: 这是一份2024年上海市黄埔区初三二模化学试卷和答案,共6页。试卷主要包含了选择题等内容,欢迎下载使用。
2024年上海市静安区初三二模化学试卷和答案: 这是一份2024年上海市静安区初三二模化学试卷和答案,共5页。试卷主要包含了选择题,简答题,填空题等内容,欢迎下载使用。
2024上海市金山区初三二模化学试卷附答案: 这是一份2024上海市金山区初三二模化学试卷附答案,共5页。

