


河北省承德市2023-2024学年高二下学期4月期中考试生物试题(无答案)
展开考生注意:
1.本试卷分选择题和非选择题两部分。满分100分,考试时间75分钟。
2.答题前,考生务必用直径0.5毫米黑色墨水签字笔将密封线内项目填写清楚。
3.考生作答时,请将答案答在答题卡上。选择题每小题选出答案后,用2B铅笔把答题卡上对应题目的答案标号涂黑;非选择题请用直径0.5毫米黑色墨水签字笔在答题卡上各题的答题区域内作答,超出答题区域书写的答案无效,在试题卷、草稿纸上作答无效。
4.本卷命题范围:人教版选择性必修3第1章第2节~第2章。
一、选择题:本题共13小题,每小题2分,共26分。每小题只有一个选项符合题目要求。
1.无菌技术应围绕着如何避免杂菌的污染展开,主要包括消毒和灭菌。下列关于无菌操作的叙述,正确的是
A.无菌技术可以有效避免操作者自身被微生物感染
B.用紫外线照射可以消除物体内部的全部微生物
C.配制好选择培养基后将其分装到培养皿中,再进行湿热灭菌
D.用巴氏消毒法处理食品后会将所有的细菌或芽孢杀死
2.如图为实验室培养和纯化酵母菌过程中的部分操作步骤。下列叙述错误的是
A.①倒平板时,培养皿倒入培养基待其冷却凝固后倒放于超净实验台上
B.②步骤接种环经灼烧灭菌冷却后蘸取菌液
C.③步骤应多个方向划线,使接种物逐渐稀释
D.④步骤若从1开始划线,则该区域单菌落最多
3.某同学用下表所示的培养基培养纤维素分解菌。下列叙述错误的是(青霉素会抑制细菌生长)
A.根据物理性质,该培养基属于液体培养基
B.该培养基可用来筛选抗青霉素的微生物
C.该培养基不能用于病毒的培养
D.该培养基用于培养纤维素分解菌,应除去(CH2O),添加纤维素
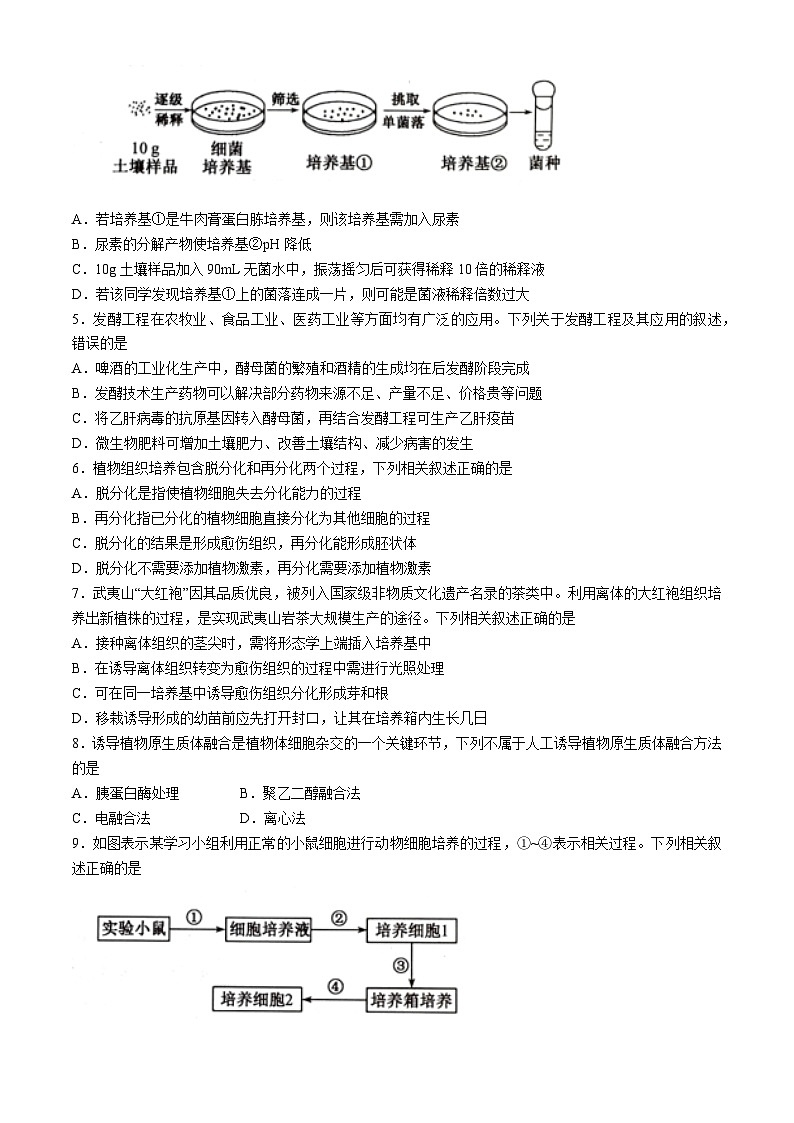
4.尿素是一种高浓度氮肥,施入土壤后,由土壤中能产生脲酶的细菌分解后被植物吸收利用。如图是某同学从土壤中筛选产脲酶细菌的过程。下列叙述正确的是
A.若培养基①是牛肉膏蛋白胨培养基,则该培养基需加入尿素
B.尿素的分解产物使培养基②pH降低
C.10g土壤样品加入90mL无菌水中,振荡摇匀后可获得稀释10倍的稀释液
D.若该同学发现培养基①上的菌落连成一片,则可能是菌液稀释倍数过大
5.发酵工程在农牧业、食品工业、医药工业等方面均有广泛的应用。下列关于发酵工程及其应用的叙述,错误的是
A.啤酒的工业化生产中,酵母菌的繁殖和酒精的生成均在后发酵阶段完成
B.发酵技术生产药物可以解决部分药物来源不足、产量不足、价格贵等问题
C.将乙肝病毒的抗原基因转入酵母菌,再结合发酵工程可生产乙肝疫苗
D.微生物肥料可增加土壤肥力、改善土壤结构、减少病害的发生
6.植物组织培养包含脱分化和再分化两个过程,下列相关叙述正确的是
A.脱分化是指使植物细胞失去分化能力的过程
B.再分化指已分化的植物细胞直接分化为其他细胞的过程
C.脱分化的结果是形成愈伤组织,再分化能形成胚状体
D.脱分化不需要添加植物激素,再分化需要添加植物激素
7.武夷山“大红袍”因其品质优良,被列入国家级非物质文化遗产名录的茶类中。利用离体的大红袍组织培养出新植株的过程,是实现武夷山岩茶大规模生产的途径。下列相关叙述正确的是
A.接种离体组织的茎尖时,需将形态学上端插入培养基中
B.在诱导离体组织转变为愈伤组织的过程中需进行光照处理
C.可在同一培养基中诱导愈伤组织分化形成芽和根
D.移栽诱导形成的幼苗前应先打开封口,让其在培养箱内生长几日
8.诱导植物原生质体融合是植物体细胞杂交的一个关键环节,下列不属于人工诱导植物原生质体融合方法的是
A.胰蛋白酶处理B.聚乙二醇融合法
C.电融合法D.离心法
9.如图表示某学习小组利用正常的小鼠细胞进行动物细胞培养的过程,①~④表示相关过程。下列相关叙述正确的是
A.过程①可以使用机械法或酶解法改变细胞的通透性
B.过程②为原代培养,培养细胞1一般会发生接触抑制现象
C.培养细胞2需要贴附于基质表面生长,直接用离心法进行收集
D.进行动物细胞培养的过程中,不会发生基因的选择性表达
10.将正常的造血干细胞移植到病人体内,恢复病人的造血和免疫功能,已成为治疗白血病及一些恶性肿瘤放疗或化疗后引起的造血系统、免疫系统功能障碍等疾病的一种重要手段。下列关于干细胞的叙述,错误的是
A.成体干细胞具有组织特异性,不能发育成完整个体
B.诱导多能干细胞是病人体内自然产生的一类治疗性干细胞
C.胚胎干细胞存在于早期胚胎中,可以在体外分化成心肌细胞等
D.白血病的治疗主要利用造血干细胞,其主要存在于成体的骨髓、外周血和脐带血中
11.动物细胞融合是使两个或多个动物细胞结合形成一个细胞的技术。下列关于动物细胞融合的叙述,错误的是
A.单克隆抗体制备的过程中需要进行动物细胞融合
B.动物细胞融合的原理与植物组织培养的原理不同
C.若将两种细胞放置于培养基中进行两两细胞融合,共有3种融合类型
D.两个单倍体细胞融合后,形成的细胞中含有2个染色体组
12.检测发现细胞的CLDN6蛋白能够促进肿瘤发生,可以作为单克隆抗体的作用靶点。让该单克隆抗体与抗癌药物DM1结合构建抗体—药物偶联物(CLDN6-DM1)可以用于治疗癌症。为验证其作用效果,科研人员分别用不同浓度的游离DM1、CLDN6-DM1和lgG-DM1(无关抗体-DM1)处理高表达CLDN6的细100胞,检测细胞活力,结果如图。下列相关叙述正确的是
A.该单克隆抗体只能够特异性识别CLDN6蛋白
B.该实验自变量是药物浓度,因变量是高表达CLDN6细胞的细胞活力
C.CLDN6-DM1在浓度为102μM时可以彻底消灭能表达CLDN6的细胞
D.单克隆抗体与药物结合加速了能表达CLDN6细胞的细胞活力的降低
13.下表表示高等动、植物亲代个体产生新个体的3种不同途径。下列相关叙述正确的是
A.表中获得新个体最简单的途径是乙途径
B.相比于甲途径,乙、丙途径可快速繁殖优良品种
C.丙途径中早期胚胎→新个体的流程需要进行早期胚胎发育
D.若从乙途径获得的新个体中取一小块组织进行体外培养,需先用盐酸解离
二、选择题:本题共5小题,每小题3分,共15分。在每小题给出的四个选项中,有两个或两个以上是符合题目要求的,全部选对得3分,选对但选不全得1分,有选错得0分。
14.某同学经过分离纯化获得了一种微生物,用I、Ⅱ、Ⅲ三种培养基来培养该微生物。通过观察该微生物的菌落形态和生长繁殖情况,来确定其生物类型。下列相关叙述错误的是(根瘤菌是共生固氮菌,只有共生才能固氮)
注:“+”表示加入该物质,“-”表示不加入该物质。
A.若该微生物为根瘤菌,则其在I和Ⅲ中均能正常生长
B.若该微生物为根瘤菌,则其在Ⅲ中的固氮量与菌落比在I中多且大
C.若该微生物为硝化细菌,则其在Ⅱ和Ⅲ中能正常生长,不能在工中生长
D.若该微生物为酵母菌,则其在I、Ⅱ和Ⅲ中均能正常生长
15.马铃薯是一年生草本植物,开花后20天左右块茎增长速度最快。研究人员发现马铃薯脱毒苗的成苗率和脱毒率与外植体的大小有关,结果如图所示。下列关于植物繁殖及培育的叙述,错误的是
A.植物的快速繁殖技术可以保持优良品种的遗传特性
B.选择马铃薯植株茎尖的原因是茎尖病毒极少或无病毒
C.茎尖大小为0.60mm进行脱毒苗培育较合适
D.不能通过单倍体育种获得马铃薯的新植株
16.味精的主要成分是谷氨酸钠,一般通过谷氨酸棒状杆菌发酵生产。谷氨酸棒状杆菌是一种好氧菌,发酵过程中所用的谷氨酸棒状杆菌菌种大都从自然界筛选获得。如图是以小麦为原料发酵生产味精的工艺流程图。下列相关叙述正确的是
A.谷氨酸棒状杆菌无法直接利用淀粉中的能量
B.发酵结束后可用过滤和沉淀的方法获得味精
C.在酸性条件下容易形成谷氨酰胺和N-乙酰谷氨酰胺
D.诱变育种或基因工程育种可对自然界筛选的菌种进行定向改造
17.研究人员以白菜(2n=20)和甘蓝(2n=18)为材料进行植物体细胞杂交得到杂种植物,并对两种亲本和某个融合植株(待检测植株)进行体细胞DNA含量的检测,结果如图所示。下列相关叙述错误的是
A.未进行细胞分裂的白菜体细胞中DNA相对含量约为60
B.植物体细胞融合成功的标志是杂种细胞生成新的细胞壁
C.待检测植株是由白菜—白菜细胞融合发育而来
D.白菜—甘蓝融合植株体细胞中染色体数应为16条
18.国际上将每年的4月8日定为国际珍稀动物保护日。黑足雪貂是世界十大濒临灭绝动物之一,具有夜行性和穴居的生活习性。科学家使用30多年前冷冻的细胞,首次成功克隆出黑足雪貂。下列关于该克隆过程的叙述,正确的是
A.利用冷冻的细胞克隆出黑足雪貂的过程利用了动物细胞核的全能性
B.在黑足雪貂早期胚胎的形成过程中,囊胚期开始出现细胞的分化
C.卵母细胞去核的实质是去除卵母细胞中的纺锤体—染色体复合物
D.利用动物胚胎分割技术得到的个体基因型相同,表型也完全相同
三、非选择题:本题共5小题,共59分。
19.(13分)酸奶由牛奶经过发酵制成,口味酸甜细滑,营养丰富,深受人们喜爱,同学甲和乙在学习了传统发酵技术的应用后,在家进行了酸奶制作的实践,具体操作如下:
一、同学甲买了酸奶机(相当于恒温培养箱,能够将其内容物加热至42℃并保持恒温),按如下步骤自制酸奶:
第一步:将约1L鲜奶倒进锅里加热至沸腾,将酸奶机的内胆放在开水中煮5min。
第二步:将沸腾后的鲜奶倒入酸奶机的内胆里,然后立即加入约100mL酸奶。
第三步:盖上酸奶机盖子,让内部处于密封状态,打开电源开关。
第四步:8h后打开酸奶机盖子。
二、同学乙的具体操作步骤如下:
第一步:将瓶身、瓶盖、勺子放在锅中加热煮沸10min。
第二步:待瓶子稍冷却后向其中倒入鲜奶并加入一定量的蔗糖,再放入锅中沸水浴约10min。
第三步:待牛奶冷却至不烫手时倒入牛奶量1/5的酸奶作“引子”,用勺子搅拌均匀,拧紧瓶盖。
第四步:将温度调至40℃,继续保温7~8h。
回答下列问题:
(1)从微生物培养角度看,鲜奶相当于培养基,同学甲和乙在鲜奶中加入酸奶相当于________。同学甲和乙在制作酸奶时对鲜奶均采用的消毒方法是___________,而工业生产中制作酸奶时对鲜奶常采用巴氏消毒法,该方法的优点是__________。
(2)同学乙成功制得酸奶而同学甲没有,原因是__________。
(3)同学乙在制作酸奶时,还会在鲜奶中加一定量的蔗糖,其目的是____________,该同学在第三步中拧紧瓶盖的原因是__________。
(4)同学乙想检测自己制得的酸奶中乳酸菌的数量,将其带进实验室进行了如图所示的实验:
同学乙在过程③所用的方法为___________,用该方法统计样本菌落数时,需要同时做A、B、C三个培养皿,目的是____________。实验检测时,各取0.1mL已稀释105倍酸奶分别接种到图示A、B、C培养基上培养,记录的菌落数分别为55、56、57,则每毫升酸奶样品中的乳酸菌数为_____________个。
20.(12分)限量补充培养法可用于营养缺陷型菌株的检测(如下图)。将诱变后的菌株接种在基本培养基上,野生型菌株迅速形成较大菌落,营养缺陷型菌株生长缓慢,不出现菌落或形成微小菌落。基本培养基中补充精氨酸后,营养缺陷型菌株快速生长。回答下列问题:
(1)科研人员用紫外线照射前,对菌液进行了富集培养,富集培养时使用的是___________(填“固体”或“液体”)培养基。
(2)为防止杂菌污染,要对培养基和培养皿等进行灭菌,调pH应在灭菌_________(填“前”或“后”)。甲平板中用到的接种方法是__________,接种工具在接种前需要进行_________灭菌。接种后需将培养皿呈________状态放置,这样做的目的是_________。
(3)图中菌落①表示野生型菌株形成的菌落,将图乙中的菌落①与图甲中的对比,可以得出的结论是_________。科研人员推测菌落②是精氨酸营养缺陷型菌株,理由是_________。
21.(11分)草莓芳香多汁,营养丰富,素有“水果皇后”的美称。某科研团队用含有不同植物生长调节剂配比的培养基诱导草莓茎尖形成不定芽,研究结果如下表(诱导率=出不定芽的外植体数/接种的外植体数×100%)。回答下列问题:
(1)草莓茎尖形成不定芽利用了植物细胞具有____________的原理,在进行实验前,需要对茎尖进行消毒处理,其具体过程为将冲洗后的外植体先用___________,然后立即用无菌水清洗2~3次,再用____________,立即用无菌水清洗2~3次。
(2)在诱导草莓茎尖形成不定芽的过程中,应选择的植物生长调节剂是______________,且对不定芽诱导率的影响是___________。推测6-BA属于_________(填植物激素)类植物生长调节剂。
(3)若要根据上述实验过程设计实验探究6-BA与NAA两种植物生长调节剂配比对诱导草莓茎尖形成不定根的影响,其实验思路为:___________。
22.(11分)新冠病毒表面刺突蛋白上的受体结合结构域(RBD)能够与人细胞表面受体ACE2结合,介导病毒入侵宿主细胞。科研团队以RBD为靶位点,开发抗新冠病毒的单抗药物,获得了206种抗RBD单克隆抗体。回答下列问题,
(1)为获得抗RBD单克隆抗体,科研人员将从新冠患者血液内提取到的RBD片段多次注射到小鼠体内,其目的是_______________,然后与____________细胞进行融合,该细胞的特点是_____________。
(2)为获得杂交瘤细胞,需要将融合后的细胞放置在______________(填“鉴别培养基”或“选择培养基”)上培养。将杂交瘤细胞进行体外培养时,通常需要加入血清,其作用是_____________。
(3)科研人员用SPR(如图1)检测分子间的结合能力,以检测单克隆抗体的中和作用(中和作用指抗体与病毒结合,并阻止病毒吸附、感染细胞的效应)。实验过程如下:
对照组:将纯化的新冠病毒RBD固定于传感器芯片,在缓冲液中加入纯化的ACE2,流过传感器,通过接收器检测ACE2与RBD的相对结合量;
实验组:将纯化的新冠病毒RBD固定于传感器芯片,在缓冲液中加入待测的____________,待结合稳定后在缓冲液中加入纯化的ACE2,流过传感器,通过接收器检测ACE2与RBD的相对结合量。实验结果如图2所示:
①实验组中应加入待测的____________,分析图2可知___________的作用效果最佳。
②最终科研人员选用了中和作用最强的单抗,并与另一种单抗进行了联合使用,为确保联合使用发挥更强的效果,两种单抗识别RBD的具体位点应____________(填“相同”或“不同”)。
23.(12分)某科研团队用猪胎儿成纤维细胞构建重构胚,如图为部分实验过程。构建的克隆胚胎在激活后
分别采用0、20、40、60、80、100nM的曲古抑菌素A(TSA)处理12h,结果如表所示。回答下列问题:
(1)图中细胞a是______________,过程②通常采用_____________法去除细胞核。成纤维细胞作为核供体比胚胎细胞核移植技术困难,原因是_____________。
(2)融合后的细胞在发育成囊胚期的过程中需要依次经历____________(填时期),囊胚期的_______将来会发育为胎儿的各种组织。
(3)TSA在胚胎发育过程中的作用是______________,推测当TSA浓度为________时促进胚胎发育效果较好,原因是_______________。成分
NaNO3
K2HPO4
KCl
MgSO4·7H2O
FeSO4
(CH2O)
H2O
青霉素
含量
3g
1g
0.5g
0.5g
0.01g
30g
1L
0.1万单位
生物
途径
主要流程
动、植物
甲
亲代个体→受精卵→新个体
植物
乙
亲代个体→体细胞→试管苗→新个体
动物
丙
亲代个体→核移植细胞→早期胚胎→新个体
粉状硫10g
K2HPO44g
FeSO40.5g
蔗糖10g
(NH4)2SO40.4g
H2O100mL
MgSO49.25g
CaCl20.5g
Ⅰ
+
+
+
+
-
+
+
+
Ⅱ
+
+
+
-
+
+
+
+
Ⅲ
+
+
+
+
+
+
+
+
组别
处理及结果
1
2
3
4
5
6
7
8
9
10
6-BA(mg·L-1)
1
NAA(mg·L-1)
0.05
0.1
0.2
0.3
0.5
-
-
-
-
-
2,4-D(mg·L-1)
-
-
-
-
-
0.05
0.1
0.2
0.3
0.5
不定芽诱导率(%)
68
75
77
69
59
81
92
83
70
61
TSA浓度(nM)
卵裂胚胎数(%)
囊胚数(%)
0
69
15
20
100
29
40
103
43
60
105
26
80
106
30
100
104
34
河北省承德市2023-2024学年高二下学期3月阶段性测试联考生物试卷(原卷版+解析版): 这是一份河北省承德市2023-2024学年高二下学期3月阶段性测试联考生物试卷(原卷版+解析版),文件包含精品解析河北省承德市2023-2024学年高二下学期3月阶段性测试联考生物试卷原卷版docx、精品解析河北省承德市2023-2024学年高二下学期3月阶段性测试联考生物试卷解析版docx等2份试卷配套教学资源,其中试卷共33页, 欢迎下载使用。
河北省承德市2023-2024学年高二下学期3月阶段性测试联考生物试卷: 这是一份河北省承德市2023-2024学年高二下学期3月阶段性测试联考生物试卷,共12页。
河北省承德市重点高中联谊校2023-2024学年高二上学期12月联考生物试题(Word版附解析): 这是一份河北省承德市重点高中联谊校2023-2024学年高二上学期12月联考生物试题(Word版附解析),共34页。试卷主要包含了选择题的作答,非选择题的作答等内容,欢迎下载使用。