


还剩6页未读,
继续阅读
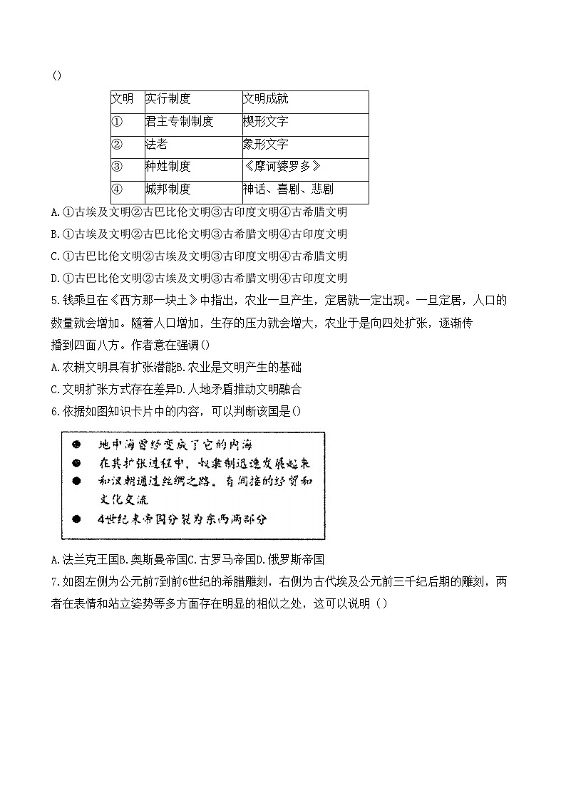
福建省福州外国语学校2023-2024学年高一下学期期中考试历史卷
展开
这是一份福建省福州外国语学校2023-2024学年高一下学期期中考试历史卷,共9页。试卷主要包含了考试结束,考生请将答题卡交回等内容,欢迎下载使用。
相关试卷
福建省福州外国语学校2023-2024学年高一下学期4月期中历史试题(Word版附答案):
这是一份福建省福州外国语学校2023-2024学年高一下学期4月期中历史试题(Word版附答案),文件包含福建省福州外国语学校2023-2024学年高一下学期期中历史试题原卷版docx、福建省福州外国语学校2023-2024学年高一下学期期中历史试题解析版docx等2份试卷配套教学资源,其中试卷共26页, 欢迎下载使用。
福建省福州外国语学校2023-2024学年高一下学期期中历史试题(原卷版+解析版):
这是一份福建省福州外国语学校2023-2024学年高一下学期期中历史试题(原卷版+解析版),文件包含福建省福州外国语学校2023-2024学年高一下学期期中历史试题原卷版docx、福建省福州外国语学校2023-2024学年高一下学期期中历史试题解析版docx等2份试卷配套教学资源,其中试卷共26页, 欢迎下载使用。
福建省福州外国语学校2023-2024学年高一下学期期中考试历史试卷(Word版附答案):
这是一份福建省福州外国语学校2023-2024学年高一下学期期中考试历史试卷(Word版附答案),共9页。试卷主要包含了考试结束,考生请将答题卡交回等内容,欢迎下载使用。