





2024年云南省玉溪市中考一模生物试题(原卷版+解析版)
展开
这是一份2024年云南省玉溪市中考一模生物试题(原卷版+解析版),文件包含2024年云南省玉溪市中考一模生物试题原卷版docx、2024年云南省玉溪市中考一模生物试题解析版docx等2份试卷配套教学资源,其中试卷共36页, 欢迎下载使用。
(全卷两个大题,共36个小题,共8页;满分90分,考试用时75分钟)
注意事项:
1.本卷为试题卷,考生必须在答题卡上解题作答,答案书写在答题卡相应位置上,在试题卷、草稿纸上作答无效。
2.考试结束后,请将试题卷和答题卡一并交回。
第Ⅰ卷(选择题,共60分)
一、选择题(本大题共30小题,每小题2分,共60分。在每小题给出的四个选项中,只有一项是符合题目要求的)
1. 中华古诗词中蕴含着许多生物学知识。下列诗句中没有描述生命现象的是( )
A. 黄河之水天上来,奔流到海不复回
B. 蜂蝶纷纷过墙去,却疑春色在邻家
C. 春色满园关不住,一枝红杏出墙来
D. 无边落木萧萧下,不尽长江滚滚来
【答案】A
【解析】
【分析】生物的共同特征有:①生物的生活需要营养;②生物能进行呼吸;③生物能排出身体内产生的废物;④生物能对外界刺激作出反应;⑤生物能生长和繁殖;⑥生物都有遗传和变异的特性;⑦除病毒以外,生物都是由细胞构成的。
【详解】A.黄河之水天上来,奔流到海不复回,这句诗描述的是黄河的水流从上游流向大海,这是一个自然现象,没有描述任何生物的生命活动,A符合题意。
B.蜂蝶纷纷过墙去,却疑春色在邻家,这句诗提到了蜜蜂和蝴蝶这两种昆虫的活动,它们飞过墙去寻找食物,体现了生物需要营养,B不符合题意。
C.春色满园关不住,一枝红杏出墙来,这句诗描绘了植物生长的情景,体现了生物能够生长和繁殖,C不符合题意。
D.无边落木萧萧下,不尽长江滚滚来,这句诗描述了秋天树叶落下的情景,体现了生物能够排出体内产生的废物,D不符合题意。
故选A。
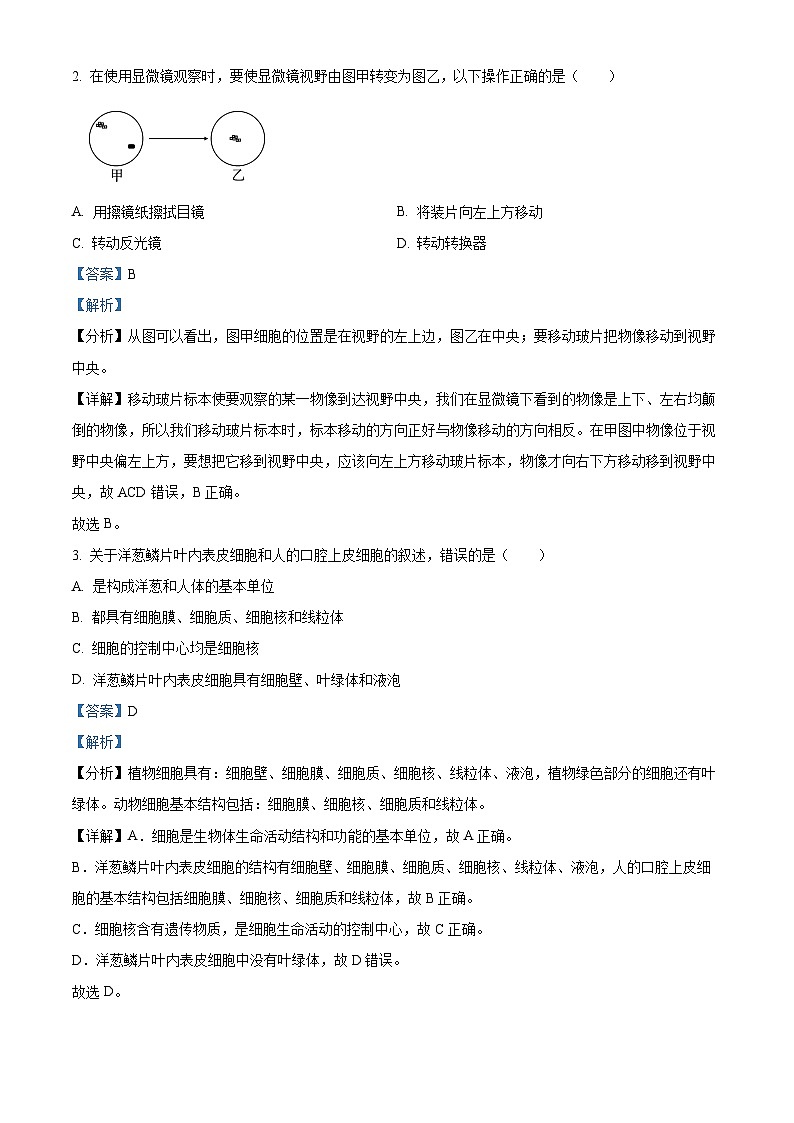
2. 在使用显微镜观察时,要使显微镜视野由图甲转变为图乙,以下操作正确的是( )
A. 用擦镜纸擦拭目镜B. 将装片向左上方移动
C. 转动反光镜D. 转动转换器
【答案】B
【解析】
【分析】从图可以看出,图甲细胞的位置是在视野的左上边,图乙在中央;要移动玻片把物像移动到视野中央。
【详解】移动玻片标本使要观察的某一物像到达视野中央,我们在显微镜下看到的物像是上下、左右均颠倒的物像,所以我们移动玻片标本时,标本移动的方向正好与物像移动的方向相反。在甲图中物像位于视野中央偏左上方,要想把它移到视野中央,应该向左上方移动玻片标本,物像才向右下方移动移到视野中央,故ACD错误,B正确。
故选B。
3. 关于洋葱鳞片叶内表皮细胞和人的口腔上皮细胞的叙述,错误的是( )
A. 是构成洋葱和人体的基本单位
B. 都具有细胞膜、细胞质、细胞核和线粒体
C. 细胞的控制中心均是细胞核
D. 洋葱鳞片叶内表皮细胞具有细胞壁、叶绿体和液泡
【答案】D
【解析】
【分析】植物细胞具有:细胞壁、细胞膜、细胞质、细胞核、线粒体、液泡,植物绿色部分的细胞还有叶绿体。动物细胞基本结构包括:细胞膜、细胞核、细胞质和线粒体。
【详解】A.细胞是生物体生命活动结构和功能的基本单位,故A正确。
B.洋葱鳞片叶内表皮细胞的结构有细胞壁、细胞膜、细胞质、细胞核、线粒体、液泡,人的口腔上皮细胞的基本结构包括细胞膜、细胞核、细胞质和线粒体,故B正确。
C.细胞核含有遗传物质,是细胞生命活动的控制中心,故C正确。
D.洋葱鳞片叶内表皮细胞中没有叶绿体,故D错误。
故选D。
4. 下列各项,与血液属于同一结构层次的是( )
A. 神经元B. 番茄果皮C. 油菜花D. 心脏
【答案】B
【解析】
【分析】生物体的结构层次
①细胞:除病毒外,细胞是生物体结构和功能的基本单位。
②组织:由形态相似、结构和功能相同的一群细胞和细胞间质联合在一起构成。
③器官:不同的组织按照一定的次序结合在一起。
④系统:能够共同完成一种或几种生理功能的多个器官按照一定的次序组合在一起。
⑤个体:由不同的器官或系统协调配合共同完成复杂的生命活动的生物。
【详解】A.神经元是神经细胞,属于细胞层次,A错误。
B.番茄果皮具有保护作用,是保护组织,属于组织层次,B正确。
C.油菜花是生殖器官,属于器官层次,C错误。
D.心脏是血液循环系统中的器官,属于器官层次,D错误。
故选B。
5. 在观察池塘里的植物时,小丽同学观察并记录到一种植物——黑藻。通过查阅资料,小丽认为黑藻不是藻类植物,而是被子植物,她判断的主要依据是( )
A. 有根茎叶的分化B. 能开花结果
C. 有输导组织D. 用种子繁殖
【答案】B
【解析】
【分析】藻类植物的主要特征:有单细胞和多细胞的,结构简单,无根、茎、叶的分化;全身都能从环境中吸收水分和无机盐,细胞中有叶绿体,能进行光合作用。被子植物的种子有果皮包被,被子植物就是常说的绿色开花植物。
【详解】被子植物又叫绿色开花植物,具有根、茎、叶、花、果实和种子六大器官,有发达的输导组织,种子外面有果皮包被,被子植物特有的特征是能形成果实,而藻类植物没有根、茎、叶的分化,无输导组织,靠孢子繁殖,因此判断黑藻属于被子植物的重要依据是有果实,而“有根、茎、叶的分化,有输导组织,用种子繁殖”并不是被子植物特有的,故B正确,ACD错误。
故选B。
6. 图为玉米和菜豆种子形态结构示意图,下列说法错误的是( )
A. 甲乙种子储存营养物质的结构分别是①和d
B. 甲种子有1片子叶,乙种子有2片子叶
C. 甲种子萌发时最先突破种皮的结构是②
D. 乙种子的胚由a、b、c、d组成
【答案】C
【解析】
【分析】图甲中:①胚乳、②子叶、③胚芽、④胚轴、⑤胚根。
图乙中:a胚轴,b胚芽,c胚根,d子叶,e胚。
【详解】A.玉米种子的②子叶1片,营养物质贮存在①胚乳里;菜豆种子的d子叶2片,肥厚,贮存着丰富的营养物质;玉米种子的子叶1片,营养物质贮存在胚乳里,A正确。
B.结合题图可知,甲种子是玉米种子,有1片子叶;乙种子是菜豆的种子,有2片子叶,B正确。
C.玉米种子②胚根生长最快,首先突破种皮向地生长,并发育成根,C错误。
D.胚是种子的主要部分,是幼小的生命体,它能发育成新的植物体。胚由胚轴、胚芽、胚根、子叶四部分组成。结合题图可知,乙种子(菜豆种子)的胚由a胚轴、b胚芽、c胚根、d子叶组成,D正确。
故选C。
7. 叶是植物体进行光合作用的主要器官,下列相关叙述错误的是( )
A. 表皮细胞无色透明,利于透光
B. 叶肉细胞内含叶绿体,能进行光合作用
C. 叶脉中的导管能运输有机物,筛管能运输水和无机盐
D. 保卫细胞能控制气孔的开放和闭合
【答案】C
【解析】
【分析】叶片的结构包括:叶肉、叶脉、表皮三部分。表皮包括上表皮和下表皮,有保护作用,属于保护组织;叶肉属于营养组织,靠近上表皮的叶肉细胞排列比较紧密,含有的叶绿体较多,颜色较深,属于栅栏组织;靠近下表皮的叶肉细胞排列比较疏松,含有的叶绿体较少,颜色较浅,属于海绵组织;叶脉里含有导管和筛管,可以运输水分、无机盐和有机物,具有支持和输导作用,属于输导组织。
【详解】A.表皮细胞中没有叶绿体,因此,表皮透明,故A正确。
B.叶肉属于营养组织,靠近上表皮的叶肉细胞排列比较紧密,含有的叶绿体较多,颜色较深,属于栅栏组织;靠近下表皮的叶肉细胞排列比较疏松,含有的叶绿体较少,颜色较浅,属于海绵组织,都能进行光合作用,故B正确。
C.导管运输水和无机盐,筛管运输有机物,故C错误。
D.保卫细胞吸水时,气孔开放,失水时,气孔闭合,故D正确。
故选C。
8. 科学知识的获得离不开实验与观察。图为探究植物生活方式的相关实验装置,下列叙述错误的是( )
A. 实验一所示装置能通过热水溶解叶绿素
B. 实验二可用来探究光合作用需要二氧化碳
C. 实验三可以观察到植物的蒸腾作用现象
D. 实验四中甲试管石灰水变浑浊,说明种子呼吸产生二氧化碳
【答案】A
【解析】
【分析】(1)光合作用是绿色植物利用光能,在叶绿体内,把二氧化碳和水转化成贮存能量的有机物,并释放出氧气的过程。
(2)呼吸作用是细胞内的有机物在氧的参与下被分解成二氧化碳和水,同时释放出能量的过程。
(3)水分以气体状态通过叶片表皮上的气孔从植物体内散失到植物体外的过程叫做蒸腾作用。
【详解】A.酒精脱色步骤:把叶片放入盛有酒精的小烧杯中,隔水加热,目的是用酒精溶解叶片中的叶绿素,使叶片含有的叶绿素溶解到酒精中至叶片变成黄白色,这样便于观察到淀粉遇碘变蓝的颜色反应。可见,实验一所示装置能通过酒精(不是热水)溶解叶绿素,A错误。
B.实验二中,乙装置中是清水,不能吸收二氧化碳,甲装置中是能够吸收二氧化碳的氢氧化钠溶液,两组形成对照实验,变量是二氧化碳。可见,此装置可以用来验证植物的光合作用需要二氧化碳,B正确。
C.实验三中,左侧枝条保留叶片,右侧枝条摘除叶片,然后分别插入两个相同大小、盛有等量清水的量筒中,在两个量筒中滴加油滴,让油滴铺满水面,用透明塑料袋罩住枝条,用线绳将塑料袋和量筒扎紧,在室温条件下,将装置在有阳光的地方放置几小时,结果罩左侧枝条的塑料袋上布满水珠,而右侧枝条的塑料袋水珠极少。可见,该实验装置可以观察到植物的蒸腾作用现象,C正确。
D.萌发的种子呼吸作用旺盛,被煮熟的种子失去生命力,不能进行呼吸作用。二氧化碳具有使澄清石灰水变浑浊的特性,可用澄清的石灰水来检验二氧化碳气体的存在。可见,实验四中,甲试管石灰水变浑浊,说明种子呼吸产生二氧化碳,D正确。
故选A。
9. 《中国国土绿化状况公报》(2022年)显示我国国土绿化取得显著成效。关于绿色植物的作用,叙述错误的是( )
A. 能合成有机物
B. 加速水土流失
C. 参与自然界的水循环
D. 维持大气中的碳—氧平衡
【答案】B
【解析】
【分析】绿色植物的作用:①合成有机物,②制氧功能,③防风固沙,④调节气候,⑤保持水土,⑥吸收毒气。
【详解】A.绿色植物能够进行光合作用合成有机物,故A正确。
B.绿色植物能够保持水土。科学家们观测发现森林覆盖率30%的林地,水土流失比无林地减少60%;还有人对坡度为13°的山地做过观测,发现每年流失的土沙量,裸地是林地的48倍,故B错误。
C.植物的蒸腾作用散失的水分约占植物吸收水的99%,为大气提供大量的水蒸气,增加空气湿度,降雨量增多,促进了生物圈中的水循环,故C正确。
D.绿色植物在光合作用中制造氧,超过了自身呼吸作用对氧的需要,其余的氧气都以气体形式排到了大气中;绿色植物还通过光合作用,不断消耗大气中的二氧化碳,这样就维持了生物圈中二氧化碳和氧气的相对平衡,故D正确。
故选B。
10. 2023年世界环境日的主题是“建设人与自然和谐共生的现代化”。保护环境,我们义不容辞,下列行为不可取的是( )
A. 减少塑料制品的使用
B. 科学地进行垃圾分类
C. 优先步行和骑行,优选公共交通
D. 建房修路,侵占良田
【答案】D
【解析】
【分析】环境保护是指人类为解决现实的或潜在的环境问题,协调人类与环境的关系,保障经济社会的持续发展而采取的各种行动的总称。保护环境从你我做起,从日常生活做起,从点点滴滴做起。例如:植树造林可以改善气候、涵养水源、防风固沙、制止水土流失;使用电子贺卡可以减少对森林资源的破坏;防治水污染;节约一滴水;绿色出行;不乱抛垃圾等。
【详解】A.减少塑料制品的使用,可以减轻塑料垃圾对环境的负担,符合人与自然和谐共生的环保理念,A正确。
B.科学地进行垃圾分类,有助于提高资源回收效率,减少环境污染,B正确。
C.优先步行和骑行,优选公共交通,这种行为鼓励绿色出行,减少碳排放,有益于环境保护,C正确。
D.建房修路,侵占良田,这种行为是不可取的,因为它可能导致土地资源的过度开发和生态环境的破坏,违背了可持续发展的理念,D错误。
故选D。
11. 云南省2023年“奔跑吧▪少年”儿童青少年主题健身活动,让我省广大儿童青少年在体育锻炼中享受快乐、收获健康,并带动更多的“云端少年”们积极参与到健身运动中,让体育“强身更强人生”。孩子们进行健身运动时主要的供能物质是( )
A. 维生素B. 糖类C. 蛋白质D. 脂肪
【答案】B
【解析】
【分析】食物中含有六大类营养物质:蛋白质、糖类、脂肪、维生素、水和无机盐,每一类营养物质都是人体所必需的。食物所含的六类营养物质中,能为人体提供能量的是糖类、脂肪和蛋白质,而水、无机盐、维生素不提供能量。
【详解】糖类是人体最重要的供能物质,糖类也是构成细胞的一种成分;蛋白质是构成人体细胞的基本物质,蛋白质还能被分解,为人体的生理活动提供能量;脂肪是人体内备用的能源物质,同时也参与细胞膜的构建;水是细胞的主要组成成分,人体的各项生命活动都离不开水,人体内的营养物质和废物都必须溶解在水里才能进行运输;无机盐是构成人体组织的重要原料;维生素对人体的各项生命活动有重要的作用。水、无机盐、维生素不提供能量。可见,孩子们进行健身运动时主要的供能物质是糖类,故B正确,ACD错误。
故选B。
12. 下列关于人体消化和吸收的叙述,错误的是( )
A. 淀粉开始消化的场所是口腔
B. 消化和吸收的主要场所是小肠
C. 肝脏分泌的胆汁能乳化脂肪
D. 大肠无消化作用也无吸收作用
【答案】D
【解析】
【分析】人体的消化系统包括消化道和消化腺。消化道自上而下依次是:口腔、咽、食道、胃、小肠、大肠和肛门;消化腺有唾液腺、胃腺、肝脏、肠腺和胰腺,其中唾液腺、肝脏和胰腺位于消化道外,肠腺和胃腺位于消化道以内。
【详解】A.淀粉在口腔中开始被消化,在唾液淀粉酶的作用下,部分淀粉被分解成麦芽糖,当淀粉和麦芽糖进入小肠后,在肠液和胰液的作用下被彻底分解成葡萄糖,A正确。
B.小肠是消化食物的主要场所。经过小肠多种消化液的作用,食物中的淀粉等糖类最终分解为葡萄糖,蛋白质最终分解为氨基酸,脂肪最终分解为甘油和脂肪酸;小肠是主要的吸收场所,能够吸收大部分的水、无机盐、维生素和全部的氨基酸、葡萄糖、甘油和脂肪酸。可见,消化和吸收的主要场所是小肠,B正确。
C.胆汁中没有消化酶,但它能使脂肪变成微小的颗粒,从而增加脂肪酶与脂肪的接触面积,起到促进脂肪分解的作用。胆汁这种对脂肪的乳化作用,属于物理性消化,C正确。
D.大肠没有消化功能,但能够吸收少量的水、无机盐和部分维生素,D错误。
故选D。
13. 呼吸道能对吸入的空气进行处理,呼吸道不具备的功能是( )
A. 气体交换B. 清洁空气C. 温暖空气D. 湿润空气
【答案】A
【解析】
【分析】呼吸系统的组成包括呼吸道和肺两部分,呼吸道包括鼻腔、咽、喉、气管、支气管,是呼吸的通道,肺是气体交换的主要场所。
【详解】呼吸系统由呼吸道和肺组成。呼吸道包括鼻、咽、喉、气管、支气管,是气体进出肺的通道,对吸入的气体进行处理,使肺部的气体温暖、湿润、清洁。肺是进行气体交换的器官,全身的静脉血在肺泡毛细血管处动脉化,将氧气带到全身各个器官,故A符合题意。
【点睛】掌握呼吸系统组成及各部分的功能是解题的关键。
14. 肺活量是《国家学生体质健康标准》测试指标之一,肺活量能体现肺与外界进行气体交换的能力。测量肺活量时应尽力吸气后再尽力呼气,检测肺活量的过程中,下列有关叙述正确的是( )
A. 尽力吸气时膈肌收缩,膈顶上升
B. 尽力吸气时肋间肌舒张,胸腔容积扩大
C. 尽力呼气时膈肌舒张,胸腔容积缩小
D. 尽力呼气时膈肌收缩,胸腔容积扩大
【答案】C
【解析】
【分析】呼吸运动是呼吸肌(膈肌、肋间肌等)收缩舒张引起胸廓节律性扩张与缩小的过程,也是为肺与外界进行气体交换提供原动力的过程。 呼吸运动的结果实现了肺与外界的气体交换(即肺的通气)。呼吸运动包括吸气和呼气两个过程。
【详解】AB.膈肌与肋间肌收缩,引起胸腔前后、左右及上下径均增大,膈肌顶部下降,胸廓的容积扩大,肺随之扩张,造成肺内气压减小,小于外界大气压,外界气体进入肺内,完成吸气,AB错误。
CD.当膈肌和肋间外肌舒张时,肋骨与胸骨因本身重力及弹性而回位,膈肌顶部升高,结果胸腔容积缩小,肺也随之回缩,造成肺内气压大于外界气压,肺内气体排出肺,完成呼气,C正确、D错误。
故选C。
15. 一位B型血的外伤患者需要大量输血,应为他输入( )
A. A型血B. B型血C. O型血D. AB型血
【答案】B
【解析】
【分析】输血时必须注意血型的选择,应该以输入同型血为原则,否则会发生凝集反应,据此作答。
【详解】以输入同型血为原则。但在紧急情况下,AB血型的人可以接受任何血型,但只能输给AB型的人,O型血可以输给任何血型的人,但只能接受O型血。如果异血型者之间输血输得太快太多,输进来的凝集素来不及稀释,红细胞可能引起凝集反应。一位B型血的外伤患者需要大量输血,应为他输入B型血,O型血只能在紧急情况下,少量、缓慢输入,若输入A型血、AB型血会发生凝集反应,不可取,B正确。
故选B。
16. 在心脏的跳动中,我们可以感受到生命的力量,也可以感受到人类的坚忍不拔的精神。图是人心脏结构模式图。下列相关叙述错误的是( )
A. 心脏是血液循环的动力器官
B. 左心室收缩,将血液泵至主动脉
C. 心房中流静脉血,心室中流动脉血
D. 心房与心室间的瓣膜可防止血液倒流
【答案】C
【解析】
【分析】心脏主要由心肌构成,它有4个空腔,按照位置关系,这4个腔分别叫作左心房、左心室、右心房、右心室。
【详解】A.心脏主要由心肌构成,心肌收缩为血液循环提供动力,因此,心脏是血液运输的动力器官,故A正确。
B.左心室收缩,将血液泵至主动脉,是体循环的起点,故B正确。
C.心脏内左心流动脉血、右心流静脉血,心脏有四个腔,分别是右心房,右心室,左心房,左心室,因此,右心房和右心室内流静脉血;左心室和左心房内流动脉血;即心脏左侧为动脉血,右侧为静脉血,故C错误。
D.心房与心室间的房室瓣可防止血液倒流,故D正确。
故选C。
17. 人体细胞进行新陈代谢过程中每天都要产生一定量的代谢废物。下列关于人体代谢废物及其排出的相关叙述,错误的是( )
A. 人体产生的代谢废物有二氧化碳、多余的水和无机盐、尿素和粪便等
B. 二氧化碳和少量水分以气体的形式由呼吸系统排出
C. 一部分水和少量无机盐、尿素等以汗液的形式通过皮肤的汗腺排出
D. 人体将代谢废物以及多余的水和无机盐排出体外的过程称为排泄
【答案】A
【解析】
【分析】人体内物质分解时产生的二氧化碳、尿素和多余的水等废物排出体外的过程叫做排泄。排泄的途径主要有三条:①水和少量的无机盐、尿素以汗液的形式由皮肤排出;②二氧化碳和少量的水以气体的形式通过呼吸系统排出;③绝大部分水、无机盐和尿素等废物以尿的形式通过泌尿系统排出。
【详解】A.人体产生的代谢废物有二氧化碳、水、无机盐、尿素,但粪便是食物残渣,不是代谢废物,故A错误。
B.二氧化碳和少量的水以气体的形式通过呼吸系统排出,故B正确。
C.一部分水、少量无机盐和尿素可以汗液的形式通过皮肤排出,故C正确。
D.由分析可知,人体将代谢废物以及多余的水和无机盐排出体外的过程称为排泄,故D正确。
故选A。
18. 关于神经系统及其调节方式的叙述,错误的是( )
A. 神经调节的基本方式是反射
B. 参与反射的神经结构是反射弧
C. 缩手反射的神经中枢是大脑
D. 神经系统结构和功能的基本单位是神经元
【答案】C
【解析】
【分析】神经系统由脑、脊髓和它们所发出的神经组成。人体通过神经系统,对外界或内部的各种刺激所发生的有规律的反应,就叫反射。反射是通过一定的神经结构——反射弧完成的。
【详解】A.反射是神经调节的基本方式,故A正确。
B.完成反射的结构基础是反射弧,反射弧通常由感受器、传入神经、神经中枢、传出神经、效应器组成,故B正确。
C.感受器产生的神经冲动能通过传入神经传到脊髓内的神经中枢,通过传出神经传到效应器,完成缩手反射,因此缩手反射的神经中枢是脊髓,故C错误。
D.神经元即神经细胞,是神经系统最基本的结构和功能单位,在体内起着调节和控制的作用,故D正确。
故选C。
19. 2024年2月24日央视元宵晚会如约而至,由玉溪聂耳教师合唱团、玉溪师范学院附属小学童声合唱团共同演唱的歌曲《小雅·鹿鸣》在晚会中精彩亮相。纯净的歌声和清澈空灵的童声吟诵、古风古韵的民乐伴奏和清新质朴的舞美造型,让《小雅·鹿鸣》再度唱进全国人民的心里。下列关于观众观看表演时相关生命活动的说法,正确的是( )
A. 观众在观赏节目时接受声音刺激感受器是鼓膜
B. 老师和孩子们清新质朴的舞美造型在视网膜形成视觉
C. 孩子们跟着音乐节奏展示清新质朴的舞姿属于非条件反射
D. 听着合唱观众仿佛看到了鹿觅食的欢快场景是人类特有的反射
【答案】D
【解析】
【分析】1.视觉形成的过程是:角膜→房水→瞳孔→晶状体→玻璃体→视网膜(成像)→视神经→大脑皮层的视觉中枢(形成视觉)。
2.听觉形成过程:外界声波→外耳道→鼓膜(产生振动)→听小骨→耳蜗(听觉感受器)→听神经→大脑的听觉中枢(产生听觉)。
3.按照反射的形成过程将反射分为非条件反射和条件反射,生来就有的反射是非条件反射,在简单反射的基础上,经过一定的过程,并在大脑皮层的参与下形成的反射是条件反射。人与动物最大的区别在于人类特有的语言中枢,人类高级神经活动的最突出特征是人类对语言文字所发生的条件反射。
【详解】A.观众在观赏节目时接受声音刺激的感受器是耳蜗,不是鼓膜,A错误。
B.老师和孩子们清新质朴的舞美造型在视网膜中成像,在大脑皮层中形成视觉,B错误。
C.孩子们跟着音乐节奏展示清新质朴的舞姿是人出生以后在生活过程中逐渐形成的后天性反射,需要在大脑皮层的参与下完成,属于复杂反射(条件反射),C错误。
D.听着合唱观众仿佛看到了鹿觅食的欢快场景,需要人类大脑皮层语言中枢的参与,因此该反射是人类特有的反射,D正确。
故选D。
20. 下列选项中,都是因为人体内激素分泌不足引起的疾病是( )
A. 呆小症和糖尿病B. 巨人症和佝偻病
C. 坏血症和侏儒症D. 脚气病和夜盲症
【答案】A
【解析】
【分析】(1)人体对无机盐和维生素的需要量很小,但它们对人体的作用却很大。人体一旦缺乏无机盐和维生素,就会影响身体的正常的生长和发育,并且会引起疾病。
(2)激素是由内分泌腺的腺细胞所分泌的、对人体有特殊作用的化学物质。它在血液中含量极少,但是对人体的新陈代谢、生长发育和生殖等生理活动,却起着重要的调节作用。激素分泌异常会引起人体患病。
【详解】A.婴幼儿时期甲状腺素分泌不足,会引起呆小症,患者身体矮小,有智力障碍,言语不清,生殖器官发育不全;糖尿病的原因一般是胰岛分泌的胰岛素不足造成的,A正确。
B.幼年时生长激素分泌过多会得巨人症;钙是骨骼的重要组成成分,维生素D能促进钙的吸收和利用,二者缺乏都会导致儿童出现佝偻病,B错误。
C.缺乏维生素C时患坏血症;垂体分泌的生长激素能够调节人体的生长发育,幼年时生长激素分泌不足会引起侏儒症,侏儒症患者身材矮小,但智力正常,C错误。
D.缺乏维生素B1时引起神经炎、脚气病、消化不良;缺乏维生素A易患夜盲症,D错误。
故选A。
21. “中国足球甲级联赛”再次给玉溪球迷带来了一场视觉盛宴,运动员在赛场的精彩表现给观众留下深刻印象。运动员完成每一个动作都依赖于一定的结构,图是足球运动员传球的动作。下列有关运动系统及相关结构的叙述中,错误的是( )
A. 一块骨骼肌附着在不同的骨上
B. 完成图中动作需要其他系统的配合
C. 图⑤中的滑液能减少运动时的摩擦
D. 关节相当于支点,为骨的运动提供动力
【答案】D
【解析】
【分析】图中①关节头,②关节软骨,③关节窝,④关节囊,⑤关节腔。
【详解】A.骨骼肌一般要跨越一个或几个关节,由肌腱附着在相邻的骨上,故A正确。
B.运动并不是仅靠运动系统来完成,它需要神经系统的控制和调节,它需要能量的供应,因此还需要消化系统、呼吸系统、循环系统等系统的配合,故B正确。
C.关节囊围成的密闭空腔叫⑤关节腔,内有少量滑液,滑液能减少骨与骨之间的摩擦,故C正确。
D.在运动系统中起支点作用的是关节,骨骼肌收缩产生动力,故D错误。
故选D。
22. 动物通过各种各样的行为来适应所生活的环境。下列关于动物行为的叙述错误的是( )
A. 学习行为一旦形成,就不会改变
B. 蜜蜂筑巢、蜘蛛结网都是先天性行为,都是由遗传物质决定的
C. 先天性行为是学习行为的基础,学习行为是动物后天学习所得
D. 一般来说,动物越高等,学习行为越多,适应性就越强
【答案】A
【解析】
【分析】动物行为从行为获得的途径可分为先天性行为和学习行为,先天性行为是指动物一出生就有的一种行为方式,是动物的一种本能,由体内的遗传物质决定的;学习行为是动物出生后在成长的过程中通过环境因素的影响,由生活经验和“学习”逐渐建立起来的,是在先天性行为的基础上建立的一种新的行为活动,也称为后天性行为。
【详解】A.学习行为是在遗传因素的基础上,通过环境因素的作用,由生活经验和学习而获得的行为。当刺激该行为产生的环境因素去除后,该行为会逐渐消失,故A错误。
B.蜜蜂筑巢、蛛蛛结网都是生来就有的,由遗传物质决定的先天性行为,故B正确。
C.先天性行为是动物生来就有的,由动物体内的遗传物质决定的行为,先天性行为是学习行为的基础;学习行为是动物后天通过生活经验和学习逐渐建立起来的新的行为,故C正确。
D.一般来说,动物越高等,学习行为越多、越复杂,更有利于适应环境的变化,故D正确。
故选A。
23. 下列对动物类群主要特征的描述,错误的是( )
A. 腔肠动物——身体呈辐射对称,有口无肛门
B. 线形动物——身体呈圆柱形,有口有肛门
C. 环节动物——身体分节,体内有脊椎骨
D. 节肢动物——身体和附肢均分节,体表有外骨骼
【答案】C
【解析】
【分析】根据动物体内有无脊柱,把动物分成脊椎动物和无脊椎动物,腔肠动物、扁形动物、环节动物、节肢动物、线形动物等身体中无脊柱,是无脊椎动物。鱼类、两栖类、爬行类、鸟类、哺乳类等的体内有脊柱,属于脊椎动物。
【详解】A.腔肠动物的身体呈辐射对称,体表有刺细胞,有口无肛门,A正确。
B.线形动物的身体细长,呈圆柱形,体表有角质层,有口有肛门,B正确。
C.环节动物的身体呈圆筒形,由许多彼此相似的体节组成,靠刚毛或疣足辅助运动;环节动物的体内没有脊椎骨,属于无脊椎动物,C错误。
D.节肢动物的体表有坚韧的外骨骼,身体和附肢都分节。节肢动物包括昆虫纲、多足纲、蛛形纲、甲壳纲,D正确。
故选C。
24. 2024年1月29日汕头东海岸出现一头鲸鱼“搁浅”而死亡,令人唏嘘不已。汕头市对其进行了无害化处理。鲸鱼“搁浅”引起了人们广泛兴趣,鲸鱼属于哺乳动物,判断的主要依据是( )
A. 胎生、哺乳B. 体内受精
C. 用肺呼吸D. 体温恒定
【答案】A
【解析】
【分析】哺乳动物的主要特征:体表面有毛,牙齿分化,体腔内有膈,心脏四腔,用肺呼吸;大脑发达,体温恒定,哺乳、胎生。
【详解】A.胎生、哺乳是哺乳动物特有的特征,故可以作为判断鲸鱼为哺乳动物的依据,A正确。
B.爬行类、鸟类、哺乳类等都是体内受精,故不能通过该特点判断鲸鱼属于哺乳动物,B错误。
C.用肺呼吸的不仅是哺乳动物,如爬行动物和鸟类都用肺呼吸,故不能通过用肺呼吸判断鲸鱼属于哺乳动物,C错误。
D.体温恒定的不仅是哺乳动物,鸟类的体温也恒定,故不能通过体温恒定判断鲸鱼属于哺乳动物,D错误。
故选A。
25. 细菌和许多真菌“无影无踪”,但又“无处不在”。如图是细菌和酵母菌结构示意图,下列说法错误的是( )
A. ①中没有成形的细胞核B. ②中含有液泡和叶绿体
C. ①和②的生殖方式不同D. ①②都属于单细胞生物
【答案】B
【解析】
【分析】①是细菌的细胞,属于单细胞生物,细菌细胞有细胞壁,但无真正的细胞核,只有DNA的集中区,细胞内无叶绿体,不能制造有机物,靠分解现成的有机物为食,营养方式是异养。细菌进行分裂生殖。②是酵母菌,属于单细胞真菌,有真正的细胞核,其最外面有细胞壁,有保护和支持作用,细胞内无叶绿体,不能制造有机物,靠分解现成的有机物为食,营养方式是异养。酵母菌能够进行孢子生殖,条件好时可以进行出芽生殖。
【详解】A.①细菌细胞中没有成形的细胞核,属于原核生物,故A正确。
B.②酵母菌中含有液泡,但没有叶绿体,故B错误。
C.①细菌进行分裂生殖,②酵母菌能够进行孢子生殖和出芽生殖,所以①和②的生殖方式不同,故C正确。
D.①细菌、②酵母菌都由一个细胞构成,都属于单细胞生物,故D正确。
故选B。
26. 研究表明人猿同祖,人类和现代类人猿的共同祖先是( )
A. 长臂猿B. 森林古猿C. 猩猩D. 大猩猩
【答案】B
【解析】
【分析】现代类人猿和人类的共同祖先是森林古猿。
【详解】在距今1200多万年前,森林古猿广泛分布于非、亚、欧地区,尤其是非洲的热带丛林,森林古猿的一支是现代类人猿,以树栖生活为主,另一支却由于环境的改变慢慢的进化成了人类,可见人类和类人猿(黑猩猩、猩猩、大猩猩、长臂猿)的关系最近,是近亲,它们有共同的原始祖先是森林古猿,故B正确,ACD错误。
故选B。
27. 图是某同学归纳的犬在部分分类等级中的位置。据图分析正确的是( )
A. 图中从大到小的分类等级依次是:种、属、科
B. 分类等级“科”是分类的基本单位
C. 分类等级“科”中的生物种类多,生物的共同特征也越多
D. 图中三种动物之间,犬与狼的亲缘关系最近
【答案】D
【解析】
【分析】生物分类从大到小的等级依次是:界、门、纲、目、科、属、种。分类单位越大,所包含的生物的共同特征就越少,生物的亲缘关系就越远; 反之,分类单位越小,所包含的生物共同特征就越多,生物的亲缘关系就越近。 种是最基本的分类单位,同种生物的亲缘关系是最密切的。
【详解】AB.图中从大到小的分类等级依次是:科、属、种,其中科是该图中最大的分类单位,种是该图中最小的分类单位,AB错误。
C.结合分析可知,分类等级“科”中的生物种类多,但是生物的共同特征少,C错误。
D.图中三种动物之间,犬和狼都属于同一属,犬和狐属于同一个科,所以犬与狼的亲缘关系最近,D正确。
故选D。
28. 将葡萄、玫瑰等植物的枝条插入培养土中来繁育葡萄、玫瑰苗的方法称为( )
A. 扦插B. 嫁接C. 组织培养D. 有性生殖
【答案】A
【解析】
【分析】扦插一般是指把植物的茎进行切断,经过处理之后,插在土壤中,然后每一段枝条都可以生根发芽,长出一个新的植株。
【详解】A.扦插一般是指把植物的茎进行切断,经过处理之后,插在土壤中,然后每一段枝条都可以生根发芽,长出一个新的植株。葡萄、玫瑰等植物的枝条插入培养土中来繁育葡萄、玫瑰苗的方法称为扦插,故A符合题意。
B.嫁接是指把一个植物体的芽或枝,接在另一个植物体上,使结合在一起的两部分长成一个完整的植物体,故B不符合题意。
C.植物的组织培养是利用无性生殖的原理快速繁殖植物的高新技术手段,故C不符合题意。
D.由两性生殖细胞结合形成受精卵,再由受精卵发育成新个体的生殖方式属于有性生殖,故D不符合题意。
故选A。
29. 下列关于人的染色体、DNA和基因的相关叙述,正确的是( )
A. X、Y染色体上基因数量相等
B. 每个细胞染色体数目均相等
C. 染色体上所有基因构成DNA
D. 一个DNA分子上有多个基因
【答案】D
【解析】
【分析】细胞核是遗传信息库,细胞核中能被碱性染料染成深色的物质叫做染色体,它是由DNA和蛋白质两部分组成。一条染色体上包含一个DNA分子,DNA呈双螺旋结构,是遗传信息的载体。一个DNA分子上包含有多个基因,基因是具有遗传效应的DNA片段,基因控制生物的性状。 因此,遗传物质在细胞中的结构层次(由大到小) :细胞→细胞核→染色体→DNA分子→基因。
【详解】A.实际上,人体的X染色体比Y染色体大,携带的基因数量也多于Y染色体,A错误。
B.人体内几乎所有的体细胞染色体都为23对,但是精子和卵细胞中只有23条,成熟的红细胞无细胞核,没有染色体,B错误。
C.并不是所有的DNA片段都是基因。DNA中还包含非编码区域,这些区域不直接编码蛋白质,但对基因的表达调控等方面有重要作用,C错误。
D.DNA分子上分布着许多基因,每个基因控制着特定的性状,这些基因之间通过非编码区域分隔开来,D正确。
故选D。
30. 良好的生活习惯和心理有助于健康,青春期是行为习惯和观念养成的重要时期。下列行为或态度属于青少年应养成或持有的是( )
A. 吃自己偏爱的零食代替正餐
B. 损坏课桌椅以宣泄情绪
C. 认识毒品的危害并拒绝毒品
D. 无节制地花费时间玩网络游戏
【答案】C
【解析】
【分析】健康的生活方式要吃营养配餐,坚持体育锻炼,按时作息,不吸烟、不喝酒,拒绝毒品:积极参加集体活动。
【详解】A.用零食代替正餐,会造成营养失衡,对健康不利,故A错误。
B.损坏课桌椅以宣泄情绪毁坏公共财物,故B错误。
C.吸毒时产生的有毒物质首先损伤呼吸道黏膜,损伤呼吸系统,同时会严重危害其他系统的健康。因此我们要认识毒品的危害并拒绝毒品,故C正确。
D.无节制地花费时间玩网络游戏,不仅会影响学习,还会危害身体健康,故D错误。
故选C。
第Ⅱ卷(非选择题,共30分)
二、简答题(本大题共6小题,每空1分,共30分)
31. 某校生物科技小组同学在老师的带领下,到玉溪抚仙湖湿地公园进行研学活动。他们对湿地公园进行了调查,查阅资料并绘制了该湿地生态系统部分食物网结构图(如图),分析回答下列问题:
(1)若图中要构成一个完整的生态系统,除图中所示的组成成分外,还应包括非生物部分和____。
(2)写出一条含虾的食物链:____。
(3)科技小组调查中发现:湿地公园范围内现有维管植物约470种,动物资源约300种,其中有云南特有植物6种,国家二级重点保护鸟类17种,抚仙湖特有鱼类12种。这体现了生物多样性中的____多样性。保护珍稀动植物最有效的措施是____。
(4)如果某些在生物体内难以分解、无法排出的有毒或有害物质进入该湿地生态系统,一段时间后,会通过食物链不断富积到各种生物体内,而且在鹭的体内积累得最多。结合所学知识,怎样保护好抚仙湖,你的建议或采取的措施是____(写出一条即可)。
【答案】(1)分解者 (2)水生植物→浮游动物→虾→鱼→鹭(或水生植物→浮游动物→虾→鹭)
(3) ①. 生物种类##物种 ②. 建立自然保护区
(4)搞好宣传教育,提高全民保护生物多样性的意识;保护生物,不破坏生物及其栖息地
【解析】
【分析】在一定的空间范围内,生物与环境所形成的统一的整体叫生态系统。一个完整的生态系统包括非生物部分和生物部分,非生物部分包括阳光、空气、水、温度等,生物部分由生产者(主要是植物)、消费者(主要是动物)和分解者(腐生的细菌、真菌)组成。
【小问1详解】
生态系统包括生物部分和非生物部分,非生物部分包括阳光、水分、空气等,生物部分包括生产者、消费者和分解者。题图中的食物网只包括生产者和消费者,若要构成一个完整的生态系统,还应有非生物部分和生物部分的分解者。
【小问2详解】
题图中的食物链有4条:水生植物→蟹→鹭;水生植物→浮游动物→蟹→鹭;水生植物→浮游动物→虾→鹭;水生植物→浮游动物→虾→鱼→鹭。可见,含虾的食物链有:水生植物→浮游动物→虾→鱼→鹭(或水生植物→浮游动物→虾→鹭)。
【小问3详解】
生物多样性的内涵通常包括三个方面,即生物种类(物种)的多样性、基因(遗传)的多样性和生态系统的多样性。生物种类(物种)的多样性是指一定区域内生物种类的丰富性。可见,题干所述体现了生物多样性中的生物种类(物种)多样性。保护生物多样性最为有效的措施是建立自然保护区,建立自然保护区是指把包含保护对象在内的一定面积的陆地或水体划分出来,进行保护和管理,也叫就地保护。可见,保护珍稀动植物最有效的措施是建立自然保护区。
【小问4详解】
为了保护抚仙湖,我们可以:搞好宣传教育,提高全民保护生物多样性的意识;保护生物,不破坏生物及其栖息地。(写1条,合理即可)
32. “春插秧,秋收谷”。从一粒种子到青青秧苗,再成长为金色稻穗,最后呈现在我们的饭桌,水稻的一生为我们诠释了粒粒皆辛苦的含义。水稻是人类重要的粮食作物之一,我国耕种与食用的历史悠久,全世界有一半的人口食用水稻。如图为水稻生长过程示意图,分析回答下列问题:
(1)春暖花开的时节适合播种水稻,这说明种子萌发需要____等条件。
(2)水稻可以在水里生长,是因为其内部有很多气腔,这些气腔会将水稻的根、茎、叶连接起来,氧气可以通过这些气腔到达水底的根部,在根细胞中的____里被消耗。
(3)大米是由水稻果实碾制而成,水稻果实是由③中的____发育而来。大米富含淀粉,淀粉是水稻通过____作用合成的。
(4)刚收割的稻谷需要晒干后再低温保存,其目的是抑制稻谷的____作用。
【答案】(1)适宜的温度
(2)线粒体 (3) ①. 子房 ②. 光合 (4)呼吸
【解析】
【分析】种子的萌发的外界条件是:适宜的温度,一定量的水和充足的空气。图中③是雌蕊,④是雄蕊。
【小问1详解】
春暖花开的时节天气回暖,温度适宜,说明种子萌发需要适宜的温度。
【小问2详解】
氧气是在细胞的线粒体中被利用,进行呼吸作用,分解有机物释放能量。
【小问3详解】
雌蕊中的子房将来发育成果实。绿色植物通过叶绿体利用光能,把二氧化碳和水转化成储存能量的有机物(如淀粉),并且释放出氧气的过程,叫做光合作用。因此,淀粉是水稻通过光合作用合成的。
【小问4详解】
呼吸作用消耗有机物,刚收割的稻谷需要晒干后再低温保存,其目的是抑制稻谷的呼吸作用,减少有机物的消耗。
33. 2023年10月6日,杭州亚运会龙舟项目迎来最后一天的争夺。在女子12人龙舟1000米直道竞速赛中,来自云南昆明的小将王莉与队友奋力拼搏,帮助中国队再夺一枚金牌。在为期3天的龙舟项目竞逐中,王莉和队友们为中国队先后斩获女子12人龙舟200米、500米、1000米直道竞速赛的3枚金牌,“00后”小将王莉由此成为云南历史上首位亚运会三金得主。如图为运动员体内发生的部分生理活动示意图,据图回答下列问题:
(1)龙舟运动员训练或比赛期间,足量优质蛋白质的摄入,对于补充运动员的消耗,增加肌肉力量,加速疲劳的恢复都很有帮助。蛋白质在B系统中被彻底分解为____,才能被吸收进入C系统,进入C系统后首先到达心脏的____。
(2)比赛时运动员要消耗大量的a气体,a气体通过____的原理由A系统进入C系统,并与红细胞中的____结合,随血液运往全身,为运动员的运动提供能量。
(3)比赛过程中,终点裁判员盯着龙舟由远至近冲向终点的过程中,裁判员眼球内晶状体曲度的变化是____(选填“由大变小”或“由小变大”)。
(4)运动员运动时产生大量的代谢废物,代谢废物主要以尿液的形式产生并排出体外。人体形成尿液的主要器官是D系统中的____。
(5)铿锵玫瑰再绽放,当王莉与队友们奋力冲过终点时,观众们兴奋欢呼、心跳加快、面红耳赤、热血沸腾。这说明生命活动主要受神经系统的影响,也受到____调节的影响。
【答案】(1) ①. 氨基酸 ②. 右心房
(2) ①. 气体扩散 ②. 血红蛋白
(3)由小变大 (4)肾脏
(5)激素
【解析】
【分析】题图中:A呼吸系统,B消化系统,C循环系统,D泌尿系统;a代表氧气,b 代表二氧化碳。
【小问1详解】
蛋白质在胃中开始被消化,在胃蛋白酶的作用分解成多肽。进入小肠后,在肠液和胰液的作用下被彻底分解成氨基酸。氨基酸在消化道的小肠(小肠绒毛)处被吸收进入循环系统,随循环系统的途径是:小肠周围的毛细血管→小肠静脉→下腔静脉→右心房→右心室→肺动脉→肺部毛细血管→肺静脉→左心房→左心室→主动脉→各级动脉→组织周围的毛细血管网→组织细胞。可见,蛋白质在B消化系统中被彻底分解为氨基酸,才能被吸收进入C循环系统,进入C循环系统后,首先到达心脏的右心房。
【小问2详解】
肺是呼吸系统的主要器官,是气体交换的主要场所,肺泡是气体交换的主要部位。肺泡与血液之间的气体交换(也叫肺泡内的气体交换)是通过气体的扩散作用实现的。 血红蛋白是红细胞中一种红色含铁的蛋白质。血红蛋白的特性是在氧含量高的地方容易与氧结合,形成氧合血红蛋白,在氧含量低的地方容易与氧分离。血红蛋白的这一特性,使红细胞具有运输氧的功能。可见,比赛时运动员要消耗大量的a氧气,氧气通过气体扩散的原理由A呼吸系统进入C循环系统,并与红细胞中的血红蛋白结合,随血液运往全身。
【小问3详解】
眼睛通过睫状体(内含平滑肌)调节晶状体的曲度来看清远近不同的物体。看远处物体时,睫状体舒张,晶状体凸度变小;看近处物体时,睫状体收缩,晶状体凸度变大。可见,盯着龙舟由远至近冲向终点的过程中,裁判员眼球内晶状体曲度的变化是由小变大。
【小问4详解】
泌尿系统是由肾脏、输尿管、膀胱、尿道组成,其中主要的器官是肾脏,肾脏主要作用是形成尿液。结合题图可知,人体形成尿液的主要器官是D泌尿系统中的肾脏。
【小问5详解】
人的调节方式主要两种:神经调节和激素调节。观众们的大脑皮层特别兴奋,促使肾上腺素分泌较多的激素,进而引起心跳加快、面红耳赤、热血沸腾。可见,这说明生命活动主要受神经系统的影响,也受到激素调节的影响。
34. 某品种羊的毛色有黑色和白色之分,由一对基因控制,D表示显性基因,d表示隐性基因。已知这种羊的性别决定方式与人类相同。分析该羊的遗传图谱(如图),回答下列问题:
(1)若4号羊和5号羊再生一只小羊,该羊为母羊的可能性是____。
(2)羊毛色的隐性性状是____;2号羊的基因组成是____。
(3)分析图谱可知:2号羊没有将控制毛色的基因传递给6号羊,原因是____。
【答案】(1)50%(或1/2)
(2) ①. 黑色 ②. Dd
(3)2号羊把D基因传递给了4号羊(Dd),但4号羊把d基因传递给了6号羊(dd),没有把D基因传给6号羊(dd)
【解析】
【分析】1.生物体的某些性状是由一对基因控制的,而成对的基因往往有显性和隐性之分,显性基因是控制显性性状的基因,隐性基因是控制隐性性状的基因。当细胞内控制某种性状的一对基因,一个是显性、一个是隐性时,只有显性基因控制的性状才会表现出来;当控制某种性状的基因都是隐性基因时,才会表现出隐性性状。
2.题图中,白色是显性性状(基因组成为DD或Dd),黑色是隐性性状(基因组成为dd)。隐性性状(黑色)一旦表现,必定是隐性纯合子(用dd表示)。因而由隐性纯合子能推知其亲代或后代体细胞中至少含有一个隐性基因d。
【小问1详解】
在亲代的生殖细胞形成过程中,经过减数分裂,两条性染色体彼此分离,公羊产生两种类型的精子:含X染色体的精子和含Y染色体的精子,母羊则只产一种含X染色体的卵细胞。受精时,如果是含X的精子与卵子结合,就产生具有XX的受精卵并发育成母羊;如果是含Y的精子与卵子结合,就产生具有XY的受精卵并发育成为公羊。由于公羊可产生数量相等的X精子与Y精子,加之它们与卵子结合的机会相等,所以每次生出公羊、母羊的概率是相等的。可见,若4号羊和5号羊再生一只小羊,该羊为母羊的可能性是50%(或1/2)。
【小问2详解】
在一对相对性状的遗传过程中,子代个体中出现了亲代没有的性状,新出现的性状一定是隐性性状,亲代的性状是显性性状,亲代的基因组成是杂合的。所以,根据题图的遗传规律(亲代:4号白色×5号白色→子代出现:6号黑色),可推知白色是显性性状(基因组成为DD或Dd),黑色是隐性性状(基因组成为dd)。黑色3号子一代的基因组成是dd,一个d基因来自父方,一个d基因来自母方,因此白色2号亲代的基因组成为Dd。
【小问3详解】
白色是显性性状,基因组成为DD或Dd,黑色是隐性性状,基因组成为dd。分析图谱可知:2号羊把D基因传递给了4号羊(Dd),但4号羊把d基因传递给了6号羊(dd),没有把D基因传给6号羊(dd)。所以,2号羊没有将控制毛色的基因(D)传递给6号羊。
35. 2023年春季,全国多地部分学校学生出现发热症状,主要由甲型流感病毒感染引起的流行感冒简称“甲流”。被称为“流感神药”的奥司他韦多地脱销。某校针对春季高发的甲流,开展了制作“传染病校园宣传手册”的实践活动。请据图回答下列问题:
(1)从传染病的角度分析,甲型流感病毒是引起甲型流感的____。
(2)甲流的传播途径有多种,图中“对付甲流有妙招”的①②③属于预防传染病措施中的____。
(3)当甲型流感病毒从人体呼吸道进入后,呼吸道黏膜能起到一定的阻挡作用,这种免疫方式属于____(选填“非特异性”或“特异性”)免疫。
(4)注射流感疫苗能提高人体对流感的抵抗力,这是由于在流感疫苗作用下,人体的免疫系统产生了____。
【答案】(1)病原体 (2)切断传播途径
(3)非特异性 (4)抗体
【解析】
【分析】1、传染病的预防措施包括控制传染源、切断传播途径、保护易感人群等措施。2、病原体是指引起传染病的细菌、真菌、病毒和寄生虫等生物。
【小问1详解】
病原体是指引起传染病的细菌、真菌、病毒和寄生虫等生物。从传染病的角度分析,甲型流感病毒是引起甲型流感的病原体。
【小问2详解】
传染病的预防措施包括控制传染源、切断传播途径、保护易感人群等措施。图中“对付甲流有妙招”的①②③属于预防传染病措施中的切断传播途径。
【小问3详解】
第一道防线是皮肤和黏膜,它们不仅能阻挡病原体侵入人体,而且它们分泌物还有杀菌作用,黏膜的某些附属物如鼻毛、气管黏膜上纤毛等有阻挡和清除异物的作用。当甲型流感病毒从人体呼吸道进入后,呼吸道黏膜能起到一定的阻挡作用,这种免疫方式是人生来就有的,对多种病原体都有防御功能,属于非特异性免疫。
小问4详解】
人体接种疫苗后,它能够刺激人体的淋巴细胞产生相应的抗体,该抗体只针对某一特定病原体起作用,对其它病原体无效,从而获得对该传染病的抵抗力。
36. 菠萝中含有多种维生素,有较高营养价值。人们吃菠萝时常常会“扎嘴”,其主要原因是菠萝中的蛋白酶能分解口腔表面的蛋白质,引起刺痛。用盐水浸泡菠萝后再食用可避免扎嘴的痛感。某生物兴趣小组为探究盐水对菠萝蛋白酶活性的影响,设计如下实验。实验结果如图甲所示。
(1)本实验的变量是____,实验中温度和时间均保持一致,其目的是____。
(2)当食盐溶液浓度为____时,菠萝蛋白酶活性最高。
(3)兴趣小组在活动中还提出:烤菠萝没有用盐水浸泡但吃起来也不“扎嘴”。小组讨论后,继续开展“温度对菠萝蛋白酶活性的影响”的探究活动,得到的实验结果如图乙所示,分析烤菠萝不“扎嘴”的主要原因是____。
(4)为避免吃菠萝时“扎嘴”,根据实验结论提出合理的建议:____。
【答案】(1) ①. 食盐溶液浓度 ②. 控制单一变量(或控制变量唯一)
(2)0 (3)在烤菠萝的过程中,由于菠萝受到高温的作用,其内部的蛋白酶因热变性而失去活性,从而减少了其对口腔黏膜的刺激,使得食用时感觉不到“扎嘴”
(4)用盐水浸泡后食用;用热水(80℃)浸泡后食用
【解析】
【分析】(1)科学探究的一般过程:提出问题、作出假设、制定计划、实施计划、得出结论、表达和交流。
(2)对照实验:在探究某种条件对研究对象的影响时,对研究对象进行的除了该条件不同以外,其他条件都相同的实验。根据变量设置一组对照实验,使实验结果具有说服力。一般来说,对实验变量进行处理的,就是实验组;没有处理的就是对照组。
【小问1详解】
某生物兴趣小组为探究盐水对菠萝蛋白酶活性的影响,设计了本实验。可见,本实验的变量是食盐溶液浓度。一组探究实验只能有一个实验变量,其他因素均处于相同且理想状态,这样便于排除因其他因素的存在而影响和干扰实验结果的可能,这就是控制单一变量。可见,本实验中,温度和时间均保持一致,其目的是控制单一变量(或控制变量唯一)。
【小问2详解】
根据图甲曲线的可知,在一定范围内,随着食盐溶液浓度越高,菠萝蛋白酶的活性越低。当食盐溶液浓度为0时,菠萝蛋白酶活性最高。
【小问3详解】
分析图乙的曲线可知:0℃~40℃,酶活性随温度升高而升高;40℃~100℃,酶活性随温度升高而下降直至失去活性。由此得出:温度会影响酶的活性。可见,烤菠萝不“扎嘴”的主要原因是:在烤菠萝的过程中,由于菠萝受到高温的作用,其内部的蛋白酶因热变性而失去活性,从而减少了其对口腔黏膜的刺激,使得食用时感觉不到“扎嘴”。
【小问4详解】
结合上述分析可知,盐水浓度对菠萝蛋白酶活性具有影响,而且温度也会影响该酶的活性。可见,为避免吃菠萝时“扎嘴”,提出合理的建议可以是:用盐水浸泡后食用;用热水(80℃)浸泡后食用。
“甲流”来袭,
不要害怕!
防护手册请收好!!!
认识甲流
甲型流感,简称“甲流”,由甲型流感病毒引起,呈季节性流行。
如果被感染了,你会发烧、头疼、咳嗽、流鼻涕、呕吐、腹泻、肌肉酸痛等。
它是这样传播的
对付甲流有妙招
①常通风 ②勤洗手 ③戴口罩 ④锻炼身体 ⑤注射疫苗
试管编号
1
2
3
4
菠萝(克)
20
100mL食盐溶液浓度(%)
?
3.5
7
10.5
温度(℃)
37
时间(min)
15
相关试卷
这是一份2024年云南省保山市中考一模生物试题(原卷版+解析版),文件包含2024年云南省保山市中考一模生物试题原卷版docx、2024年云南省保山市中考一模生物试题解析版docx等2份试卷配套教学资源,其中试卷共38页, 欢迎下载使用。
这是一份2024年广东省中考一模生物试题(原卷版+解析版),文件包含2024年广东省中考一模生物试题原卷版docx、2024年广东省中考一模生物试题解析版docx等2份试卷配套教学资源,其中试卷共35页, 欢迎下载使用。
这是一份2023年云南省德宏州中考一模生物试题(原卷版),共10页。试卷主要包含了选择题,简答题等内容,欢迎下载使用。