


广西壮族自治区钦州市浦北县2023-2024学年七年级下学期4月期中考试道德与法治试题
展开广西壮族自治区钦州市浦北县2023-2024学年九年级上学期期末 道德与法治试题(含解析): 这是一份广西壮族自治区钦州市浦北县2023-2024学年九年级上学期期末 道德与法治试题(含解析),共13页。试卷主要包含了习近平总书记深刻指出等内容,欢迎下载使用。
广西壮族自治区钦州市浦北县2023-2024学年八年级上学期期末 道德与法治试题(含解析): 这是一份广西壮族自治区钦州市浦北县2023-2024学年八年级上学期期末 道德与法治试题(含解析),共13页。试卷主要包含了图示有利于揭示概念间的关系,托尔斯泰说过等内容,欢迎下载使用。
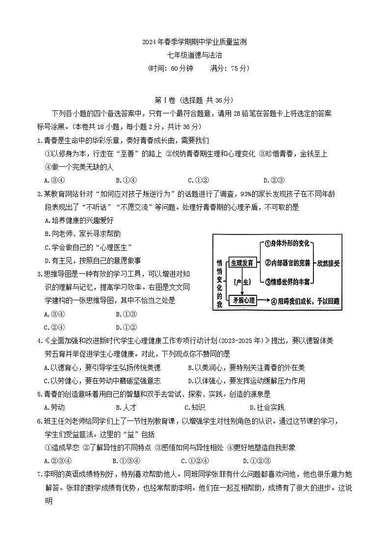
2024年广西壮族自治区钦州市浦北县中考一模道德与法治试题(图片版无答案): 这是一份2024年广西壮族自治区钦州市浦北县中考一模道德与法治试题(图片版无答案),共2页。