资料中包含下列文件,点击文件名可预览资料内容
还剩3页未读,
继续阅读
所属成套资源:2024届初中中考历史二轮复习训练题(89份)
成套系列资料,整套一键下载
2024年九年级中考历史二轮复习专题突破卷23 近代欧洲资本主义的产生和发展(解析版)
展开相关试卷
2024年九年级中考历史二轮考点巩固卷23 近代欧洲资本主义的产生和发展(解析版):
这是一份2024年九年级中考历史二轮考点巩固卷23 近代欧洲资本主义的产生和发展(解析版),文件包含考点巩固卷23近代欧洲资本主义的产生和发展原卷版docx、考点巩固卷23近代欧洲资本主义的产生和发展解析版docx等2份试卷配套教学资源,其中试卷共22页, 欢迎下载使用。
2024年九年级中考历史二轮复习专题突破卷15 近代经济与社会生活、教育文化事业的发展(解析版):
这是一份2024年九年级中考历史二轮复习专题突破卷15 近代经济与社会生活、教育文化事业的发展(解析版),共25页。试卷主要包含了选择题,综合题等内容,欢迎下载使用。
中考历史二轮复习提分训练专题限时练10 近代民族资本主义的发展和社会生活变化(含解析):
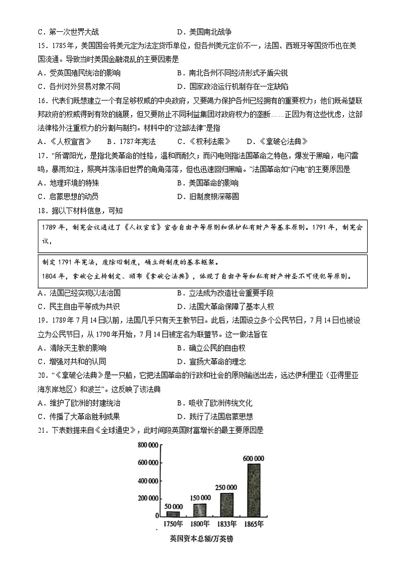
这是一份中考历史二轮复习提分训练专题限时练10 近代民族资本主义的发展和社会生活变化(含解析),共8页。

