

初中化学人教版九年级上册第一单元 走进化学世界课题1 物质的变化和性质学案设计
展开
这是一份初中化学人教版九年级上册第一单元 走进化学世界课题1 物质的变化和性质学案设计,共5页。
要点一、化学变化与物理变化
1.探究物质变化的几个实验:
【实验结论】:实验①、②有一个共同特征,就是物质的形态发生了变化,但没有新物质生成;实验③、④的共同特征是变化中生成了新物质。
2.化学变化与物理变化的比较:
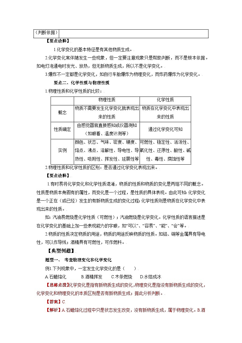
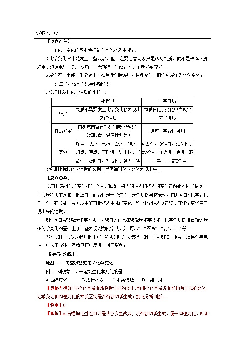
【要点诠释】
1.化学变化的基本特征是有其他物质生成。
2.化学变化常伴随发生一些现象,但一定要注意现象只是帮助判断,而不是根本依据。如电灯泡通电时发光、放热,但无新物质生成,所以不是化学变化。
3.爆炸不一定都是化学变化,如自行车胎爆炸为物理变化,而炸药爆炸为化学变化。
要点二、化学性质与物理性质
1.物理性质和化学性质的比较:
2.物理性质和化学性质的区别:是否通过化学变化表现出来。
【要点诠释】
1.有时易将化学变化和化学性质混淆,物质的性质和物质的变化是两组不同的概念。性质是物质本身固有的属性,而变化是一个过程,是性质的具体表现。由此可知:化学变化是一个正在(或已经)发生的有新物质生成的变化过程;化学性质则是物质在化学变化中表现出来的性质。
如:汽油易燃烧是化学性质(可燃性);汽油燃烧是化学变化。化学性质的语言描述是在化学变化的基础上加一些表现能力的字眼,如“可以”、“容易”、“能”、“会”等。
2.物质的性质决定物质的用途,物质的用途反映物质的性质。如铝、铜等金属具有导电性,可以作导线;酒精具有可燃性,可作燃料。
【典型例题】
题型一、 考查物理变化和化学变化
例1.下列现象中,一定发生化学变化的是( )[来*:中教网^%&~]
A.石蜡熔化 B.酒精挥发 C.木条燃烧 D.水结成冰
【思路点拨】化学变化是指有新物质生成的变化,物理变化是指没有新物质生成的变化,化学变化和物理变化的本质区别是否有新物质生成;据此分析判断。
【答案】C
【解析】A.石蜡熔化过程中只是状态发生改变,没有新物质生成,属于物理变化。B.酒精挥发过程中只是状态发生改变,没有新物质生成,属于物理变化。C.木条燃烧过程中有新物质二氧化碳生成,属于化学变化。D.水结成冰过程中只是状态发生改变,没有新物质生成,属于物理变化。
【总结升华】本题难度不大,解答时要分析变化过程中是否有新物质生成,若没有新物质生成属于物理变化,若有新物质生成属于化学变化。[来:*^中国~教#育出版网@]
例2.下列食品、调味品的制作过程中,没有发生化学变化的是( )
A.鲜奶制酸奶 B.黄豆酿酱油 C.糯米酿甜酒 D.水果榨果汁
【思路点拨】解答本题要分析变化过程中是否有新物质生成,如果没有新物质生成就属于物理变化,如果有新物质生成就属于化学变化。
【答案】D
【解析】鲜奶制成酸奶、黄豆酿成酱油、糯米酿成甜酒都生成了新物质,都是化学变化;水果榨成果汁没有新物质生成,是物理变化。[中国#教~^@育%出版网]
【总结升华】化学变化是生成了新物质的变化,物理变化是没有生成新物质的变化。
举一反三:
【对点练习1】下列各图表示的变化中,只属于物理变化的是( )
A. 火箭发射 B.煤的燃烧 C.风力发电 D.酸雨侵蚀
【答案】C
【对点练习2】李林同学在不同季节的制作过程中,一定发生了化学变化的是( )
A.春天花朵掰成花瓣 B.夏天粮食酿成美酒
C.秋天水果榨成果汁 D.冬天冰砖凿成冰雕[w&@ww.z%zste~p.c^m]
【答案】B
【解析】
A.花朵掰成花瓣只是形状发生改变,没有新物质生成,属于物理变化;
B.粮食酿造白酒的过程中有新物质酒精生成,属于化学变化;
C.水果榨成果汁只是状态发生了变化,没有新物质生成,属于物理变化;
D.冰砖凿成冰雕只是形状发生了变化,没有新物质生成,属于物理变化。
题型二 、考查物理性质和化学性质
3.下列物质性质属于化学性质的是( )[w#@~w*w.zzst&ep.cm]
A.浓盐酸具有挥发性 [来:z#zstep^&.~cm%]
B.金属铜能导电
C.纯净的氮气是没有颜色、没有气味的气体
D.铁丝能在纯氧中剧烈燃烧[来:中&*国^教育出#版网@]
【思路点拨】物质的化学性质是需要通过化学变化才能表现出来的性质,化学性质包括可燃性、氧化性、稳定性、还原性等;物理性质是不需要发生化学变化就能表现出来的性质,包括物质的颜色、状态、气味、熔点、沸点、密度、溶解性等。
【答案】D
【解析】
A.浓盐酸具有挥发性,描述的是挥发性,不需要通过化学变化就能表现出来,属于物理性质;[www&.z#^zstep*.c@m]
B.金属铜能导电,描述的是导电性,不需要通过化学变化就能表现出来,属于物理性质;
C.纯净的氮气是没有颜色、没有气味的气体,描述的是颜色、状态、气味,不需要通过化学变化就能表现出来,属于物理性质;[来%#:@中教&^网]
D.铁丝能在纯氧中剧烈燃烧,需要通过化学反应才能表现出来,属于化学性质。
【总结升华】区分物质的性质属于物理性质还是化学性质,关键是看这条性质是否需要通过化学变化表现出来。
例4.阅读下列信息:铝是一种银白色的金属,具有金属光泽,质地较软,很容易制成薄片;铝的密度较小(2.7 g/cm3),有良好的导电性和传热性;铝在空气中容易与氧气作用,生成致密的保护层——氧化铝;铝能与稀盐酸反应产生氢气。根据上述信息,请你回答下列问题。
(1)铝的物理性质有 ;
(2)铝的化学性质有 。
【思路点拨】此题属于新情境题中物质性质辨析的一道试题,解答的关键是准确把握物理性质和化学性质的区别与联系。物质的性质决定其用途,物质的用途体现其性质。
【答案】(1)银白色、有金属光泽,质地较软、密度较小,良好的导电性和传热性
(2)铝在空气中容易与氧气反应生成氧化铝,铝能与稀盐酸反应产生氢气[来:中@#国教*育出版~网^]
【解析】铝在空气中容易与氧气反应生成氧化铝,铝能与稀盐酸反应产生氢气,这两个性质均需通过化学变化才能表现出来,所以属于铝的化学性质;其余则属于铝的物理性质。
【总结升华】物理性质是不用经过化学变化就能表现出来的,比如:颜色、状态、气味、密度等;而化学性质要通过化学变化才能表现出来。
举一反三:
【对点练习1】选择合适的答案序号填入括号中:
①物理变化 ②化学变化 ③物理性质 ④化学性质
(1)浓盐酸易挥发 ( )
(2)酒精受热变成了酒精蒸汽 ( )
(3)铁能在潮湿的空气中生成铁锈 ( )
(4)石蜡燃烧生成二氧化碳和水 ( )
【答案】(1)③ (2)① (3)④ (4)②
【解析】[来*:中国&^教#育出版网~]
(1)浓盐酸挥发属于物理变化,而“浓盐酸易挥发”属于浓盐酸的物理性质;
(2)酒精由液态变成气态,只是状态发生了变化,但没有新的物质生成,是物理变化;
(3)铁能在潮湿的空气里生锈,是铁本身的一种化学性质;
(4)石蜡燃烧生成了二氧化碳和水,发生了化学变化。
【对点练习2】 汽车行驶过程中,在汽缸内发生反应生成一氧化碳、二氧化碳、一氧化氮、二氧化氮等气体。通常情况下,一氧化氮气体密度比空气的略大,难溶于水; 一氧化氮有毒,易与氧气反应生成红棕色的二氧化氮气体。回答下列问题:[来:zzst%~ep.c#m&^]
(1)一氧化氮的物理性质有 ;
(2)一氧化氮的化学性质有 。
【答案】(1)密度比空气略大、难溶于水、气态
(2)一氧化氮有毒、易与氧气反应生成二氧化氮气体
实验
变化前的物质
变化时发生的现象
变化后的物质
变化后有无新物质生成
①水的
沸腾
液态的水
水沸腾产生的水蒸气遇玻璃片又凝结成液态的水
液态的水
无
②大理石的研碎
块状的大理石
块状固体被粉碎成粉末状
粉末状的大理石
无
③氢氧化钠与硫酸铜反应
蓝色的硫酸铜溶液
加入氢氧化钠溶液后出现蓝色沉淀
蓝色的氢氧化铜沉淀等
有(氢氧化铜沉淀等)
④石灰
石与盐酸的反应
块状石灰石
石灰石表面有气泡产生,石灰石逐渐溶解;烧杯中澄清的石灰水变成白色浑浊
二氧化碳气体等
有(二氧化碳气体等)
化学变化
物理变化
概念
生成其他物质的变化叫化学变化,又叫化学反应
没有生成其他物质的变化叫物理变化
特征
变化中常伴随能量的变化,如发光、发热、颜色改变、生成气体、产生沉淀等现象
变化中是物质的外观、状态等发生了改变
联系
一定伴随发生物理变化
不一定伴随发生化学变化
实例
实验③和④、燃烧、腐烂、发酵、金属生锈、火药爆炸等
实验①和②、凝固、挥发、升华等
本质区别
(判断依据)
变化时是否有其他(新)物质生成
物理性质
化学性质
概念
物质不需要发生化学变化就表现出来的性质
物质在化学变化中表现出来的性质
性质确定
由感觉器官直接感知或仪器测知(如眼看、温度计测等)
通过化学变化可知
实例
颜色、状态、气味、密度、硬度、熔点、沸点、溶解性、导电性、导热性、吸附性、挥发性、延展性等
可燃性、稳定性、活泼性、氧化性、还原性、酸性、碱性、毒性、腐蚀性等
相关学案
这是一份初中化学人教版九年级上册课题1 物质的变化和性质导学案,共8页。学案主要包含了学习目标,重难点,考点精讲等内容,欢迎下载使用。
这是一份人教版九年级上册第一单元 走进化学世界课题1 物质的变化和性质学案,共4页。学案主要包含了学习目标,知识梳理,重点解析,典型例题,思路点拨,总结升华等内容,欢迎下载使用。
这是一份化学九年级上册课题1 物质的变化和性质导学案,共8页。学案主要包含了学习目标,学习重难点,学习过程等内容,欢迎下载使用。
